
2026




为了全面贯彻党的教育方针,坚持公正、全面、科学的原则,加强人才选拔的针对性,根据湖南省教育厅《关于做好湖南省2026年高职(高专)院校单独招生工作的通知》(湘教发[2026]1号)文件精神,依据《益阳师范高等专科学校2026年高职单独招生章程》要求,特拟定2026年单独招生考试大纲。

PART1
文化素质测试

1.测试对象
中职考生和往届普通高中考生及同等学力考生(含普通高中学业水平合格性考试有效成绩不全的应届普通高中考生)参加我校组织的文化素质测试。应届普通高中毕业考生以学生取得的高中学业水平合格性考试语文、数学、外语科目有效成绩代替(补考成绩不作为有效成绩)。
2.命题、制卷要求
命题范围为《中等职业学校公共基础课课程标准》《普通高中课程方案和语文等学科课程标准(2017年版 2020年修订)》与《2022年湖南省普通高等学校对口招生考试基本要求和考试大纲》。
3.题型结构
(1)语文
①试卷题型:单项选择题、阅读理解题和写作题。
②考核内容:考核考生的语言文化基础知识、文字表达与写作能力。
③试卷结构:

(2)数学
①试卷题型:单项选择题、填空题、判断题和解答题。
②考核内容:考核考生的数学基础知识、基本技能和基本数学思想,以及运用数学知识解决实际问题的能力。
③试卷结构:

(3)英语
①试卷题型:单项选择题、阅读理解题和翻译题。
②考核内容:考核考生的英语词汇、语法基础和英文翻译(英译中)能力。
③试卷结构:

4.考试方式
文化素质测试科目为语文、数学、英语,总分300分(其中语文100分、数学100分、英语100分)。考试采用闭卷笔试形式,考试时间共计120分钟(三门试卷同时发卷)。文化素质测试不区分考生报考专业类别,试卷适用于2026年报考我校单独招生考试文化素质测试的考生。
2026
PART2
职业技能测试
报考我校2026年单独招生考试的考生需要参加学校组织的职业技能测试,主要采取笔试、技能展示、机试或实践操作等客观方式考查考生职业技能和职业适应性,测试总分为300分。
1.专业组一的专业(婴幼儿托育服务与管理、中文)采取笔试+技能展示的方式进行考察。
2.专业组二、三的专业(数字媒体艺术设计、社会体育)采取实践操作+技能展示的方式进行考察。
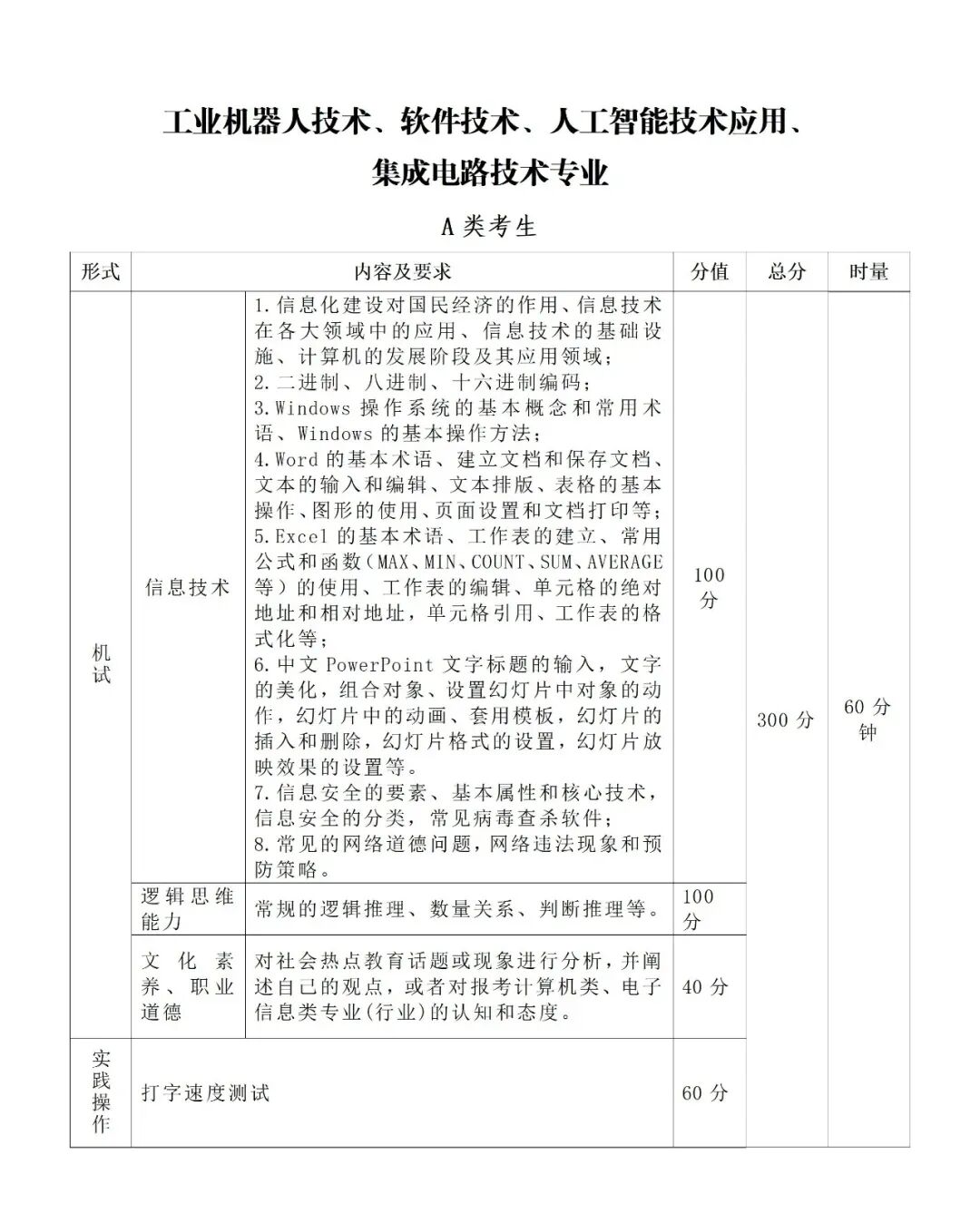
3.专业组四的专业(工业机器人技术、软件技术、人工智能技术应用、集成电路技术)采取机试+实践操作方式进行考察。
4.退役军人需参加职业技能测试,进行职业技能或职业适应性考察,总分300 分。
5.职业技能特长生免技能测试,也可选择参加报考学校组织的职业技能测试取得测试成绩,取两项成绩的较高分数计入综合成绩。
6.职业技能测试大纲仅作为参考依据。
附件1:益阳师范高等专科学校2026年单招考试职业技能测试大纲









2026

