27粉丝福利QQ群:816525892
真题为什么重要呢?真题能最直观帮助我们明确考查方式。研究目标院校真题,不仅是择校时的重要参考,而且是考研全过程复习最为重要的一环,希望大家都能把握命题风向标,用好备考指南针!
最近,小研又在研究真题,今天给大家带来的是华南师范大学26真题及分析,此前也推送过不少华南师大相关内容~
文研青年常年开设该院校全程班,如需27院校全程班,请添加文末学姐咨询。
综合多年数据可以发现,华南师范大学715中国文学史考查的几个科目的分值占比是不同的,古代文学占比较高,现代文学次之,当代文学占比最低,因此建议备考华南师大的同学根据分值调整备考优先级。
其次,“作家作品比较”类目多次出现,例如25年的“老舍与林语堂作品的幽默差异”和26年“比较《边城》和《骆驼祥子》在文化价值取向和审美风格上的差异”,备考华南师范大学的同学在复习过程中应多加留意具有相似特质的作家,有意识地地进行比较。
再次,26年首次出现选做论述题,四道大论述有一道便是当代文学,其次简答题也出现了现代作家、当代作家的比较题——“比较张爱玲和王安忆的都市书写异同”,这显示华南师大的考题呈现一种趋势:现代文学、当代文学知识点分布更加均衡,建议备考华南师大的考生注重文学史脉络的贯通性。
最后,26年材料题出自《文心雕龙·时序》,要求考生结合具体文学史现象,说明“时运交移,文质代变”的合理性,该题体现文学史与文论的结合,建议考生在复习中国文学史的同时,打通与古代文学批评史的学科壁垒。
备考策略总结
考生应留意考纲中“作家作品、文体、思潮、流派、文学史现象、变革趋势及发展规律”的要求,在复习中留意以下三点:
1.史论结合:将文学史与文论结合起来进行复习。
2.古今贯通:不孤立记忆作家作品,而是将其置于文学发展脉络中理解。
3.比较思维:养成对作家、作品、思潮、风格进行比较分析的思维习惯。
马工程《文学理论》教材是华南师范大学839文学理论的重要考查对象,分数占比110分左右。虽然院校官网并未直接公布参考书目,但从真题的归纳、整理来看,建议考生必须将该教材吃透,并搭配教材配套参考书《文学理论学习指南与练习》进行学习,并利用好《指南》里的“思考题解答”、“试题库”以及参考答案等栏目,检测自己的复习情况。
此外,839还有40分左右的命题围绕中、西文论展开,这提示考生在备考过程中除熟悉马工程教材外,亦不可忽视对中、西文论重要范畴的掌握。
值得注意的是,839的名词解释题型分值为10分,建议考生应根据分数的占比灵活调整作答字数和论述丰富度。简答、论述题要求“结合具体文学作品(或文学现象)”,故考生不宜只空谈理论或默写教材,需时刻留意史、论结合,复习过程中针对性地积累文学史实例。
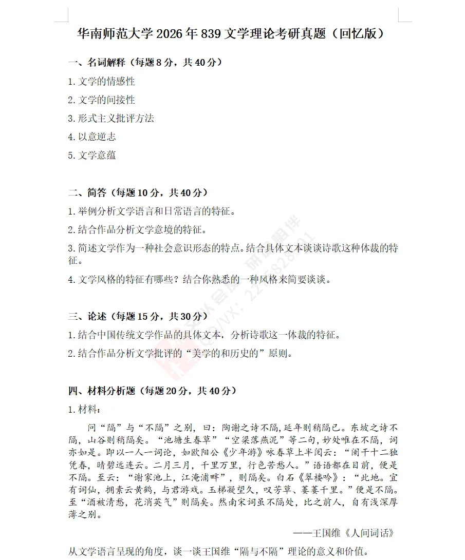
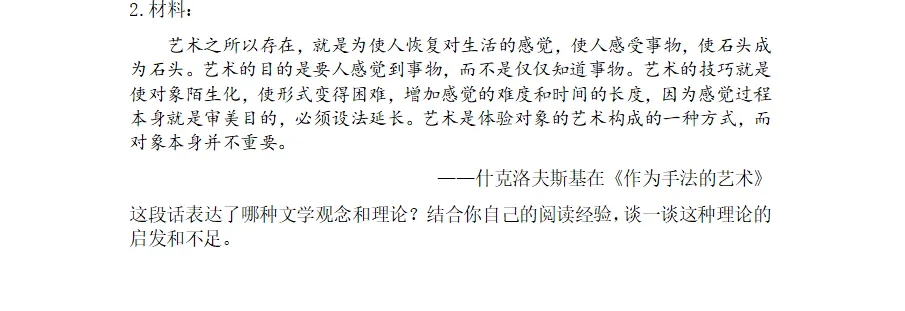
2026年839文学理论最大的变化在于材料题增至两道,一道考查王国维《人间词话》(“隔与不隔”),另一道考查什克洛夫斯基(“陌生化”),这些都是中西文论史上的常规重点,没有偏、难、怪的概念范畴。但第二道材料题要求考生“结合阅读经验,谈一谈这种理论的启发和不足”,这意味着考生应持有批判性思维,并以此切入答题,既要明白理论的价值与意义,也要看到理论的局限性,最好能将俄国形式主义文论置于20世纪西方文论史脉络上进行作答。
备考策略总结
1.基础与拓展并重:马工程教材是基础,分值占比较大,考生应重视,最好结合配套参考书《学习指南与练习》进行复习。除此之外,必须补充中西文论相关知识,针对中西文论的复习感觉困难的考生,文研青年设有中西文论全程班,梳理文论史脉络的同时还有重难点拨,可联系“文研青年”客服进行了解。
2.史、论结合进行作答:简答、论述几乎都要求考生“结合具体作品/现象”,避免空谈理论。
3.作多手准备,以不变应万变:40分的中、西文论考题,题型有综合运用、小论文写作、材料分析等,27考研如何变化难以预测,建议考生作多手准备,以不变应万变。
1.立足基础教材与真题,巩固基础知识;
2.采用“相关考点复习法”,将知识点串联成网络;
3.学有余力的考生,建议关注学科前沿与文化动态,拓展学术视野。
文研青年,一直坚持着学术化、专业化、精细化的备考方式陪伴大家。27年学科全程班课程体系整装待发,创新才是能力、品质和口碑的基石,是机构获得持续发展的不竭动力。只有不断提升专业水准和持续创新的能力,才能在激烈竞争中立于不败之地。每一年持续更新、不断优化的课程和服务体系,证明了文研青年是国内中文考研辅导和咨询领域的风向标。
在此,文研青年与大家一起,对2027年的产品体系,充满期待、充满信心!经此调整,我们又形成全新课程体系!27课程将陆续发布,敬请期待!更多信息,请关注文研青年。
小文学姐 | 小研学姐 | 小禾学姐 |
小青学姐
| 小年学姐 | 文研青年主页 |