

招生宣传片——《踏出这一步》
职场妈妈深夜伏案,村干部扎根乡土,毕业生转身奔赴热爱,快递小哥思索新路,老年人跨越数字鸿沟……他们身份各异,却做出相同的选择——走进江苏开放大学。

办学优势


学校概况

▼向上滑动阅览
江苏开放大学(江苏城市职业学院)是教育部批准,江苏省人民政府主办,具有本科办学权和学士学位授予权的新型高等学校。学校前身是创办于1979年的江苏广播电视大学,2003年南京建筑工程学校并入,2006年增挂“江苏城市职业学院”校牌,2012年经教育部批准正式更名为江苏开放大学。学校校本部坐落于南京,占地面积237亩。正在建设的新校区位于南京市浦口区桥林新城,占地面积1097亩。
学校目前有综合管理机构19个,群团组织、离退休人员管理机构及机关党委4个、教辅机构4个、纪检监察机构、教学机构13个、科研机构2个。现有教职工1047人(专任教师594人)。其中,具有正高级专业技术职务60人,具有副高级专业技术职务270人,具有博士学历(学位)285人,拥有一批省级及以上高层次人次。
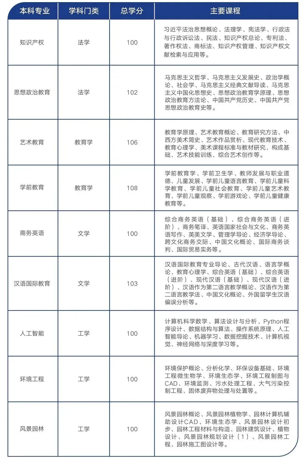
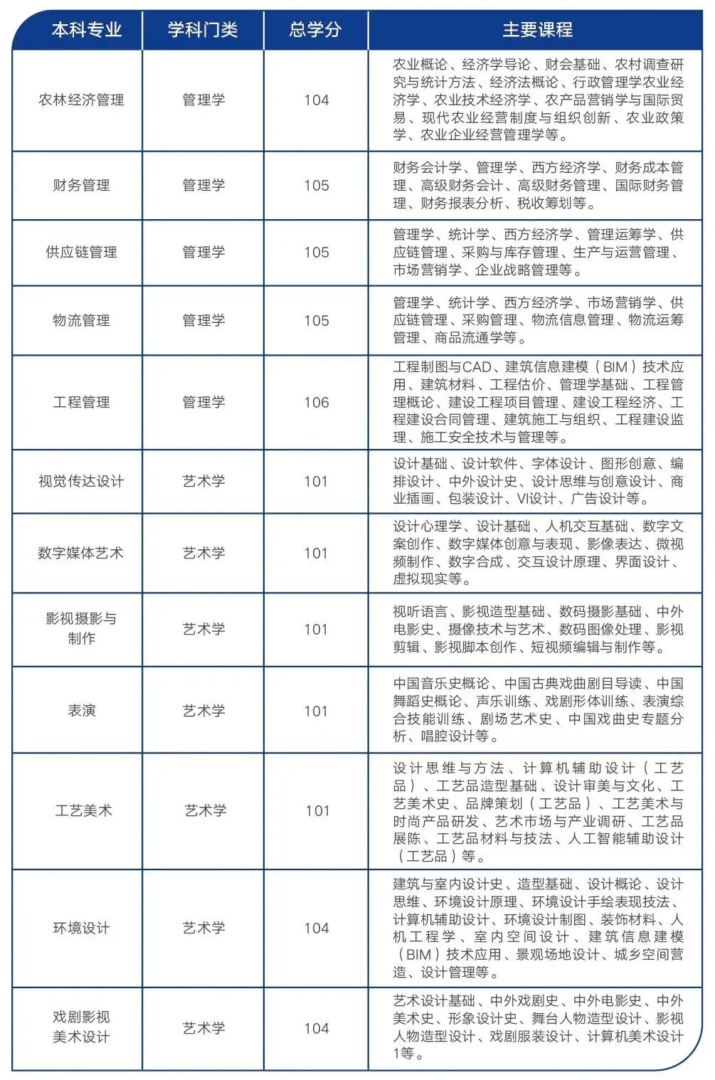
学校拥有国家级高等职业教育实训基地1个、省级示范性实训基地3个,省级示范性虚拟仿真实训基地培育项目2个,省级产教融合实训平台1个,实验室166间,校外实训基地160余个。学校已累计建近千门在线开放课程,有1门荣获国家级一流本科课程称号,4门荣获国家级精品在线开放课程称号,2门荣获教育部思政示范课程称号,9门课程荣获江苏省一流本科课程称号。2024年,学校夺得“挑战杯”国赛主体赛金奖。学校以“终身教育”理念为核心,致力于服务全民学习、终身学习,积极履行全省社会教育领军责任,构建了覆盖学历教育、非学历教育、社会教育和老年教育的多元办学体系,包括校本部、73个市县开放大学和8个江苏城市职业学院办学点。校本部设有12个学院,涵盖工、文、农、管理、教育、艺术、法7个学科门类,开放教育设有46个本科和18个专科专业,高职教育设有39个专业,开放教育在校生16.67万人,国家开放大学江苏分部教学管理中心另有学生0.87万人,校本部高职在校生0.59万人。
“十四五”期间,获批国家级科研项目24项、省部级科研项目百余项,厅级及以上科研项目568项,累计签订科技服务合同金额超1亿元,连续两年年度科研到账经费突破3500万元。积极打造创新生态研究院,撰写决策咨询报告十余篇,获多位省级领导肯定性批示。高质量咨政报告获国务院有关领导肯定性批示。
学校建有江苏终身学习资源库,资源总数105.1万个,视频资源数15.44万个,课程总数2036门课,资源总播放量3.73亿次,日均播放量超过20万次,服务社会教育学员33万人,每年开展各类培训约40万人次。
学校建立了服务全民终身学习的“江苏学习在线”数字化平台,是江苏被教育部纳入“教育系统关键信息基础设施目录”的唯一终身学习服务平台,发布课程4100余门,网站注册用户427余万,课程完整学习人次超8000万。
学校在全国率先开展老年本、专科学历教育,2024年揭牌成立了国家老年大学江苏分部、江苏老年开放大学,市县老年开放大学正在陆续挂牌,服务银龄教育创新发展。获批“养老服务与管理”“家政学”2个本科专业;172名老年学员获得学士学位。
江苏省终身教育学分银行落户我校。学校研制并发布江苏省终身学习成果框架,组织完成工业机器人技术等15个服务“1+X”证书制度典型专业的学习成果认定与转换标准建设,为全省高职院校学习成果转换提供借鉴参考。江苏省终身教育学分银行建设成果及实践经验在2019年、2022年两次入选联合国教科文组织(UNESCO)国家和地区典型案例。目前学分银行注册用户774万,存入学习成果7403万条,联盟单位达224家,1900余人管理人员队伍实现省内县区级全覆盖。
学校纸质图书馆藏74万册,电子图书180万册。

招生时间
面向江苏全年滚动招生
春秋两季免试注册入学
春季入学报名截止时间:
2026年3月18日
秋季入学报名截止时间:
2026年9月18日

招生对象
本科(专升本):具有国民教育系列相同或相近专业高等专科(含专科)以上学历者。

教学考试

毕业及证书
根据教育部及江苏省教育厅有关规定,江苏开放大学专升本、高起专最短学习年限为2.5年,学籍5年有效。学生在学籍期内取得规定的毕业总学分,准予毕业,颁发江苏开放大学毕业证书。毕业证书可在教育部学历证书查询网站——中国高等教育学生信息网(www.chsi.com.cn)查询。专升本学生符合条件的可按规定申请江苏开放大学学士学位。如学生未在规定的最长学习年限内获得毕业证书,已获得的课程学分将存入江苏省终身教育学分银行。若再次报读江苏开放大学,可根据相关规定申请学分转换。

毕业证书样张

学位证书样张
江苏开放大学毕业证书和学位证书,考研、考公、考编、职称评审等均被认可。

学分转换
江苏省终身教育学分银行是面向全省学习者的“终身学习电子档案”与“学习成果转换系统”。江苏开放大学在校学生可根据学校发布的学习成果转换规则,通过“月明在线”平台,将学历教育成绩合格证明、非学历证书、技能大赛获奖成果等学习成果申请转换为学历课程学分。符合条件的转换成果可实现相应课程的免修免考,有效避免重复学习,助力实现“碎片化学习、系统化转换”。
扫描下方二维码,了解江苏开放大学学习成果转换规则的详细内容。


报名方法
1. 现场报名:报名者持毕业证书和身份证原件,至苏州健雄职业技术学院继续教育学院(太仓市北京东路88号中德双元制职业教育产业园1号楼10楼1005室)办理报名手续。
2. 网上报名:扫描二维码填写报名信息,上传毕业证书和身份证等材料,报名时选择太仓开放大学。


收费标准
按照苏价费〔2001〕232号、苏财综〔2001〕124号文件规定,江苏开放大学严格按江苏省物价部门核定标准执行,未委托任何个人、单位、机构收费,所有费用均按学期通过江苏开放大学收费平台收取。
1.报名费:30元(一次性)
2.注册费:150元(一次性)
3.学 费:
本科 69 元/学分 总学分:100-112
专科 57.5元/学分 总学分:100-106
4.考试费:50元/门·次

政策支持
1.我院毕业生报名费和注册费全免
凡苏州健雄职业技术学院的毕业生均免除报名费和注册费共计180元。
2. 学费补贴25%
凡我院学生报名参加太仓开放大学专升本,可享受学费75折优惠,每年3月份补贴学生上年度所交学费的25%。
3.定向补助
(1) 江苏省在职工会会员取得开放教育大专或本科毕业证书,有机会申领江苏省总工会“求学圆梦”行动每人1000元一次性资金补助,详情可关注江苏省总工会官方信息。
(2) 符合省级补贴政策的退役军人可享受学历继续教育补贴,退役军人身份及享受补贴政策资格由当地退役军人事务部门认定。
(3) 苏州港工会会员单位再享学费补贴50%,具体补贴政策由苏州港管委会认定。
4.个人所得税专项附加扣除
《国务院关于印发个人所得税专项附加扣除暂行办法的通知》(国发〔2018〕41号)第八条规定,纳税人在中国境内接受学历(学位)继续教育的支出,在学历(学位)教育期间按照每月400元定额扣除。同一学历(学位)继续教育的扣除期限不能超过48个月。

(点击看详情)






招生专业所属二级学院


备注:在宁人员可在报读专业归属学院或招生工作处报名。
【郑重声明】
近期,我校接到求学者及办学系统单位的举报,反映社会上存在不法机构或个人,通过线上、线下等多种渠道,发布与我校办学相关的不实报道及虚假宣传。此类行为不仅误导并欺骗了公众,还严重扰乱了我校正常的招生与教学秩序。为切实维护求学者的合法权益和本校的办学声誉,特作如下严正声明:
一、江苏开放大学是教育部批准,江苏省人民政府主办,具有本科办学权和学士学位授予权的新型高等学校。学校严格按物价管理部门核准的项目标准收费,未收取除报名注册费、学分费、考试费以外的任何费用,未授权任何个人、社会办学机构或其他组织代收费用,所有费用均按学期通过江苏开放大学收费平台收取,若您在其他途径交费或超额交费,请立即报警。
二、江苏开放大学所有招生单位及相关信息,均通过江苏开放大学官方招生网站对社会公布,通过未经授权的社会办学机构或者个人等非官方渠道报名的学生,其权益无法得到保障。请广大求学者依据江苏开放大学官方网站公示的信息,了解正规学历教育招生相关政策、规定与要求,并前往江苏开放大学授权的单位报名。
三、任何自称与“江苏开放大学”合作,宣称“不用考试”“不用学习”“作业有答案”“包过包学位”等虚假宣传以及跨学年收费、多收费、一次性收取全部学费的行为均与江苏开放大学无关,且涉嫌违法。请广大求学者切勿轻信任何虚假违规宣传,以免上当受骗。
江苏开放大学坚持植根江苏,学校以“终身教育”理念为核心,致力于服务全民学习、终身学习,积极履行全省社会教育领军责任,面向全体社会成员开展开放本专科教育、全日制高职教育和社会教育。学校对招生录取、教学质量、毕业考核等环节均有规范的管理和要求。为营造良好的教育环境,欢迎社会公众监督举报。
太仓开放大学招生工作处咨询电话:
0512-53940839 18051236185 严老师
0512-53940898 13776286292 陈老师
苏州健雄职业技术学院招生联系电话:
智能制造学院
0512-53940604 13862275760 周老师
生物医药学院
0512-53940618 13913187996 王老师
经济管理学院
0512-53940639 13913739182 沈老师
人工智能学院
0512-53940643 15065292671 陈老师
艺术设计学院
0512-53940685 13913769613 孙老师
太仓开放大学地址:江苏省太仓市健雄路1号,邮编:215400
苏州健雄职业技术学院地址:江苏省太仓市健雄路1号,邮编:215400
江苏开放大学招生网:http://zjsjso.edu.cn/

欢迎进群咨询(QQ群号):1022448193
点击下方小程序查看更多招生信息

信息来源:继续教育学院
美编:孟凡玲、偶诗怡
责编:樊凡
审核:贾红圣、丁锴
