26考研初试即将开始,有些同学已经开始了解复试调剂相关辅导课程了,毕竟机会是留给有准备的人的!今天就来详细介绍一下聚创考研复试调剂辅导课,供大家参考~
聚创考研专注考研辅导21年,具有正规办学资质,业务覆盖广东、福建、江西、浙江、重庆、湖南等全国各地,多省市高校校企合作单位,渠道资源丰富。
报名聚创考研任意课程都会签订《聚创考研培训服务协议书》,复试不录取就退费,根据所选班次退费规则严格写入合同,保障同学合法权益。

聚创考研复试调剂课程包含线上直播辅导、线下面授集训、专业课定向一对一辅导。
课程服务有个性化复试备考规划+复试文书材料修改+多对一专属服务群+全真模拟面试+1V1调剂数据整理+不过退费协议。多种班型多种服务自由组合,可以满足你的各种上课需求。


现在报名聚创考研复试调剂课程可以享受大额优惠券,有需要的同学可以直接扫码咨询~
👇👇👇

想要继续了解课程详细内容的同学可以继续往下看👇
针对今年26考研 ,我们聚创主要服务内容是复试线上集训营+7天6晚的复试集训营+专业课定向一对一辅导,另外还有调剂1V1指导,帮你解决复试调剂过程中遇到的所有难题!
专业课我们安排目标院校目标专业的学长学姐进行一对一辅导,
学长学姐会根据学校复试专业课范围、大纲、历年考题针对复试中笔试和面试的专业课内容进行深入讲解,充分帮考生理解和掌握重点难点,扫清复试专业课备考障碍。

此外,学长学姐还会利用自己的信息资源为你提供最新的专业动态和前沿知识,为你制定个性化的复习计划和面试策略哦!
专业课一对一辅导分为8课时、12课时和16课时,同学可以根据自己备考院校专业的难易程度和个人需求自由选择不同课时。
另外针对报考会计、审计的同学,根据需要我们会额外开通专业课录播课程(财务会计18H,财务管理9H,成本会计3H,管理会计3H)+时政录播课4课时+时政热点直播4课时,超具性价比

6天5晚复试集训营根据同学个人需求可以选择走读或寄宿,6天5晚高强度训练,会有老师每天坐班答疑,这个内容主要是 :
集训营严格按照科学的学习曲线来设计课程体系,分为理论知识讲解+实操与答疑~
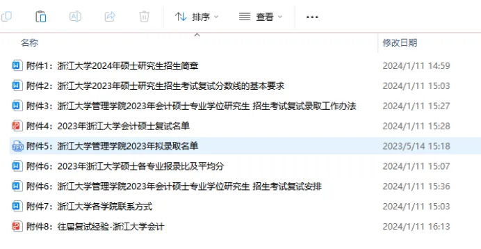
如第3天的文书讲解,上午老师会详细介绍复试过程必备的文书材料格式要求、 中文简历怎么写、个人陈述PPT怎么制作、导师邮件怎么撰写等等
下午就会要求每位同学根据自己的情况制作所需的文书材料,制作完成后当堂交给老师帮你批阅修改,保证了超高的学习效率!
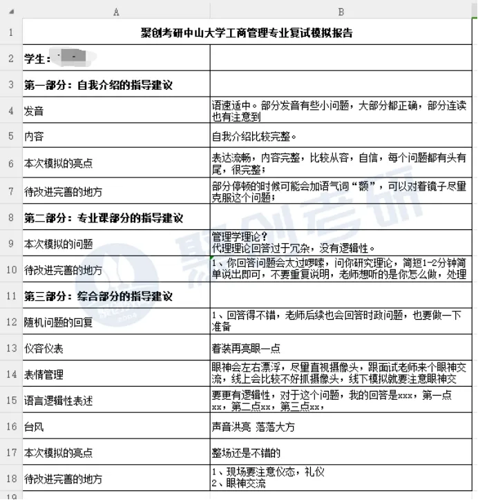
前3天针对复试文书制作、复试英语口语、小组练习和面试礼仪进行系统学习后,从第5天会开始进行模拟面试!
针对考生报考院校专业的复试面试流程对考生做实战模拟,还原实际考研复试场景,从进场-问答-出场帮考生模拟,并深入点评,出具模拟面试报告,纠正面试表现不好的地方,反复模拟!今年考研预计出分时间为2月下旬,报名复试辅导课程的同学会在出分后马上安排线上直播课,补充复试常识,对复试与调剂有一个初步了解,能够保证后期上面授课时能够跟上紧张的上课节奏,更好的吸收相关内容。
复试线上集训营仅需预交1000元就可以开课学习,对于报名复试全程班有所顾虑的同学也可以选择先预交学费开课学习,体验没问题后再补缴剩余学费。
扫码👇添加师兄咨询

英语口语、简历制作、导师联系技巧方面是由聚创复试专职老师来授课(授课老师均来自985、211高校),因为复试都是学校自己组织的,能不能掌握到第一手信息对复试备考是至关重要的。专业课因为现在导师不能外出授课,所以都是邀请目标院校目标专业直系研究生来进行辅导。
报名后对接班班,班班会为每位报名复试辅导课程的同学制定个人服务计划,服务计划包含你所报考院校专业复试所需全部资料,帮你迅速了解复试备考所需关注的重点信息,筛选掉无效信息。

针对每位同学建立专属服务群,群内进行答疑、上课通知、文书批改等相关服务

文书批改包含复试所需各类文书与话术批改,包括中英文自我介绍修改、导师联系话术与邮件修改、简历修改、自荐信修改、自述表修改、政审表修改、思想政治表现审查表修改、无领导小组讨论话术修改等等
聚创考研专注考研辅导21年,具有正规办学资质,业务覆盖广东、福建、江西、浙江、重庆、湖南等全国各地,多省市高校校企合作单位,资源渠道丰富!
我们承诺不被目标院校录取就全额退费,所有的风险都由我们承担,所以我们会调动一切资源来保障学员成功被录取

拥有强大的内部复试调剂系统数据库,利用海量最新数据帮你打赢调剂信息战~

报名即签订正规考研培训服务协议书,复试不录取就退费,根据所选班次退费规则严格写入合同,保障同学合法权益

