当前位置:首页>录取分数线>27新传考研择校:浙江地区

27新传考研择校:浙江地区

  • 2026-03-17 20:27:53
27新传考研择校:浙江地区

从今天起,我们会按照地区更新27新传考研择校专栏

本专栏的目的在于通过提供完整的择校数据,打破信息差,帮助大家做出科学理性的决策

择校本质上是一场博弈,是理性和感性交织的过程

希望大家结合院校情况和自身需求综合考虑,选到最适合自己的学校。

1

基本介绍

浙江位于长三角核心地带,正在建设共同富裕示范区。省会杭州大厂云集,有阿里、网易等互联网公司,无忧传媒等MCN、影视飓风等自媒体,也有浙江日报、浙江广电、都市快报、钱江晚报等知名媒体,还有农夫山泉、吉利汽车、海康威视、恒生电子、珀莱雅、宇树科技等各行各业的头部优秀企业,拥有广阔的传媒资源和实习机会。地级市宁波、温州、湖州等经济同样发达,有得力、森马等知名企业。湖州还拥有全国领先的安吉县级融媒体和长兴传媒集团

浙江仅浙江大学一所985、211高校,其他高校虽然是双非,但是在省内就业认可度很高,校招机会和校友资源非常丰富。浙江对大学生就业也有很多激励措施,比如杭州和宁波有人才补贴和租房补贴

如果你没有强烈的名校情节,以就业为导向,希望研究生期间有机会多实习,毕业以后有意愿留在浙江地区工作。想避开竞争压力大、工作节奏快的北上广深一线城市。未来有志于从事直播电商、自媒体等传媒行业的相关工作,欢迎你报考浙江地区高校。

2

招生情况

一、基本情况

浙江一共13所高校招收新传硕士,其中13所招收专硕,3所招收学硕。

二、学校类别

(一)按层次

1.985高校

浙江大学

2.浙江省重点建设高校

浙江工业大学、杭州电子科技大学、宁波大学、浙江工商大学、浙江理工大学、浙江财经大学、温州大学

3.其他高校

浙江传媒学院、湖州师范大学、浙大宁波理工学院、宁波工程学院、浙江万里学院

(二)按位置

1.杭州

浙江大学、浙江工业大学、杭州电子科技大学、浙江工商大学、浙江理工大学、浙江财经大学、浙江传媒学院

2.宁波

宁波大学、浙大宁波理工学院、宁波工程学院、浙江万里学院

3.温州

温州大学

4.湖州

湖州师范大学

3

专硕招生

4

学硕招生

5

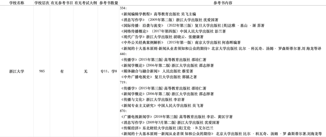
参考书目

6

最新真题

7

真题特点

8

复试均分

9

高考分数线

10

选调高校

11

院校分析

一、浙江大学

1、浙江唯一的985高校、211高校。学校平台、就业认可度断层第一。

2、浙大专硕因为学费贵,报录比已经大幅下降,从2020年的32:1跌至2025年的10:1。

3、专硕真题考的比较聚焦,以新闻传播基础知识和智能传播、国际传播等重要专题为主,不考实务写作,广播电视、广告公关也考的很少。学硕在参考书的基础上,需要重点掌握研究设计和评论写作。

4、招生人数稳定,专硕招生在11人左右,研究方向除了传统的新闻实务、全媒体、策略传播,近几年开始转向国际传播和文化传播。喜欢从新传核心期刊出题,命题质量很高,考查内容较为前沿,适合不爱背书擅长写题的同学。此外,专硕也考英语一并且公共课竞争激烈,适合英语基础好的同学报考。复试环节会有过国际新闻朗读并翻译环节,英语好会比较加分。

5、学硕高风险高收益,只招3人,但题目简单,考的人少,2025年等额复试,356分就录取了。

二、浙江传媒学院

1、专硕和学硕的招生人数都是浙江最多的,专硕每年计划招生超过120人,复试还会临时扩招。学硕招15人左右,基本没人考。浙传25级报考人数大幅下降,竞争日趋友好。

2、非常公平,欢迎跨考,复试不看本科,也不歧视专升本,只看初试成绩和复试表现。

3、优势是专业特色明显,传媒院校里面仅次于中传,正在从学院向大学转型。师资力量雄厚,有浓厚的传媒氛围。学校和浙江广电有合作,导师资源也比较丰富。

4、劣势是无选调资格,试题有一定难度,考查范围较广。

5、从这两年的专业课真题来看,目前浙传专硕和学硕除了英语科目的差异,专业课考查内容和范围没有明显区别。强烈推荐大家报考浙传学硕,竞争小,给分高,基本过了国家线就能被录取。

三、浙江工业大学

1、学校层次仅次于浙大,省内认可度高。

2、专硕招生人数和浙江工商大学差不多,在浙江仅次于浙传,真题难度略高于浙江工商大学,不回避热点,不回避热点,2025考了Labubu。

3、学硕竞争比专硕小,建议英语好的同学报考。

四、浙江工商大学

1、真题基础,适合擅长背书的同学,只考新传理论、实务、历史,复习起来比较聚焦。

2、招生人数较多,仅次于浙传。

3、浙江只有浙大和浙工商的专硕是两年制的,并且工商的学费只需要两万,性价比高。适合想早点在浙江就业的同学报考。

五、浙江理工大学

1、在新校区,地理位置比较偏,但环境好。

2、时尚传播是特色,真题数量少,此前,考的题目比较难,现在报考人数和题目难度都下降了很多。

六、浙江财经大学

1、新招生学校,之前特别冷门,热度有上升趋势。可以看看26最新的竞争情况。

2、真题难度较低。334喜欢考广告学和网传基础知识,实务写作考的比较常规,材料是热点事件,题型是评论和策划这两个考的最多的。440论述会拓展一些,但也都是常规专题,其余名词解释和简答都比较简单,能在书上找到答案,重视基础。

七、杭州电子科技大学

1、报录比低,2025报考32人,一志愿录取8个,调剂3人。

2、考英语一,虽然英语一更难但是均分也更低。

3、专业课虽然考出版,较为冷门,但考的都是参考书上有的。

4、学校认可度高,就业有竞争力。

5、不回避热点,2025考了甲亢哥。

八、宁波大学

1、学费仅次于浙大,第二贵,三年六万。

2、在浙江省内认可度高,尤其是宁波地区。

3、25报录比高,可以看看26情况。

4、真题基础,参考书只有五本,喜欢考新闻传播,广告公关的基础知识。

九、温州大学

招生人数多,复试线仅比国家线高三分。334全是实务写作,背诵压力小。440考的也很基础,除了一定会准备的智能传播论述,其他都是书上有的基础题。整体复习压力小,准备起来比较轻松,招生人数也比较多,上岸概率高。

十、湖州师范大学

冷门学校,真题难收集,求稳保底可以报。参考书只有四本,复习压力小。有意向在湖州就业可以看看。湖州离杭州、上海、苏州、南京也都比较近。

十一、浙大宁波理工学院

第三年招生,冷门学校,但师资力量强,里面的导师都是之前浙大的硕士生导师,学术能力强,业界资源丰富,有意向在宁波就业可以看看。

十二、宁波工程学院

冷门学校,真题难收集,五本参考书。基本每年都收调剂,求稳保底可以报。有意向在宁波就业可以看看。

十三、浙江万里学院

冷门学校,真题难收集,八本参考书。基本每年都收调剂,求稳保底可以报。有意向在宁波就业可以看看。

11

择校建议

1、英语基础好,本科为211、双非一本、日语和俄语专业,对自己的学习能力有信心,喜欢阅读新闻传播学期刊,更擅长前沿类型的题目,更看重学校平台,推荐报考浙江大学

2、追求传媒氛围,希望研究生期间多实习,无选调考公打算,有意向去互联网公司和媒体行业工作,推荐报考浙江传媒学院

3、追求学校层次,有选调考公打算浙江工业大学、浙江工商大学、浙江理工大学、浙江财经大学、杭州电子科技大学、宁波大学、温州大学。其中,宁波大学的题目基础但报录比最高,热度仅次于浙江大学。浙江工业大学的学校层次最好,但竞争程度和报考热度也较高。浙江工商大学的题目基础,两年制,学费便宜,性价比高,适合想早点就业的同学报考。浙江财经大学、杭州电子科技大学、温州大学考的人比较少,竞争相对友好,想要避开热门学校的同学可以选。尤其推荐杭州电子科技大学,能接受英语一,想在杭州就业的同学可以重点关注。

4、求稳保底的同学可以看看湖州师范大学、浙大宁波理工学院、宁波工程学院、浙江万里学院。这三个学校基本每年都收调剂,竞争很小,只要认真备考,就能考上。其中,最推荐浙大宁波理工学院,里面的师资是仅次于浙大的。

5、26初试成绩、复试名单、录取名单尚未公布,建议大家在本文的基础上,参考今年四月最新的数据理性选择

6、强烈建议备考浙江其他高校的同学多看浙大真题,尤其是有意向报考浙工大、浙理工、浙工商、浙传的同学,这些高校基本都是浙大毕业的老师,真题和浙大重复率很高。比如浙工大今年考的AIGC对传媒业的影响,网络平台与媒介机构的关系都是浙大考过的。

7、需要浙江地区择校答疑、浙江高校参考书目和考试大纲同学,可以添加小霖学长(zju_1211)获取。

择校咨询 公益带读 扫码添加小助手 

最新文章

随机文章

基本 文件 流程 错误 SQL 调试
  1. 请求信息 : 2026-03-28 12:02:21 HTTP/2.0 GET : https://b.mffb.com.cn/a/471424.html
  2. 运行时间 : 0.096801s [ 吞吐率:10.33req/s ] 内存消耗:4,564.05kb 文件加载:140
  3. 缓存信息 : 0 reads,0 writes
  4. 会话信息 : SESSION_ID=ed78e1b296caf99ff55fd9a7d6b6329d
  1. /yingpanguazai/ssd/ssd1/www/b.mffb.com.cn/public/index.php ( 0.79 KB )
  2. /yingpanguazai/ssd/ssd1/www/b.mffb.com.cn/vendor/autoload.php ( 0.17 KB )
  3. /yingpanguazai/ssd/ssd1/www/b.mffb.com.cn/vendor/composer/autoload_real.php ( 2.49 KB )
  4. /yingpanguazai/ssd/ssd1/www/b.mffb.com.cn/vendor/composer/platform_check.php ( 0.90 KB )
  5. /yingpanguazai/ssd/ssd1/www/b.mffb.com.cn/vendor/composer/ClassLoader.php ( 14.03 KB )
  6. /yingpanguazai/ssd/ssd1/www/b.mffb.com.cn/vendor/composer/autoload_static.php ( 4.90 KB )
  7. /yingpanguazai/ssd/ssd1/www/b.mffb.com.cn/vendor/topthink/think-helper/src/helper.php ( 8.34 KB )
  8. /yingpanguazai/ssd/ssd1/www/b.mffb.com.cn/vendor/topthink/think-validate/src/helper.php ( 2.19 KB )
  9. /yingpanguazai/ssd/ssd1/www/b.mffb.com.cn/vendor/topthink/think-orm/src/helper.php ( 1.47 KB )
  10. /yingpanguazai/ssd/ssd1/www/b.mffb.com.cn/vendor/topthink/think-orm/stubs/load_stubs.php ( 0.16 KB )
  11. /yingpanguazai/ssd/ssd1/www/b.mffb.com.cn/vendor/topthink/framework/src/think/Exception.php ( 1.69 KB )
  12. /yingpanguazai/ssd/ssd1/www/b.mffb.com.cn/vendor/topthink/think-container/src/Facade.php ( 2.71 KB )
  13. /yingpanguazai/ssd/ssd1/www/b.mffb.com.cn/vendor/symfony/deprecation-contracts/function.php ( 0.99 KB )
  14. /yingpanguazai/ssd/ssd1/www/b.mffb.com.cn/vendor/symfony/polyfill-mbstring/bootstrap.php ( 8.26 KB )
  15. /yingpanguazai/ssd/ssd1/www/b.mffb.com.cn/vendor/symfony/polyfill-mbstring/bootstrap80.php ( 9.78 KB )
  16. /yingpanguazai/ssd/ssd1/www/b.mffb.com.cn/vendor/symfony/var-dumper/Resources/functions/dump.php ( 1.49 KB )
  17. /yingpanguazai/ssd/ssd1/www/b.mffb.com.cn/vendor/topthink/think-dumper/src/helper.php ( 0.18 KB )
  18. /yingpanguazai/ssd/ssd1/www/b.mffb.com.cn/vendor/symfony/var-dumper/VarDumper.php ( 4.30 KB )
  19. /yingpanguazai/ssd/ssd1/www/b.mffb.com.cn/vendor/topthink/framework/src/think/App.php ( 15.30 KB )
  20. /yingpanguazai/ssd/ssd1/www/b.mffb.com.cn/vendor/topthink/think-container/src/Container.php ( 15.76 KB )
  21. /yingpanguazai/ssd/ssd1/www/b.mffb.com.cn/vendor/psr/container/src/ContainerInterface.php ( 1.02 KB )
  22. /yingpanguazai/ssd/ssd1/www/b.mffb.com.cn/app/provider.php ( 0.19 KB )
  23. /yingpanguazai/ssd/ssd1/www/b.mffb.com.cn/vendor/topthink/framework/src/think/Http.php ( 6.04 KB )
  24. /yingpanguazai/ssd/ssd1/www/b.mffb.com.cn/vendor/topthink/think-helper/src/helper/Str.php ( 7.29 KB )
  25. /yingpanguazai/ssd/ssd1/www/b.mffb.com.cn/vendor/topthink/framework/src/think/Env.php ( 4.68 KB )
  26. /yingpanguazai/ssd/ssd1/www/b.mffb.com.cn/app/common.php ( 0.03 KB )
  27. /yingpanguazai/ssd/ssd1/www/b.mffb.com.cn/vendor/topthink/framework/src/helper.php ( 18.78 KB )
  28. /yingpanguazai/ssd/ssd1/www/b.mffb.com.cn/vendor/topthink/framework/src/think/Config.php ( 5.54 KB )
  29. /yingpanguazai/ssd/ssd1/www/b.mffb.com.cn/config/app.php ( 0.95 KB )
  30. /yingpanguazai/ssd/ssd1/www/b.mffb.com.cn/config/cache.php ( 0.78 KB )
  31. /yingpanguazai/ssd/ssd1/www/b.mffb.com.cn/config/console.php ( 0.23 KB )
  32. /yingpanguazai/ssd/ssd1/www/b.mffb.com.cn/config/cookie.php ( 0.56 KB )
  33. /yingpanguazai/ssd/ssd1/www/b.mffb.com.cn/config/database.php ( 2.48 KB )
  34. /yingpanguazai/ssd/ssd1/www/b.mffb.com.cn/vendor/topthink/framework/src/think/facade/Env.php ( 1.67 KB )
  35. /yingpanguazai/ssd/ssd1/www/b.mffb.com.cn/config/filesystem.php ( 0.61 KB )
  36. /yingpanguazai/ssd/ssd1/www/b.mffb.com.cn/config/lang.php ( 0.91 KB )
  37. /yingpanguazai/ssd/ssd1/www/b.mffb.com.cn/config/log.php ( 1.35 KB )
  38. /yingpanguazai/ssd/ssd1/www/b.mffb.com.cn/config/middleware.php ( 0.19 KB )
  39. /yingpanguazai/ssd/ssd1/www/b.mffb.com.cn/config/route.php ( 1.89 KB )
  40. /yingpanguazai/ssd/ssd1/www/b.mffb.com.cn/config/session.php ( 0.57 KB )
  41. /yingpanguazai/ssd/ssd1/www/b.mffb.com.cn/config/trace.php ( 0.34 KB )
  42. /yingpanguazai/ssd/ssd1/www/b.mffb.com.cn/config/view.php ( 0.82 KB )
  43. /yingpanguazai/ssd/ssd1/www/b.mffb.com.cn/app/event.php ( 0.25 KB )
  44. /yingpanguazai/ssd/ssd1/www/b.mffb.com.cn/vendor/topthink/framework/src/think/Event.php ( 7.67 KB )
  45. /yingpanguazai/ssd/ssd1/www/b.mffb.com.cn/app/service.php ( 0.13 KB )
  46. /yingpanguazai/ssd/ssd1/www/b.mffb.com.cn/app/AppService.php ( 0.26 KB )
  47. /yingpanguazai/ssd/ssd1/www/b.mffb.com.cn/vendor/topthink/framework/src/think/Service.php ( 1.64 KB )
  48. /yingpanguazai/ssd/ssd1/www/b.mffb.com.cn/vendor/topthink/framework/src/think/Lang.php ( 7.35 KB )
  49. /yingpanguazai/ssd/ssd1/www/b.mffb.com.cn/vendor/topthink/framework/src/lang/zh-cn.php ( 13.70 KB )
  50. /yingpanguazai/ssd/ssd1/www/b.mffb.com.cn/vendor/topthink/framework/src/think/initializer/Error.php ( 3.31 KB )
  51. /yingpanguazai/ssd/ssd1/www/b.mffb.com.cn/vendor/topthink/framework/src/think/initializer/RegisterService.php ( 1.33 KB )
  52. /yingpanguazai/ssd/ssd1/www/b.mffb.com.cn/vendor/services.php ( 0.14 KB )
  53. /yingpanguazai/ssd/ssd1/www/b.mffb.com.cn/vendor/topthink/framework/src/think/service/PaginatorService.php ( 1.52 KB )
  54. /yingpanguazai/ssd/ssd1/www/b.mffb.com.cn/vendor/topthink/framework/src/think/service/ValidateService.php ( 0.99 KB )
  55. /yingpanguazai/ssd/ssd1/www/b.mffb.com.cn/vendor/topthink/framework/src/think/service/ModelService.php ( 2.04 KB )
  56. /yingpanguazai/ssd/ssd1/www/b.mffb.com.cn/vendor/topthink/think-trace/src/Service.php ( 0.77 KB )
  57. /yingpanguazai/ssd/ssd1/www/b.mffb.com.cn/vendor/topthink/framework/src/think/Middleware.php ( 6.72 KB )
  58. /yingpanguazai/ssd/ssd1/www/b.mffb.com.cn/vendor/topthink/framework/src/think/initializer/BootService.php ( 0.77 KB )
  59. /yingpanguazai/ssd/ssd1/www/b.mffb.com.cn/vendor/topthink/think-orm/src/Paginator.php ( 11.86 KB )
  60. /yingpanguazai/ssd/ssd1/www/b.mffb.com.cn/vendor/topthink/think-validate/src/Validate.php ( 63.20 KB )
  61. /yingpanguazai/ssd/ssd1/www/b.mffb.com.cn/vendor/topthink/think-orm/src/Model.php ( 23.55 KB )
  62. /yingpanguazai/ssd/ssd1/www/b.mffb.com.cn/vendor/topthink/think-orm/src/model/concern/Attribute.php ( 21.05 KB )
  63. /yingpanguazai/ssd/ssd1/www/b.mffb.com.cn/vendor/topthink/think-orm/src/model/concern/AutoWriteData.php ( 4.21 KB )
  64. /yingpanguazai/ssd/ssd1/www/b.mffb.com.cn/vendor/topthink/think-orm/src/model/concern/Conversion.php ( 6.44 KB )
  65. /yingpanguazai/ssd/ssd1/www/b.mffb.com.cn/vendor/topthink/think-orm/src/model/concern/DbConnect.php ( 5.16 KB )
  66. /yingpanguazai/ssd/ssd1/www/b.mffb.com.cn/vendor/topthink/think-orm/src/model/concern/ModelEvent.php ( 2.33 KB )
  67. /yingpanguazai/ssd/ssd1/www/b.mffb.com.cn/vendor/topthink/think-orm/src/model/concern/RelationShip.php ( 28.29 KB )
  68. /yingpanguazai/ssd/ssd1/www/b.mffb.com.cn/vendor/topthink/think-helper/src/contract/Arrayable.php ( 0.09 KB )
  69. /yingpanguazai/ssd/ssd1/www/b.mffb.com.cn/vendor/topthink/think-helper/src/contract/Jsonable.php ( 0.13 KB )
  70. /yingpanguazai/ssd/ssd1/www/b.mffb.com.cn/vendor/topthink/think-orm/src/model/contract/Modelable.php ( 0.09 KB )
  71. /yingpanguazai/ssd/ssd1/www/b.mffb.com.cn/vendor/topthink/framework/src/think/Db.php ( 2.88 KB )
  72. /yingpanguazai/ssd/ssd1/www/b.mffb.com.cn/vendor/topthink/think-orm/src/DbManager.php ( 8.52 KB )
  73. /yingpanguazai/ssd/ssd1/www/b.mffb.com.cn/vendor/topthink/framework/src/think/Log.php ( 6.28 KB )
  74. /yingpanguazai/ssd/ssd1/www/b.mffb.com.cn/vendor/topthink/framework/src/think/Manager.php ( 3.92 KB )
  75. /yingpanguazai/ssd/ssd1/www/b.mffb.com.cn/vendor/psr/log/src/LoggerTrait.php ( 2.69 KB )
  76. /yingpanguazai/ssd/ssd1/www/b.mffb.com.cn/vendor/psr/log/src/LoggerInterface.php ( 2.71 KB )
  77. /yingpanguazai/ssd/ssd1/www/b.mffb.com.cn/vendor/topthink/framework/src/think/Cache.php ( 4.92 KB )
  78. /yingpanguazai/ssd/ssd1/www/b.mffb.com.cn/vendor/psr/simple-cache/src/CacheInterface.php ( 4.71 KB )
  79. /yingpanguazai/ssd/ssd1/www/b.mffb.com.cn/vendor/topthink/think-helper/src/helper/Arr.php ( 16.63 KB )
  80. /yingpanguazai/ssd/ssd1/www/b.mffb.com.cn/vendor/topthink/framework/src/think/cache/driver/File.php ( 7.84 KB )
  81. /yingpanguazai/ssd/ssd1/www/b.mffb.com.cn/vendor/topthink/framework/src/think/cache/Driver.php ( 9.03 KB )
  82. /yingpanguazai/ssd/ssd1/www/b.mffb.com.cn/vendor/topthink/framework/src/think/contract/CacheHandlerInterface.php ( 1.99 KB )
  83. /yingpanguazai/ssd/ssd1/www/b.mffb.com.cn/app/Request.php ( 0.09 KB )
  84. /yingpanguazai/ssd/ssd1/www/b.mffb.com.cn/vendor/topthink/framework/src/think/Request.php ( 55.78 KB )
  85. /yingpanguazai/ssd/ssd1/www/b.mffb.com.cn/app/middleware.php ( 0.25 KB )
  86. /yingpanguazai/ssd/ssd1/www/b.mffb.com.cn/vendor/topthink/framework/src/think/Pipeline.php ( 2.61 KB )
  87. /yingpanguazai/ssd/ssd1/www/b.mffb.com.cn/vendor/topthink/think-trace/src/TraceDebug.php ( 3.40 KB )
  88. /yingpanguazai/ssd/ssd1/www/b.mffb.com.cn/vendor/topthink/framework/src/think/middleware/SessionInit.php ( 1.94 KB )
  89. /yingpanguazai/ssd/ssd1/www/b.mffb.com.cn/vendor/topthink/framework/src/think/Session.php ( 1.80 KB )
  90. /yingpanguazai/ssd/ssd1/www/b.mffb.com.cn/vendor/topthink/framework/src/think/session/driver/File.php ( 6.27 KB )
  91. /yingpanguazai/ssd/ssd1/www/b.mffb.com.cn/vendor/topthink/framework/src/think/contract/SessionHandlerInterface.php ( 0.87 KB )
  92. /yingpanguazai/ssd/ssd1/www/b.mffb.com.cn/vendor/topthink/framework/src/think/session/Store.php ( 7.12 KB )
  93. /yingpanguazai/ssd/ssd1/www/b.mffb.com.cn/vendor/topthink/framework/src/think/Route.php ( 23.73 KB )
  94. /yingpanguazai/ssd/ssd1/www/b.mffb.com.cn/vendor/topthink/framework/src/think/route/RuleName.php ( 5.75 KB )
  95. /yingpanguazai/ssd/ssd1/www/b.mffb.com.cn/vendor/topthink/framework/src/think/route/Domain.php ( 2.53 KB )
  96. /yingpanguazai/ssd/ssd1/www/b.mffb.com.cn/vendor/topthink/framework/src/think/route/RuleGroup.php ( 22.43 KB )
  97. /yingpanguazai/ssd/ssd1/www/b.mffb.com.cn/vendor/topthink/framework/src/think/route/Rule.php ( 26.95 KB )
  98. /yingpanguazai/ssd/ssd1/www/b.mffb.com.cn/vendor/topthink/framework/src/think/route/RuleItem.php ( 9.78 KB )
  99. /yingpanguazai/ssd/ssd1/www/b.mffb.com.cn/route/app.php ( 1.72 KB )
  100. /yingpanguazai/ssd/ssd1/www/b.mffb.com.cn/vendor/topthink/framework/src/think/facade/Route.php ( 4.70 KB )
  101. /yingpanguazai/ssd/ssd1/www/b.mffb.com.cn/vendor/topthink/framework/src/think/route/dispatch/Controller.php ( 4.74 KB )
  102. /yingpanguazai/ssd/ssd1/www/b.mffb.com.cn/vendor/topthink/framework/src/think/route/Dispatch.php ( 10.44 KB )
  103. /yingpanguazai/ssd/ssd1/www/b.mffb.com.cn/app/controller/Index.php ( 4.81 KB )
  104. /yingpanguazai/ssd/ssd1/www/b.mffb.com.cn/app/BaseController.php ( 2.05 KB )
  105. /yingpanguazai/ssd/ssd1/www/b.mffb.com.cn/vendor/topthink/think-orm/src/facade/Db.php ( 0.93 KB )
  106. /yingpanguazai/ssd/ssd1/www/b.mffb.com.cn/vendor/topthink/think-orm/src/db/connector/Mysql.php ( 5.44 KB )
  107. /yingpanguazai/ssd/ssd1/www/b.mffb.com.cn/vendor/topthink/think-orm/src/db/PDOConnection.php ( 52.47 KB )
  108. /yingpanguazai/ssd/ssd1/www/b.mffb.com.cn/vendor/topthink/think-orm/src/db/Connection.php ( 8.39 KB )
  109. /yingpanguazai/ssd/ssd1/www/b.mffb.com.cn/vendor/topthink/think-orm/src/db/ConnectionInterface.php ( 4.57 KB )
  110. /yingpanguazai/ssd/ssd1/www/b.mffb.com.cn/vendor/topthink/think-orm/src/db/builder/Mysql.php ( 16.58 KB )
  111. /yingpanguazai/ssd/ssd1/www/b.mffb.com.cn/vendor/topthink/think-orm/src/db/Builder.php ( 24.06 KB )
  112. /yingpanguazai/ssd/ssd1/www/b.mffb.com.cn/vendor/topthink/think-orm/src/db/BaseBuilder.php ( 27.50 KB )
  113. /yingpanguazai/ssd/ssd1/www/b.mffb.com.cn/vendor/topthink/think-orm/src/db/Query.php ( 15.71 KB )
  114. /yingpanguazai/ssd/ssd1/www/b.mffb.com.cn/vendor/topthink/think-orm/src/db/BaseQuery.php ( 45.13 KB )
  115. /yingpanguazai/ssd/ssd1/www/b.mffb.com.cn/vendor/topthink/think-orm/src/db/concern/TimeFieldQuery.php ( 7.43 KB )
  116. /yingpanguazai/ssd/ssd1/www/b.mffb.com.cn/vendor/topthink/think-orm/src/db/concern/AggregateQuery.php ( 3.26 KB )
  117. /yingpanguazai/ssd/ssd1/www/b.mffb.com.cn/vendor/topthink/think-orm/src/db/concern/ModelRelationQuery.php ( 20.07 KB )
  118. /yingpanguazai/ssd/ssd1/www/b.mffb.com.cn/vendor/topthink/think-orm/src/db/concern/ParamsBind.php ( 3.66 KB )
  119. /yingpanguazai/ssd/ssd1/www/b.mffb.com.cn/vendor/topthink/think-orm/src/db/concern/ResultOperation.php ( 7.01 KB )
  120. /yingpanguazai/ssd/ssd1/www/b.mffb.com.cn/vendor/topthink/think-orm/src/db/concern/WhereQuery.php ( 19.37 KB )
  121. /yingpanguazai/ssd/ssd1/www/b.mffb.com.cn/vendor/topthink/think-orm/src/db/concern/JoinAndViewQuery.php ( 7.11 KB )
  122. /yingpanguazai/ssd/ssd1/www/b.mffb.com.cn/vendor/topthink/think-orm/src/db/concern/TableFieldInfo.php ( 2.63 KB )
  123. /yingpanguazai/ssd/ssd1/www/b.mffb.com.cn/vendor/topthink/think-orm/src/db/concern/Transaction.php ( 2.77 KB )
  124. /yingpanguazai/ssd/ssd1/www/b.mffb.com.cn/vendor/topthink/framework/src/think/log/driver/File.php ( 5.96 KB )
  125. /yingpanguazai/ssd/ssd1/www/b.mffb.com.cn/vendor/topthink/framework/src/think/contract/LogHandlerInterface.php ( 0.86 KB )
  126. /yingpanguazai/ssd/ssd1/www/b.mffb.com.cn/vendor/topthink/framework/src/think/log/Channel.php ( 3.89 KB )
  127. /yingpanguazai/ssd/ssd1/www/b.mffb.com.cn/vendor/topthink/framework/src/think/event/LogRecord.php ( 1.02 KB )
  128. /yingpanguazai/ssd/ssd1/www/b.mffb.com.cn/vendor/topthink/think-helper/src/Collection.php ( 16.47 KB )
  129. /yingpanguazai/ssd/ssd1/www/b.mffb.com.cn/vendor/topthink/framework/src/think/facade/View.php ( 1.70 KB )
  130. /yingpanguazai/ssd/ssd1/www/b.mffb.com.cn/vendor/topthink/framework/src/think/View.php ( 4.39 KB )
  131. /yingpanguazai/ssd/ssd1/www/b.mffb.com.cn/vendor/topthink/framework/src/think/Response.php ( 8.81 KB )
  132. /yingpanguazai/ssd/ssd1/www/b.mffb.com.cn/vendor/topthink/framework/src/think/response/View.php ( 3.29 KB )
  133. /yingpanguazai/ssd/ssd1/www/b.mffb.com.cn/vendor/topthink/framework/src/think/Cookie.php ( 6.06 KB )
  134. /yingpanguazai/ssd/ssd1/www/b.mffb.com.cn/vendor/topthink/think-view/src/Think.php ( 8.38 KB )
  135. /yingpanguazai/ssd/ssd1/www/b.mffb.com.cn/vendor/topthink/framework/src/think/contract/TemplateHandlerInterface.php ( 1.60 KB )
  136. /yingpanguazai/ssd/ssd1/www/b.mffb.com.cn/vendor/topthink/think-template/src/Template.php ( 46.61 KB )
  137. /yingpanguazai/ssd/ssd1/www/b.mffb.com.cn/vendor/topthink/think-template/src/template/driver/File.php ( 2.41 KB )
  138. /yingpanguazai/ssd/ssd1/www/b.mffb.com.cn/vendor/topthink/think-template/src/template/contract/DriverInterface.php ( 0.86 KB )
  139. /yingpanguazai/ssd/ssd1/www/b.mffb.com.cn/runtime/temp/5111bd3ce6749a72e5b190c98fc708e0.php ( 11.98 KB )
  140. /yingpanguazai/ssd/ssd1/www/b.mffb.com.cn/vendor/topthink/think-trace/src/Html.php ( 4.42 KB )
  1. CONNECT:[ UseTime:0.000457s ] mysql:host=127.0.0.1;port=3306;dbname=b_mffb;charset=utf8mb4
  2. SHOW FULL COLUMNS FROM `fenlei` [ RunTime:0.000602s ]
  3. SELECT * FROM `fenlei` WHERE `fid` = 0 [ RunTime:0.005367s ]
  4. SELECT * FROM `fenlei` WHERE `fid` = 63 [ RunTime:0.000278s ]
  5. SHOW FULL COLUMNS FROM `set` [ RunTime:0.000532s ]
  6. SELECT * FROM `set` [ RunTime:0.000218s ]
  7. SHOW FULL COLUMNS FROM `article` [ RunTime:0.000502s ]
  8. SELECT * FROM `article` WHERE `id` = 471424 LIMIT 1 [ RunTime:0.000446s ]
  9. UPDATE `article` SET `lasttime` = 1774670541 WHERE `id` = 471424 [ RunTime:0.013657s ]
  10. SELECT * FROM `fenlei` WHERE `id` = 66 LIMIT 1 [ RunTime:0.000261s ]
  11. SELECT * FROM `article` WHERE `id` < 471424 ORDER BY `id` DESC LIMIT 1 [ RunTime:0.000367s ]
  12. SELECT * FROM `article` WHERE `id` > 471424 ORDER BY `id` ASC LIMIT 1 [ RunTime:0.003718s ]
  13. SELECT * FROM `article` WHERE `id` < 471424 ORDER BY `id` DESC LIMIT 10 [ RunTime:0.001218s ]
  14. SELECT * FROM `article` WHERE `id` < 471424 ORDER BY `id` DESC LIMIT 10,10 [ RunTime:0.000634s ]
  15. SELECT * FROM `article` WHERE `id` < 471424 ORDER BY `id` DESC LIMIT 20,10 [ RunTime:0.003309s ]
0.098367s