
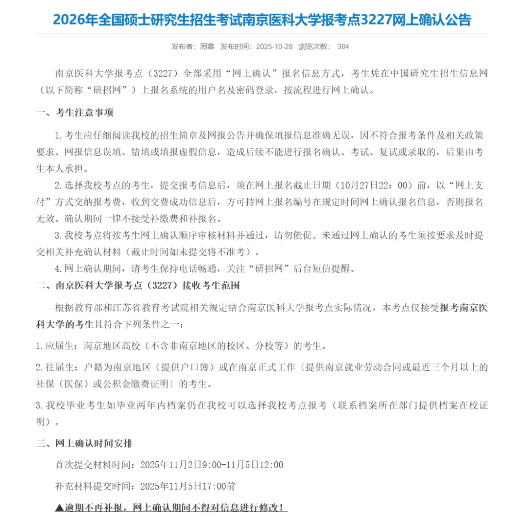
南京医科大学仅接受报考南京医科大学的考生且符合下列条件之一:
①应届生:南京地区高校(不含非南京地区的校区、分校等)的考生。
②往届生:户籍为南京地区(提供户口簿)或在南京正式工作〔提供南京就业劳动合同或最近三个月以上的社保(医保)或公积金缴费证明〕的考生。
③我校毕业考生如毕业两年内档案仍在我校可以选择我校考点报考(联系档案所在部门提供档案在校证明)。

安徽医科大学及安徽医科大学临床医学院全日制应届本科毕业生原则上应当选择安徽医科大学报考点。
其中,安徽医科大学联合培养的全日制普通专升本考生需要选择实际培养学校所在市报考点。


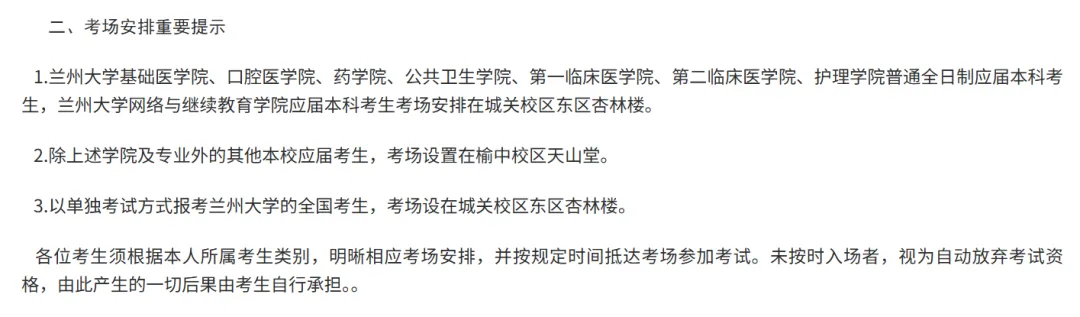
兰州大学基础医学院等学院为普通全日制应届本科考生考场安排在城关校区东区杏林楼;除上述学院及专业外的其他本校应届考生,考场设置在榆中校区天山堂。
以单独考试方式报考兰州大学的全国考生,考场设在城关校区东区杏林楼。

①以某大学为报考点
一般情况下,最后的考试地点就是这所学校,具体是哪个校区以学校公告为准,你可以在该学校的研究生招生网查看是否发布了考点公告,同时也可以向往届的学长学姐询问,了解去年的考场分布情况作为参考。
②以某招生办、考试院为报考点
最终的考场由报考点分配,考场一般会安排在具备考试条件的大学或中小学。目前,已有部分省市的考试院陆续发布考点公告,大家可以登录所在地教育考试院查询。
③研招网查询考点
网上咨询周期间各院校在研招网回复了考生的问题,其中有不少是和考场相关的,所以大家可以登录研招网,在「在线咨询」中搜索“考场”,可以找到部分考点信息。
④下载准考证
准确的考试地点,一般直接显示在准考证上。
按照每年的考研日程安排,大部分同学只能在考前10天左右下载准考证时,才可以看到准确的考场信息。
考前最后的冲刺阶段,希望同学们都能稳住心态,加油!!!




点击查看忠保医学往期推荐






