



本期我们专门来讲关于清华临床医学考研,也就是清华大学,临床医学考研,西医综合考研相关的问题,含但不限于清华大学临床医学考研的招生、清华大学临床医学考研的录取分数分析、清华大学的西综初试备考建议、清华大学临床医学复试备考建议等。本文由小伊西综/二七零医考及团队清华大学成员&录取学员共同完成,各位打算报考本校的可以随时后台咨询,考本校,初试跟小伊西综,就够了。
本期包含以下内容:
一、招生分析篇:招生政策(能不能跨考等)、院校情况(各附属医院的优势学科等)
二、报考建议篇:分数线(学硕/专硕复试线、科室复试录取情况等)、报考分析及建议(学硕or专硕、哪些科室好上岸等)
三、自身竞争力篇:报清华的必备条件、清华对英语&科研的要求等
四、复试篇:清华的复试情况、如何准备清华复试(简历、自我介绍、专业课等)
五、调剂篇:清华的调剂情况、准备调剂的注意事项
精华速览版(省流):
1.想要考清华,你需要知道:

2.哪些科室相对容易上岸?

3.想上岸清华,需要满足哪些条件?

4.清华复试&调剂必知:

一、招生分析篇
总结要点:清华大学学硕与专硕均考306;学硕仅招医工交叉;招生人数非常少
(一)招生政策
1.报考条件:
(1)基本条件:中国公民、政治思想正确、身体健康状况符合体检要求。
(2)学硕:
① 符合医工交叉相关专业。
(3)专硕:
① 符合医师资格考试报考条件规定专业的应届或往届本科毕业生。
② 对于已经获得住院医师规范化培训合格证书人员原则上不得报考临床医学硕士专业学位研究生
2.招生目录:招生目录.pdf(包括各学院包含推免在内的学硕及专硕二级学科招生人数、专业名称及研究方向、初试及复试科目)
(1)考试科目:
临床医学专硕考试科目:101思想政治理论;201英语一;306临床医学综合能力(西医)。
临床医学学硕考试科目:101思想政治理论;201英语一;686临床医学综合能力(西医)。
(2)招生人数:
①不含推免在内,2025年清华大学医学院招生22人(学硕5人,专硕17人)

(3)导师:导师具体信息可以在官网找到:
https://www.med.tsinghua.edu.cn/jy/szdw1/lcyxy/jyxl1.htm
(4)报考等级:
仅可以报考到二级学科。
(二)院校情况
1.学院实力:2025医学界中国医学院校综合实力排行榜-清华大学第36名;2025软科中国大学临床医学排名第15名,学科层次A。

2.优势学科:
进入ESI全球排名1%学科:免疫学、微生物与传染病学、神经科学、分子与生物学
3.附属医院:
清华大学目前有4家附属医院,分别是:清华大学第一附属医院(北京华信医院)、清华大学玉泉医院(清华大学中西医结合医院)、北京清华长庚医院、清华大学附属垂杨柳医院。
4.各附属医院优势学科:
(1)清华大学第一附属医院
权威科室:心脏中心外科、心脏中心小儿科、心脏中心内科、儿科、妇产、消化医学中心、泌尿医学中心、骨科医学中心、神经内科、内分泌科
②清华大学附属第二医院
优势学科:神经外科(小儿神经外科、脊髓脊柱、癫痫、功能神经外科、脑肿瘤、神经电生理、脑血管病)、妇产科、精神卫生科、口腔科、神经内科、干部医疗科、中医和中西医结合、健康体检
③北京清华长庚医院
优势学科:肝胆中心、神经中心、消化中心、肿瘤中心,重点发展心脏内科、妇产科、耳鼻咽喉头颈外科、泌尿外科
④清华大学附属垂杨柳医院
以“微创技术”为诊疗特色,体外碎石、肝胆外科微创治疗、骨科创伤/关节/脊柱综合治疗、心脑血管介入治疗、肿瘤的微创治疗等技术已达国内先进水平。
北京市临床重点培育专科:普外科、呼吸科和检验科
朝阳区重点学科:骨科、泌尿外科
5.学费及奖助学金:
学费:专硕8000元/年,学硕8000元/年。
奖助学金:
(1)国家奖学金
博士研究生国家奖学金奖励标准为每生3万元
硕士研究生国家奖学金奖励标准为每生2万元
(2)国家助学金:6000元/年
(3)学业奖学金及社会奖学金
二、报考建议篇
(一)分数线
总结要点:设置校线,24年为大年 ,25年分数回落。
1.国家线:北京属于A区,下面是A区和B区临床医学306近5年国家线。

2.医学院复试线=校线:
清华大学近3年校线如下。

1.医院复试线:
清华大学未设置医院复试线。
2.科室复试线及复录比:
科室复试线的划分要看两个方面:①复录比:复录比一般是1:1.2。②复试以什么为单位进行:清华大学一般按照报考时的二级或三级学科来进行复试。
医院科室拟录取分数(录取人数、最高分、最低分、平均分)——近3年录取数据.xlsx
(二)报考分析及建议
1.专硕:
(1)名额:清华大学专硕统招名额仅17名
(2)平均分、中位数:总体来说25年专硕平均分352.3分,最低值的中位数是331分。360分算是比较稳的分数,340分也有很大机会能上。
(3)科室线:由于清华大学医学院统招名额一直很少,故不做科室线分析
2.学硕:
相比之下,学硕的统招名额更少,今年只招收医工交叉。
(1)名额:清华大学学硕统招仅5名。
(2)平均分、中位数:总体来说25年专硕平均分351分,最低值的中位数是336分。360是比较稳的分数,340分也有很大机会能上。
(3)科室线:由于清华大学医学院统招名额一直很少,故不做科室线分析。
以下是近三年的具体录取数据:


3.医院:按照医学院为单位招生,故不做分析
4.大小年:每年招生人数太少,分数波动不大。
三、自身竞争力篇
(一)初试分数:
清华大学医学院成立于2001年10月,著名医学科学家、两院院士吴阶平先生担任首任院长,生物物理学家赵南明教授、结构生物学家施一公院士、神经科学家鲁白教授、免疫学家董晨教授先后担任常务副院长。2016年9月至2020年8月,董晨教授担任医学院院长。2020年12月,祁海教授担任医学院院长。虽然建立时间不长,但背靠清华大学在快速发展,有着很好的前景,自然分数线也水涨船高。
就初试分数来说,从清华大学2025年招生情况来看,报考较热门专业的拟录取同学基本分数在350以上,特别是各科室招收名额很少,大家报考时对于自己分数的评估要认真,不能掉以轻心。
就考生来说,西综306其实本质上是记忆,只要肯下功夫,绝对是没问题的。西综只有选择题,排除了很大主观因素,可以说付出和结果肯定成正比的。
(二)英语:
清华医较看重英语,所以要积极刷英语六级,12月份可以再试一次。
(三)科研:
清华医近年来看重科研,但是没有也不用担心。如果要写科研,自己一定要对项目的每个细节都很有把握,不然被面试老师一问三不知,反而是减分项。
四、复试篇
(一)清华复试的基本情况
1.复试内容
清华大学的复试主要是面试形式,每位考生的复试时间约25分钟。大致流程如下:
(1)进行英文个人自述:考生需准备英文个人自述3-5分钟(无需准备ppt),包括个人学习情况、实践活动与获奖、学术成果、特长爱好、对报考专业的了解情况等。
(2)第一部分:从题库中随机选择一套题作答。通过现场问答形式考查学生的专业背景、沟通能力和人文素养等。
(3)第二部分:主要采取口试方式,综合考查考生的思想政治素质和品德修养;思维的敏锐性、逻辑性;语言表达能力、外语听说能力;专业素质能力、科研经历、对学科专业基础知识和发展动态的掌握;相关实践技能及综合应用能力以及在专业领域发展的潜力。。
2.复试注意事项
(1)总成绩=初试总成绩(满分500分)+复试第一部分成绩(满分100分)*0.5+复试第二部分成绩(满分100分)*4.5。
(2)复试前需要以电子文档形式在清华的研究生申请服务系统里提交相关审查材料,并备好原件供现场资格审查使用。
(二)如何准备清华的复试
1.复试准备时间表:
清华大学的复试整体不难,可以参考以下时间表,根据自己的情况灵活调整:
9:00——11:30 背专业英语单词、自我介绍,以及中英文面试高频问题。
14:00——17:30 看专业课,梳理知识点及框架。
19:30——22:30 专业知识点背诵。后期可以加上模拟练习、看文章。
2.复试必备四件套:简历、邮件、英文自我介绍、中文自我介绍
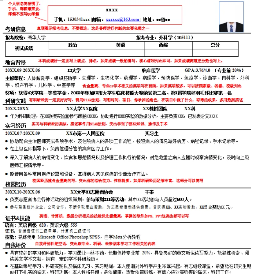
(1)简历
内容简洁干练,不要捏造,保证写在简历上的每个字都要立得住。
最有亮点、相关性最高的信息要放在简历最显眼的地方,建议重点突出英语、科研相关内容,科研实在没有的可以写毕设,写本科做过的实验以及掌握的实验技能、数据处理技能,专硕可以写实习轮转过的科室和学到的临床技能。
清华的老师提问时一般都是围绕着你的简历,所以你写在简历上的每一段经历都要提前熟悉,涉及科研经历的部分一定要熟悉细节,确保被问到时能够讲明白。
复试简历的写法和示例如下:

(2)邮件
邮件主要是用来联系导师,清华的话一般初试成绩出来后就可以给心仪导师发邮件了。联系导师前注意搜集一下导师信息,最好对目标导师的研究方向、发表论文有所了解之后,再写邮件,邮件里要附上你的简历。
邮件的写法和示例如下:

(3)自我介绍
中英文版本都要准备,就算科室只要求中文/英文也准备双份,自我介绍重点准备英文版本,大概3min左右,要非常熟练。中文版本要更加注重信息准确性,注意不要跟简历内容自相矛盾。大家平时练习自我介绍时,可以对着镜子,注意调整自己的表情,不要像背书机器一样,尽量自然大方。
英文自我介绍的写法和示例如下:

中文自我介绍的写法和示例如下:

3.笔试准备
清华大学的复试不难,专业课是有历年复试真题的,不过很难搞到手,可以结合初试的课本笔记+医考帮的题单+执业医课程来复习。复试方面比较重视常见的诊断、治疗和随访等等。大家平常复习的时候要注意把选择题模式切换到问答论述模式,看书时一定要串联知识点建立框架,这样作答时才能有条理有逻辑。
4.面试准备
中英文自我介绍一定要背熟,这是我们在复试中可以百分之百由自己掌握的部分,最好能背到脱口而出的水平,这样现场面试时就不容易出错。专业英语方面,文献翻译要看医院/科室的安排,大家要早点开始背专业英语单词和英文名词解释(人卫版教材的附录可以看看),最好能看几篇科室最新的英文文献,或者老师的论文,提前练一练。此外,初试结束到复试之前这段时间,坚持练习口语和听力,因为英语水平很难速成,而英语又恰好是复试中容易给老师留下好印象的加分点,还是要好好准备的。
清华大学的复试不难,专业课是有历年复试真题的,不过很难搞到手,可以结合初试的课本笔记+医考帮的题单+执业医课程来复习。复试方面比较重视常见的诊断、治疗和随访等等。大家平常复习的时候要注意把选择题模式切换到问答论述模式,看书时一定要串联知识点建立框架,这样作答时才能有条理有逻辑。
综合问答一定要对自己的简历和自我介绍非常熟悉,因为清华的老师主要就是围绕着简历和自我介绍提问,大家可以提前对着高频问题清单进行准备,作答时要注意条理和逻辑,分点回答。除了科研,有时老师还会提问到实习经历,大家也可以提前准备一下,比如对哪些科室印象深刻、实习学到了哪些知识操作及手术、遇到过哪些病种等等。
5.高分必备三件套:科研经历、专业前沿知识、面试礼仪
(1)科研
如果你有科研项目,一定要提前梳理,熟悉你在项目中所做的工作,涉及步骤、方法、实验结果的部分需要重点关注,因为老师围绕着你简历上的科研经历提问时,一般会问到这些内容,你被问到时要保证能够答得出来。没有科研项目的同学也别太担心,首先可以重点准备毕设,通常老师会提问科研设计思路、方法相关的内容;其次,本科去过的实验室、本科实验课学到的分子技能、文献查找能力、英文文献阅读能力、科研软件工具的使用等,也可以体现你的科研能力,在简历上写清楚自己掌握了哪些内容,提前复习好以备提问;最后,完全没有任何经历的,可以按“承认不足+目前的学习+未来规划”这一思路回答,先大方承认确实没有科研经历,已经认识到自己存在这方面不足,然后举一些具体例子,比如在积极阅读英文文献、掌握了文献查找等基本技能,结尾表达研究生阶段愿意加倍努力弥补这一不足的规划。
(2)专业前沿知识
面试的时候还可能会问到你意向科室科研领域的最新进展情况,我们可以针对报考导师、报考方向的主要研究方向、学科常见疾病的最新指南、最新的治疗方法等进行相关文献的查阅和了解。
导师的研究方向和研究内容,除了看他/她的最新论文外,还可以通过公众号来学习了解,推荐BioArtMED、柳叶刀TheLancet、IMedicines,以及意向导师所在科室和医院的官方公号。
科研领域的最新进展和最新指南,可度搜索你这个专业的顶刊,然后利用researcher(app)订阅这些期刊或者关注相关期刊的科普公众号,来了解最新进展。
(3)面试礼仪
面试时能穿正装就穿正装,保持个人形象干净整洁,女生可以把头发扎起来。面试全程自信、从容、大方、乐观、积极注意跟老师保持眼神交流,保持微笑,开口回答问题前先感谢老师提问。如果遇到答不上来的问题,也不要慌,礼貌道歉后承认自己的不足,可以回答一些问题相关的内容,但要把握分寸,不要强行作答引起反感。大家可以提前多做几次模拟面试,多想想作为老师/长辈喜欢什么样的学生/后辈,尽量往这个方向上去提升面试表现。
五、调剂篇
(一)调剂概况
清华大学临床医学院25年没有临床医学专业的调剂。一志愿没上岸的考生只能走校外调剂了,需要提前做好调剂准备工作,研招网的调剂系统开放后填写调剂志愿。
(二)调剂注意事项
1.千万别等到研招网的调剂系统开了再准备,对于上岸希望大的院校要提前做功课
研招网的调剂系统一次只能填三个名额,填完提交会锁定一段时间,锁定结束才能修改填其他院校,如果你之前完全没有做过功课,这时候就是纯浪费时间浪费机会,因为你很可能误判形势和自身实力,提交一堆很难上岸的志愿又无法解锁。切记调剂系统开放后的48小时是黄金调剂时间,因为大部分院校会在这时候“上架”,如果不能在这48小时内抢到机会拿到复试通知,就比较被动了。
在系统开放前,你至少要通清楚:自己的一志愿专业可以调剂哪些专业,有哪些学校有调剂名额,各院校调剂的难度如何,目标院校调剂系统的开放时间等等。
2.知道要找调剂后,马上去找你的专业方向往年哪些院校有调剂名额,逐一筛查
找调剂的顺序:首先是校内调剂,如果你的一志愿院校有校内调剂或者院内调剂,这就是最好的选择,尽量争取上岸;其次,看外校的调剂机会,可以优先看你本科学校有没有调剂名额;再次,如果你的专业方向很冷门,往年没什么学校开调剂,可以看看专业代码前四位一致的其他专业方向有没有机会;最后,如果你的分数很低,考虑能不能接受学硕,通常临床学硕、基础医学等的调剂门槛比临床专硕低一些。
如果你准备调剂特别早,比如出分之前就开始准备,那你可以先翻往年调剂信息找院校,心中有数之后就等国家线出来后给目标院校研招办打电话,等今年的调剂公告;如果你准备调剂很晚,就直接看今年各个院校的最新公告,觉得有希望的直接打研招办电话去问。
3.确定好院校之后,研究一下往年的调剂复试名单和录取名单,评估自己的机会大小,调剂系统开了后优先填机会大的院校
大家评估上岸机会大小的时候,要研究一下该院校往年的调剂复试名单和录取名单,看看生源情况(搜索考生编号前五位,这是院校代码,能据此知道他们一志愿报的什么学校)、分数、调剂面试报录比等等,再结合自己的情况,大概就能知道你是否有机会进复试。
你的初试分数在调剂中是很重要的,因为调剂的节奏很快,老师也没时间管你是不是被压分了、是不是发挥失常,分高就是会有更多机会,所以提醒准备考研的萌新,如果你不是大神,选校的时候一定打听好,是水区还是旱区,专业课会不会压分,这样万一最后要调剂了,也不至于吃太大亏。
高分、本科好、一志愿好,三者占二,你调剂去一个好院校的机会是比较大的,不然的话选择要尽可能保守。调剂不是只看初试成绩,学校也会考虑你的本科背景、科研经历、一志愿情况,很多学校会偏向本科好的同学,因为生源质量对高校的学位点授权申报和教育教学质量评估很重要。
4.在调剂系统上提交志愿后及时关注志愿动态,及时接受复试通知,提前准备复试
参加调剂的考生在调剂系统上可一次填报三个平行志愿,提交后的调剂志愿在招生单位设置的锁定时间内是不允许修改的,但实际不会那么久,超过十二小时既没复试通知又没拒绝你的,你就可以打研招办电话要求他们解锁了。千万不要傻傻等待系统进度,志愿填报后及时通过调剂群或者同类专业调剂的同学了解调剂情况,如果一直没有进展可以问问别的同学有没有收到调剂,也可以直接给院系招生办老师电话咨询,有些院校会有官方的调剂群,可以直接在群里咨询。
招生单位查看调剂报考信息后,就会给符合条件的考生发复试通知,并且需要在规定时间内接受,否则就视为放弃。因此需要我们自己关注调剂志愿的动态,及时接受复试通知,避免错过。有时调剂整个流程会非常快速,甚至有上午收到调剂通知,下午复试的。因此调剂复试要提前准备。准备可以沿用一志愿复试的内容,只不过可能专业课知识可能会和一志愿不同,需要早做调整。

小伊西综/二七零医考清华大学初试/复试定向班介绍
一:展示极少部分我团队本校这几年的录取结果;以及针对于本校的数据分析。


二:西综,一个老师、一份讲义、一个服务团队,跟小伊,就够了!!!
老师,不用挑,一个老师讲五门,只做西综针对性考研,小灶只给自己学生吃;讲义资料,不用挑,根据教材、真题、考点编写,完美适配小伊老师的课程,不用再挑挑拣拣,不用课程听A的,资料用B的,服务用C的,彼此之间还不适配,浪费时间精力,效果还差。
你买的不仅仅是一堆“名师课件”,而是名师、资料、课程浑然一体的一个体系,我们提供的是临床、西综全套解决方案,是有人带、有人盯,有个性化辅导的超高端西综考研班。带你的还是西综270+,总分420+的大佬!!!(根据考生情况适配,带教团队最低分不低于380)
报了班就什么都不用管了,你要做的,就是安心学习!!!你的专属服务群,所有东西都围着你转,每天盯着你,让你不敢松懈!!!超强西综、临床初复试团队,全国仅此一家!!!
本校定向考研辅导,市面上目前为止,仅此一家!!!跟着我们,你会发现,原来西综学习,是有方法,有路径,有底气,有希望的。具体参见小伊西综介绍,里面西综各科的学习规划、西综备考攻略、以及西综各科的试听课!!!全科班还提供名师公共课与服务,助您备考无忧!!!



三:初复试服务团队支持、复试资料、复试服务记录及相关
随便截几张图;另外,因为很多同学是初试报的我们的班,复试也跟着我们走,所以这一部分除了初试的服务记录外,还有一部分我们的复试服务记录。
本校各个科室、各个医院,几乎都有我们各个团队的初试、复试录取学员、团队服务成员,没有什么打听不到的,所有关于本校初试、复试的相关问题,通通解决。你们可以看一下我们的通讯录截图,看一下我们资料页截图,然后看一下我们关于复试的,各项带学生的服务记录,你会发现,做本校考研初复试的团队,比我们专业的,几乎没有!!!








四:关于我团队,初试、复试服务的简介及报价。
注:这里仅仅展示概要,具体西综初试、本校定向复试服务,可以参考我们西综及复试的总体落地页,有更具体,更详细的介绍。

西综,跟小伊,就够了!!!一个老师、一份讲义、一个服务团队,解决你西综考研的所有问题!!!复试,跟我们,就够了!复试上岸率无限接近接近100%。
初试、复试服务,具体介绍与链接:
