当前位置:首页>录取分数线>2027考研|管理类联考备考小白入门贴

2027考研|管理类联考备考小白入门贴

  • 2026-03-29 17:38:49
2027考研|管理类联考备考小白入门贴

管理类联考笔试,是通往

MBA/MPA/MEM/MPAcc/MLIS/MTA/MAud /MHA/MTT/MHR/文献与文化遗产保护硕士,这11个管理类联考专硕的必经之路。

管理类联考究竟考什么?

每年下半年,教育部考试中心会公布当年的联考考试大纲。每一年的大纲变化不大,所以基本上可以参考往年考试大纲。

01. 管理类联考考试科目

管理类联考考试科目仅两科,每科3小时,一天即可考完。

① 199管理类联考综合能力,满分200分,考试时间180分钟

② 204英语(二),满分100分,考试时间180分钟

因为只考两个科目,不考高数不考政治和专业课,所以管理类联考考试相对其它研究生考试来说,复习起来更加简单,也导致报考的人数居高不下,竞争较为激烈。

02. 管理类联考题型结构

管理类联考综合能力科目考试,脱胎于国外的管理学科研究生入学考试GMAT,虽然是一个科目,但包含了数学、逻辑和写作这三部分。英语(二)科目的考试,难度低于英语(一)。

综合能力题型  

1、数学基础

75分,有以下两种题型:(1)问题求解

15小题,每小题3分,共45分(2)条件充分性判断

10小题,每小题3分,共30分2、逻辑推理

30小题,每小题2分,共60分3、写作

2小题,其中论证有效性分析30分,论说文35分,共65分

英语(二) 题型

1、英语知识运用

该部分考查考生在具体语境中综合运用语言知识的能力。共 20 小题,每小题 0.5 分,共 10分。
在一篇约350词的文章中留出20个空白,要求考生从每题给出的4个选项中选出最佳答案使填补后的文章语句通顺、意义连贯。

2、阅读理解

该部分由 A、B 两节组成,考查考生理解书面英语的能力。共 25 小题,每小题2分,共 50分。
A 节(20小题) :考查考生概括主旨要义、理解具体信息、作出判断、推理和引申等能力。要求考生根据所提供的4篇文章的内容(总长度为 1500~1600 词),从每题所给的4个选项中选出最佳选项。
B 节(5小题):考查考生判断、概括、比较等能力。本小节有2种备选题型,每次考试从这2种题型中选择一种进行考查。
备选题型包括:
1)在一篇 450~550 词的文章后有7个判断或概括选项,要求考生从这7个选项中为5个指定的主题分别选出最佳的匹配项。
2)在一篇 450~550 词的文章前有7个小标题。要求考生从这7个选项中为文中5个指定的语段分别选出最佳的小标题。

3、翻译

该部分考查考生理解英语书面材料并将其译成汉语的能力。共1小题,共 15 分。要求考生将长度约 150 词的英语文字译成汉语,译文准确、完整、通顺。

4、写作

该部分由 A、B 两节组成,考查考生的书面表达能力。共2 题,25 分。
A节(1 小题):要求考生根据规定情景写一篇约 100 词(标点符号不计算在内)的短文,类型包括书信、通知、告示、纪要等。共 10 分。
B 节(1小题):要求考生根据提示信息写一篇约 150 词(标点符号不计算在内)的短文。
提示信息的形式为文字、图画、图表等。共 15 分。

03. 管理类联考考查内容

管理类联考综合能力科目中,数学考察的是初高中的初等数学知识,比较基础。逻辑部分只要具备良好的逻辑思维能力,一般都能学好。写作部分都是论证分析题,对文笔要求不是很高,重要的还是逻辑思维。

数学考查内容

(一)算术

1.整数

(1)整数及其运算

(2)整除、公倍数、公约数

(3)奇数、偶数

(4)质数、合数

2.分数、小数、百分数

3.比与比例

4.数轴与绝对值

(二)代数

1.整式

(1)整式及其运算

(2)整式的因式与因式分解

2.分式及其运算

3.函数

(1)集合

(2)一元二次函数及其图像

(3)幂函数、指数函数、对数函数

4.代数方程

(1)一元一次方程

(2)一元二次方程

(3)二元一次方程组

5.不等式

(1)不等式的性质

(2)均值不等式

(3)不等式求解

一元一次不等式(组),一元二次不等式,简单绝对值不等式,简单分式不等式。

6.数列、等差数列、等比数列

(三)几何

1.平面图形

(1)三角形

(2)四边形

矩形,平行四边形,梯形。

(3)圆与扇形

2.空间几何体

(1)长方体

(2)柱体

(3)椎体

(4)球体

3.平面解析几何

(1)平面直角坐标系

(2)直线方程与圆的方程

(3)两点间距离公式与点到直线的距离公式

(四)数据分析

1.计数原理

(1)加法原理、乘法原理

(2)排列与排列数

(3)组合与组合数

2.数据描述

(1)平均值

(2)方差与标准差

(3)数据的图表表示

直方图,饼图,数表

3.概率

(1)事件及其简单运算

(2)加法公式

(3)乘法公式

(4)古典概型

(5)伯努利概型

逻辑考查内容

(一)概念

1.概念的种类2.概念之间的关系3.定义4.划分(二)判断1.判断的种类2.判断之间的关系(三)推理1.演绎推理2.归纳推理3.类比推理4.综合推理(四)论证1.论证方式分析2.论证评价(1)加强(2)削弱(3)解释(4)其他3.谬误识别(1)混淆概念(2)转移论题(3)自相矛盾(4)模棱两可(5)不当类比(6)以偏概全(7)其他谬误

写作考查内容

1.论证有效性分析论证有效性分析试题的题干为一段有缺陷的论证,要求考生分析其中存在的问题,选择若干要点,评论该论证的有效性。本类试题的分析要点是:论证中的概念是否明确,判断是否准确,推理是否严密,论证是否充分,以及有无明显的逻辑错误,论证的论据是否支持结论等。文章要求分析得当,理由充分,结构严谨,语言得体。2.论说文论说文的考试形式有两种:命题作文、基于文字材料的自由命题作文。每次考试为其中一种形式。要求考生在准确、全面地理解题意的基础上,对命题或材料所给观点进行分析,表明自己的观点并加以论证。文章要求思想健康,观点明确,论证充足,论证严密,结构合理,语言流畅。

英语考查内容

(一)语言知识

1.语法知识

考生应掌握 5500 个左右的单词。
词汇表仅包含单词的基本词形,未包含单词的读音、词性、意义和形态变化等,考生应在听、说、读、写等语言实践中学习和掌握这些内容。同时,考生应掌握单词的习惯用法,包括搭配、固定表达等,并掌握单词之间的语义关系,如上下义关系、同义关系、反义关系等。
此外,考生还应掌握转化、合成等英语构词法,能根据常用的前缀和后缀进行单词的派生,掌握常见的缩写词。
英语(二)试卷中出现超出词汇表及相关附表的单词时,不会给出中文注释,但会严格控制此类单词的数量。

2.语法、语篇、语用

语法知识指词、词组、分句、句子等语法单位的类别、构成和功能等,语篇知识指书面和口头语篇的组织结构及上下文的衔接和连贯,语用知识指特定语言运用情境中的言语功能、话语规范及语体、修辞等表达形式。
考生应在听、说、读、写等语言实践中学习和掌握这些内容,提高准确性、丰富性和得体性,能熟练运用于具体语境,有效把握和传递信息,实现特定交际意图。

(二)语言技能

考生应掌握理解英语话语意义的能力,包括听力理解能力和阅读理解能力;掌握运用英语表达意义的能力,包括口头表达能力和书面表达能力。英语(二)考试重点考查阅读和写作两种技能。
1. 阅读
考生应能读懂多种话题、多种类型的语言较复杂的文字材料。话题包括科技、经济、教育社会、历史、文化等,类型包括新闻、评论、报告、论文、专著等。对所读材料,考生应能
(1)概括主旨要义;
(2)理解具体信息;
(3)根据上下文推断单词和词组的含义;
(4)作出判断、推理和引申:
(5)理解作者的意图、观点和态度;
(6)理解文章结构和上下文逻辑关系;
(7)分析文中使用的修辞手法、论证方法等;
(8)比较文中事实、观点、态度等的异同。
2.写作
考生应能写多种类型的应用文,包括书信、通知、告示、纪要等,并能写不同功能的文章,包括描述性、叙述性、说明性、论述性文章。写作时,考生应能做到:
(1)内容切中题意,按要求完成试题规定的任务;
(2)根据任务需求选择较丰富的语法结构和词汇
(3)语言表达规范,用词准确,语法、拼写、标点正确:
(4)结构合理,层次清晰,内容连贯,合乎逻辑;
(5)根据写作目的和对象,选择恰当的文体和语体。

英语(二)科目,虽说没有英语(一)难,但对于英语基础不是很好的同学来说,还是需要花很多精力的。而且语言科目的复习,不像数学、逻辑、写作一样,有可能突击出效果。英语的单词掌握就需要长时间的积累。

2027考研备战季正式启动!准备考研的同学请注意,当前正是国家政策红利的绝佳窗口期!

为缓解就业压力,国家近年来持续扩大专业硕士招生规模。与此同时,考研报考人数出现阶段性回调,部分专业国家线更是降至十年新低。各大高校也为吸引优质生源,纷纷设立丰厚奖学金体系。可以说,近几年是疫情之后读研性价比最高、机会最好的阶段。

机会稍纵即逝,行动正当其时!

太奇教育,27年专注管理类联考硕士辅导。

数十年来郑州太奇一直坚持为学员提供一站式服务,服务内容涵盖:院校信息咨询、备考指导、针对性院校提前面试辅导、一对一定制辅导方案、线上线下全科目辅导、模拟考试试卷批改及讲解、备考心态辅导、复试辅导、调剂服务等。拥有丰富的考辅经验,专业精准的课程设计,良好的学习氛围及周到贴心的服务,为考生从迷茫困惑到顺利录取提供全程的保驾护航。备考路上不孤单,太奇与你携手共进,共创联考奇迹。

郑州太奇考研备考咨询福利:

2027备考同学,每人可免费预约1v1择校定位+备考规划梳理,

助力每一位准研究生都能找到最适合自己的目标院校!

郑州太奇考研

MBA/MPAcc/MPA/MEM培训中心

2027笔试/面试课程即将开启

欢迎各位精英们报名

百战归来再读书

圆梦研究生

郑州太奇考研一站式服务助力您考研上岸
01郑州太奇考研简介与服务内容

郑州太奇分校隶属于北京太奇教育,自2010年成立以来,在十余年的办学历程中,与河南本土多所高校建立了深度的校际合作。作为河南地区研究生教育的重要推动力量,郑州太奇已成功助力数千名河南学子考入理想院校,为地方人才培养与教育发展作出了积极贡献。

十余年来,郑州太奇始终秉持“一站式服务”理念,全方位支持学员备考全过程。服务内容涵盖:

  • 院校信息咨询与择校指导

  • 全程备考规划与个性化方案定制

  • 针对性院校提前面试辅导

  • 线上与线下全科目系统授课

  • 模拟试卷批改与精细化讲评

  • 备考心态调适与复试专题指导

  • 调剂信息支持与全流程跟踪服务

凭借丰富的考研辅导经验、科学专业的课程体系、浓厚的学习氛围以及细致贴心的学员服务,郑州太奇陪伴考生从迷茫困惑走向从容上岸,真正实现从规划到录取的全过程护航。

备考路上不孤单。太奇与你携手共进,共创联考辉煌。

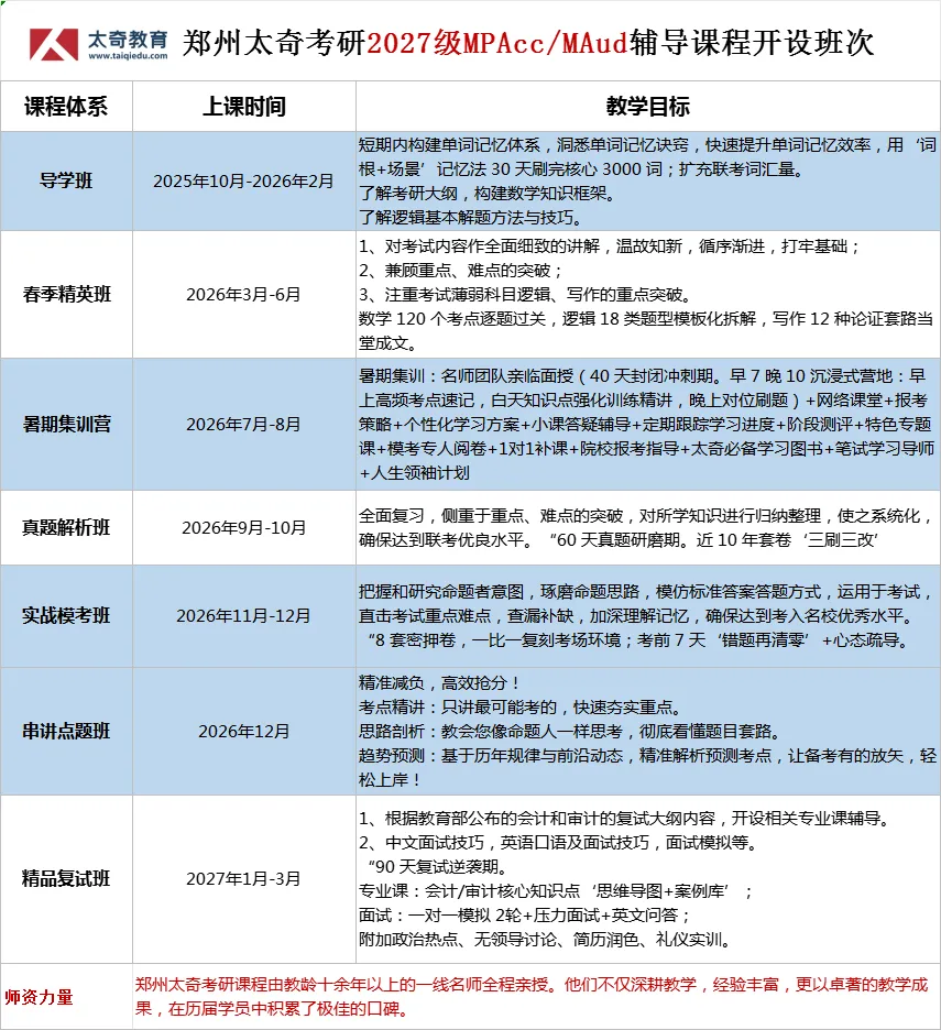
02 完善的课程体系
阶段         授课内容       时间
导学

短期内构建单词记忆体系,洞悉单词记忆诀窍,快速提升单词记忆效率,扩充联考词汇量,考点 入门。

1月-3月
基础

从零起步,对考试内容作全面细致的讲解,温故知新,循序渐进,打牢基础。

 3-7月
系统强化

全面复习,侧重于重点、难点的突破,对所学知识系统化归类整理,精析真题,强化技巧,解析试卷,评分标准。

 7-10月
实战模考

全真5轮10次模拟考试,真题阅卷老师批改。讲、测、练结合,试卷解析,全国排名。备考心态调整,优化做题顺序。

10-12月
串讲点题

全方位,有重点的把知识点串联一起,查漏补缺,灵活运用;把握和研究命题者意图,根据大纲规律,预测考向。

  12月
提前面试

围绕面试开设相关培训课程比如:英语口语、材料修改、商业管理案例剖析、礼仪、心理、压力面试、3轮实战模拟,以确保学生顺利通过提前面。

5-10月
复试根据院校要求线上线下全方位开展面试课程,让学员轻松应对复试,顺利录取。次年3月
调剂结合考生分数与意愿,利用全国各地院校资源尽最大努力被录取。次年4月
录取6月院校邮寄录取通知书,9月份研究生入学。6-9月

总结:郑州太奇的课程体系历经二十余年持续打磨,已形成循序渐进、完整闭环的备考流程,具体分为以下环节:

  • 导学入门——明确方向,建立认知

  • 基础夯实——系统梳理,筑牢根基

  • 系统强化——重点突破,提升能力

  • 真题精讲——把握规律,掌握技法

  • 实战模拟——适应节奏,锤炼心态

  • 串讲点题——整合考点,冲刺升华

每个环节目标清晰、重点突出,全程紧密衔接,旨在通过科学系统的训练,助力学员稳步达到联考要求水平,最终取得优异成绩。

03强大的师资团队

郑州太奇考研始终以“服务好每一位学员”为宗旨,坚持高标准的师资配置。我们的授课教师均拥有十年以上一线教学经验,其中部分老师深耕考研教育长达二十余年,长期专注考研教学研究。

教师团队授课方式灵活生动、深入浅出,课程内容紧密贴合最新考纲,部分教师曾多次参与集团内部命题研究与题库建设。凭借显著的教学成效与学生成绩的持续提升,郑州太奇考研已在广大学员中建立了优良口碑。

04强大的师资团队

郑州太奇考研服务团队由一批深耕行业八年以上的辅导团队组成,是一支专业、专注、有温度的陪伴式团队。凭借对管理类联考专业的深入理解与扎实功底,我们已助力众多学员成功步入研究生殿堂。

在院校录取、考研资讯、学习规划、心态调适等各环节,团队均形成了系统而贴心的服务体系与执行准则。我们始终秉持“亦师亦友,相伴相长”的理念,与学员并肩前行,在备考路上共同成长。

052026郑州太奇MBA面授课程实况
06带动学员每日打卡与学习

坚持每日跟随老师完成数学、英语、逻辑的课堂配套练习,既充分利用了碎片化时间,帮助同学们及时巩固所学内容,也让大家逐渐养成自律打卡的习惯。老师们也会第一时间为大家答疑解惑。千里之行,始于足下。

07通过讲-练-考同学们学习成绩在稳步提升
·
·

经过五轮模拟考试的系统训练,同学们从最初的生疏紧张逐渐成长为从容应考。通过“考试—讲评—再练—再讲”的讲练结合闭环,大家不仅快速提升了应试能力,更不断优化了答题顺序与整体策略,最终在真实考场上能够自信发挥、游刃有余。

08学员认可

END

星光不负赶路人
祝每一位考研人
得偿所愿,成功上岸!
备考指导 | 提前面试丨复试调剂|课程咨询

总部地址:郑州市二七区大学路华城国际中心(地铁7号线直达)

电 话:0371-86106572

13703825025(曹老师,微信同号) 
15837113557(陈老师,微信同号)
18537112925(李老师,微信同号)
15638080928(韩老师,微信同号)
开封校区地址:开封市金明区河南大学新校区创业中心二楼C20/C17
电 话:15638080928(韩老师,微信同号)

最新文章

随机文章

基本 文件 流程 错误 SQL 调试
  1. 请求信息 : 2026-03-29 19:29:12 HTTP/2.0 GET : https://b.mffb.com.cn/a/461309.html
  2. 运行时间 : 0.180941s [ 吞吐率:5.53req/s ] 内存消耗:4,806.09kb 文件加载:140
  3. 缓存信息 : 0 reads,0 writes
  4. 会话信息 : SESSION_ID=a680fc9158a730b5d5a9b46f76598c0a
  1. /yingpanguazai/ssd/ssd1/www/b.mffb.com.cn/public/index.php ( 0.79 KB )
  2. /yingpanguazai/ssd/ssd1/www/b.mffb.com.cn/vendor/autoload.php ( 0.17 KB )
  3. /yingpanguazai/ssd/ssd1/www/b.mffb.com.cn/vendor/composer/autoload_real.php ( 2.49 KB )
  4. /yingpanguazai/ssd/ssd1/www/b.mffb.com.cn/vendor/composer/platform_check.php ( 0.90 KB )
  5. /yingpanguazai/ssd/ssd1/www/b.mffb.com.cn/vendor/composer/ClassLoader.php ( 14.03 KB )
  6. /yingpanguazai/ssd/ssd1/www/b.mffb.com.cn/vendor/composer/autoload_static.php ( 4.90 KB )
  7. /yingpanguazai/ssd/ssd1/www/b.mffb.com.cn/vendor/topthink/think-helper/src/helper.php ( 8.34 KB )
  8. /yingpanguazai/ssd/ssd1/www/b.mffb.com.cn/vendor/topthink/think-validate/src/helper.php ( 2.19 KB )
  9. /yingpanguazai/ssd/ssd1/www/b.mffb.com.cn/vendor/topthink/think-orm/src/helper.php ( 1.47 KB )
  10. /yingpanguazai/ssd/ssd1/www/b.mffb.com.cn/vendor/topthink/think-orm/stubs/load_stubs.php ( 0.16 KB )
  11. /yingpanguazai/ssd/ssd1/www/b.mffb.com.cn/vendor/topthink/framework/src/think/Exception.php ( 1.69 KB )
  12. /yingpanguazai/ssd/ssd1/www/b.mffb.com.cn/vendor/topthink/think-container/src/Facade.php ( 2.71 KB )
  13. /yingpanguazai/ssd/ssd1/www/b.mffb.com.cn/vendor/symfony/deprecation-contracts/function.php ( 0.99 KB )
  14. /yingpanguazai/ssd/ssd1/www/b.mffb.com.cn/vendor/symfony/polyfill-mbstring/bootstrap.php ( 8.26 KB )
  15. /yingpanguazai/ssd/ssd1/www/b.mffb.com.cn/vendor/symfony/polyfill-mbstring/bootstrap80.php ( 9.78 KB )
  16. /yingpanguazai/ssd/ssd1/www/b.mffb.com.cn/vendor/symfony/var-dumper/Resources/functions/dump.php ( 1.49 KB )
  17. /yingpanguazai/ssd/ssd1/www/b.mffb.com.cn/vendor/topthink/think-dumper/src/helper.php ( 0.18 KB )
  18. /yingpanguazai/ssd/ssd1/www/b.mffb.com.cn/vendor/symfony/var-dumper/VarDumper.php ( 4.30 KB )
  19. /yingpanguazai/ssd/ssd1/www/b.mffb.com.cn/vendor/topthink/framework/src/think/App.php ( 15.30 KB )
  20. /yingpanguazai/ssd/ssd1/www/b.mffb.com.cn/vendor/topthink/think-container/src/Container.php ( 15.76 KB )
  21. /yingpanguazai/ssd/ssd1/www/b.mffb.com.cn/vendor/psr/container/src/ContainerInterface.php ( 1.02 KB )
  22. /yingpanguazai/ssd/ssd1/www/b.mffb.com.cn/app/provider.php ( 0.19 KB )
  23. /yingpanguazai/ssd/ssd1/www/b.mffb.com.cn/vendor/topthink/framework/src/think/Http.php ( 6.04 KB )
  24. /yingpanguazai/ssd/ssd1/www/b.mffb.com.cn/vendor/topthink/think-helper/src/helper/Str.php ( 7.29 KB )
  25. /yingpanguazai/ssd/ssd1/www/b.mffb.com.cn/vendor/topthink/framework/src/think/Env.php ( 4.68 KB )
  26. /yingpanguazai/ssd/ssd1/www/b.mffb.com.cn/app/common.php ( 0.03 KB )
  27. /yingpanguazai/ssd/ssd1/www/b.mffb.com.cn/vendor/topthink/framework/src/helper.php ( 18.78 KB )
  28. /yingpanguazai/ssd/ssd1/www/b.mffb.com.cn/vendor/topthink/framework/src/think/Config.php ( 5.54 KB )
  29. /yingpanguazai/ssd/ssd1/www/b.mffb.com.cn/config/app.php ( 0.95 KB )
  30. /yingpanguazai/ssd/ssd1/www/b.mffb.com.cn/config/cache.php ( 0.78 KB )
  31. /yingpanguazai/ssd/ssd1/www/b.mffb.com.cn/config/console.php ( 0.23 KB )
  32. /yingpanguazai/ssd/ssd1/www/b.mffb.com.cn/config/cookie.php ( 0.56 KB )
  33. /yingpanguazai/ssd/ssd1/www/b.mffb.com.cn/config/database.php ( 2.48 KB )
  34. /yingpanguazai/ssd/ssd1/www/b.mffb.com.cn/vendor/topthink/framework/src/think/facade/Env.php ( 1.67 KB )
  35. /yingpanguazai/ssd/ssd1/www/b.mffb.com.cn/config/filesystem.php ( 0.61 KB )
  36. /yingpanguazai/ssd/ssd1/www/b.mffb.com.cn/config/lang.php ( 0.91 KB )
  37. /yingpanguazai/ssd/ssd1/www/b.mffb.com.cn/config/log.php ( 1.35 KB )
  38. /yingpanguazai/ssd/ssd1/www/b.mffb.com.cn/config/middleware.php ( 0.19 KB )
  39. /yingpanguazai/ssd/ssd1/www/b.mffb.com.cn/config/route.php ( 1.89 KB )
  40. /yingpanguazai/ssd/ssd1/www/b.mffb.com.cn/config/session.php ( 0.57 KB )
  41. /yingpanguazai/ssd/ssd1/www/b.mffb.com.cn/config/trace.php ( 0.34 KB )
  42. /yingpanguazai/ssd/ssd1/www/b.mffb.com.cn/config/view.php ( 0.82 KB )
  43. /yingpanguazai/ssd/ssd1/www/b.mffb.com.cn/app/event.php ( 0.25 KB )
  44. /yingpanguazai/ssd/ssd1/www/b.mffb.com.cn/vendor/topthink/framework/src/think/Event.php ( 7.67 KB )
  45. /yingpanguazai/ssd/ssd1/www/b.mffb.com.cn/app/service.php ( 0.13 KB )
  46. /yingpanguazai/ssd/ssd1/www/b.mffb.com.cn/app/AppService.php ( 0.26 KB )
  47. /yingpanguazai/ssd/ssd1/www/b.mffb.com.cn/vendor/topthink/framework/src/think/Service.php ( 1.64 KB )
  48. /yingpanguazai/ssd/ssd1/www/b.mffb.com.cn/vendor/topthink/framework/src/think/Lang.php ( 7.35 KB )
  49. /yingpanguazai/ssd/ssd1/www/b.mffb.com.cn/vendor/topthink/framework/src/lang/zh-cn.php ( 13.70 KB )
  50. /yingpanguazai/ssd/ssd1/www/b.mffb.com.cn/vendor/topthink/framework/src/think/initializer/Error.php ( 3.31 KB )
  51. /yingpanguazai/ssd/ssd1/www/b.mffb.com.cn/vendor/topthink/framework/src/think/initializer/RegisterService.php ( 1.33 KB )
  52. /yingpanguazai/ssd/ssd1/www/b.mffb.com.cn/vendor/services.php ( 0.14 KB )
  53. /yingpanguazai/ssd/ssd1/www/b.mffb.com.cn/vendor/topthink/framework/src/think/service/PaginatorService.php ( 1.52 KB )
  54. /yingpanguazai/ssd/ssd1/www/b.mffb.com.cn/vendor/topthink/framework/src/think/service/ValidateService.php ( 0.99 KB )
  55. /yingpanguazai/ssd/ssd1/www/b.mffb.com.cn/vendor/topthink/framework/src/think/service/ModelService.php ( 2.04 KB )
  56. /yingpanguazai/ssd/ssd1/www/b.mffb.com.cn/vendor/topthink/think-trace/src/Service.php ( 0.77 KB )
  57. /yingpanguazai/ssd/ssd1/www/b.mffb.com.cn/vendor/topthink/framework/src/think/Middleware.php ( 6.72 KB )
  58. /yingpanguazai/ssd/ssd1/www/b.mffb.com.cn/vendor/topthink/framework/src/think/initializer/BootService.php ( 0.77 KB )
  59. /yingpanguazai/ssd/ssd1/www/b.mffb.com.cn/vendor/topthink/think-orm/src/Paginator.php ( 11.86 KB )
  60. /yingpanguazai/ssd/ssd1/www/b.mffb.com.cn/vendor/topthink/think-validate/src/Validate.php ( 63.20 KB )
  61. /yingpanguazai/ssd/ssd1/www/b.mffb.com.cn/vendor/topthink/think-orm/src/Model.php ( 23.55 KB )
  62. /yingpanguazai/ssd/ssd1/www/b.mffb.com.cn/vendor/topthink/think-orm/src/model/concern/Attribute.php ( 21.05 KB )
  63. /yingpanguazai/ssd/ssd1/www/b.mffb.com.cn/vendor/topthink/think-orm/src/model/concern/AutoWriteData.php ( 4.21 KB )
  64. /yingpanguazai/ssd/ssd1/www/b.mffb.com.cn/vendor/topthink/think-orm/src/model/concern/Conversion.php ( 6.44 KB )
  65. /yingpanguazai/ssd/ssd1/www/b.mffb.com.cn/vendor/topthink/think-orm/src/model/concern/DbConnect.php ( 5.16 KB )
  66. /yingpanguazai/ssd/ssd1/www/b.mffb.com.cn/vendor/topthink/think-orm/src/model/concern/ModelEvent.php ( 2.33 KB )
  67. /yingpanguazai/ssd/ssd1/www/b.mffb.com.cn/vendor/topthink/think-orm/src/model/concern/RelationShip.php ( 28.29 KB )
  68. /yingpanguazai/ssd/ssd1/www/b.mffb.com.cn/vendor/topthink/think-helper/src/contract/Arrayable.php ( 0.09 KB )
  69. /yingpanguazai/ssd/ssd1/www/b.mffb.com.cn/vendor/topthink/think-helper/src/contract/Jsonable.php ( 0.13 KB )
  70. /yingpanguazai/ssd/ssd1/www/b.mffb.com.cn/vendor/topthink/think-orm/src/model/contract/Modelable.php ( 0.09 KB )
  71. /yingpanguazai/ssd/ssd1/www/b.mffb.com.cn/vendor/topthink/framework/src/think/Db.php ( 2.88 KB )
  72. /yingpanguazai/ssd/ssd1/www/b.mffb.com.cn/vendor/topthink/think-orm/src/DbManager.php ( 8.52 KB )
  73. /yingpanguazai/ssd/ssd1/www/b.mffb.com.cn/vendor/topthink/framework/src/think/Log.php ( 6.28 KB )
  74. /yingpanguazai/ssd/ssd1/www/b.mffb.com.cn/vendor/topthink/framework/src/think/Manager.php ( 3.92 KB )
  75. /yingpanguazai/ssd/ssd1/www/b.mffb.com.cn/vendor/psr/log/src/LoggerTrait.php ( 2.69 KB )
  76. /yingpanguazai/ssd/ssd1/www/b.mffb.com.cn/vendor/psr/log/src/LoggerInterface.php ( 2.71 KB )
  77. /yingpanguazai/ssd/ssd1/www/b.mffb.com.cn/vendor/topthink/framework/src/think/Cache.php ( 4.92 KB )
  78. /yingpanguazai/ssd/ssd1/www/b.mffb.com.cn/vendor/psr/simple-cache/src/CacheInterface.php ( 4.71 KB )
  79. /yingpanguazai/ssd/ssd1/www/b.mffb.com.cn/vendor/topthink/think-helper/src/helper/Arr.php ( 16.63 KB )
  80. /yingpanguazai/ssd/ssd1/www/b.mffb.com.cn/vendor/topthink/framework/src/think/cache/driver/File.php ( 7.84 KB )
  81. /yingpanguazai/ssd/ssd1/www/b.mffb.com.cn/vendor/topthink/framework/src/think/cache/Driver.php ( 9.03 KB )
  82. /yingpanguazai/ssd/ssd1/www/b.mffb.com.cn/vendor/topthink/framework/src/think/contract/CacheHandlerInterface.php ( 1.99 KB )
  83. /yingpanguazai/ssd/ssd1/www/b.mffb.com.cn/app/Request.php ( 0.09 KB )
  84. /yingpanguazai/ssd/ssd1/www/b.mffb.com.cn/vendor/topthink/framework/src/think/Request.php ( 55.78 KB )
  85. /yingpanguazai/ssd/ssd1/www/b.mffb.com.cn/app/middleware.php ( 0.25 KB )
  86. /yingpanguazai/ssd/ssd1/www/b.mffb.com.cn/vendor/topthink/framework/src/think/Pipeline.php ( 2.61 KB )
  87. /yingpanguazai/ssd/ssd1/www/b.mffb.com.cn/vendor/topthink/think-trace/src/TraceDebug.php ( 3.40 KB )
  88. /yingpanguazai/ssd/ssd1/www/b.mffb.com.cn/vendor/topthink/framework/src/think/middleware/SessionInit.php ( 1.94 KB )
  89. /yingpanguazai/ssd/ssd1/www/b.mffb.com.cn/vendor/topthink/framework/src/think/Session.php ( 1.80 KB )
  90. /yingpanguazai/ssd/ssd1/www/b.mffb.com.cn/vendor/topthink/framework/src/think/session/driver/File.php ( 6.27 KB )
  91. /yingpanguazai/ssd/ssd1/www/b.mffb.com.cn/vendor/topthink/framework/src/think/contract/SessionHandlerInterface.php ( 0.87 KB )
  92. /yingpanguazai/ssd/ssd1/www/b.mffb.com.cn/vendor/topthink/framework/src/think/session/Store.php ( 7.12 KB )
  93. /yingpanguazai/ssd/ssd1/www/b.mffb.com.cn/vendor/topthink/framework/src/think/Route.php ( 23.73 KB )
  94. /yingpanguazai/ssd/ssd1/www/b.mffb.com.cn/vendor/topthink/framework/src/think/route/RuleName.php ( 5.75 KB )
  95. /yingpanguazai/ssd/ssd1/www/b.mffb.com.cn/vendor/topthink/framework/src/think/route/Domain.php ( 2.53 KB )
  96. /yingpanguazai/ssd/ssd1/www/b.mffb.com.cn/vendor/topthink/framework/src/think/route/RuleGroup.php ( 22.43 KB )
  97. /yingpanguazai/ssd/ssd1/www/b.mffb.com.cn/vendor/topthink/framework/src/think/route/Rule.php ( 26.95 KB )
  98. /yingpanguazai/ssd/ssd1/www/b.mffb.com.cn/vendor/topthink/framework/src/think/route/RuleItem.php ( 9.78 KB )
  99. /yingpanguazai/ssd/ssd1/www/b.mffb.com.cn/route/app.php ( 1.72 KB )
  100. /yingpanguazai/ssd/ssd1/www/b.mffb.com.cn/vendor/topthink/framework/src/think/facade/Route.php ( 4.70 KB )
  101. /yingpanguazai/ssd/ssd1/www/b.mffb.com.cn/vendor/topthink/framework/src/think/route/dispatch/Controller.php ( 4.74 KB )
  102. /yingpanguazai/ssd/ssd1/www/b.mffb.com.cn/vendor/topthink/framework/src/think/route/Dispatch.php ( 10.44 KB )
  103. /yingpanguazai/ssd/ssd1/www/b.mffb.com.cn/app/controller/Index.php ( 4.81 KB )
  104. /yingpanguazai/ssd/ssd1/www/b.mffb.com.cn/app/BaseController.php ( 2.05 KB )
  105. /yingpanguazai/ssd/ssd1/www/b.mffb.com.cn/vendor/topthink/think-orm/src/facade/Db.php ( 0.93 KB )
  106. /yingpanguazai/ssd/ssd1/www/b.mffb.com.cn/vendor/topthink/think-orm/src/db/connector/Mysql.php ( 5.44 KB )
  107. /yingpanguazai/ssd/ssd1/www/b.mffb.com.cn/vendor/topthink/think-orm/src/db/PDOConnection.php ( 52.47 KB )
  108. /yingpanguazai/ssd/ssd1/www/b.mffb.com.cn/vendor/topthink/think-orm/src/db/Connection.php ( 8.39 KB )
  109. /yingpanguazai/ssd/ssd1/www/b.mffb.com.cn/vendor/topthink/think-orm/src/db/ConnectionInterface.php ( 4.57 KB )
  110. /yingpanguazai/ssd/ssd1/www/b.mffb.com.cn/vendor/topthink/think-orm/src/db/builder/Mysql.php ( 16.58 KB )
  111. /yingpanguazai/ssd/ssd1/www/b.mffb.com.cn/vendor/topthink/think-orm/src/db/Builder.php ( 24.06 KB )
  112. /yingpanguazai/ssd/ssd1/www/b.mffb.com.cn/vendor/topthink/think-orm/src/db/BaseBuilder.php ( 27.50 KB )
  113. /yingpanguazai/ssd/ssd1/www/b.mffb.com.cn/vendor/topthink/think-orm/src/db/Query.php ( 15.71 KB )
  114. /yingpanguazai/ssd/ssd1/www/b.mffb.com.cn/vendor/topthink/think-orm/src/db/BaseQuery.php ( 45.13 KB )
  115. /yingpanguazai/ssd/ssd1/www/b.mffb.com.cn/vendor/topthink/think-orm/src/db/concern/TimeFieldQuery.php ( 7.43 KB )
  116. /yingpanguazai/ssd/ssd1/www/b.mffb.com.cn/vendor/topthink/think-orm/src/db/concern/AggregateQuery.php ( 3.26 KB )
  117. /yingpanguazai/ssd/ssd1/www/b.mffb.com.cn/vendor/topthink/think-orm/src/db/concern/ModelRelationQuery.php ( 20.07 KB )
  118. /yingpanguazai/ssd/ssd1/www/b.mffb.com.cn/vendor/topthink/think-orm/src/db/concern/ParamsBind.php ( 3.66 KB )
  119. /yingpanguazai/ssd/ssd1/www/b.mffb.com.cn/vendor/topthink/think-orm/src/db/concern/ResultOperation.php ( 7.01 KB )
  120. /yingpanguazai/ssd/ssd1/www/b.mffb.com.cn/vendor/topthink/think-orm/src/db/concern/WhereQuery.php ( 19.37 KB )
  121. /yingpanguazai/ssd/ssd1/www/b.mffb.com.cn/vendor/topthink/think-orm/src/db/concern/JoinAndViewQuery.php ( 7.11 KB )
  122. /yingpanguazai/ssd/ssd1/www/b.mffb.com.cn/vendor/topthink/think-orm/src/db/concern/TableFieldInfo.php ( 2.63 KB )
  123. /yingpanguazai/ssd/ssd1/www/b.mffb.com.cn/vendor/topthink/think-orm/src/db/concern/Transaction.php ( 2.77 KB )
  124. /yingpanguazai/ssd/ssd1/www/b.mffb.com.cn/vendor/topthink/framework/src/think/log/driver/File.php ( 5.96 KB )
  125. /yingpanguazai/ssd/ssd1/www/b.mffb.com.cn/vendor/topthink/framework/src/think/contract/LogHandlerInterface.php ( 0.86 KB )
  126. /yingpanguazai/ssd/ssd1/www/b.mffb.com.cn/vendor/topthink/framework/src/think/log/Channel.php ( 3.89 KB )
  127. /yingpanguazai/ssd/ssd1/www/b.mffb.com.cn/vendor/topthink/framework/src/think/event/LogRecord.php ( 1.02 KB )
  128. /yingpanguazai/ssd/ssd1/www/b.mffb.com.cn/vendor/topthink/think-helper/src/Collection.php ( 16.47 KB )
  129. /yingpanguazai/ssd/ssd1/www/b.mffb.com.cn/vendor/topthink/framework/src/think/facade/View.php ( 1.70 KB )
  130. /yingpanguazai/ssd/ssd1/www/b.mffb.com.cn/vendor/topthink/framework/src/think/View.php ( 4.39 KB )
  131. /yingpanguazai/ssd/ssd1/www/b.mffb.com.cn/vendor/topthink/framework/src/think/Response.php ( 8.81 KB )
  132. /yingpanguazai/ssd/ssd1/www/b.mffb.com.cn/vendor/topthink/framework/src/think/response/View.php ( 3.29 KB )
  133. /yingpanguazai/ssd/ssd1/www/b.mffb.com.cn/vendor/topthink/framework/src/think/Cookie.php ( 6.06 KB )
  134. /yingpanguazai/ssd/ssd1/www/b.mffb.com.cn/vendor/topthink/think-view/src/Think.php ( 8.38 KB )
  135. /yingpanguazai/ssd/ssd1/www/b.mffb.com.cn/vendor/topthink/framework/src/think/contract/TemplateHandlerInterface.php ( 1.60 KB )
  136. /yingpanguazai/ssd/ssd1/www/b.mffb.com.cn/vendor/topthink/think-template/src/Template.php ( 46.61 KB )
  137. /yingpanguazai/ssd/ssd1/www/b.mffb.com.cn/vendor/topthink/think-template/src/template/driver/File.php ( 2.41 KB )
  138. /yingpanguazai/ssd/ssd1/www/b.mffb.com.cn/vendor/topthink/think-template/src/template/contract/DriverInterface.php ( 0.86 KB )
  139. /yingpanguazai/ssd/ssd1/www/b.mffb.com.cn/runtime/temp/5111bd3ce6749a72e5b190c98fc708e0.php ( 11.98 KB )
  140. /yingpanguazai/ssd/ssd1/www/b.mffb.com.cn/vendor/topthink/think-trace/src/Html.php ( 4.42 KB )
  1. CONNECT:[ UseTime:0.001039s ] mysql:host=127.0.0.1;port=3306;dbname=b_mffb;charset=utf8mb4
  2. SHOW FULL COLUMNS FROM `fenlei` [ RunTime:0.001628s ]
  3. SELECT * FROM `fenlei` WHERE `fid` = 0 [ RunTime:0.000742s ]
  4. SELECT * FROM `fenlei` WHERE `fid` = 63 [ RunTime:0.000756s ]
  5. SHOW FULL COLUMNS FROM `set` [ RunTime:0.001357s ]
  6. SELECT * FROM `set` [ RunTime:0.000656s ]
  7. SHOW FULL COLUMNS FROM `article` [ RunTime:0.001460s ]
  8. SELECT * FROM `article` WHERE `id` = 461309 LIMIT 1 [ RunTime:0.001961s ]
  9. UPDATE `article` SET `lasttime` = 1774783753 WHERE `id` = 461309 [ RunTime:0.012135s ]
  10. SELECT * FROM `fenlei` WHERE `id` = 66 LIMIT 1 [ RunTime:0.000596s ]
  11. SELECT * FROM `article` WHERE `id` < 461309 ORDER BY `id` DESC LIMIT 1 [ RunTime:0.001187s ]
  12. SELECT * FROM `article` WHERE `id` > 461309 ORDER BY `id` ASC LIMIT 1 [ RunTime:0.008693s ]
  13. SELECT * FROM `article` WHERE `id` < 461309 ORDER BY `id` DESC LIMIT 10 [ RunTime:0.002731s ]
  14. SELECT * FROM `article` WHERE `id` < 461309 ORDER BY `id` DESC LIMIT 10,10 [ RunTime:0.005367s ]
  15. SELECT * FROM `article` WHERE `id` < 461309 ORDER BY `id` DESC LIMIT 20,10 [ RunTime:0.004005s ]
0.184790s