
各位备考浙大金融专硕的同学,大家好!每年都有很多同学选择报考浙大金专,浙大确实是一所好学校,但报考难度也不容小觑。所以今天,我们重点聊聊如何学习、如何复习,才能为顺利考上浙江大学打下坚实基础。别的不多说,我们直接进入正题。
首先简单做个自我介绍,避免有同学不认识我。我是专门讲授金融专硕经济学的老师,从事这行已经十多年了。自认为对于金融专硕考研,尤其是浙大金融专硕考研,我非常了解它的考试模式,也清楚该如何针对性学习。
相信大家都认可,浙江是个好地方,但全省只有浙大一所985、211院校。如果不考浙大,在浙江其他院校与浙大一比,差距会非常明显。而且浙江经济发达、商业意识浓厚,很多同学都想考取一所优质的金融类院校,自然就把目标锁定在了浙大,这也是浙大报考难度大的原因之一。
浙大在全国985院校中也处于第一梯队。这样一所顶尖院校,吸引力不言而喻,难度自然也随之提升。关键在于我们如何找到正确的学习方法,成功上岸。
浙大金融专硕有两个招生学院:一个是位于杭州的本部经济学院,另一个是位于嘉兴的国际联合商学院。
(1)经济学院
经过90余年特别是并校设院以来20多年的建设与发展,浙江大学经济学院已成为基础坚实、特色鲜明、在海内外有较大影响的研究型、创新型学院。
在2025年QS世界大学学科排名中,经济学与计量经济学学科国际排名第47位,中国大陆排名第5;会计与金融学科排名位居全球第66位,中国大陆排名第5。在ESI学科排名中,浙大经济与商业学科位列全球前1%。在教育部第五轮学科评估中理论经济学和应用经济学均表现优秀。
(2)国际联合商学院
浙江大学国际联合商学院(ZIBS)新设于2020年,校区位于海宁,研究方向为金融科技。浙大毕业生在校区方面基本没有歧视,22届的就业情况也说明业内主要认的是学校而非属地,同时海宁校区相比紫金港更靠近上海,方便同学们实习通勤。
浙江大学国际联合商学院金融硕士(Master of Finance,简称iMF)致力于培养具有全球化视野、全局性思维和专业化素养,熟练掌握现代金融思想方法和信息分析技术,充分了解金融实践与理论发展和国内外金融科技前沿,富有创新与进取精神,能够切实满足各级各类政府部门、金融机构和科技企业迫切需要的、胜任金融科技领域实操工作的、具有国际竞争力的高级应用型金融实践人才。
从地理位置来看,经济学院在杭州,国际联合商学院在嘉兴——这里要提醒大家,不要觉得嘉兴不如杭州,嘉兴离上海很近,经济实力也很强,GDP水平很高。研究方向上,国际联合商学院侧重时髦的金融科技领域;学费与学制方面,金融专硕都是2年学制,学费18万(每年9万),用红色标注是因为之前两年学费大概15万左右,现在有所上涨。不过从招生情况来看,即便学费上涨,由于地处浙江,愿意报考的同学依然很多。

特色方面,经济学院作为老校区,学科实力雄厚,住宿等生活成本相对较低;国际联合商学院采用全英文教学模式,住宿条件相对高端,属于“贵族式”培养模式。两者的招生人数也有差异,这些信息大家可以慢慢梳理对比。
接下来看招生数据,这些数据是我们工作人员逐一统计出来的,官网上没有,大家一定要重点关注。从数据可以看到,25年两个学院的复试线都是330分,很多同学看到这个分数会觉得“浙大金专好像不难考”,毕竟满分500分,330分进复试,甚至有些录取同学的分数也只是330多分。但大家一定要记住,这个330分并不好考,背后有深层原因,千万不要被表面数据迷惑。

从复试淘汰率来看,经济学院55人进复试,最终录取24人,淘汰率不低;国际联合商学院的淘汰率相对低一些。从录取最低分段也能看出,如果你单纯想找相对容易上岸的,国际联合商学院会稍占优势,但再容易也只是相对的,整体难度依然很大。
考试科目
两个学院初试科目相同,初试科目为:
101思想政治理论
204英语二
396经济类联考
431金融学综合
和所有金融专硕考研一样,英语方面,之前浙大一直考英语一,25年突然通知改为英语二,25年还是考英语一的情况下,即便难度很大,依然有同学英语考到80多分,要知道国家线才40多分,这个分数已经很高了,也能看出报考浙大的同学实力都不一般。

政治科目大家分数差距不大,大多是60、70分,80分以上的很少;396很难得高分,核心原因就是题量太大;最需要关注的是专业课(431),平均分只有90多分,而满分是150分,这个分数说明大家专业课普遍考得不好。原因很明确:题目难、题目偏、改卷严。所以专业课一定要重点重视,这是备考的核心。
浙大金专对本科背景没有要求,很多普通本科的同学都会报考,比如浙工商、浙财经的同学,在浙江想考更好的金融院校,浙大就是首选,而且每年也有不少普通本科的同学成功上岸。但浙大适合基础扎实、愿意付出努力的同学,如果你的专业课基础很差,又不愿意花功夫,那浙大可能不适合你,建议选择专业课难度较低的院校。择校是个技术活,关键是选适合自己的。想通过考研变得更优秀,考上浙大虽然不能保证大富大贵,但未来的生活肯定不会差。
浙江大学金融专硕,不管是本校区,还是海宁校区,就业都非常棒!从浙江大学国际联合商学院24年毕业生就业情况就可以看出就业前景非常乐观。

从统计数据来看,毕业生们广泛分布于中国建设银行总行、中国交通银行总行、中国邮政储蓄银行总行等知名银行机构,以及浙商银行总行、中国光大银行总行、江苏银行总行等重要岗位,展现了浙江大学金融硕士毕业生的强大竞争力。
我之前带过一个浙财经本科的学生,考上浙大后就业情况很好。不过也要注意,同一个班的学生就业差距可能很大,有人能拿到三四十万的年薪,也有人只有十几万。这说明考上研不是终点,而是新的起点,研究生期间依然要疯狂努力,多考证、多实习,提升专业实力,才能有更好的未来。

下面讲第三个问题:面对新变动、新态势,该如何应对。首先是英语一改英语二,这给了英语基础不好的同学机会,但大家千万不要觉得“英语容易了就可以少花功夫”。如果别人英语二考88分,你只考78分,看似78分不低,但10分的差距在考研中至关重要。记住,英语简单了是对所有人都简单,分数门槛会随之提高。
其次是学费上涨,从15万涨到18万,虽然有涨幅,但在江浙沪地区,这个学费是市场认可的,很多家庭也能承受,所以对招生的影响不大。
第三个变动是整个市场环境的变化:金融专硕不再是以前的“香饽饽”。以前大家愿意考,是因为经济形势好,金融行业就业好、薪资高;经济形势不好,金融行业受到的冲击也更大。但客观来说,和其他专业、其他院校相比,浙大金融专硕依然是优质选择。我们要客观看待这个现实,既然没有更好的选择,就全力以赴备考。
另外,浙大金融专硕这几年的考试难度确实有所提升,最大的特点是“披着羊皮的狼”——官网指定的参考书看起来很简单,让人觉得备考难度不大,但真正拿到真题就会发现,难度远超预期。官网指定了两本书:黄达老师的《金融学》(精装薄本,不是600多页的厚本)和罗斯的《公司理财》。很多同学看到这两本书会觉得“浙大专业课比浙工商、浙财经还简单”,但这都是表象。后面讲专业课的时候会详细说,很多考题在指定书上只提了一句,没有详细答案,需要参考其他书籍补充。
上岸有难度,但就业有出路。
四、全科指导及专业课高分攻略
接下来进入核心部分——全科指导及专业课高分攻略。
首先说政治,建议政治基础差、对政治不敏感的同学,7月份就可以开始准备,前期打基础,后期多背诵,这样才能稳妥。
然后是英语二,我最担心的是大家觉得“英语二比英语一简单”就放松重视。考研是选拔性考试,不是期末考试,你不仅要得高分,还要比竞争对手分数高。
396经济类联考的备考核心是“多学、多练、多总结”。它的题量很大,需要通过大量刷题提升速度,同时还要总结出题套路,尤其是选择题,只要能选对答案就行,所以要掌握各种解题技巧。


接下来重点讲专业课,先说说浙大专业课难在哪里。第一,考题不局限于指定教材,很多题目在指定书上只有一句话,没有详细答案,需要参考其他书籍补充,这是难度的核心来源;第二,题目偏,很多边边角角的知识点都可能考到,而且改卷严格,一旦某个偏知识点没复习到,就可能丢分;第三,论述题有深度、有特色,和其他学校的“傻瓜式论述题”不一样——其他学校的论述题只要知道知识点就能得高分,而浙大的论述题即便你知道相关概念,比如“金融科技”,但题目问得很有深度,如果你只懂皮毛,很难得高分,再加上改卷严格,分数自然上不去。这也是为什么专业课平均分只有90多分的核心原因。
要学好专业课,首先要明确考试题型。浙大金融专硕只有三种题型:简答、计算、论述。有意思的是,以前计算题有6道,每道10分,26年调整为4道,每道15分。题量减少但分值提高,意味着容错率很低。

改卷严格也是大家需要重视的点:一道简答题,改得松可能给8分,改得严就只给5-6分,完全按采分点给分,即便你写的有道理,但没踩中采分点,也拿不到高分。所以备考时不能只满足于“会”,还要学会“答得好、答得准”,掌握答题攻略,知道简答题该分几段、每段写什么,才能在严格改卷的情况下拿高分。后面我们也会做实战演练,帮大家梳理哪些知识点能考简答、计算、论述,哪些知识点只适合考选择判断,不用重点复习。

按照浙江大学官网介绍,黄达老师《金融学》教材用的是精编版教材。现在考试越来越细、改卷越来越严,只看薄本肯定不够,所以建议配一本黄达老师《金融学》厚版本。这两本书这么安排:按照精编版教材来,厚版本作为辅助。
从历年真题看,浙江大学金融专硕部分考题就是黄达老师《金融学》教材课后习题,所以第一轮复习的时候,就记得作答教材课后习题。
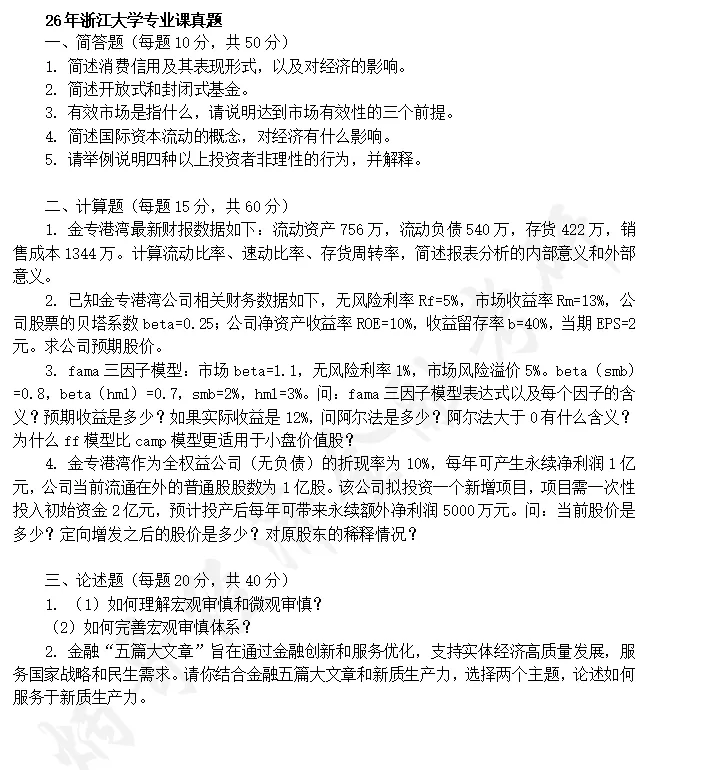
另外,金融学部分,绝对不能局限于指定教材。比如,26年考了一道简答题:简述开放式和封闭式基金。这道考题特别简单,但指定教材上就没有这道考题答案,我们在基础课和强化课都讲到了这道常见考题。

罗斯《公司理财》有很多个版本,课后习题建议用第9版的。我们已经把第9版课后习题中核心、重要的200道题挑了出来,建议大家基础阶段学完一章就做对应的习题,这些习题质量很高,和浙大金专的考试风格也很契合,大家可以找工作人员领取。
事实上,第九版的课后习题最为经典,所以我们特意给大家匹配了第九版课后习题答案。
市面上有说法“罗斯《公司理财》学前19章就行”,这个说法不适合浙大。基础阶段可以先学前19章,后期要把后面的章节也学了。
如果时间紧张,一定要把博迪的《投资学》学好,这是重要的补充教材。因为公司理财和投资学有交集,投资学对很多知识点(比如风险资产定价、有效市场假说、金融衍生品定价)讲解得更细致,而浙大真题的很多计算题、简答题,在罗斯书上没有详细讲解,反而能在博迪《投资学》里找到答案。

26年的真题我之前已经逐题讲解过了,大家可以找工作人员领取讲解视频,感受一下浙大真题的出题风格。

计算题的备考核心是“刷题+总结”,我们编了360道计算题,大家可以通过刷题熟悉题型、掌握解题思路。其实计算题的备考有规律可循:先判断这个知识点能不能考计算,再梳理“已知条件-所求问题-解题方法”的逻辑链条,就像“八股文”一样,掌握规律后就不难应对。后期冲刺阶段,我们也会带着大家刷题,明确各个知识点的考查形式和解题技巧。
最难的是论述题,每年都不简单。很多同学看完题目觉得“我会”,但写出来的答案很难得高分,尤其是在改卷严格的情况下。比如有些论述题的知识点在指定书上没有,需要结合热点和拓展资料学习;还有像“从金融五篇大文章中选两篇,论述与新质生产力的关系”这类题目,大家虽然知道“金融五篇大文章”和“新质生产力”的概念,但很难把两者有条理地串联起来,这就是论述题的难点所在。而且论述题分值高,要是两道论述题都不会,这一年的备考基本就白费了,所以大家一定要高度重视。
总结一下专业课高分攻略:第一,“考什么学什么”,浙大不考选择、判断,就不用在这两类题型上浪费时间;虽然不考名词解释,但重要概念要记住,因为简答和论述会用到。第二,重视边边角角的知识点,浙大喜欢考细节,检验大家看书是否认真,比如曾经考过“国与国之间进行国际协调存在的问题”这类偏题,所以只要是书上可能考的知识点,不管重要与否,都要掌握。第三,多刷题,尤其是计算题,不会做就没法得分;论述题可以后期冲刺阶段再准备,现在重点打基础。
一是224道简答题汇总,里面包含了指定书上没有答案的题目,能应对浙大考题超出指定教材的特点;二是投资学计算题汇总,弥补罗斯《公司理财》中投资学计算的不足;三是教材章节简答题梳理,我们把黄达《金融学》和罗斯《公司理财》每一章可能考的简答题都整理了题目和答案,浓缩了核心要点,方便大家冲刺阶段背诵;四是真题及模拟题,除了浙大往年真题,还推荐大家做北师大、华中科技等院校的真题——这些院校也用黄达和罗斯的教材,考试风格和浙大相似,多做这类真题能提升备考针对性。后期我们也会开展题海战术,给大家挑选有代表性的题目练习。

最后简单介绍一下我们的浙大金专备考课程,课程分为导学、基础、强化、冲刺、点睛等阶段,一课时45分钟,课时量充足。年后很多课程是直播形式,年前大家可以先打基础,年后通过直播深入学习。我讲课不会照本宣科,课程核心特色是“三维一体”:一是结合教材维度,带着大家系统学习指定教材;二是补充知识点维度,讲解教材上没有但考试可能考的内容,作为教材补充;三是针对浙大维度,精准对接浙大的考试风格和考点。



为了帮助大家巩固学习效果,我们还会定期“开小灶”,帮大家梳理串联不同章节的知识点,构建知识体系;每个月有月考,每个阶段有阶段考试,考完后会统一批改、评分、讲解并排名,让大家清楚自己的备考水平,保证付出能看到效果。
我还写了一篇《浙大金专备考一本通》,里面详细罗列了就业去向、各阶段备考规划等内容,是文字版的全面指南,大家也可以找工作人员领取查看,相信会有很大帮助。


2026考研真题及答案一键三连本文添加文末青木学长领取!




院校备考:
复旦丨人大丨央财丨南开丨上财丨外经贸丨厦大丨中山丨浙大丨中国科学技术丨北航丨同济丨天大丨西南财丨中南财丨暨南大学丨华东师范丨重庆丨四川丨华中科技丨中央民族丨社科院丨北交通丨东财丨首经贸丨浙江财经丨江西财经丨广外贸丨北工商丨山西财经丨山东财经丨.....
公众号后台回复
【刷题组合】【历年真题】、【新手礼包】【简答题】、[刷题]、【360】【1200】、【公式】、【名词解释】、
【罗斯】、【340】

扫码领取免费复习资料
金融助教青木学长微信号:17801684930
新浪微博:@郑炳-经济学与金融专硕考研
26金融专硕QQ群:961900762
26金融专硕复试QQ群:484509316
27金融专硕QQ群:865403699
27数字经济备考群:611303408
公众号:炳哥金融专硕考研
哔哩哔哩:郑炳金融专硕官方
小红书:炳哥经济与金专咨询(炳胜)