考研预报名将在9月24日开始,正式报名将在10月10日开启,前不久,研招网开通了网报系统-考生信息填写,可以填写考生信息啦!
研招办发布消息:为了分流报考人员,同时也为防止网申阶段考生因个人信息填报不准确,影响报考等情况发生,系统今年优化了报考步骤,将网报分为「填写考生信息」和「填写报考信息」两大步骤。填写考生信息功能已经开通,填写报考信息功能只有在报名时内才可以操作,非报名时间则是灰色不可操作的。
也就是说,今天开始就可以网上填写考生个人基本信息;而填写报考信息要等到预报名(2018/9/24-9/27,每天9:00-22:00)那一天才可以。这样给了大家充足的时间填写核对个人信息,减少个人信息出错可能,也为避免大家报考时填写信息出错。
一、考研流程变更
系统进行优化,那之前的考研流程与最新的也必然不同,报名流程如下:

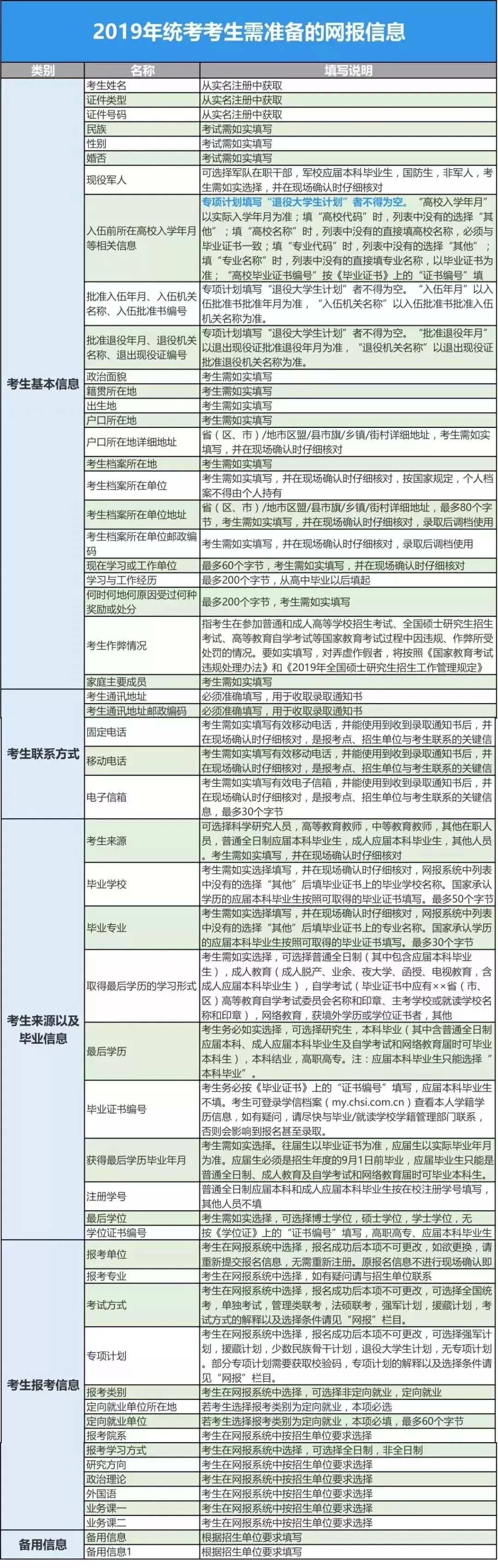
二、需要准备的个人基本信息

三、具体流程
考生打开研招网(https://yz.chsi.com.cn/)首页后,用已注册的学信网账号登录网报系统,进入页面后,会看到新版网报系统。
新版网报系统将报名分为填写考生信息和填写报考信息2大步骤。填写考生信息功能在今天(9月12日)开通,填写报考信息功能只有在报名时间内才可以操作,非报名时间则是灰色不可操作的。

在这个阶段,考生可以参照《2019年统考考生需准备的网报信息》,把个人信息准备在一个word或excel表格里,按照系统提示填写考生信息。

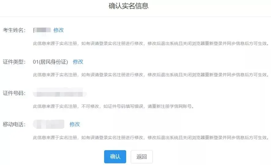
登录之后,需先确认实名信息(此信息来源于学信网实名注册信息,需仔细核对。)
确认实名注册信息后,考生首先要按照《2019年全国硕士研究生招生工作管理规定》要求填写正确的学历(学籍)信息。

一般情况下,学历(学籍)信息是可以快速校验的。如遇网络拥堵等特殊情况,将出现“进行中”的状态,考生可以继续填写考生信息中的其他部分,不影响接下来的操作。
未能通过学历(学籍)网上校验的考生应在招生单位规定时间内完成学历(学籍)核验。
考生信息填写功能开通后,考生即可登录网报系统进行考生信息的填写和修改,而不需要像往年一样赶在网报开始后一次性填完所有报名信息,可提高网报效率。
阅读页面上出现的《网上报名公告》后,点击“阅读完毕”,继续阅读《考试承诺书》,点击“同意”。
老编提醒:请诚信考试,考试作弊已入刑!

最后,校对所有已填报的信息确认无误后,生成考生报名号,并下载报名信息表。生成报名号后本次报名才为成功(如果选择的报考点采取网上交费,交费成功后才算报名成功)。
报名号是现场确认的重要凭证,请考生务必牢记。请多次多地备份报名信息表,以方便现场确认。
本文来源:研招网