
后台对话框回复【笔试资料】
可领取笔试备考资料包
No.1教育的属性
(一)教育的本质属性
教育是培养人的活动,这是教育区别于其他事物现象的根本特征,是教育的质的规定性。教育的本质属性:教育是一种有目的地培养人的社会活动。
(二)教育的社会属性
1.永恒性
教育是人类所特有的社会现象,是一个永恒的范畴。只要人类社会存在,教育就存在。
2.历史性
教育随着人类社会的产生而产生,随着人类社会的发展而发展,在人类社会的不同时期,由于生产力发展水平不同、生产关系和政治制度不同,教育也就具有不同的性质和特点、内容和形式,因此,教育具有历史性。
3.相对独立性
教育虽然会受到政治经济的影响,但是也有其自身发展的规律。教育本身作为一种培养人的活动,具有相对独立性,具体表现为以下三个方面。
(1)教育具有自身的继承关系。
(2)教育要受其他社会意识形态影响。
(3)教育与社会政治经济发展不平衡。
No.2教育的发展历程—古代社会的教育
古代社会的教育包括奴隶社会和封建社会两个时期的教育(见下表)
(1)奴隶社会的教育

No.3教育学的创立阶段
夸美纽斯(教育学之父)
《大教学论》(1632)——教育学开始形成一门独立学科的标志,该书被认为是近代第一本教育学著作。
①泛智教育——把一切知识教给一切人
②全面系统地论述了班级授课制
③论教育适应自然原则
赫尔巴特(现代教育学之父、科学教育学的奠基人、传统教育代表人)
《普通教育学》——标志着教育学作为一门规范、独立的学科正式诞生。
①教育性教学原则;②将伦理学和心理学作为教育学的理论基础;③强调教师的权威作用,强调教师的中心地位,形成了传统教育教师中心、教材中心、课堂中心的特点④提出“四阶段教学”理论,将教学过程分为明了、联想、系统和方法四个阶段
杜威(实用主义哲学创始人、进步教育代表人)
《民主主义与教育》
①三中心论:“儿童中心(学生中心)”“经验中心”“活动中心”;②教育的本质:教育即生活、教育即生长、教育即经验的改组或改造;③学校即社会;④从做中学;⑤五步教学法:创设疑难情境、确定疑难所在、提出解决问题的种种假设、推断哪个假设能解决这个困难验证这个假设。
No.4教育与社会发展
一、生产力与教育的关系
(一)生产力对教育的制约
生产力发展水平决定教育的发展水平,教育的发展水平是对生产力发展水平的反映。
1.生产力的发展水平决定(制约)教育事业发展的速度和规模
2.生产力的发展水平制约着人才培养的规格和教育结构
3.生产力的发展水平制约着教学的内容、方法、组织形式与手段
(二)教育的经济功能
1. 教育是劳动力再生产的基本途径
2.教育是科学知识再生产的最有效形式
3.教育是进行技术创新的一个重要手段
二、政治经济制度与教育的关系
(一)社会政治经济制度对教育的制约
1.社会政治经济制度的性质决定教育的性质
2.社会政治经济制度决定教育的宗旨与目的
3.社会政治经济制度决定教育的领导权
4.社会政治经济制度决定受教育权
5.社会政治经济制度决定教育内容和教育管理体制
(二)教育的政治功能
1.教育培养出政治经济制度所需要的人才
2.教育促进政治民主化
3.教育通过宣传统治阶级的思想意识,创造一定的社会舆论来为政治服务
4.教育通过传播一定的社会政治意识形态,完成年青一代的政治社会化
三、教育与文化的相互关系
(一)文化对教育的制约与影响
1.文化对教育具有价值定向作用。
2.文化影响教育的内容与水平。
3.文化影响教育教学方法的使用。
4.文化影响教育目的的确立。
5.文化模式影响教育环境与教育模式。
(二)教育对文化的作用
1.教育具有传递、保存文化的作用。
2.教育具有传播、交流文化的作用。
3.教育具有更新、创造文化的作用。
4.教育具有选择、提升文化的作用。
No.5影响人的身心发展的因素
(一)遗传
1.概念
遗传是指从上代继承下来的生理解剖上的特点,如机体的结构、形态、感官和神经系统等的特点。
2.遗传素质在人的发展中的作用
遗传素质是人的身心发展的必要物质前提,为人的身心发展提供了可能性。
(二)环境
1.概念
环境泛指个体生活中影响个体身心发展的一切外部因素,包括自然环境和社会环境。
2.环境在人的发展中的作用
环境使遗传提供的发展可能性变成现实。
(三)学校教育
学校教育在人的发展中起主导作用
(四)个体的主观能动性
1.概念
个体的主观能动性是指人的主观意识对客观世界的反映和能动作用。
2.作用
(1)主观能动性是推动人身心发展的内部动力;
(2)个体的实践活动是个体发展的决定性因素。
No.6 课程内容的文本表现形式
课程内容的设计包括课程计划、课程标准、教材三个层次。
1.计划(教学计划)
(1)课程计划的含义。
课程计划是根据教育目的和不同类型学校的教育任务,由国家教育主管部门制定的有关教学和教育工作的指导性文件。课程计划是课程设置的整体规划,它对学校的教育教学、生产劳动、课外活动等做出全面安排。
(2)课程计划的构成。
①培养目标。
②教学科目的设置(核心和首要问题)。
③学科顺序。
④课时分配。
⑤学年编制与学周安排。
2.课程标准
(1)课程标准的概念。
课程标准是课程计划的具体化,是课程计划中每门学科以纲要的形式编定的、有关学科教学内容的指导性文件。它规定了学科的教学目的和任务,知识的范围、深度和结构,教学进度,以及有关教学法的基本要求。
课程标准是教材编写、教学、评价和考试命题的依据,是编写教科书和教师进行教学的直接依据,是衡量各科教学质量的重要标准,是国家管理和评价课程的基础。
(2)新课程标准的基本框架。
①前言。
②课程目标。
③内容标准。
④实施建议。
⑤附录。
3.教材
(1)教材的概念
教材是教师和学生据以进行教学活动的材料,包括教科书、讲义、讲授提纲、参考书、活动指导书及各种视听材料。其中,教科书和讲义是教材的主体部分,故人们常把教科书与讲义简称为教材。
教科书又称课本,是依据课程标准编制的教学规范用书。教科书一般由目录、课文、习题、实验、图表、注释、附录等部分构成。课文是教科书的主体部分。
(2)教科书的作用
教科书是教师进行教学的主要依据。它不仅为教师的备课、上课、布置作业、检查评定学生的知识等工作提供了基本材料,而且为教师创造性地开发课程资源、在教学中联系社会生活实际提供了基础、依据和参照。
No.7 教学原则
(一)直观性原则
1.基本含义
直观性教学原则是指教学中要通过学生观察所学事物或教师语言形象地描述,引导学生形成对所学事物、过程的清晰表象,丰富他们的感性认识,从而使他们能够正确理 解书本知识和发展认识能力。
2.教育阐释
(1)荀子的“不闻不若闻之,闻之不若见之”“闻之而不见,虽博必谬”提出了在学习中不仅要“闻之”,更要“见之”,才能“博而不谬”。
(2)夸美纽斯在《大教学论》中指出,凡是需要知道的事物,都要通过事物本身来进行教学。那就是说,要尽可能地把事物本身或代替它的图像放在面前让学生去看看、摸摸、听听、闻闻等。
(3)乌申斯基指出,一般来说,儿童是依靠形式、颜色、声音和感觉来进行思维的。
3.直观教学的种类
(1)实物直观。实物直观即直接感知要学习的实际事物的一种直观方式,包括观察各种实物及标本、演示实验、进行参观等。
(2)模象直观。模象直观是对事物的模拟形象进行直接感知的一种直观方式,包括观看各种图片、图标、模型、幻灯片、录像带、电视和电影等。
(3)言语直观。言语直观是在形象化语言的作用下,通过学生对语言的物质形式(语 音、字形)的感知及对语义的理解而进行的一种直观形式。
4.贯彻此原则的要求
(1)正确选择直观教具和现代化的教学手段。
(2)直观教具的演示要与语言讲解结合起来。
(3)要重视运用言语直观。
(4)防止直观的不当和滥用。
(二)启发性原则
1.基本含义
启发性原则是指在教学中教师要承认学生是学习的主体,注意调动他们的学习主动性,引导他们独立思考,积极探索,生动活泼地学习,自觉掌握科学知识,提高分析问 题和解决问题的能力。
2. 教育阐释
(1)孔子提出“不愤不启,不悱不发”。
(2)《学记》中提出“道而弗牵,强而弗抑,开而弗达”。
(3)朱熹提出“启,谓开其意;发,谓达其辞”。
(4)苏格拉底提倡运用“产婆术”,他善于用启发式来激发和引导学生自己去寻找 正确答案。
(5)第斯多惠说过,“一个坏的教师奉送真理,一个好的教师则教人发现真理”。
3.贯彻此原则的要求
(1)加强学习的目的性教育,调动学生学习的主动性。
(2)启发学生独立思考,发展学生的逻辑思维能力。
(3)让学生动手实践,培养学生独立解决问题的能力。
(4)发扬教学民主,包括建立民主平等的师生关系,创设民主和谐的教学气氛,鼓励学生发表不同的见解,允许学生向教师提问、质疑等。
(三)循序渐进原则(系统性原则)
1. 基本含义
循序渐进原则是指教学要按照学科的逻辑系统和学生认识发展的顺序进行,使学生系统地掌握基础知识、基本技能,形成严密的逻辑思维能力。循序渐进的“序”,包括教材内容的逻辑顺序、学生生理节律的发展顺序、学生认识能力发展的顺序和认识活动本 身的顺序,是这四种顺序的有机结合。
2.教育阐释
(1)《学记》要求“学不躐等”“不陵节而施”,提出“杂施而不孙,则坏乱而不修”,即教学不按一定的顺序,杂乱无章地进行,学生就会陷入紊乱而没有收获。
(2)朱熹进一步提出“循序而渐进,熟读而精思”。
(3)夸美纽斯主张,“应当循序渐进地来学习一切,在一段时间内只应当把注意力集中在一件事情上”。
3. 贯彻此原则的要求
(1)教师的教学要有系统性。
(2)注意主要矛盾,解决好重点与难点的教学。
(3)按照学生的认识顺序,由浅入深、由易到难地进行教学。
(四)巩固性原则
1.基本含义
巩固性教学原则是指教师要引导学生在理解的基础上牢固地掌握知识和基本技能,将其长久地保持在记忆中,能根据需要迅速再现出来,以利于知识技能的运用。
2.教育阐释
(1)孔子要求“学而时习之”“温故而知新”。
(2)乌申斯基认为,复习是学习之母。
(3)夸美纽斯明确提出了“教与学的巩固性原则”。
3.贯彻此原则的要求
(1)要在教学的全过程中加强知识的巩固。
(2)组织好学生的复习工作,教会学生记忆的方法。
(3)在扩充改组和运用知识中积极巩固。
(五)量力性原则(可接受性原则)
1.基本含义
量力性原则是指教学的内容、方法、分量和进度要适合学生的身心发展,使他们能够接受,但又要有一定的难度,需要他们经过努力才能掌握,以促进学生的身心发展。
2.教育阐释
(1)墨子重视学习上的量力而为,提出“夫知者必量其力所能至而从事焉”。
(2)赞科夫进行小学教学改革实验和所做的理论阐述,也证实了教学促进学生发展的可行性。
3.贯彻此原则的要求
(1)了解学生的发展水平,从实际出发进行教学。
(2)考虑学生认识发展的时代特点。
(六)思想性(教育性)和科学性相统一原则
1.基本含义
思想性和科学性相统一原则是指既要把现代先进科学的基础知识和基本技能传授给学生,同时也要结合知识、技能内在的德育因素,对学生进行政治、思想教育和道德品 质教育。这是知识的思想性、教学的教育性规律的反映。
2.教育阐释
赫尔巴特说过,“我想不到有任何无教学的教育,正如相反的方面,我不承认有任何无教育的教学”。
3.贯彻此原则的要求
(1)确保教学的科学性。
(2)发掘教材的思想性,注意在教学中对学生进行品德教育。
(3)重视补充有价值的资料、事例和录像。
(4)教师要不断提高自己的专业水平和思想修养。
(七)理论联系实际原则
1.基本含义
理论联系实际原则是指教学要以学习基础知识为主导,从理论与实际的联系上去理解知识,注意运用知识去分析问题和解决问题,达到学懂学会、学以致用的目的。这一原则是直接经验与间接经验相统一的教学规律在教学中的体现。
2.教育阐释
(1)裴斯泰洛齐重视“知识与知识的应用”,他指出,“你要满足你的要求和愿望,你就必须认识和思考,但为了这个目的,你也必须行动,知和行又是那么密切地联系着, 假如一个停止了,另一个也随之而停止”。
(2)乌申斯基指出,“空洞的、毫无根据的理论是一点用处也没有的……理论不能脱离实际,事实不能离开思想”。
3.贯彻此原则的要求
(1)书本知识的教学要注重联系实际。
(2)重视培养学生运用知识的能力。
(3)正确处理知识教学与技能训练的关系。
(4)补充必要的乡土教材。
(八)因材施教原则
1.基本含义
因材施教原则是指教师要从学生的实际情况、个别差异出发,有的放矢地进行教学, 使每个学生都能扬长避短,获得最佳发展。
2.教育阐释
朱熹提出“孔子施教,各因其材”。
3.贯彻此原则的要求
(1)针对学生的特点进行有区别的教学。
(2)采取有效措施,使有才能的学生得到充分的发展。
No.8 教学方法
(一)我国中学常用的教学方法
1.以语言传递为主的教学方法
(1)讲授法。讲授法是教师运用口头语言系统地向学生传授知识的一种方法,主要有讲述、讲解、讲读、讲演四种方式。
优缺点:能在短时间内系统地传授知识,但不利于学生主动性的发挥。运用的基本要求如下。
第一,讲授内容要有科学性、系统性、思想性,既要突出重点、难点,又要系统、 全面;既要使学生获得可靠知识,又要在思想上有所提高。
第二,注意启发。
第三,讲究语言艺术。
第四,要组织学生听讲。
(2)谈话法。谈话法也叫问答法,是教师按照一定的教学要求向学生提出问题,要求学生回答,并通过问答的形式来引导学生获取新知识或巩固旧知识的方法。谈话法可分为复习谈话和启发谈话两种。
运用的基本要求如下。
第一,要准备好问题和谈话计划。
第二,提出的问题要明确、具体,能引起思维兴奋,即富有挑战性和启发性。
第三,要善于启发诱导。
第四,要做好归纳、小结。
(3)讨论法。讨论法是学生在教师指导下,为解决某个问题进行探讨、辩论,从而获取知识的一种方法。
优缺点:有利于学生集思广益,互相启发,加深理解,但是运用讨论法需要学生具 备一定的基础、一定的理解力,因此在高年级运用得较多。
运用的基本要求如下。
第一,讨论前做好充分准备。
第二,讨论中要对学生进行启发诱导。
第三,在讨论结束时要做好小结。
(4)读书指导法。读书指导法是教师指导学生通过阅读教科书和参考书,培养学生自学能力的一种方法。教师通过读书指导法,教给学生读书的方法,组织学生交流心得, 让他们学会自己按照方法来读懂课文,感受语言。
2. 以直观感知为主的教学方法
(1)演示法。演示法是教师在课堂上展示各种实物、直观教具或者进行示范性的实验,让学生通过实际观察获得感性知识的教学方法。
运用的基本要求如下。
第一,要使学生明确演示的目的、要求与过程,主动、积极、自觉地投入观察与思考。
第二,注意持续性和引导性。
第三,通过演示,使所有的学生都能够清楚、准确地感知演示对象,并引导他们在感知过程中进行综合分析。
第四,尽量排除次要因素或减小次要因素的影响,以使目的明确,现象明显。
(2)参观法。参观法是教师根据教学目的和要求,组织学生对实物进行实地观察、研究,从而在实际中获得新知识或巩固、验证已学知识的方法。它可以分为三类:准备 性参观、并行性参观、总结性参观。
运用的基本要求如下。第一,做好参观的准备。第二,参观时要及时对学生进行具体指导。第三,参观后及时总结。
3. 以实际训练为主的教学方法
(1)练习法。练习法是学生在教师的指导下,运用所学知识独立地进行实际操作, 以巩固知识、形成技能的方法。
运用的基本要求如下。
第一,使学生明确练习的目的与要求,掌握练习的原理和方法。
第二,精选练习材料,适当分配分量、次数和时间,练习的方式要多样化,循序渐进,逐步提高。
第三,严格要求。无论是口头练习、书面练习还是操作练习,都要严肃认真。
(2)实验法。实验法是学生在教师的指导下,使用一定的仪器和设备,在一定条件下引起某些事物和现象产生变化,进行观察和分析,以获得知识和技能的方法。
运用的基本要求如下。
第一,明确目的,精选内容,制订详细的实验计划,提出具体的操作步骤和实验要求。
第二,做好实验的组织和指导。
第三,做好实验小结。
(3)实习作业法。实习作业法是教师依据学科课程标准要求,指导学生运用所学的知识从事一定的工作或操作,将书本知识运用于实践的教学方法。实习作业法在自然科学各门学科和职业教育中占有重要地位,如数学课的测量练习、生物课的植物栽培等。
(4)实践活动法。实践活动法是让学生参加社会实践活动,培养学生解决实际问题的能力和多方面实践能力的教学方法。在实践活动中,学生是中心,教师是学生的参谋 或顾问,教师必须保证学生的主动参与。
4.以情感陶冶为主的教学方法
(1)欣赏教学法。欣赏教学法是在教学过程中,指导学生体验客观事物的真善美的一种教学方法,一般包括对自然的欣赏、对人生的欣赏和对艺术的欣赏等。
(2)情境教学法。情境教学法是教师有目的地引入或创设以形象为主题的具有一定情绪色彩的生动具体的场景,以引起学生一定的情感体验,从而帮助学生理解教材,并使学生的心理机能得到发展的教学方法。创设的情境一般包括生活展现的情境、图画再现的情境、实物演示的情境、音乐渲染的情境等。
No9 中学生的障碍性问题
1.焦虑症
焦虑症是个体不能达成目标或不能克服困难的威胁,致使自尊心、自信心受挫,或使失败感和内疚感增加,形成一种紧张不安的情绪状态。学生中常见的焦虑反应是考试焦虑。
2.抑郁症
抑郁症是以持久性的心境低落为特征的神经症。过度的抑郁反应,通常伴随着严重的焦虑症。
3.强迫症
强迫症是一组以强迫症状(主要包括强迫观念和强迫行为)为主要临床表现的神 经症。
4.恐惧症
恐惧症是对特定的无实在危害的事物与场景的非理性惧怕,分为单纯恐惧症、广场恐惧症和社交恐惧症。
No.10 心理辅导的主要方法
1.行为改变的基本方法
(1)强化法
强化法应用的是操作性条件反射原理,强化行为的改变是依据行为后果而定的,其目的在于矫正不良行为,训练与建立良好行为。
(2)惩罚法
惩罚的作用是消除不良行为。惩罚有两种:一是在不良行为出现后,呈现一个厌恶刺激(如否定评定、给予处分);二是在不良行为出现时,撤销一个愉快刺激。
(3)消退法
通过停止对某不良行为的强化,从而使该行为逐渐消失的一种行为治疗方法。该方法包括两个特征:一是行为之后停止维持该行为强化物的供给;二是该行为出现的频度下降。
(4)代币奖励法
代币是一种象征性强化物。代币奖励的优点:可使奖励的数量与学生良好行为的数量、质量相适应,代币不会像原始强化物那样产生“饱足”现象而使强化失效。
(5)行为塑造法
行为塑造指通过不断强化逐渐趋近目标的反应,来形成某种较复杂的行为。
(6)示范法
观察、模仿教师呈现的范例(榜样),是学生社会行为学习的重要方式。
(7)自我控制法
当事人自己运用学习原理进行自我分析、自我监督、自我强化、自我惩罚,以改善自身行为。
2.行为演练的基本方法
(1)全身松弛法
全身松弛法又称松弛训练,是通过改变肌肉紧张,减轻肌肉紧张引起的酸痛,以应付情绪上的紧张、不安、焦虑和气愤。
(2)系统脱敏法
系统脱敏的含义:当某些人对某事物、某环境产生敏感反应(害怕、焦虑、不安) 时,在当事人身上发展起一种不相容的反应,使对本来可引起敏感反应的事物,不再发生敏感反应。
(3)肯定性训练
肯定性训练,也叫“自信训练”“果敢训练”,其目的是促进个人在人际关系中公开表达自己的真实情感和观点,维护自身权益也尊重别人的权益,发展人的自我肯定行为。
3.来访者中心疗法
来访者中心疗法是通过为来访者创造无条件支持与鼓励的氛围使来访者能够深化自我认识、发现自我潜能并且回归本我。来访者通过改善“自我”或自我意识来充分发挥积极向上的、自我肯定的、自我实现的和无限成长的潜力,以改变自我的适应不良行为, 矫正自身的心理问题。
4.理性情绪疗法
艾利斯认为,人的情绪是由人的思想决定的,合理的观念导致健康的情绪,不合理的观念导致负向的、不稳定的情绪,即人的行为的ABC理论。
A:指诱发性事件,即个体遇到的主要事实、行为、事件。
B:个体对A 的信念、观点,即个体在遇到诱发性事件之后相应而生的信念。
C:事件造成的情绪结果,即在特定情境下,个体的情绪及行为的结果。
人的情绪反应 C 是由 B(信念)直接决定的,可是许多人只注意 A 与 C 的关系,而忽略了 C 是由 B 造成的,B 如果是一个非理性的观念,就会造成负向情绪。
若要改善情绪状态,必须驳斥非理性信念 B(D),建立新观念并获得正向的情绪效果(E)。这就是艾利斯理性情绪治疗的 ABCDE 步骤。
非合理信念的特征:①绝对化的要求;②过分概括化;③糟糕至极。
No.11 德育原则
(一)导向性原则
1.基本含义
导向性原则是指进行德育时要有一定的理想性和方向性,以指导学生向正确的方向发展。
2.贯彻要求
(1)坚持正确的政治方向。
(2)德育目标必须符合新时期的方针、政策和总任务的要求。
(3)要把德育的理想性和现实性结合起来。
(二)疏导原则
1.基本含义
疏导原则是指进行德育要循循善诱,以理服人,从提高学生认识入手,调动学生的主动性,使他们积极向上。
2.教育阐释
夫子循循然善诱人,博我以文,约我以礼,欲罢不能。——《论语》
3.贯彻要求
(1)讲明道理,疏导思想。
(2)因势利导,循循善诱。
(3)以表扬激励为主,坚持正面教育。
(三)尊重学生与严格要求学生相结合的原则
1.基本含义
尊重学生与严格要求学生相结合的原则是指进行德育要把对学生的思想和行为的严格要求与对他们个人的尊重和信赖结合起来,使教育者对学生的影响与要求易于转化为学生的品德。
2.教育阐释
要尽量多地要求一个人,也要尽可能地尊重一个人。——马卡连柯
3.贯彻要求
(1)教育者要有强烈的责任感以及尊重学生的态度,关心爱护学生,尤其是对待后进生。
(2)教育者应根据教育目的和德育目标,对学生严格要求,认真管理。
(3)教育者要向学生提出合理而严格的道德要求。
(四)知行统一原则
1.基本含义
知行统一原则是指既要重视思想道德的理论教育,又要重视组织学生参加实践锻炼, 把提高认识和行为养成结合起来,使学生做到言行一致、表里如一。
2.教育阐释
君子耻其言而过其行。——《论语 · 宪问》
论先后,知为先;论轻重,行为重。——朱熹
知是行之始,行是知之成。——王阳明
3.贯彻要求
(1)加强思想道德的理论教育,提高学生的思想道德认识。
(2)组织和引导学生参加各种社会实践活动,促使他们在接触社会的实践活动中加深情感体验,养成良好的行为习惯。
(3)对学生的评价和要求要坚持知行统一的原则。
(4)教育者要以身作则,严于律己。
(五)正面教育与纪律约束相结合的原则
1. 基本含义
正面教育与纪律约束相结合的原则是指德育工作既要正面引导、说服教育、启发自觉,调动学生接受教育的内在动力,又要辅之以必要的纪律约束,并使两者有机结合起来。
2.贯彻要求
(1)坚持正面教育原则。
(2)坚持摆事实、讲道理,以理服人。
(3)建立健全学校规章制度和集体组织的公约、守则等,并且严格管理,认真执行。
(六)依靠积极因素,克服消极因素的原则(长善救失原则)
1.基本含义
依靠积极因素,克服消极因素的原则是指德育工作中,教育者要善于依靠、发扬学生自身的积极因素,调动学生自我教育的积极性,克服消极因素,实现品德发展内部矛盾的转化。
2.教育阐释
学者有四失,教者必知之。人之学也,或失则多,或失则寡,或失则易,或失则止。此四者,心之莫同也。知其心,然后能救其失也。教也者,长善而救其失者也。——《学记》
3.贯彻要求
(1)教育者要用一分为二的观点,全面分析,客观地评价学生的优点和不足。
(2)教育者要有意识地创造条件,将学生思想中的消极因素转化为积极因素。
(3)教育者要提高学生自我认识、自我评价能力,启发学生自觉思考,克服缺点, 发扬优点。
(七)教育影响的一致性与连贯性原则
1.基本含义
教育影响的一致性与连贯性原则是指进行德育应当有目的、有计划地把来自各方面对学生的教育影响加以组织、调节、整合,使其互相配合、协调一致、前后连贯地进行, 以保障学生的品德能按教育目的的要求发展。
2.贯彻要求
(1)充分发挥教师集体的作用。
(2)争取家长和社会的配合。
(3)保持德育工作的经常性和制度化,处理好衔接工作。
(八)因材施教原则
1.基本含义
因材施教原则是指进行德育要从学生品德发展的实际出发,根据学生的年龄特征和个性差异进行不同的教育,使每个学生的品德都能得到更好的发展。
2.教育阐释
一把钥匙开一把锁。
孔子施教,各因其材。——朱熹
视其所以,观其所由,察其所安,人焉廋哉?人焉廋哉?——《论语》
3.贯彻要求
(1)深入了解学生的个性特点和内心世界。
(2)根据学生个人特点有的放矢地进行教育。
(3)根据学生的年龄特征有计划地进行教育。
No.12 班主任的工作内容
1.了解和研究学生(是班主任工作的前提和基础)
班主任了解和研究学生包括对学生个体的了解和对学生群体的了解两个方面。
班主任一般采取四种方法了解和研究学生:观察法、谈话法、书面材料和学生作品分析法、调查访问。
2.组织和培养班集体(是班主任工作的中心环节)
班主任应有计划、有组织地在短时间内有效地组建班集体。班级组织建构的首要原 则是有利于教育原则。
3.建立学生成长档案
4.组织班会活动和课外活动
5.协调各种教育影响
6.操行评定
7.班主任工作计划与总结
8.个别教育工作
(1)后进生的特点
后进生是指那些在学业成绩和思想品德等方面均暂时落后的学生。
(2)对后进生进行教育
①关心热爱与严格要求相结合;②培养和激发学习动机;③善于发掘后进生身上的
“闪光点”,增强其自信心和集体荣誉感;④针对后进生的个别差异,因材施教、对症下药;⑤对后进生的教育要持之以恒。
No.13 印象形成中的若干效应
1.首因效应和近因效应
首因效应是指人们比较重视最先得到的信息,据此对他人做判断。近因效应则是指最后得到的信息对他人的印象形成较强作用的现象。
2.晕轮效应
晕轮效应又称光圈作用,指他人的某种品质或特征非常突出,给人清晰鲜明的印象, 以致掩盖了对他的其他品质和特征的判断,即像太阳和月亮的晕轮一样,一点发亮,照亮四周,“以点概面”。
3.刻板印象
刻板印象又称定型,指社会对某一对象有一种固定的看法。这就是对一群人的动机 或特征加以概括,然后把同一特征归属于群体中的每一个成员,而不管群体成员的实际差异。
4.投射效应
投射效应是指一个人由于自己的需要和情绪倾向,而将自己的特征投射到别人身上的现象。投射作用使得人们将自己本来具有的东西看成别人也具有这些东西。
No.14 教师劳动的特点
1.教师劳动的复杂性和创造性
教师劳动的复杂性主要表现在三个方面:①教育目的的全面性;②教育任务的多样 性;③教育对象的差异性。
教师劳动的创造性主要表现在三个方面:①因材施教;②教学方法上的不断更新;
③教师需要“教育机智”。
2.教师劳动的连续性和广延性
连续性是指时间的连续性。教师劳动的连续性是指教师要不断了解学生的过去与现状,预测学生的发展与未来,检验教育教学效果,获得教育教学反馈信息,准备新一轮的教育教学活动。
广延性是指空间的广延性。教师劳动没有严格界定的劳动场所,课堂内外、学校内外都可能成为教师劳动的空间。
3.教师劳动的长期性和间接性
长期性指人才培养的周期比较长,教育的影响具有迟效性。
间接性指教师的劳动不直接创造物质财富,而是以学生为中介实现教师劳动的价值。
4.教师劳动的主体性和示范性
主体性指教师自身可以成为活生生的教育因素和具有影响力的榜样。
示范性指教师的言行举止,如人品、才能、治学态度等都会成为学生学习的对象。
5.教师劳动方式的个体性和劳动成果的群体性
教育教学活动主要是通过一个个教师的个体劳动来完成的。每个教师在一定的时间和空间上,在一定的目标上,都具有很强的个体性特征。
同时,教师的劳动成果又是集体劳动和多方面影响的结果。所以,教师的个体劳动最终都要融汇于教师的集体劳动之中,教育工作需要教师的群体劳动。
No.15 教师成长的历程
教师在不同的成长阶段所关注的问题不同,福勒和布朗根据教师的需要和教师在不同时期所关注的焦点问题,把教师的成长划分为关注生存、关注情境和关注学生三个阶段。
1.关注生存阶段
处于这一阶段的一般是新教师,他们非常关注自己的生存适应性,最担心的问题是:“学生喜欢我吗?”“同事们如何看我?”“领导是否觉得我干得不错?”……因而有些新教师可能会把大量的时间都花在如何处理好与学生的个人关系上,有些新教师则可能想方设法控制学生,因为教师都想成为一个良好的课堂管理者。
2.关注情境阶段
当教师感到自己完全能够适应时,便把关注的焦点投向了提高学生的成绩,即进入了关注情境阶段。在此阶段教师关心的是如何教好每一堂课,一般总是关心诸如班级的大小、时间的压力和备课材料是否充分等与教学情境有关的问题。传统教学评价也集中关注这一阶段,一般来说,老教师比新教师更关注此阶段。
3.关注学生阶段
当教师顺利地适应了前两个阶段后,成长的下一个目标便是关注学生。教师将会更多地考虑学生的个别差异,认识到不同发展水平的学生有不同的需要,某些教学材料和方式不一定适合所有学生。自觉关注学生是衡量一个教师成长成熟的重要标志之一。
No.16 注意的品质

No.17 知觉的特性

No.18 行为主义学习理论

No.19 学习动机的分类

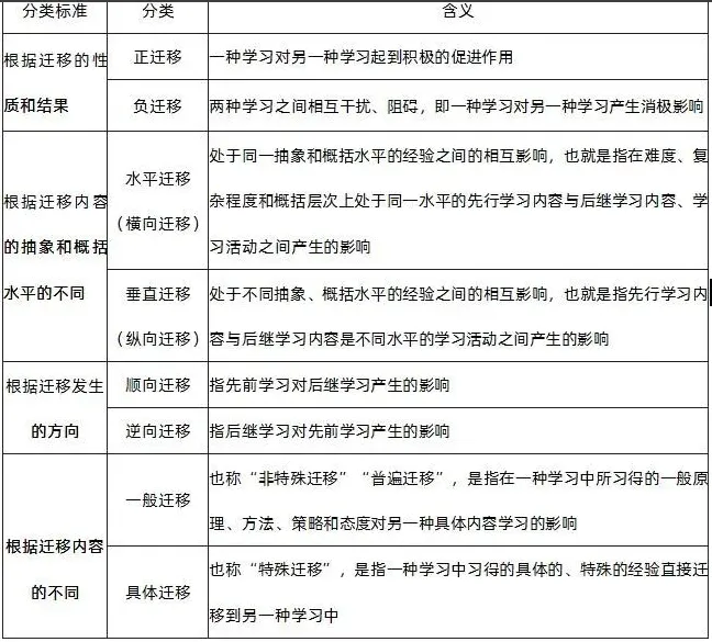
No.20 学习迁移的分类

No21 情绪的分类

No.22 情感的分类

No.23 性格的结构特征

No.24 埃里克森的社会化发展阶段理论

请各位考生注意转发收藏关注!
