

SHANGSHAN EDU
技能测试考试时间
福建省2026年高职分类考试



教育考试院公告 /INTRODUCTION
技能测试什么时候考?
该如何规划备考呢?
今天学考帮手给大家整理了往届技能测试考试相关说明,记得点赞、收藏、分享给需要


一
往届考试时间与预测
SHANG SHAN EDU

福建省教育厅暂未发布职业技能测试的具体安排,但结合福建省高职分类招考的传统规律和过往安排,2026年的考试时间是 “3月中下旬举行”。
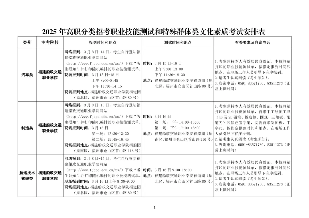
以下是往届2025年各类别技能考试的时间和考点安排,2026年技能考试时间预计相差不大。










以下是2026年福建高职分类报考全流程关键时间点及往年测试安排一览表:
关键节点 | 关键事项 |
2025年11月4日-9日 | 网上报名 |
2025年11月10日-15日 | 现场确认 |
预测:2026年3月中下旬 | 技能考试 |
预测:2026年3月(1周) | 技能成绩查询 |
2026年4月上旬 | 总成绩及排名查询 |
2026年4月起 | 志愿填报与录取 |
同学们可根据此时间表,合理制定备考计划。
学考帮手预祝各位备考顺利,在考试中取得优异成绩!

二
备考规划及注意事项
SHANG SHAN EDU


了解考试类别及考试大纲
①技能考试报考类别须与学考理论考试类别一致;
②技能大纲是备考的第一站!可以帮助你了解考核目标、内容范围、题型结构和评分标准。


备考路径选择
在清晰了解大纲要求后,你需要选择实现目标的路径。
自学与报班没有绝对的好坏,只有适合与否。
下表清晰对比了两种方式的核心差异,帮助你做出理性判断:

小帮手预祝各位考生备考顺利,在考试中取得优异成绩!



