
大家都知道,考研复试,除了笔试外,面试也是复试中的重中之重,导师更看重一个人对知识的运用情况以及综合素质情况。
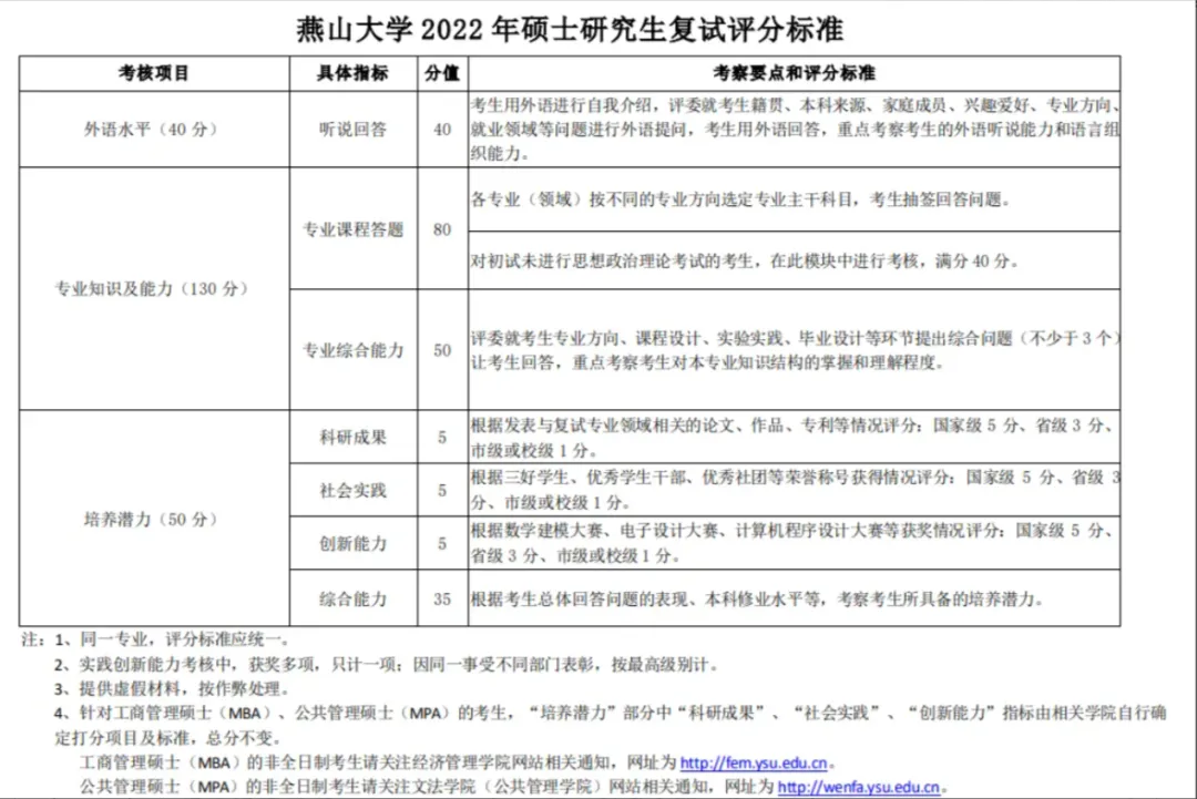
那么,复试面试具体如何评分呢?当你参加复试的时候,导师手上都会有一张复试评分表,这个表里面的考核内容被分成各个模块,导师则会根据你在复试时的表现,在相应的模块中打分。下面是某几个高校的复试评分表,大家可以按照标准逐条提升自己的能力。





根据表格的分数构成来看,本科成绩和本科院校对复试的成绩影响不大,有些院校甚至会采取双盲选的复试形式,虽然会有部分院校存在“有色眼镜”,但是大多还是比较公平的。
但在复试面试时,如果你手里有下面这些材料/证书,都会增加考官对你的印象分,大家可以趁假期时间整理一下哦~
一、学术成果:论文、著作、专利证书
研究生阶段的核心任务就是做研究、写论文。如果你在本科期间就已经发表了行业相关的论文、著作,或者拥有专利证书,那无疑是给自己的研究生生涯开了一个好头。无论是第一作者还是第二作者,这些成果都能有力地证明你的研究实力。在复试中,老师看到这些成果,一定会对你刮目相看。

二、英语能力:四六级、托福、雅思等证书
读到研究生不可避免的会涉及到外国文献的查看等等,英语水平越高对我们越有利。
四六级证书、专四专八证书、雅思、托福证书等。如果在复试中,你和其他考生的分数一样,而且刚好卡在最后一个名额的时候,一般就会考虑是否过英语四、六级。当然托福、雅思等等含金量会更高。有些高校对学生的英语水平要求严格,甚至会要求必须有四级证书。

三、专业证书
教师资格证、初级会计师、人力资源管理师、法律职业资格证等证书都是相对应专业的加分项,可以证明自己的专业水平,另外在读研期间也可以轻松不少。
会计类、经管类考生,如果有注册会计师(CPA)、注册金融分析师(CFA)等含金量比较高的证书,那更是妥妥的加分项了。

四、奖学金证书:国家奖学金、励志奖学金等
获得奖学金是大学期间努力学习的有力证明,它能给导师留下你勤奋好学、成绩优异的好印象。在复试中,展示这些奖学金证书,能让导师看到你在大学期间的优秀表现,为你的复试成绩加分。

五、竞赛获奖证书
比如全国大学生英语竞赛,21世纪杯英语演讲大赛、外研社英语演讲大赛、“互联网+”大学生创业创新大赛,iCAN国际创新创业大赛等。
竞赛证书是对你在某一领域、某一专业能力的直接体现。它们代表着你在大学时期的辛勤付出和出色成果。在复试时,这些证书能让你在考官面前充分展现自己的专业实力,为你的复试成绩增添亮点。
六、荣誉称号:
优秀三好学生、优秀党员、优秀班干部
优秀三好学生、优秀党员、优秀班干部等荣誉称号还是很有分量的。特别是省级三好学生这样的奖项,更能体现你的综合素质和领导能力,在复试中能为你赢得额外的印象分。
📢需要特别注意的是:
1.所有加分项,都是主观层面的加分,也就是所谓的“印象分”。
2.加分项,只是让你在和相近背景/分数的对手竞争时,稍微有一些优势,不能起到决定性作用哦。

26管综复试-院校高端定制班
初试未过,退❗️
未录取,退❗️
8年匠心打造课程,
让复试备考有“道”可循,
助力“差生”低开高走,“优生”更上层楼!




数大仙深耕管综辅导8年
自上线以来,累计送10000+学员上岸
仅仅2025年,累计上岸学员1521名
