一、学校简介:
燕山大学(Yanshan University),简称“燕大”,坐落于河北省秦皇岛市,是河北省人民政府、教育部、工业和信息化部、国家国防科技工业局四方共建的全国重点大学学校源于哈尔滨工业大学,始建于1920年。1958年哈尔滨工业大学重型机械系及相关专业成建制迁至工业重镇齐齐哈尔市富拉尔基区,组建了哈尔滨工业大学重型机械学院。1960年独立办学,定名为东北重型机械学院,成为原机械工业部直属高校。1978年确定为全国重点高等院校。1985年至1997年学校整体南迁秦皇岛市。1997年经原国家教委批准,更名燕山大学。二、专业简介:
建有河北省特种运载装备重点实验室。实验室聚焦在高机动特种车辆专用底盘设计理论与关键技术、舰船-飞机接口及动力学仿真、大型运载装备机电液系统群协同控制、重载车辆复合传动与控制、车辆关键零部件轻量化理论与技术五个方向开展了深入的基础理论研究和关键技术探索。
车辆与能源学院位于燕山大学东校区
①080204车辆工程(学术学位)
车辆工程是机械工程一级学科下的二级学科,是国家重点学科、国家特色学科,具有博士学位授予权。
本学科近四年完成科研项目27余项,其中国家级项目5项、其它项目22项,与企业合作横向课题46项;授权发明专利37项,实用新型专利13项,申请发明专利37项;发表学术论文66篇,被SCI、EI、ISTP收录论文15篇。
本学科现有教师39人,其中教授13人,副教授7人,高级实验师3人,博士学位34人。
要求报考本专业的考生系统地学习过机械类课程,掌握汽车构造、汽车理论、汽车设计等课程知识。
欢迎车辆工程、交通运输(汽车运用方向)、汽车服务工程、机械设计及自动化等专业的本科毕业生报考。
②085502车辆工程(专业学位)
车辆工程领域培养的专业硕士研究生能够掌握车辆工程职业领域的基础理论和系统的专门知识、具有较强解决实际问题的能力、能够胜任专业技术或管理工作、具有创新、创业意识和良好职业素养的高层次应用型专门人才。
本领域近四年完成科研项目27余项,其中国家级项目5项、其它项目22项,与企业合作横向课题46项;授权发明专利37项,实用新型专利13项,申请发明专利37项;发表学术论文66篇,被SCI、EI、ISTP 收录论文15篇。
本领域现有教师39人,其中教授13人,副教授7人,高级实验师3人,博士学位34人。
要求报考本专业的考生系统地学习过机械类课程,掌握汽车构造、汽车理论、汽车设计等课程知识。
欢迎车辆工程、交通运输(汽车运用方向)、汽车服务工程、机械设计及自动化等专业的本科毕业生报考。
一、0855 机械(车辆工程方向)(专硕)
主要研究方向
高机动特种车辆专用底盘设计理论与关键技术
惯性调控悬架控制理论,高机动车辆专用底盘
2. 电动智能车辆与车路协同
智能汽车环境感知:;智能车辆决策与控制:驾驶行为分析与建模: :车路协同智慧节能:
3. 电动汽车智能驱动与协同控制
电驱动系统构型与控制:;智能底盘协同控制;智能电动运载装备研发
4. 智能线控底盘
智能线控底盘整车操控稳定性多目标集成控制:
5.汽车动力传动与控制
复合传动:智能四驱:主动悬架
6.车辆关键零部件轻量化理论与技术
研究产品的轻量化设计方法和工艺理论
二、080204 车辆工程(学硕)
与专硕相同
三、2026年招生信息汇总
四、备考信息
考试科目:
学硕 ①101 思想政治理论
②201 英语一
③301 数学一
④825理论力学
专硕
①101 思想政治理论
②201 英语二
③301 数学二
④825理论力学
参考书目
科目 代码 | 考试科目 | 书名 | 出版社 | 版本 | 作者 | 备注 |
825 | 理论力学 | 《理论力学》 | 高等教育出版社 | 第八版 | 哈工大 | 任选其中一本 |
《理论力学》 | 科学出版社 | | 李慧剑、杜国君 |
M01 | 汽车构造 | 《汽车构造》 | 机械工业出版社 | 第三版 | 陈家瑞 | 任选其中一本 |
《汽车构造》 | 机械工业出版社 | 第四版 | 姚为民 |
M03 | 汽车设计 | 《汽车设计》 | 机械工业出版社 | 第五版 | 闵海涛、王建华 | |
M04 | 汽车理论 | 《汽车理论》 | 机械工业出版社 | 2019年第六版 | 余志生 | |
学长考情分析:
从招生人数来看,从25年一志愿实际录取来看,学硕专硕都招不满。而且录取率100%
复试线和录取平均分来看,25年车辆工程专业学硕与专硕均录取了十几人,其中学硕271-280以及281-290区间分别有4人和3人,录取区间较为分散,330分以上属于高分;专硕主要集中在260-310分数之间,310分以上属于高分段。
从录取难度来看,燕山大学车辆招生规模不算少,总体来看车辆考研难度在普本中处于中等水平,认真复习总体问题不大。
26考研你的上岸目标
总分:310+数一:70+
825:120+
英语:60+
政治:60+
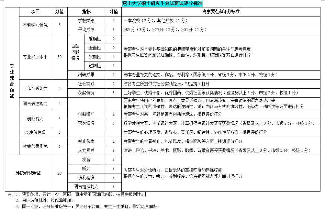
复试分析
复试形式:线上面试,无笔试
1、面试
(1)英语口语
(2)自我介绍+专业问题回答
第一步:提前进行线上调试。
第二步:按照考试序号等待考试。
第三步:进行面试,包含英语自我介绍、口语回答问题、专业课抽签回答问题(基本一门两个问题)、老师提问(综合面试),基本 20 分钟左右结束。
第四步:结束退出。
复试内容:
参考教材:汽车理论、汽车构造、汽车设计、
总成绩计算加权公式:总成绩=初试成绩x50%+复试成绩x50%
往年复试复试形式:笔试(线上无线下有)+面试,25年取消了线下。
分别由高分到低分确定待录取名单(最后一名并列时,取初试总成绩高者;初试总成绩仍并列时,取国家统考课总成绩高者)六、学长联系方式
微信号:leeprc1
QQ号:627578821


考研准备过程中,如果有其他任何疑问,也请联系学长咨询,学长一直与你们同在!
打开微信扫一扫下方二维码即可关注本公众号“机械与车辆上岸”。