
△添加路飞学长微信:lq960514,进上师大新传27考研群,领免费上师大新传备考基础资料,还有免费答疑与一线考研资讯分享
昨天学长公布了上师大传播学学硕的押题情况,今天我们一起来看看专硕的!相对来说,专硕的题目更加灵活一些,理论的依赖度更低一些,但也更需要活学活用!今年上师大新传专硕,逐梦岛整个复习体系覆盖了280分考试内容,其中押题点睛直接押中了60分!同理,跟着学长就用真实的课程和笔记截图来过一遍所有的专硕考题吧!

PS:很多同学可能还不了解逐梦岛的笔记和复习体系,这边补充一下!
影传逐梦岛的笔记主体共分为3大板块,分别是基础夯实阶段的《上师大新传考点笔记》、专题拔高阶段的《上师大新传专题笔记》和答题强化阶段的《上师大新传答题笔记》。
《上师大新传考点笔记》分为上中下三册,是官方参考书整理出的考点梳理。上册是新传册,包含了《传播学教程》考点笔记、《新闻学概论》考点笔记和《网络传播概论(第五版)》考点笔记,并用《网络传播概论(第四版)》和《网络新媒体概论》做了考点的新媒体延伸。中册是广告册,包含了《广告学概论》考点笔记和《广告创意学》考点笔记,并用《品牌学概论》《广告学》《广告策划》做了相应的内容补充。下册是小众册,包含了《当代媒介经营管理》考点笔记、《跨学科视野中的媒介融合与传媒转型》考点笔记、《当代广播电视概论》考点笔记、《中国新闻传播史》考点笔记,还附加了《新媒体用户研究》的重要考点。
《上师大新传专题笔记》分为专题新传册和专题广告册。专题笔记是书本以外的同类理论的集合,专题不会重复梳理书本中的理论,是额外补充的上师大新传喜欢考的理论大模块。
《上师大新传答题笔记》分为上师大传播学硕历年真题解析、上师大新闻与传播专硕历年真题解析、上师大新传模拟练习题和答题技巧总结,所有的真题和模拟题都在答题笔记中。
接下来我们就一起看看学长的具体分析吧~
【334】简答题 第一道

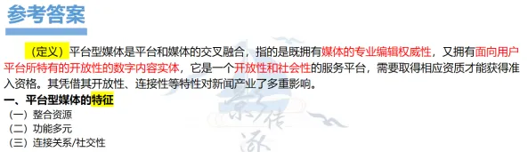
逐梦岛押题班直接押中!334第一道简答题就是在逐梦岛的考前押题点睛班出现过的内容!逐梦岛对平台型媒体作了非常全面的复习,不仅给出了具体解释,参考答案也涵盖特征与功能,在论述部分中直接套用即可拿全分!


另外这道题也是《跨学科视野》中的原题,这也给来年考学硕的同学提个醒,小众书目有时间还是要看,虽然连着3年没考《跨学科视野》这本书了,但这26考研这不又出现了!学长的参考书笔记中也早有给大家梳理过哦~


【334】简答题 第二道

逐梦岛考点笔记新传册直接押中!该考点出现在《新闻学概论》第十二章“大众传媒与社会”当中,由于是基础考点,无需押题即可覆盖。


【334】简答题 第三道

逐梦岛考点笔记新传册部分押中!该考点出现在《网络传播概论》的第四章“网络传播的多重策略”,“数据可视化”和“信息图表”都是这一章当中的考点,逐梦岛以名词解释的形式阐述了这两个考点。

【334】论述题 第一道

逐梦岛押题班直接押中!这道题是一道非常基础的AIGC相关题,在考前点睛中非常全面地剖析了这类题的答法并给出了非常全面的框架与答题角度,拿满分不是问题!


另外,这道题作为一个常见的考点,在逐梦岛的专题笔记中也是直接指出。


【334】论述题 第二道

逐梦岛专题笔记广告册直接押中!这道题可以回答就是广告和品牌的结合,在参考书当中对品牌的部分论述很单薄也没有涉及的品牌出海的问题,这也是最近几年中国品牌逐渐强大之后的议题,在逐梦岛的广告专题笔记中有充分的论述,不仅有“品牌出海”专题,还有“国际广告”部分的专题,拿出其中国际广告策略和趋势的观点来论述,就完美扣题了,也是直接通过笔记内容无需转换就可以答的一道题。



【334】案例分析题 第一道

逐梦岛押题班部分押中!这道题与媒介伦理失范有关,而这一部分在考前点睛中作了非常全面的观点整体,涵盖几乎所有学到过的答题角度且学术性强,拿高分甚至满分都不难!

【334】案例分析题 第二道

逐梦岛考点笔记广告册直接押中!这道题属于要简单转下弯的题目,题面问大家举办“公益广告大赛”的价值和意义,不就是问大家“公益广告”有何价值以及“公益广告”的传播有何意义(意义也就是作用)吗?所以我们直接就用公益广告的文化价值和作用来作答即可,而这些内容直接可以用《广告学概论》第三章中“公益广告”与“广告文化自觉”的部分作答,答案的观点和内容可以直接套用。

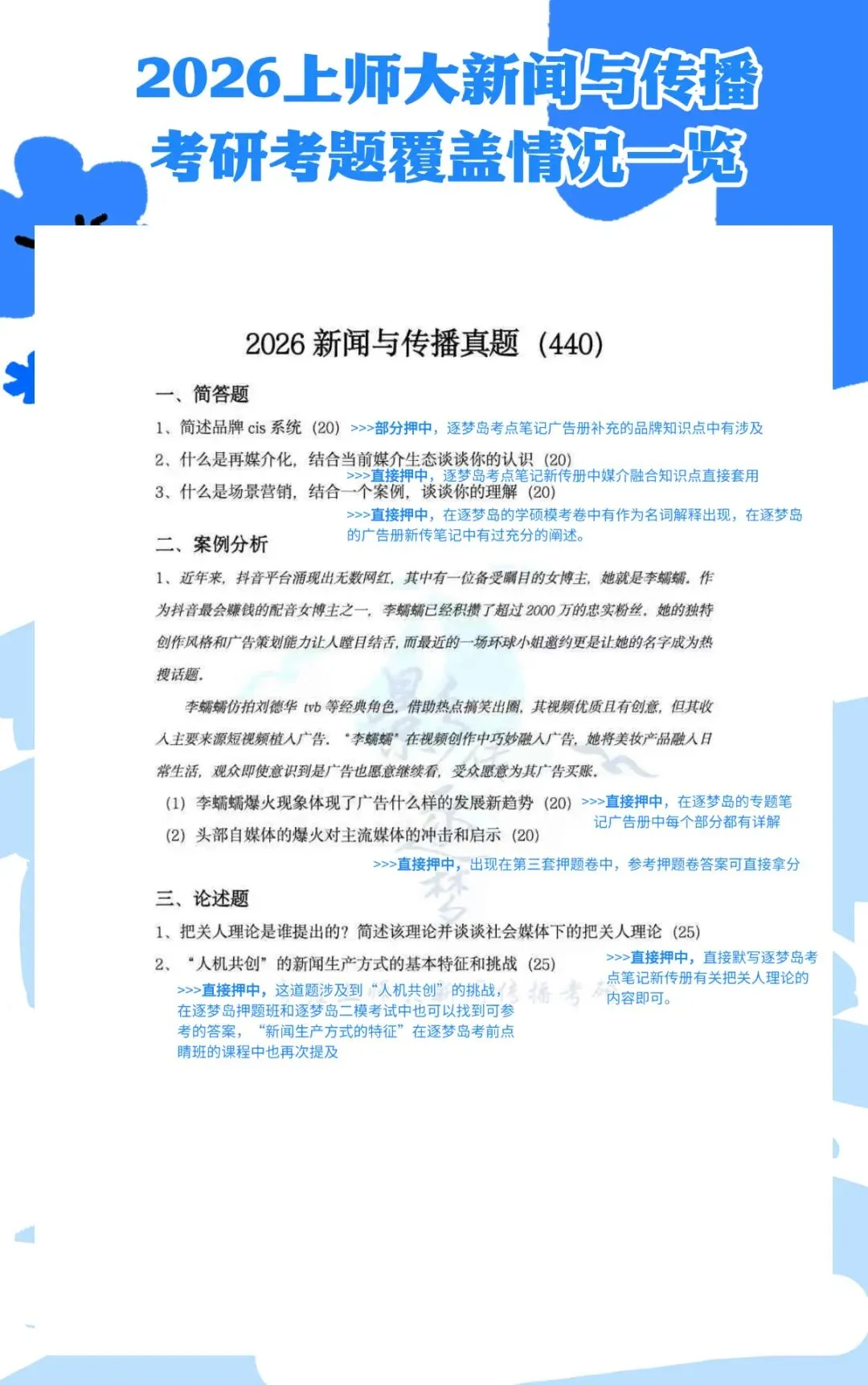
【440】简答题 第一道

逐梦岛考点笔记广告册部分押中!这道题相对比较冷门,不过学长补充的品牌知识点中还是有涉及,品牌cis系统,也就是品牌识别系统,包含传媒理念识别,传媒行为识别,传媒视觉识别。

【334】简答题 第二道

逐梦岛考点笔记新传册部分押中!这道题的答案就存在于逐梦岛的考点笔记新传册当中,但是需要大家转化下“再媒介化”这个概念。实际上,再媒介化就是“媒介融合”中的一个概念,简单来说就是新媒体通过吸收、改造、重构或重新定义旧媒体,赋予其新形式与新意义的过程。它强调媒体之间的承续与变革关系,而非简单的替代或断裂。题面本身还要求我们结合“当前媒介生态”,那么实际上就是要我们来谈新媒体对于当前传媒业和大众传媒的冲击,这一块内容学长直接补充在《新闻学概论》的第六章“互联网造就传媒新业态”当中。

所谓媒介融合就是再媒介化的过程,传统媒介不会完全消失,新媒介也不会完全取代,只是说部分取代或者说重塑传统媒介,可以谈的很开放,宏观可以谈对新技术对整个传媒业的影响,中观一些可以谈新媒介(社会化媒介)对传统媒介的影响,微观一些可以举一些具体的web3.0/4.0时代的媒介对web2.0时代媒介的革新。


【440】简答题 第三道

逐梦岛专题笔记广告册直接押中!“场景营销”在逐梦岛的学硕模考卷中有作为名词解释出现,不过这是一个再基础不过的考点,在逐梦岛的广告册新传笔记中有过充分的阐述。


【440】材料分析题

逐梦岛专题笔记广告册直接押中!第一问其实可以充分自由发挥的题目,体现出的广告趋势太多了,“内容原生”、“网红IP”、“场景适配”、“体验营销”、“病毒式营销”、“借势营销”等等都可以作为观点,这在逐梦岛的广告专题笔记中每个部分都有详解。

第二问逐梦岛的第三套押题卷直接押到!三模考题为“简述传统媒体如何应对新媒体冲击”,“头部自媒体”可以直接归属为新媒体,参考押题卷答案可直接拿分!


【440】论述题 第一道


逐梦岛考点笔记新传册直接押中!这道题属于是送分题,直接默写逐梦岛新传考点笔记有关把关人理论的内容即可。
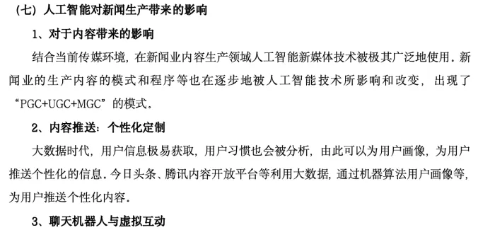
【440】论述题 第二道

逐梦岛押题班直接押中!这道题涉及到“人机共创”的挑战,在逐梦岛二模考试中也可以找到可参考的答案,即“人工智能时代新闻工作者如何转型”,新闻生产的最小主体是新闻生产者,新闻生产的的转型体现了新闻生产方式的全新特征,观点稍加转变即可。同时,“新闻生产方式的特征”也可以参照“AIGC时代的新闻生产”,这在逐梦岛考前点睛班的课程中也再次提及,拿高分不成问题!



另外,人机共创可以简化为“人和AIGC共创”,而AIGC的代表就是ChatGPT,所以逐梦岛答题笔记当中的真题答题此时也可以发挥作用。

-end-
ᴴᴬᵛᴱ ᴬ ᴳᴼᴼᴰ ᵀᴵᴹᴱ ☻
梅花香自苦寒来
˗ˋˏ♡ˎˊ˗
给18岁的自己一个答案
决胜冲刺答题班
˗ˋˏ⚡️ˎˊ˗
「走完最难的路 遇见最好的自己」
