前言:各位合肥工业大学车辆专业考研的同学们,相信许多人还在为合工大复试科目又多又杂的内容而发愁。为解决大家的烦恼,学长为大家梳理了复试几门课程的复试核心考点,帮助大家把握复习方向和要点。
要知道:虽然复试三门课的教材比较厚,几本加在一起大几百页。但是呢,不是所有知识点和章节都考的,那些不考的完全可以不看,这一下子会节省很多时间。结合近20年复试真题,学长整理了以下合工大复试考点讲义,大家直接拿去对照着教材和我们给大家提供的配套视频去复习即可,是不是一下子简单了不少呢?
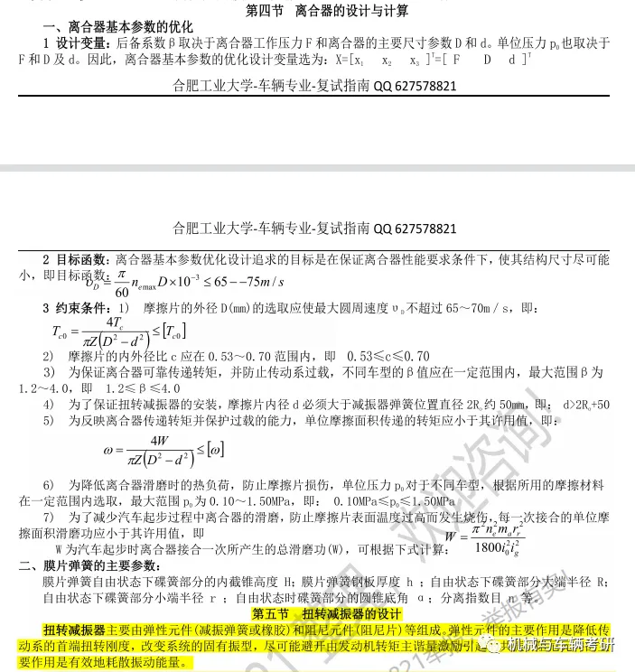
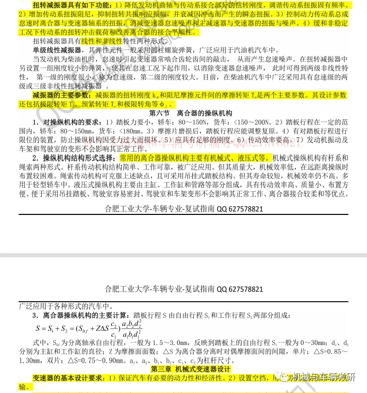
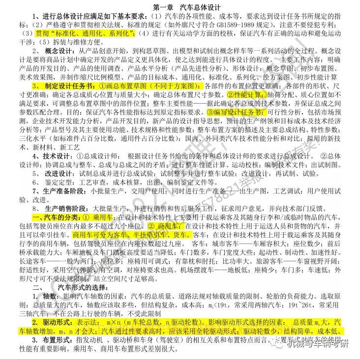
今天,给大家整理了合工大车辆复试《汽车设计》背诵手册,因为《汽车设计》几乎都是识记类考点,所以不需要过多的看那些计算和分析的考点,只需要把背诵手册上的内容背会即可!
注:重点考点已经给大家用黄色背景标记了,务必重点记忆!

…………
…………
…………
购买复试资料后,可以加学长QQ627578821进入复试VIP群获取高清电子版考点讲义!
合肥工业大学机械专业:
2026届合肥工业大学机械专业考研复试复习指南(1)-笔试篇
2026合肥工业大学机械专业考研复试指南(2)-面试篇
合肥工业大学车辆专业:
2026届合肥工业大学车辆专业考研复试复习指南(1)-笔试篇
2026合肥工业大学车辆专业考研复试指南(2)-面试篇
微信号:leeprc1
QQ号:627578821


考研准备过程中,如果有其他任何疑问,也请联系学长咨询,学长一直与你们同在!
打开微信扫一扫下方二维码即可关注本公众号“机械与车辆上岸”。