当前位置:首页>录取分数线>【2026考研】长春理工大学2026年硕士研究生招生章程、专业目录等信息

【2026考研】长春理工大学2026年硕士研究生招生章程、专业目录等信息

  • 2026-03-18 09:29:03
【2026考研】长春理工大学2026年硕士研究生招生章程、专业目录等信息

!

点击蓝字 关注我们

长春理工大学2026年

硕士研究生招生章程

一、招生人数

我校2026年拟招收全日制硕士研究生2129人,非全日制硕士研究生100人,共计2229人。实际招生计划以教育部下达的招生计划为准。实际招收推免生人数以“全国推荐免试攻读研究生(免初试、转段)信息公开暨管理服务系统”确认录取人数为准。

二、报考条件

(一)报考我校硕士研究生(不含工商管理硕士、法律硕士以及单独考试)的人员,须符合下列条件:

1.中华人民共和国公民。

2.拥护中国共产党的领导,遵纪守法,品德良好。

3.身体健康状况符合国家和我校规定的体检要求。

4.考生学业水平必须符合下列条件之一:

(1)国家承认学历的应届本科毕业生(含普通高校、成人高校、普通高校举办的成人高等学历教育等应届本科毕业生)及自学考试和网络教育届时可毕业本科生。考生录取当年入学前必须取得国家承认的国(境)内高校本科毕业证书或教育部留学服务中心出具的《国(境)外学历学位认证书》,否则录取资格无效。

(2)具有国家承认的大学本科毕业学历的人员。

(3)获得国家承认的高职(专科)毕业学历后满2年及以上人员(毕业后到录取当年入学前,下同)或国家承认学历的本科结业生,符合我校对考生提出的具体学业要求的,按本科毕业同等学力身份报考。部分专业对同等学力考生有学业要求,详见招生专业目录。

(4)已获硕士、博士研究生学历或学位的人员。

在读研究生报考须在报名前征得所在培养单位同意。

(二)报考我校法律(法学)专业学位硕士研究生的人员,须符合下列条件:

1.符合报考条件(一)中的各项要求。

2.报考前所学专业为法学专业(获得法学第二学士学位的人员可报考)。

(三)报考我校法律(非法学)专业学位硕士研究生的人员,须符合下列条件:

1.符合报考条件(一)中的各项要求。

2.报名前所学专业为非法学专业。

(四)报考我校工商管理专业学位硕士研究生的人员,须符合下列条件:

1.符合报考条件(一)中第1、2、3各项要求。

2.大学本科毕业后有3年以上工作经验的人员;或获得国家承认的高职(专科)毕业学历或大学本科结业后,符合我校相关学业要求,达到大学本科毕业同等学力并有5年以上工作经验的人员;或获得硕士、博士研究生学历或学位后有2年以上工作经验的人员。

(五)报考我校单独考试的人员,须符合下列条件:

1.符合报考条件(一)中第1、2、3各项要求。

2.本科毕业后连续工作4年以上,或获硕士、博士研究生学历(或学位)后工作2年以上;在工作单位表现优秀的业务骨干,经考生所在单位同意和两名具有相关领域高级专业技术职称的专家推荐,回原单位定向就业的在职人员;所从事工作与报考专业密切相关。

单独考试仅在计算机技术、技术经济及管理专业招收非全日制考生。

单独考试只招收英语考生。

本校工作人员原则上不得报考本单位单独考试。

(六)我校非全日制硕士研究生仅招收在职定向就业人员。

三、报名

报名包括网上报名和网上确认两个阶段。所有考生均须在规定时间内参加网上报名和网上确认,签署《考生诚信考试承诺书》并遵守相关约定,逾期不得补办。

应届本科毕业生原则上应选择就读学校所在地省级教育招生考试机构指定的报考点,其中成人高校应届本科毕业生也可选择教学点所在地省级教育招生考试机构指定的报考点;单独考试考生应选择招生单位所在地省级教育招生考试机构指定的报考点;其他考生应选择工作所在地或户籍所在地省级教育招生考试机构指定的报考点(相关具体要求由所在地省级教育招生考试机构因地制宜、合理确定)。

(一)网上报名要求

1.网上报名时间为2025年10月16日至10月27日,每天9:00-22:00。网上预报名时间为2025年10月10日至10月13日,每天9:00-22:00。

2.考生应在规定时间登录“中国研究生招生信息网”(公网网址:https://yz.chsi.com.cn,教育网址:https://yz.chsi.cn,以下简称“研招网”)浏览报考须知,并按省级教育招生考试机构、报考点以及报考招生单位的网上公告要求报名。报名期间,考生可自行修改网上报名信息或重新填报报名信息,但每位考生只能保留一条有效报名信息。逾期不得修改报名信息。

3.考生报名时只能填报一个专业。

4.考生应按要求如实填写学习情况和提供真实材料。

5.考生要如实填写本人所受奖惩情况,特别是要如实填写在参加普通和成人高等学校招生考试、全国硕士研究生招生考试、高等教育自学考试等国家教育考试过程中因违纪、作弊所受处罚情况。对弄虚作假者,将按照《国家教育考试违规处理办法》《普通高等学校招生违规行为处理暂行办法》严肃处理。

6.报名期间将对考生学历(学籍)信息进行网上校验,考生可上网查看学历(学籍)校验结果。考生可在报名前或报名期间自行登录“中国高等教育学生信息网”(网址:https://www.chsi.com.cn)查询本人学历(学籍)信息。未能通过学历(学籍)网上校验的考生,应在招生单位规定时间内按要求完成学历(学籍)核验。

7.残疾考生如需组考单位在考试期间提供合理考试便利服务,应于报名阶段与报考点所在地省级招生考试机构和招生单位沟通申请,以便提前做好安排。

8.考生应当认真了解并严格按照报考条件及相关政策要求填报志愿并选择报考点。因不符合报考条件及相关政策要求,造成后续不能网上确认、考试(含初试和复试)或录取的,后果由考生本人承担。

9.考生应当按要求准确填写个人网上报名信息并提供真实材料。考生因网报信息填写错误、填报虚假信息而造成不能考试(含初试和复试)或录取的,后果由考生本人承担。

10.考生网上报名成功后,应通过定期查阅省级教育招生考试机构、报考点、招生单位官方网站等方式,主动了解网上确认、考试安排及注意事项等,积极配合完成相关工作。

11.考生应当按规定缴纳报考费。

(二)网上确认要求

1.网上确认时间由各省级教育招生考试机构根据国家招生工作安排和本地区报考组织情况自行确定和公布,具体确认工作由相关报考点组织实施。

2.考生网上确认时应当积极配合报考点,根据核验工作要求提交有关补充材料。

3.所有考生均应当对本人网上报名信息进行认真核对并确认。报名信息经考生确认后一律不作修改,因考生填写错误引起的一切后果由其自行承担。

4.考生应当按报考点规定配合采集本人图像等相关电子信息。

四、考试时间

2025年12月20日至12月21日(每天上午8:30—11:30,下午14:00—17:00)。

考试时间以北京时间为准。不在规定日期举行的硕士研究生招生考试,国家一律不予承认。

五、学制、学习方式及办学地点

我校硕士研究生学制一般为3年。应用统计、工商管理专业学位硕士学制2年。

硕士研究生按学习方式的不同分为全日制和非全日制,各专业招收情况请查看招生专业目录。

我校研究生教育办学地点为吉林省长春市,分为朝阳校区(东区、南区、西区)及春明湖校区。住宿原则上根据当年实际情况按学院统筹安排。

六、学费标准及奖助体系

1.全日制学术学位硕士研究生学费标准为8000元/生·年。全日制专业学位硕士研究生学费标准为10000元/生·年。非全日制硕士研究生(不含工商管理专业学位硕士)学费标准为8000元/生·年。工商管理专业学位硕士研究生学费为40000元/生。具体见下表。

2.非定向就业全日制硕士研究生国家助学金600元/人·月,一年按10个月发放。

3.国家奖学金:全日制硕士学位研究生20000元/人·年,具体名额按当年国家下达指标执行。

4.学业奖学金:以当年学校相关文件为准。

5.优秀奖学金:以当年学校相关文件为准。

6.“三助一辅”津贴:设置部分”三助一辅”岗位,600元/人·月。

7.社会奖学金:在校研究生还可按评选办法的规定参评其它各类专项社会奖学金。

8.协助学生办理研究生国家助学贷款。

七、初试总分加分和其他照顾政策及标准

符合下列条件之一后3年内报名参加全国硕士研究生招生考试(不含单独考试)的考生,可申请享受初试总成绩加10分,同等条件下优先录取。符合多项加分项目的考生,分值不得累加。

1.参加“大学生志愿服务西部计划”“三支一扶计划”“农村义务教育阶段学校教师特设岗位计划”“国际中文教育志愿者”项目之一,服务期满且考核合格。

2.退役大学生士兵(即高校学生应征入伍退出现役者,其中,高校学生指全日制普通本专科(含高职)、研究生、第二学士学位的应(往)届毕业生、在校生和入学新生,以及成人高校招收的普通本专科(含高职)应(往)届毕业生、在校生和入学新生,下同)达到全国硕士研究生招生考试报考条件。报考(含调剂)“退役大学生士兵”专项计划的,不享受退役大学生士兵初试加分政策。

3.报考地处二区(二区包括内蒙古、广西、海南、贵州、云南、西藏、甘肃、青海、宁夏、新疆等10省(区)。)招生单位且毕业后在国务院公布的民族区域自治地方定向就业的少数民族普通高校应届本科毕业生;或者报名时工作单位和户籍在国务院公布的民族区域自治地方,且定向就业单位为原单位的少数民族在职人员考生,可按规定享受少数民族照顾政策。申请享受少数民族照顾政策的考生,不再享受初试加分政策。

4.报考有关专项计划的考生,须符合相应报考条件并在网上报名时填报。报考专项计划的考生,不再享受初试加分、少数民族照顾政策。

5.对服役期间获得三等战功、二等功以上奖励或者二级以上表彰,符合全国硕士研究生招生考试报考条件的退役人员,可申请免初试攻读硕士研究生。符合免初试资格的考生,应在教育部规定的全国统考报名时间内登录“全国推荐免试攻读研究生(免初试、转段)信息公开暨管理服务系统”(网址:https://yz.chsi.com.cn/tm)报名,逾期不得补报。

6.符合享受初试加分、少数民族照顾政策、免初试或报考专项计划有关条件的考生,须在网上报名时按要求填报申请信息。有关部门、报考点对相关考生资格进行初审,招生单位在复试前进行复审,确定考生的相应资格。其中,申请享受少数民族照顾政策的资格由报考点进行初审,其余资格由有关部门按职责分工进行初审。未按规定申报或审核(含复审)未通过的,不享受相应的加分、照顾、免初试政策,或不得参加有关专项计划初、复试。

7.申请报考“退役大学生士兵计划”的考生,须在复试前向招生单位提供《入伍批准书》和《退出现役证》(限士兵)进行复核。审核或复核未通过的,不得按照“退役大学生士兵计划”参加复试,仅可在调剂阶段按规定申请调剂到普通计划。报考普通计划的考生,若报名时申请退役大学生士兵初试加分并审核通过,调剂阶段可按规定申请调剂“退役大学生士兵计划”;若报名时未申请退役大学生士兵初试加分的,不可参加“退役大学生士兵计划”调剂。

八、其他

1.硕士研究生招生考试的录取类别分为非定向就业和定向就业两种。我校非全日制硕士研究生仅招收在职定向就业人员。定向就业考生需在规定时间内(具体时间见当年复试通知)签署《定向就业协议》,档案不转入我校。未在规定时间内签署定向就业协议的全日制考生,按非定向就业录取。

2.非全日制硕士研究生无国家助学金,无参与评选奖学金资格。

3.同等学力考生须参加加试。同等学力考生包括获得国家承认的高职高专毕业学历后满2年(从毕业后到录取当年入学之日,下同)或2年以上的人员,以及国家承认学历的本科结业生。

4.接收推免生办法请查看《长春理工大学2026年推免生(含直博生)招生章程》;报考“退役大学生士兵”专项计划考生请仔细查看《长春理工大学2026年“退役大学生士兵”专项硕士研究生招生计划招生简章》;报考“少数民族高层次骨干人才计划”考生请仔细查看《长春理工大学2026年“少数民族高层次骨干人才计划”硕士研究生招生简章》。

5.考生应当在考前十天左右,凭网报用户名和密码登录“研招网”自行下载打印《准考证》。《准考证》使用A4幅面白纸打印,正、反两面在使用期间不得涂改或书写。考生凭下载打印的《准考证》及有效居民身份证参加初试和复试。

6.复试内容以当年复试实施办法规定为准。

7.为方便我校与考生联系,考生通过网上报名填写信息时,应认真填写详细地址、邮编及长期联系电话(固定电话及手机)等相关信息。

8.本章程未尽事宜,按《2026年全国硕士研究生招生工作管理规定》执行。

我校研究生招生工作有关动态将及时在网站公布,请考生随时关注我校研究生招生信息网。

长春理工大学研究生招生网:https://yzb.cust.edu.cn/ 

九、联系方式

联系部门:长春理工大学研究生招生办公室 

联系地址:长春市卫星路7089号

联系电话:

0431-85583236、0431-85582476

邮政编码:130022

联 系 人:陈老师、赵老师    

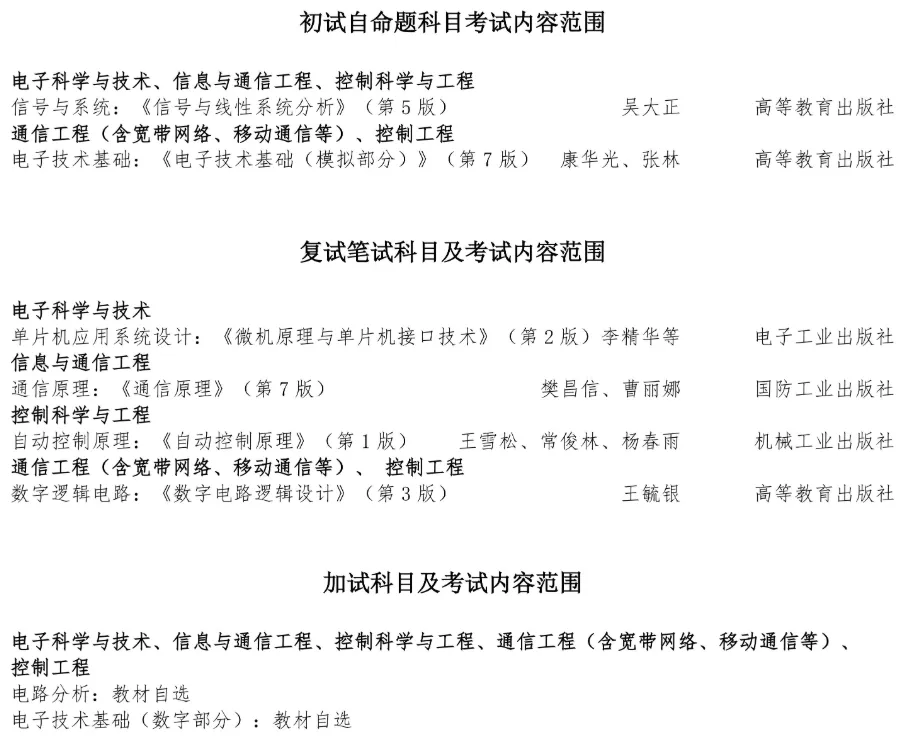
长春理工大学2026年硕士研究生考试招生专业目录

左右滑动,查看更多

—  END  —

关注研兴考研

获取更多院校2026考研资讯

球分享

球点赞

球在看

最新文章

随机文章

基本 文件 流程 错误 SQL 调试
  1. 请求信息 : 2026-03-29 15:56:47 HTTP/2.0 GET : https://b.mffb.com.cn/a/461327.html
  2. 运行时间 : 0.252660s [ 吞吐率:3.96req/s ] 内存消耗:4,561.82kb 文件加载:140
  3. 缓存信息 : 0 reads,0 writes
  4. 会话信息 : SESSION_ID=4d8b6ff6fec886be3507f1a5917fd126
  1. /yingpanguazai/ssd/ssd1/www/b.mffb.com.cn/public/index.php ( 0.79 KB )
  2. /yingpanguazai/ssd/ssd1/www/b.mffb.com.cn/vendor/autoload.php ( 0.17 KB )
  3. /yingpanguazai/ssd/ssd1/www/b.mffb.com.cn/vendor/composer/autoload_real.php ( 2.49 KB )
  4. /yingpanguazai/ssd/ssd1/www/b.mffb.com.cn/vendor/composer/platform_check.php ( 0.90 KB )
  5. /yingpanguazai/ssd/ssd1/www/b.mffb.com.cn/vendor/composer/ClassLoader.php ( 14.03 KB )
  6. /yingpanguazai/ssd/ssd1/www/b.mffb.com.cn/vendor/composer/autoload_static.php ( 4.90 KB )
  7. /yingpanguazai/ssd/ssd1/www/b.mffb.com.cn/vendor/topthink/think-helper/src/helper.php ( 8.34 KB )
  8. /yingpanguazai/ssd/ssd1/www/b.mffb.com.cn/vendor/topthink/think-validate/src/helper.php ( 2.19 KB )
  9. /yingpanguazai/ssd/ssd1/www/b.mffb.com.cn/vendor/topthink/think-orm/src/helper.php ( 1.47 KB )
  10. /yingpanguazai/ssd/ssd1/www/b.mffb.com.cn/vendor/topthink/think-orm/stubs/load_stubs.php ( 0.16 KB )
  11. /yingpanguazai/ssd/ssd1/www/b.mffb.com.cn/vendor/topthink/framework/src/think/Exception.php ( 1.69 KB )
  12. /yingpanguazai/ssd/ssd1/www/b.mffb.com.cn/vendor/topthink/think-container/src/Facade.php ( 2.71 KB )
  13. /yingpanguazai/ssd/ssd1/www/b.mffb.com.cn/vendor/symfony/deprecation-contracts/function.php ( 0.99 KB )
  14. /yingpanguazai/ssd/ssd1/www/b.mffb.com.cn/vendor/symfony/polyfill-mbstring/bootstrap.php ( 8.26 KB )
  15. /yingpanguazai/ssd/ssd1/www/b.mffb.com.cn/vendor/symfony/polyfill-mbstring/bootstrap80.php ( 9.78 KB )
  16. /yingpanguazai/ssd/ssd1/www/b.mffb.com.cn/vendor/symfony/var-dumper/Resources/functions/dump.php ( 1.49 KB )
  17. /yingpanguazai/ssd/ssd1/www/b.mffb.com.cn/vendor/topthink/think-dumper/src/helper.php ( 0.18 KB )
  18. /yingpanguazai/ssd/ssd1/www/b.mffb.com.cn/vendor/symfony/var-dumper/VarDumper.php ( 4.30 KB )
  19. /yingpanguazai/ssd/ssd1/www/b.mffb.com.cn/vendor/topthink/framework/src/think/App.php ( 15.30 KB )
  20. /yingpanguazai/ssd/ssd1/www/b.mffb.com.cn/vendor/topthink/think-container/src/Container.php ( 15.76 KB )
  21. /yingpanguazai/ssd/ssd1/www/b.mffb.com.cn/vendor/psr/container/src/ContainerInterface.php ( 1.02 KB )
  22. /yingpanguazai/ssd/ssd1/www/b.mffb.com.cn/app/provider.php ( 0.19 KB )
  23. /yingpanguazai/ssd/ssd1/www/b.mffb.com.cn/vendor/topthink/framework/src/think/Http.php ( 6.04 KB )
  24. /yingpanguazai/ssd/ssd1/www/b.mffb.com.cn/vendor/topthink/think-helper/src/helper/Str.php ( 7.29 KB )
  25. /yingpanguazai/ssd/ssd1/www/b.mffb.com.cn/vendor/topthink/framework/src/think/Env.php ( 4.68 KB )
  26. /yingpanguazai/ssd/ssd1/www/b.mffb.com.cn/app/common.php ( 0.03 KB )
  27. /yingpanguazai/ssd/ssd1/www/b.mffb.com.cn/vendor/topthink/framework/src/helper.php ( 18.78 KB )
  28. /yingpanguazai/ssd/ssd1/www/b.mffb.com.cn/vendor/topthink/framework/src/think/Config.php ( 5.54 KB )
  29. /yingpanguazai/ssd/ssd1/www/b.mffb.com.cn/config/app.php ( 0.95 KB )
  30. /yingpanguazai/ssd/ssd1/www/b.mffb.com.cn/config/cache.php ( 0.78 KB )
  31. /yingpanguazai/ssd/ssd1/www/b.mffb.com.cn/config/console.php ( 0.23 KB )
  32. /yingpanguazai/ssd/ssd1/www/b.mffb.com.cn/config/cookie.php ( 0.56 KB )
  33. /yingpanguazai/ssd/ssd1/www/b.mffb.com.cn/config/database.php ( 2.48 KB )
  34. /yingpanguazai/ssd/ssd1/www/b.mffb.com.cn/vendor/topthink/framework/src/think/facade/Env.php ( 1.67 KB )
  35. /yingpanguazai/ssd/ssd1/www/b.mffb.com.cn/config/filesystem.php ( 0.61 KB )
  36. /yingpanguazai/ssd/ssd1/www/b.mffb.com.cn/config/lang.php ( 0.91 KB )
  37. /yingpanguazai/ssd/ssd1/www/b.mffb.com.cn/config/log.php ( 1.35 KB )
  38. /yingpanguazai/ssd/ssd1/www/b.mffb.com.cn/config/middleware.php ( 0.19 KB )
  39. /yingpanguazai/ssd/ssd1/www/b.mffb.com.cn/config/route.php ( 1.89 KB )
  40. /yingpanguazai/ssd/ssd1/www/b.mffb.com.cn/config/session.php ( 0.57 KB )
  41. /yingpanguazai/ssd/ssd1/www/b.mffb.com.cn/config/trace.php ( 0.34 KB )
  42. /yingpanguazai/ssd/ssd1/www/b.mffb.com.cn/config/view.php ( 0.82 KB )
  43. /yingpanguazai/ssd/ssd1/www/b.mffb.com.cn/app/event.php ( 0.25 KB )
  44. /yingpanguazai/ssd/ssd1/www/b.mffb.com.cn/vendor/topthink/framework/src/think/Event.php ( 7.67 KB )
  45. /yingpanguazai/ssd/ssd1/www/b.mffb.com.cn/app/service.php ( 0.13 KB )
  46. /yingpanguazai/ssd/ssd1/www/b.mffb.com.cn/app/AppService.php ( 0.26 KB )
  47. /yingpanguazai/ssd/ssd1/www/b.mffb.com.cn/vendor/topthink/framework/src/think/Service.php ( 1.64 KB )
  48. /yingpanguazai/ssd/ssd1/www/b.mffb.com.cn/vendor/topthink/framework/src/think/Lang.php ( 7.35 KB )
  49. /yingpanguazai/ssd/ssd1/www/b.mffb.com.cn/vendor/topthink/framework/src/lang/zh-cn.php ( 13.70 KB )
  50. /yingpanguazai/ssd/ssd1/www/b.mffb.com.cn/vendor/topthink/framework/src/think/initializer/Error.php ( 3.31 KB )
  51. /yingpanguazai/ssd/ssd1/www/b.mffb.com.cn/vendor/topthink/framework/src/think/initializer/RegisterService.php ( 1.33 KB )
  52. /yingpanguazai/ssd/ssd1/www/b.mffb.com.cn/vendor/services.php ( 0.14 KB )
  53. /yingpanguazai/ssd/ssd1/www/b.mffb.com.cn/vendor/topthink/framework/src/think/service/PaginatorService.php ( 1.52 KB )
  54. /yingpanguazai/ssd/ssd1/www/b.mffb.com.cn/vendor/topthink/framework/src/think/service/ValidateService.php ( 0.99 KB )
  55. /yingpanguazai/ssd/ssd1/www/b.mffb.com.cn/vendor/topthink/framework/src/think/service/ModelService.php ( 2.04 KB )
  56. /yingpanguazai/ssd/ssd1/www/b.mffb.com.cn/vendor/topthink/think-trace/src/Service.php ( 0.77 KB )
  57. /yingpanguazai/ssd/ssd1/www/b.mffb.com.cn/vendor/topthink/framework/src/think/Middleware.php ( 6.72 KB )
  58. /yingpanguazai/ssd/ssd1/www/b.mffb.com.cn/vendor/topthink/framework/src/think/initializer/BootService.php ( 0.77 KB )
  59. /yingpanguazai/ssd/ssd1/www/b.mffb.com.cn/vendor/topthink/think-orm/src/Paginator.php ( 11.86 KB )
  60. /yingpanguazai/ssd/ssd1/www/b.mffb.com.cn/vendor/topthink/think-validate/src/Validate.php ( 63.20 KB )
  61. /yingpanguazai/ssd/ssd1/www/b.mffb.com.cn/vendor/topthink/think-orm/src/Model.php ( 23.55 KB )
  62. /yingpanguazai/ssd/ssd1/www/b.mffb.com.cn/vendor/topthink/think-orm/src/model/concern/Attribute.php ( 21.05 KB )
  63. /yingpanguazai/ssd/ssd1/www/b.mffb.com.cn/vendor/topthink/think-orm/src/model/concern/AutoWriteData.php ( 4.21 KB )
  64. /yingpanguazai/ssd/ssd1/www/b.mffb.com.cn/vendor/topthink/think-orm/src/model/concern/Conversion.php ( 6.44 KB )
  65. /yingpanguazai/ssd/ssd1/www/b.mffb.com.cn/vendor/topthink/think-orm/src/model/concern/DbConnect.php ( 5.16 KB )
  66. /yingpanguazai/ssd/ssd1/www/b.mffb.com.cn/vendor/topthink/think-orm/src/model/concern/ModelEvent.php ( 2.33 KB )
  67. /yingpanguazai/ssd/ssd1/www/b.mffb.com.cn/vendor/topthink/think-orm/src/model/concern/RelationShip.php ( 28.29 KB )
  68. /yingpanguazai/ssd/ssd1/www/b.mffb.com.cn/vendor/topthink/think-helper/src/contract/Arrayable.php ( 0.09 KB )
  69. /yingpanguazai/ssd/ssd1/www/b.mffb.com.cn/vendor/topthink/think-helper/src/contract/Jsonable.php ( 0.13 KB )
  70. /yingpanguazai/ssd/ssd1/www/b.mffb.com.cn/vendor/topthink/think-orm/src/model/contract/Modelable.php ( 0.09 KB )
  71. /yingpanguazai/ssd/ssd1/www/b.mffb.com.cn/vendor/topthink/framework/src/think/Db.php ( 2.88 KB )
  72. /yingpanguazai/ssd/ssd1/www/b.mffb.com.cn/vendor/topthink/think-orm/src/DbManager.php ( 8.52 KB )
  73. /yingpanguazai/ssd/ssd1/www/b.mffb.com.cn/vendor/topthink/framework/src/think/Log.php ( 6.28 KB )
  74. /yingpanguazai/ssd/ssd1/www/b.mffb.com.cn/vendor/topthink/framework/src/think/Manager.php ( 3.92 KB )
  75. /yingpanguazai/ssd/ssd1/www/b.mffb.com.cn/vendor/psr/log/src/LoggerTrait.php ( 2.69 KB )
  76. /yingpanguazai/ssd/ssd1/www/b.mffb.com.cn/vendor/psr/log/src/LoggerInterface.php ( 2.71 KB )
  77. /yingpanguazai/ssd/ssd1/www/b.mffb.com.cn/vendor/topthink/framework/src/think/Cache.php ( 4.92 KB )
  78. /yingpanguazai/ssd/ssd1/www/b.mffb.com.cn/vendor/psr/simple-cache/src/CacheInterface.php ( 4.71 KB )
  79. /yingpanguazai/ssd/ssd1/www/b.mffb.com.cn/vendor/topthink/think-helper/src/helper/Arr.php ( 16.63 KB )
  80. /yingpanguazai/ssd/ssd1/www/b.mffb.com.cn/vendor/topthink/framework/src/think/cache/driver/File.php ( 7.84 KB )
  81. /yingpanguazai/ssd/ssd1/www/b.mffb.com.cn/vendor/topthink/framework/src/think/cache/Driver.php ( 9.03 KB )
  82. /yingpanguazai/ssd/ssd1/www/b.mffb.com.cn/vendor/topthink/framework/src/think/contract/CacheHandlerInterface.php ( 1.99 KB )
  83. /yingpanguazai/ssd/ssd1/www/b.mffb.com.cn/app/Request.php ( 0.09 KB )
  84. /yingpanguazai/ssd/ssd1/www/b.mffb.com.cn/vendor/topthink/framework/src/think/Request.php ( 55.78 KB )
  85. /yingpanguazai/ssd/ssd1/www/b.mffb.com.cn/app/middleware.php ( 0.25 KB )
  86. /yingpanguazai/ssd/ssd1/www/b.mffb.com.cn/vendor/topthink/framework/src/think/Pipeline.php ( 2.61 KB )
  87. /yingpanguazai/ssd/ssd1/www/b.mffb.com.cn/vendor/topthink/think-trace/src/TraceDebug.php ( 3.40 KB )
  88. /yingpanguazai/ssd/ssd1/www/b.mffb.com.cn/vendor/topthink/framework/src/think/middleware/SessionInit.php ( 1.94 KB )
  89. /yingpanguazai/ssd/ssd1/www/b.mffb.com.cn/vendor/topthink/framework/src/think/Session.php ( 1.80 KB )
  90. /yingpanguazai/ssd/ssd1/www/b.mffb.com.cn/vendor/topthink/framework/src/think/session/driver/File.php ( 6.27 KB )
  91. /yingpanguazai/ssd/ssd1/www/b.mffb.com.cn/vendor/topthink/framework/src/think/contract/SessionHandlerInterface.php ( 0.87 KB )
  92. /yingpanguazai/ssd/ssd1/www/b.mffb.com.cn/vendor/topthink/framework/src/think/session/Store.php ( 7.12 KB )
  93. /yingpanguazai/ssd/ssd1/www/b.mffb.com.cn/vendor/topthink/framework/src/think/Route.php ( 23.73 KB )
  94. /yingpanguazai/ssd/ssd1/www/b.mffb.com.cn/vendor/topthink/framework/src/think/route/RuleName.php ( 5.75 KB )
  95. /yingpanguazai/ssd/ssd1/www/b.mffb.com.cn/vendor/topthink/framework/src/think/route/Domain.php ( 2.53 KB )
  96. /yingpanguazai/ssd/ssd1/www/b.mffb.com.cn/vendor/topthink/framework/src/think/route/RuleGroup.php ( 22.43 KB )
  97. /yingpanguazai/ssd/ssd1/www/b.mffb.com.cn/vendor/topthink/framework/src/think/route/Rule.php ( 26.95 KB )
  98. /yingpanguazai/ssd/ssd1/www/b.mffb.com.cn/vendor/topthink/framework/src/think/route/RuleItem.php ( 9.78 KB )
  99. /yingpanguazai/ssd/ssd1/www/b.mffb.com.cn/route/app.php ( 1.72 KB )
  100. /yingpanguazai/ssd/ssd1/www/b.mffb.com.cn/vendor/topthink/framework/src/think/facade/Route.php ( 4.70 KB )
  101. /yingpanguazai/ssd/ssd1/www/b.mffb.com.cn/vendor/topthink/framework/src/think/route/dispatch/Controller.php ( 4.74 KB )
  102. /yingpanguazai/ssd/ssd1/www/b.mffb.com.cn/vendor/topthink/framework/src/think/route/Dispatch.php ( 10.44 KB )
  103. /yingpanguazai/ssd/ssd1/www/b.mffb.com.cn/app/controller/Index.php ( 4.81 KB )
  104. /yingpanguazai/ssd/ssd1/www/b.mffb.com.cn/app/BaseController.php ( 2.05 KB )
  105. /yingpanguazai/ssd/ssd1/www/b.mffb.com.cn/vendor/topthink/think-orm/src/facade/Db.php ( 0.93 KB )
  106. /yingpanguazai/ssd/ssd1/www/b.mffb.com.cn/vendor/topthink/think-orm/src/db/connector/Mysql.php ( 5.44 KB )
  107. /yingpanguazai/ssd/ssd1/www/b.mffb.com.cn/vendor/topthink/think-orm/src/db/PDOConnection.php ( 52.47 KB )
  108. /yingpanguazai/ssd/ssd1/www/b.mffb.com.cn/vendor/topthink/think-orm/src/db/Connection.php ( 8.39 KB )
  109. /yingpanguazai/ssd/ssd1/www/b.mffb.com.cn/vendor/topthink/think-orm/src/db/ConnectionInterface.php ( 4.57 KB )
  110. /yingpanguazai/ssd/ssd1/www/b.mffb.com.cn/vendor/topthink/think-orm/src/db/builder/Mysql.php ( 16.58 KB )
  111. /yingpanguazai/ssd/ssd1/www/b.mffb.com.cn/vendor/topthink/think-orm/src/db/Builder.php ( 24.06 KB )
  112. /yingpanguazai/ssd/ssd1/www/b.mffb.com.cn/vendor/topthink/think-orm/src/db/BaseBuilder.php ( 27.50 KB )
  113. /yingpanguazai/ssd/ssd1/www/b.mffb.com.cn/vendor/topthink/think-orm/src/db/Query.php ( 15.71 KB )
  114. /yingpanguazai/ssd/ssd1/www/b.mffb.com.cn/vendor/topthink/think-orm/src/db/BaseQuery.php ( 45.13 KB )
  115. /yingpanguazai/ssd/ssd1/www/b.mffb.com.cn/vendor/topthink/think-orm/src/db/concern/TimeFieldQuery.php ( 7.43 KB )
  116. /yingpanguazai/ssd/ssd1/www/b.mffb.com.cn/vendor/topthink/think-orm/src/db/concern/AggregateQuery.php ( 3.26 KB )
  117. /yingpanguazai/ssd/ssd1/www/b.mffb.com.cn/vendor/topthink/think-orm/src/db/concern/ModelRelationQuery.php ( 20.07 KB )
  118. /yingpanguazai/ssd/ssd1/www/b.mffb.com.cn/vendor/topthink/think-orm/src/db/concern/ParamsBind.php ( 3.66 KB )
  119. /yingpanguazai/ssd/ssd1/www/b.mffb.com.cn/vendor/topthink/think-orm/src/db/concern/ResultOperation.php ( 7.01 KB )
  120. /yingpanguazai/ssd/ssd1/www/b.mffb.com.cn/vendor/topthink/think-orm/src/db/concern/WhereQuery.php ( 19.37 KB )
  121. /yingpanguazai/ssd/ssd1/www/b.mffb.com.cn/vendor/topthink/think-orm/src/db/concern/JoinAndViewQuery.php ( 7.11 KB )
  122. /yingpanguazai/ssd/ssd1/www/b.mffb.com.cn/vendor/topthink/think-orm/src/db/concern/TableFieldInfo.php ( 2.63 KB )
  123. /yingpanguazai/ssd/ssd1/www/b.mffb.com.cn/vendor/topthink/think-orm/src/db/concern/Transaction.php ( 2.77 KB )
  124. /yingpanguazai/ssd/ssd1/www/b.mffb.com.cn/vendor/topthink/framework/src/think/log/driver/File.php ( 5.96 KB )
  125. /yingpanguazai/ssd/ssd1/www/b.mffb.com.cn/vendor/topthink/framework/src/think/contract/LogHandlerInterface.php ( 0.86 KB )
  126. /yingpanguazai/ssd/ssd1/www/b.mffb.com.cn/vendor/topthink/framework/src/think/log/Channel.php ( 3.89 KB )
  127. /yingpanguazai/ssd/ssd1/www/b.mffb.com.cn/vendor/topthink/framework/src/think/event/LogRecord.php ( 1.02 KB )
  128. /yingpanguazai/ssd/ssd1/www/b.mffb.com.cn/vendor/topthink/think-helper/src/Collection.php ( 16.47 KB )
  129. /yingpanguazai/ssd/ssd1/www/b.mffb.com.cn/vendor/topthink/framework/src/think/facade/View.php ( 1.70 KB )
  130. /yingpanguazai/ssd/ssd1/www/b.mffb.com.cn/vendor/topthink/framework/src/think/View.php ( 4.39 KB )
  131. /yingpanguazai/ssd/ssd1/www/b.mffb.com.cn/vendor/topthink/framework/src/think/Response.php ( 8.81 KB )
  132. /yingpanguazai/ssd/ssd1/www/b.mffb.com.cn/vendor/topthink/framework/src/think/response/View.php ( 3.29 KB )
  133. /yingpanguazai/ssd/ssd1/www/b.mffb.com.cn/vendor/topthink/framework/src/think/Cookie.php ( 6.06 KB )
  134. /yingpanguazai/ssd/ssd1/www/b.mffb.com.cn/vendor/topthink/think-view/src/Think.php ( 8.38 KB )
  135. /yingpanguazai/ssd/ssd1/www/b.mffb.com.cn/vendor/topthink/framework/src/think/contract/TemplateHandlerInterface.php ( 1.60 KB )
  136. /yingpanguazai/ssd/ssd1/www/b.mffb.com.cn/vendor/topthink/think-template/src/Template.php ( 46.61 KB )
  137. /yingpanguazai/ssd/ssd1/www/b.mffb.com.cn/vendor/topthink/think-template/src/template/driver/File.php ( 2.41 KB )
  138. /yingpanguazai/ssd/ssd1/www/b.mffb.com.cn/vendor/topthink/think-template/src/template/contract/DriverInterface.php ( 0.86 KB )
  139. /yingpanguazai/ssd/ssd1/www/b.mffb.com.cn/runtime/temp/5111bd3ce6749a72e5b190c98fc708e0.php ( 11.98 KB )
  140. /yingpanguazai/ssd/ssd1/www/b.mffb.com.cn/vendor/topthink/think-trace/src/Html.php ( 4.42 KB )
  1. CONNECT:[ UseTime:0.000979s ] mysql:host=127.0.0.1;port=3306;dbname=b_mffb;charset=utf8mb4
  2. SHOW FULL COLUMNS FROM `fenlei` [ RunTime:0.001557s ]
  3. SELECT * FROM `fenlei` WHERE `fid` = 0 [ RunTime:0.000699s ]
  4. SELECT * FROM `fenlei` WHERE `fid` = 63 [ RunTime:0.000723s ]
  5. SHOW FULL COLUMNS FROM `set` [ RunTime:0.001563s ]
  6. SELECT * FROM `set` [ RunTime:0.001891s ]
  7. SHOW FULL COLUMNS FROM `article` [ RunTime:0.001830s ]
  8. SELECT * FROM `article` WHERE `id` = 461327 LIMIT 1 [ RunTime:0.007124s ]
  9. UPDATE `article` SET `lasttime` = 1774771007 WHERE `id` = 461327 [ RunTime:0.001335s ]
  10. SELECT * FROM `fenlei` WHERE `id` = 66 LIMIT 1 [ RunTime:0.000754s ]
  11. SELECT * FROM `article` WHERE `id` < 461327 ORDER BY `id` DESC LIMIT 1 [ RunTime:0.003441s ]
  12. SELECT * FROM `article` WHERE `id` > 461327 ORDER BY `id` ASC LIMIT 1 [ RunTime:0.001606s ]
  13. SELECT * FROM `article` WHERE `id` < 461327 ORDER BY `id` DESC LIMIT 10 [ RunTime:0.010814s ]
  14. SELECT * FROM `article` WHERE `id` < 461327 ORDER BY `id` DESC LIMIT 10,10 [ RunTime:0.010274s ]
  15. SELECT * FROM `article` WHERE `id` < 461327 ORDER BY `id` DESC LIMIT 20,10 [ RunTime:0.003325s ]
0.254140s