

01.
718 美术与书法理论基础

01

押题总览
谁懂啊家人们!西南民族大学 718 美术与书法理论基础考研,直接押中 127 分!总押题 150 分,押题率高达 84.67%✅ 备考的宝子们直接狂喜,考场看到题直接笑出声!

📝 分模块扒一扒押中亮点,真的太顶了!
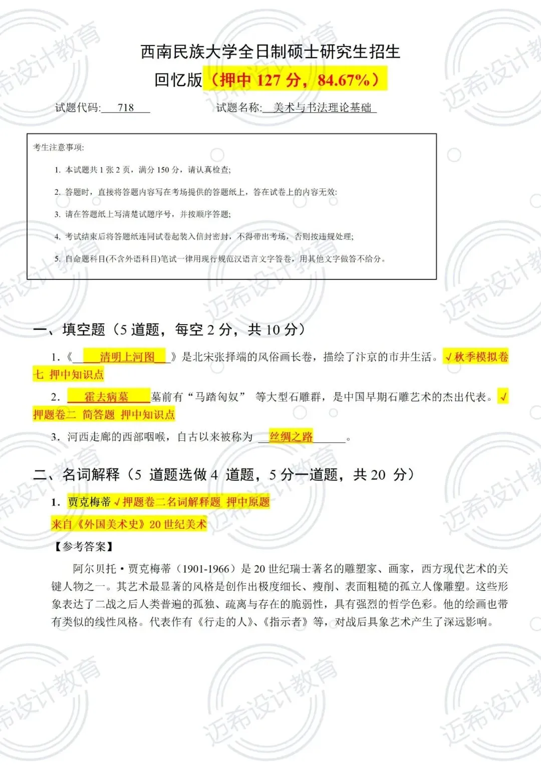
▫️填空题(10 分):3 道全中!清明上河图、霍去病墓、丝绸之路,秋季模拟卷 + 押题卷直接锁死知识点,送分题稳稳拿下~
▫️名词解释(20 分):5 选 4 的题里 3 道命中!贾克梅蒂、月份牌是原题重现,黄宾虹知识点精准覆盖,不用瞎背直接写答案!
▫️简答题(30 分):4 选 2 的核心题全押中!文人画、汉代画像石、马克思主义艺术辩证关系、明清木版年画,押题卷 + 模拟作业双重保障,答题思路直接套用~
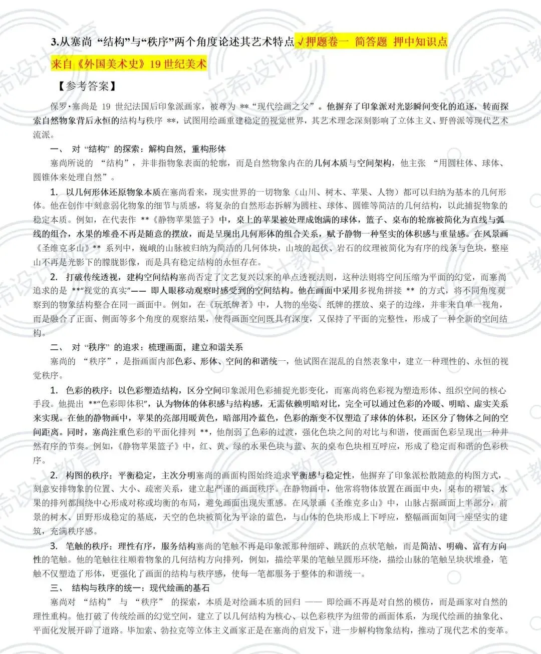
▫️论述题(20 分):3 选 1 的 20 分大题,鲁迅新兴版画运动、塞尚艺术特点全是押题卷重点,不用临场瞎编,框架早就烂熟于心!
▫️70 分大题(经典作品分析 + 手绘):直接押中《大宫女》原题!60 分手绘 + 10 分文字阐述,考前练过的模板直接用,这波血赚啊家人们!
✨ 备考时跟着押题卷和模拟卷走,重点知识点反复强调,甚至原题复刻,考场上真的感觉在默写答案!
718 的宝子都知道,这门课又要背理论又要练手绘,压力直接拉满,但高押题率真的能少走超多弯路!
从填空题到 70 分大题,覆盖所有题型,知识点精准踩中,这就是备考路上的定心丸吧~
正在备考西南民大 718 的宝子们,赶紧码住这份押题实力!跟着重点学,少做无用功,明年你也能轻松上岸~
02

学员反馈

03

学生作业

02.
2026考研三套押题卷回顾

01

押题卷一

02

押题卷二

03

押题卷三

03
真题答案
















04
备考建议


🌨️ 寒假导学(1-2 月):打牢基础第一步!
▫️核心目标:建立知识框架 + 唤醒手绘手感
▫️课程用法:
✅ 《中外美术史》:跟着 14 次课梳理时间线,重点标记高频考点(比如之前押中的清明上河图、霍去病墓),不用死记硬背,先理解作品背景和艺术特点
✅ 《速写》导学课:28 课时的线上课别偷懒!每天课后练 1-2 张速写,重点练造型和线条,为后续命题构图打基础
▫️小 Tips:每天花 30 分钟整理笔记,用思维导图归纳美术史脉络,后期复习超省心~
🌱 春季基础(3-6 月):理论 + 手绘双线并行!
▫️核心目标:吃透核心教材 + 夯实绘画基础
▫️课程用法:
✅ 理论课:《中外美术史》深化知识点,马工程《艺术学概论》逐章精读,结合课程讲义划重点(马克思主义艺术观、艺术构思这些高频考点要重点记)
✅ 速写基础:28 课时针对性练习,每周至少完成 3 张完整作品,注重场景感和人物动态,积累命题构图素材
▫️避坑指南:别只背不练!理论课学完后用自己的话复述知识点,速写每周复盘问题,避免后期返工~
🌞 暑假强化(7-8 月):集训冲刺黄金期!
▫️核心目标:知识点系统化 + 手绘提速提分
▫️课程用法(线上 / 线下二选一):
✅ 《718 理论》12 天集训:跟着老师梳理高频考点和答题模板,结合之前的押题重点(比如文人画、汉代画像石)专项突破,学会主观题踩分技巧
✅ 《834 命题构图》14 天集训:重点练 20cm×15cm 规格的作品再现,掌握签字笔 + 铅笔的绘画技巧,每天完成 1 张完整构图,老师批改后及时调整
▫️关键动作:暑假是赶超黄金期!线下班能沉浸式学习,线上班要制定严格时间表,每天至少 6 小时投入,别浪费集训机会~
🍂 秋季冲刺(9-11 月):精准刷题 + 查漏补缺!
▫️核心目标:真题适配 + 答题规范化
▫️课程用法:
✅ 718 冲刺课:20 课时专攻答题技巧,结合押题卷高频考点(鲁迅新兴版画、塞尚艺术特点)做专项练习,主观题按 “观点 + 案例 + 分析” 结构答题
✅ 834 冲刺课:针对性练命题构图审题,积累不同主题素材(比如历史题材、现实题材),控制绘画时间在规定范围内
▫️提分技巧:每周做 1 套模拟题,严格按照考试时间答题,理论题注意卷面整洁,手绘题注重构图完整和细节刻画~
❄️ 考前押题(12 月):锁定考点 + 冲刺上岸!
▫️核心目标:押题冲刺 + 心态调整
▫️课程用法:
✅ 3 套押题卷必做!718 和 834 的押题课重点听老师划的核心考点,结合之前 84.67% 的押题率,针对性背诵记忆
✅ 手绘题集中练押题高频作品(比如《大宫女》《富春山居图》),文字阐述部分提前准备模板,确保不少于 400 字
▫️心态调整:每天花 1 小时复盘错题,别过度焦虑,相信全程班的系统学习,按节奏推进就稳了~
🎁 套餐怎么选?性价比之王看这里!
▪️ 预算充足 + 想沉浸式学习:选全程直通车套餐(¥9600),线下暑假集训 + 送复试班,适合自律性一般的宝子
▪️ 自律性强 + 偏好灵活学习:选全程线上课套餐(¥8600),性价比超高,随时随地可学,适合在职或异地备考的宝子
▪️ 关键提醒:全程班包含复试课!不用额外花钱报复试,一站式搞定初试 + 复试,太省心了~
2027 考研的宝子们,备考是一场持久战,跟着全程班的节奏,理论 + 手绘双管齐下,再加上高押题率的加持,上岸真的不难!现在就行动起来,明年一定能收到西南民大的录取通知书~

05
推荐一些复习资料

资料免费送
关注公众号,持续更新考研干货
干
货
推
荐
中国美术史专题





中国美术史









外国美术史














往年押题率






2022考研
西南民族大学826命题构图押中原题


教学现场












724中外美术史及经典作品再现作业



















速写作业

























学生反馈






一分耕耘一分收获,迈希教育2022考研学员进入复试6人,拟录取6人。2023考研学员进入复试16人,拟录取12人。2024考研学员拟录取14人。2025考研学员拟录取3人。
以上统计,不仅在于宣传,更是迈希教育为各位家长、学员交的答卷,我们将会牢记使命和责任,戒骄戒躁,不断总结,继续加强教学研究和管理服务水平,帮助更多有需求的家长和同学实现自己的考研梦想。
2025考研上岸学员
















2024考研上岸学员

2023考研上岸学员

2022考研上岸学员

考研经验分享
为了帮助想要报考西南民族大学研究生的学弟、学妹们了解考研形势、掌握科学的备考方法、及时做好学业规划,迈希教育邀请了已经上岸的学长、学姐分享他们的考研历程,从考研备考、考研流程、考研择校、各科学习规划、调剂等角度展开全面解读。









✦
关于迈希
✦
迈希设计教育隶属于成都迈希教育科技有限公司,是一所专业从事艺术类考研的优质的教育机构,拥有一支爱岗敬业、团结奋进、善于学习勇于探索的教师队伍,不断的推出更新、更优质的教学和服务。自成立以来,迈希始终以“用心做教育”为宗旨,谨守诚信办学的行为准则,始终把学生利益放在首位,助力各位考研学子圆梦名校!深受广大学子信赖。
师资团队
50+
专注艺术考研专业课辅导,博士5人+,硕士35人+,本科5人+。
服务学员
600+
三年时间服务600+学员,来自全国各地,为了同一梦想相聚迈希。
上岸学员
200+
学员上岸西南交通大学、成都大学、四川师范大学、西华大学、西南民族大学、西华师范大学、四川轻化工大学、重庆邮电大学、兰州交通大学、哈尔滨师范大学、沈阳师范大学等等等......
发展历程
2023年
2024考研,迈希将继续倾囊相助,帮助每一位信任迈希的你成功登顶梦想的高峰!
2022年
2023考研我们用专业注入教学核心,用负责和耐心倾注教学过程。帮助50多名学生成功上岸,实现自己的梦想。
2021年
迈希教育于2021年成立,聚集了川内各大高校的教师资源,共同搭建了考研服务平台,实现了现场面授、网络直播和视频回放三位一体,可以令考研学生获得优质的教学资源。2022考研培养了30多位学生成功上岸!
企业文化
企业愿景
成为被考生信赖、行业追随、向社会赋能的科技教育品牌。
企业使命
为客户提供更贴心优质的服务;为员工创造更大的舞台。
教育理念
以人为本。
核心价值观
科学严谨、从严治企。
一个人自律很难!
和一群人一起变强
却很简单。
让你的进步不在孤单。

肉眼可见的成绩飙升
独有的学习氛围。
难忘的考研体验

你的选择,已经被
100+学长学姐
验证:一战上岸。


EXPERIENCE SHARING
考研经验分享
为了帮助2026考研的学弟、学妹们了解考研形势、掌握科学的备考方法、及时做好学业规划,迈希教育邀请了已经上岸的学长、学姐分享他们的考研历程,从考研备考、考研流程、考研择校、各科学习规划、调剂等角度展开全面解读。
点击图片查看























































扫描下方 微信二维码咨询我们吧!


招生咨询杨老师
微信号|merci00004
电话号码|18884583718

教务处 迈希教育李老师
微信号|merci00001
电话号码|18022473649


扫描下方QQ群二维码一起交流吧!


25考研交流群
QQ群号:635252110

迈希教育
艺术考研|手绘培训|设计软件|学历提升
招生热线:180 2247 3649
招生地址:成都市郫都区西华大学南门宇众曼城商铺3栋3层301、307
