//

考试报名
英皇低音提琴有初级-8级,共9个级别。考生没有年龄限制,可以根据自己的程度报考适当的级别,无需在此前参加同种乐器的任何级别考试。
报考第6-8级演奏考试的先决条件是:考生必须先通过ABRSM乐理第5级(或以上),并在报考时提交相关证书或成绩单的复印件。
考试模式
线上演奏考试(Performance Grades)由五个部分组成——四首乐曲,以及对整体演出的评核。
考生需要准备四首乐曲,四首乐曲为考纲内ABC组中各选择一首曲目:A组一首、B组一首、C组一首,加自选曲目一首。这些乐曲可以以任何顺序演奏。
英皇考级低音提琴Double Bass曲目表(2024年起)
自选曲目要求难度与所考级别相等,可以选自当年考纲或往年英皇考纲,也可以是考生自己的作品或编曲。

整体考试视频录制的最长时间要求

整体演出,包括曲目之间的休息时间,不能超过上面规定的最长曲目时间。曲目时长是指自演出的第一个音符起至最后一个音符为止的时间(不包括演奏前的介绍:出示身份证明文件,宣报,展示考试曲目表格和自选乐曲的首页等)。如果考生的演出超过了最长曲目时间,考官可能会停止审听录影。
考生最多可选择演奏两首无伴奏曲目。无伴奏作品在考纲曲目列表中被标记为SOLO。有伴奏的作品不得在没有伴奏的情况下演出。
另外,在初级-3级中,考生可以选择最多两首二重奏(或有弦乐伴奏)作品。在4-8级中,则只允许最多选择一首。
乐器
小提琴、中提琴、大提琴、低音提琴
相关乐器选择:在6至8年级,考生可以选择在相关乐器上演奏自己选择的作品。
Violin--Viola
Viola--Violin
Cello--Viola da Gamba
考试要求
1.作曲家
最多只能演奏两首曲目来自同一作曲家。如果教学大纲要求作曲家创作两个或两个以上的作品/乐章(即在一个列表编号下并以“and”表示),则这些作品/乐章被视为一个“作品”。
2.考试乐谱和版本
对于改编曲目(在考纲曲目列表中标有 “arr.”或“trans. ”),考生在考试中必须使用考纲指明的改编版本。
对于所有其他曲目,考纲所列出的版本仅供参考,考生可以使用该曲目的任一版本(在版,绝版或下载版,但必须保证是正版音乐)。
3.揉弦
考官在评估整体音乐效果时,会考虑到揉弦的使用和控制,及其为音色和轮廓带来的效果。主要通过揉弦来达到音乐效果的曲目不会出现在第5级之前的考纲中。
4.演奏反复
在大多数情况下,考生应遵照从头反复(da capo)和从记号反复(dal segno)的演奏记号。但根据考生的判断,可以包括或不包括其他重复演奏(为了达到音乐上令人满意的表现)。
如果教学大纲中明确要求反复,则必须遵循此说明。如果教学大纲表明应该省略数据capo/dal segno,考生可以选择是否包含。在决定是否反复时,应考虑到整体最长演奏时间。
5.华彩乐段和合奏乐段
除非教学大纲有不同的规定,为了达到风格上适当和音乐上令人满意的表现,是否包括华彩乐段/和合奏乐段,由考生自行决定。
6.背谱演唱
考生可自行决定是否背谱演奏。背谱演奏不会直接加分。
7.伴奏
所有作品都需要(钢琴/弦乐器)伴奏,除了那些作为研究或无伴奏作品出版的作品(这些作品在保留曲目列表中标记为SOLO)。
考生提供自己的伴奏,可以是现场伴奏,也可以是录音伴奏。伴奏者可以是考生的老师。
如果有必要,伴奏者可以简化伴奏的任何部分,只要结果是音乐性的。
录制的伴奏可以是商业上可用的曲目或专门为考生考试制作的录音。
8.翻谱
考生可以自己适当地翻谱(避免对整体表现产生不利影响),可以有一人协助翻谱(老师可以担任翻谱员)。
考生也可以将后几页的谱子复印出来粘贴在正版书籍上。
9.复印谱
考生必须使用正版乐谱,在未经授权的情况下,禁止制作或使用复印谱。
官方评分标准
线上演奏考试曲目的选择非常重要,考生选曲和演奏时应尽可能的避免演奏同一种风格,多风格的作品穿插演奏,可以体现出考生对每个时期风格作品都能很好的诠释和表演,演奏的顺序最好是有设计的安排,这样能让考官避免听觉疲劳,考生的视频不能只是展示自己会“弹琴",而是要有对音乐的理解和表演的能力。


线上演奏考试乐曲分值

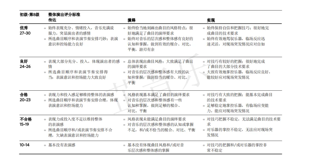
线上演奏考试整体成绩等级划分

芷音乐英皇考试代报全程服务
ABRSM英皇考级
演奏考试和乐理考试报名正在进行中!
电脑盲?英皇考试英语看不懂?
所有问题芷音乐帮你解决
性价比之王
代官方报名高效专业
1v1全程保姆级服务
报名到拿证书全程跟踪
价格绝对实惠
比自己在官网报名的费用还低!!
亮点服务
集赞免费翻译演奏证书内容
附赠红/蓝证书套
长期合作享有更多优惠
点击蓝字了解更多信息
扫码咨询


持续了解英皇方面知识和最新资讯
欢迎扫码进群


~猛戳下列图片,查看更多干货~
25&26年钢琴 23&24年钢琴
英皇百科 英皇乐理
2024年小提琴 2024年大提琴
国内考级伦音考级
25-26钢琴教案 声乐1-8级
23-24钢琴教案 音乐剧1-8级
音乐百科 音乐活动