可以扫码留言加我微信,当面沟通,期待联系。




东城区小升初政策解读:三批次派位怎么填?这篇讲透!
家有东城小升初娃的家长,赶紧码住这篇干货!
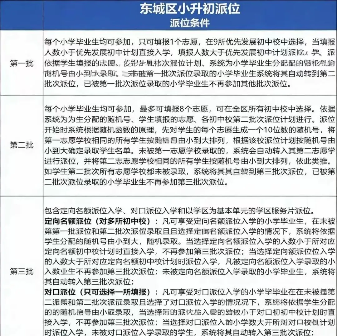
东城区的小升初政策,核心就一个词——派位。所有没被九年一贯直升、民办校、特色校录取的小学毕业生,都要走这个流程,志愿同时填报、录取同步进行,结果直接对接学籍系统,全程公开透明。
最关键的是,三个批次派位实现无缝衔接:没被第一批录取,自动进第二批;第二批落空,直接转入第三批,最终人人都能通过派位升学,彻底杜绝“没学上”的顾虑。
要知道,东城小升初基本没有择校、点招的机会,想让娃进心仪的学校,志愿填报规划就是重中之重!
今天就给大家拆解这三个批次(含隐藏的2.5批)的玩法:
1. 一批次:利用率偏低
这个批次的选择空间相对有限,往年家长的关注度和填报率都不高,更多是作为“补充选项”,不用花太多精力纠结。
2. 二批次:纯靠“拼手气”
这一批次可以冲刺区内的优质校,有点像“买彩票”,抱着试一试的心态填报就行,能中是惊喜,没中也不影响后续批次录取。
3. 2.5批:几乎必选的过渡档
介于二批和三批之间的特殊批次,除了个别对口学校口碑一般的情况,绝大多数家长都会勾选,算是稳扎稳打的一步。
4. 三批次学区派位:真正需要下功夫的核心
这是家长唯一需要认真研究、仔细规划的批次!遵循相对就近原则,直接关系到娃最终能进入哪所初中,志愿顺序、学区内学校梯队都要反复权衡,是小升初成功的关键。
总而言之,东城小升初拼的不是“关系”,而是“信息差”和“规划力”。把三个批次的规则摸透,志愿填对,才能让娃稳稳站上心仪的升学赛道!



东城天永学区:被低估的升学洼地,低总价上车内城核心区!
提到东城小升初,很多家长第一反应是和平里、安交这些热门片区,但今天要聊的天永学区,才是刚需家庭的“性价比之王”!
天永,是天坛-永定门学区的简称,地处东城最南端,坐镇北京中轴线南端起点,历史上隶属于崇文区,是衔接核心城区与南部片区的重要枢纽。
说起天永的过往,确实有点“拿不出手”——底子薄、优质校稀缺,长期处在东城学区鄙视链底端,民间口碑平平。但有短板就有红利,这份“不起眼”,恰恰让天永成了东城区的价值洼地!对于预算有限、购买力偏弱的家庭来说,天永学区房能以低总价实现两大核心诉求:占位东城、落户内城核心区,轻松上车不费力。
再看家长最关心的小学资源:天永学区内普小占大多数,一直处于政策扶持梯队,几乎所有小学都配有直升机制,升学路径稳定又省心!
• 一师附小(市重点):妥妥的片区标杆校,100%直升汇文中学南校区,堪称天永学区的“王牌”;
• 景泰小学(区重点):手握定额直升文汇中学南校区的名额,性价比拉满;
• 精忠街小学、定安里小学等:均为九年一贯制学校,升学不用愁,给家长吃下定心丸。
不仅如此,东城区强力推行的教师轮岗政策,也给天永学区带来了实实在在的利好。比如史家小学教育集团,已经深度参与革新里小学的管理运营,师资和教学质量都有了看得见的提升,未来值得期待!
最后聊聊初中资源:客观来说,天永的初中在东城整体版图里,目前还属于相对薄弱的梯队,但“逆袭”的信号已经拉满!
片区内的汇文中学南校区、文汇中学南校区,和本校实行统一备课、统一管理,共享优质教育资源;十一中及南校区、五十中分校等,也是派位的重要选择。
更重磅的是,171中学官宣在革新里设立新校区,这波“名校入局”直接给天永学区的教育含金量加码,未来潜力无限!
预算有限想冲东城?别再死盯热门学区了!天永学区,低总价上车+稳定升学路径,妥妥的刚需福音!

东城天永学区:低门槛上车内城!次新盘+双地铁,刚需改善都能冲
想落户东城,又不想被老破小劝退?预算有限,还想兼顾居住品质和升值潜力?
那天永学区(天坛-永定门学区),绝对是你的不二之选!
和东城核心老片区比,天永板块发展起步晚,反而藏着一大优势——次新房扎堆!在这里不用死磕老旧小区,能轻松选到兼顾品质的改善盘,满足一家人对舒适居住的需求。
尤其是这几个盘,堪称东城稀缺货,闭眼入都不亏:
• 品质次新代表 中海紫御公馆、天坛府;
• 低密洋房 永定樾,4-6层的舒适层高,在寸土寸金的东城简直是“宝藏户型”;
• 还有新型共有产权商品房 华润永定府,更是东城难得一见的高性价比选项。
这些盘不管是自住还是保值,在东城楼市里都属于硬通货,任何时候都有稳稳的增值空间!
住得舒服还不够,天永的交通配套更是加分项!片区手握“三横、两纵、双地铁”的黄金路网,地铁8号线和14号线在永定门外站交汇换乘,去哪儿都方便;紧邻南二环,自驾出行也一路畅通,日常通勤、周末遛娃都不用愁。
更重要的是,天永是东城区重点发展片区,现在入手就是抄底价值洼地!
总结下来,选择天永学区就等于手握三张王牌:
✅ 低门槛落户东城,轻松拿下内城学籍;
✅ 价格友好,对比和平里、安交等热门学区,性价比直接拉满;
✅ 潜力无限,教育资源持续升级、片区规划不断落地,升值只是时间问题。
当然,现阶段的天永,确实还有一些待完善的地方,但它的优势也足够亮眼——较低的上车门槛、不断改善的教育和生活配套、肉眼可见的发展潜力。
它太适合那些预算有限,却想扎根东城,愿意陪片区一起成长的家庭了!

东城永外板块:教育+产业双重焕新!洼地逆袭倒计时
提到东城买房,你还在死盯和平里、安交?
藏在南城的永外板块,才是真正的潜力股!房价和学区双双处于东城洼地,却悄悄憋着两大“王炸”——教育资源全面升级,产业版图彻底焕新,未来补涨潜力肉眼可见!
先划教育重点:永外的逆袭,从优质校“南下”开始!
早在2017年,东城区教委就提出优质教育资源辐射计划,两大名校文汇中学、汇文中学火速在天永片区落地南校区。更实在的是,两所学校直接开启一体化管理模式:年级统一规划、老师轮岗授课,汇文中学更是做到了统一学籍、统一教学活动、统一评测标准、统一升学方式,名校基因直接扎根永外,彻底打破“南城无好校”的刻板印象!
2021年,教育利好再升级!史家教育集团总校长王欢空降革新里小学任职,这所学校正式加入史家教育集团。要知道,史家可是东城教育的金字招牌,师资、教研、管理全方位赋能,直接给永外的小学教育提了一个大档次!
一系列教改动作下来,永外的教育短板正在快速补齐,现在入手,就是提前锁定学区价值爆发的红利!
再看产业焕新:批发市场退场,碳中和智慧园登场!
过去提到永外,很多人会想到扎堆的文化用品商城。而这两年,这些老旧批发市场已经全部疏散完毕!央企、地方政府、国企强强联手,把这片老土地升级打造成碳中和智慧园。
产业迭代带来的不仅是片区面貌的改变,更会吸引优质企业和人才流入,拉动居住需求和区域价值,给永外的房价加上双重保险!
房价洼地+教育升级+产业焕新,永外板块正在上演一场漂亮的逆袭战。对于预算有限、看好长期发展的家庭来说,现在就是抄底的最佳时机!



东城天永学区干货:天坛&永定门外街道居委会全梳理!
想在天永学区买房落户、划片入学?这篇居委会清单直接收藏!
天永学区(天坛-永定门学区)主要涵盖天坛街道和永定门外街道两大板块,两个街道下辖的居委会,直接关系到房产的划片归属,是家长们选房的重要参考!
先看天坛街道,下辖 16个居民委员会,覆盖片区烟火气十足,紧邻天坛公园,生活配套成熟:
西园子居委会、东晓市居委会、金鱼池中区居委会、金鱼池西区居委会、金鱼池东区居委会、西草市居委会、红庙街居委会、东里北区居委会、东里南区居委会、永内东街东里居委会、永内东街中里居委会、永内东街西里居委会、西里北区居委会、永内大街居委会、东市场居委会、东半壁街居委会
再看永定门外街道,作为天永学区的核心居住板块,下辖 20个居民委员会,次新房扎堆,是刚需上车的热门选择:
彭庄居委会、永建里居委会、松林里居委会、永铁苑居委会、西革新里居委会、革新里居委会、革新西里居委会、管村居委会、桃园居委会、天天家园居委会、宝华里居委会、富莱茵居委会、景泰居委会、定安里居委会、民主北街居委会、桃杨路居委会、杨家园居委会、李村居委会、琉璃井居委会、安乐林居委会
东城家长必看!汇文&文汇傻傻分不清?一篇讲透两校关系与天永校区真相
提到东城初中的“金字招牌”,汇文和文汇绝对是绕不开的两所名校。但很多家长都分不清:二者到底啥关系?天永学区的南校区值不值得冲?今天就来扒个明明白白!
先划重点:文汇中学,最初脱胎于汇文中学,如今早已各自发展成东城的优质校,但两校的发展路径和校区布局,差异可太大了!
🔥 文汇中学:东城初中第一梯队,南校区是天永学区“王炸”
文汇中学的标签很清晰:无高中部,专注初中教育,稳居东城初中第一梯队!
• 本部位置:扎根东崇前学区,是家长挤破头想进的“香饽饽”。
• 天永南校区:2020年强势入驻天永学区,校址就在原11中分校位置。更重磅的是,校长常驻南校区,师资团队由文汇本部骨干+原11分优秀教师组成,妥妥的“高配新校”!
• 生源真相:敲黑板!文汇本部只收两类学生——文汇小学直升生源、崇文小学寄宿班直升生源。而片区内的派位生、定额直升生源,全部安排在文汇南校区!对天永学区的家长来说,这就是家门口的优质初中!
🎓 汇文中学:崇文老牌重点,高中更强,南校区仍在“蓄力”
汇文中学和文汇的定位不同:初高中兼备,高中部名气更盛,作为崇文老牌重点校,高考成绩常年稳居东城前三前五!
• 本部位置:初中部本部落在龙体学区,教学实力毋庸置疑,是东城初中的第一梯队选手。
• 天永南校区:2021年落地天永,目前只面向天永学区招收派位生,未来是否会调整招生政策,还是个未知数。
• 分校大盘点:除了天永南校区,汇文还有一个“特殊分校”——汇文中学朝阳学校,学校位置在朝阳,但学籍归属东城,堪称跨区家长的福音。
• 发展现状:目前家长圈的共识是,汇文本部初中、汇文实验学校(与本部一体化管理)实力在线;但汇文南校区、汇文朝阳学校都属于新校,办学成效还需要时间检验。毕竟汇文要扶持的分校太多,很难像文汇那样,集中力量打造南校区。
✨ 最后总结:怎么选?
• 想冲纯初中强校,优先考虑文汇系,天永学区的文汇南校区值得重点关注;
• 想走初高中一体化路线,瞄准汇文本部初中,高中部的升学优势堪称“buff加成”;
• 天永学区家长不用纠结,文汇南校区的含金量肉眼可见,汇文南校区则适合愿意陪学校一起成长的家庭!

预算有限想冲东城?永外学区:上学自住两不误,这篇小学攻略请收好!
想让孩子落户东城上学,又不想被高房价劝退?还想兼顾一家人的自住舒适度?
答案就是永外学区!作为东城的价格洼地,这里不仅能低门槛上车,还藏着不少性价比超高的小学,今天就给家长们把这些学校的底细扒得明明白白!
🌟 永外小学梯队&核心优势一览
先给大家划重点,永外的小学梯队清晰,各有特色,不管是冲重点还是求稳,都能找到合适的选择:
• 一师附小:市重点,妥妥的一流二类选手,永外小学的“扛把子”;
• 景泰小学:区重点,稳居二流一类,老牌牛小口碑在线;
• 宝华里小学:曾经的崇文区重点,如今是一师附小深度联盟校,两校共享一个校长;
• 十一中附属定安里小学:教委重点扶持校,升学路径有保障;
• 史家集团革新里小学:史家教育集团合并校,成绩稳步提升,潜力十足。
📖 各校详情&升学路径:买学区房前必看!
🏫 一师附小(市重点)
• 核心亮点:100%直升汇文中学南校区,这可是实打实的升学福利!
• 注意事项:学位不算充足,有大量回迁户等待入学,存在调剂风险,往年调剂去向多为宝华里小学;另外教师轮岗政策落地后,优质师资可能会有分流;需要注意的是,直升汇文南校区要看学生成绩,并非“躺赢”;汇文南校区的前身是十一中学实验学校,家长别搞混啦!
🏫 宝华里小学(普小)
• 核心亮点:和一师附小深度联盟,校长同一人,能共享部分优质资源;
• 升学选择:灵活性很高!既可以选电脑派位升入初中,也能选择直升汇文中学南校区;
• 隐藏属性:属于多校收容校,学位相对充足,被调剂的概率较低。
🏫 精忠街小学(普小)
• 核心亮点:和十一中是新增九年一贯制,升学不用愁;学校规模小,学位充足,买了基本能上;
• 友好政策:接受非京籍学生,对非京家庭非常友好。
🏫 景泰小学(区重点)
• 核心亮点:老牌牛小,学位充足,收调剂生,买房就能上,稳定性拉满;
• 升学福利:拥有定额直升文汇南校区的名额,目前大概有120个;
• 注意事项:没拿到直升名额的学生,就要走永外片区的派位;2022年9月合并了天坛东里小学,办学规模进一步扩大。
🏫 天坛东里小学(已合并入景泰小学)
• 特色标签:以书法教育为特色,妥妥的普小;
• 升学路径:约15个定向直升文汇南校区的名额,剩余学生走永外派位;
• 友好政策:学位充足,接受非京籍,买房即可入学。
🏫 定安里小学(普小)
• 核心亮点:100%直升新建的十一中南校区,升学路径稳定到爆;
• 隐藏优势:学位充足,买了就能上,不用担心中途调剂。
🏫 革新里小学(普小)
• 核心亮点:和一师附小深度联盟,周边房子性价比高,是东城上车房的首选;
• 友好政策:买房就能入学,无调剂风险;
• 升学选择:六年级毕业生可二选一,要么电脑派位,要么对口升入十一中或十一中南校区。
🏫 金台书院小学(普小)
• 核心亮点:小班教学是最大特色,老师能兼顾到每个孩子;
• 友好政策:学位充足,买房即可入学。
🏫 光明城南校区
• 关键提醒:1911后买房的家庭不能入学!只有1911前买房的,才能拥有东城学籍;
• 升学路径:小学毕业后,可选择电脑派位升入永外初中,也能对口升入十一中或十一中南校区。
✨ 最后总结
预算有限、想兼顾上学和自住的家庭,永外学区真的可以闭眼冲!选校时根据自家情况挑——想冲重点选一师附小、景泰小学,想求稳选精忠街小学、定安里小学,非京家庭直接锁定精忠街小学、天坛东里小学!

东城永外中学全解析:文汇南/汇文南实力如何?这篇说透!
想在永外片区上学,家长最关心的就是初中资源到底怎么样?文汇南、汇文南这两所新校值不值得期待?十一中、五十中分的升学性价比如何?今天就把永外及关联的东城优质中学底细扒清楚!
🔍 永外片区核心中学:对口直升+派位全梳理
永外的初中资源以名校南校区+本土校为主,各学校的对口生源和办学特点差异明显:
1. 汇文中学南校区
◦ 生源构成:一师附小九年一贯直升、宝华里小学选择性直升,还有天永学区三派生源;
◦ 师资情况:老师由汇文中学本部直接调转,部分教师两边授课;
◦ 关键节点:2024年将迎来首届毕业班,成绩表现值得期待;
◦ 校址动态:目前校址在革新里原114中学,未来是否搬迁至天坛府隔壁尚未确定。
2. 文汇中学南校区
◦ 生源构成:景泰小学约50%毕业生升入该校,同时接收永外片区派位生;
◦ 办学特色:校址为原11中分校,与文汇北校区统一备课、统一管理、活动统一安排,无校区差异;开设金帆合唱团、金鹏科技团、戏剧、辩论等丰富社团特色课。
3. 十一中&十一中南校区
◦ 十一中:接收景泰小学剩余50%毕业生、革新里小学直升生源;
◦ 十一中南校区:定安里小学100%直升对口校。
4. 五十中分校
◦ 永外片区无直接对口小学,生源主要来自学区派位,是片区内派位的主要选择之一。
🎓 东城优质中学大盘点:文汇/汇文系差异明显
🌟 文汇中学:东城初中“领头羊”
• 学校属性:纯初中校,近几年发展势头迅猛,中考成绩稳居东城前茅,家长口碑极佳;
• 校区分布:分南北校区,北校区仅接收文汇小学九年一贯直升生源,南校区承接派位生源;
• 管理特色:两校区一体化运营,社团活动丰富,注重学生综合素质培养。
🎖️ 汇文中学:百年老校,初高中兼备
• 学校底蕴:百年名校,文化氛围浓厚,学习成绩位列东城前列,师资力量雄厚;
• 教学特点:重视数学、体育等科目,学习氛围相对自由,作业量少,适合有自主学习内驱力的孩子;
• 特色资源:足球传统校,特长生面向全市招生,校园活动丰富。
📚 汇文系分校:一体化管理,资源共享
1. 汇文实验
◦ 前身是125中,加入汇文中学集团后,与汇文本部一体化管理、统一师资、混合编班,仅学籍不同,资源完全共享。
2. 汇文朝阳
◦ 2019年成立,是汇文在朝阳的“飞地”(校址在朝阳弘善家园),招收东城学生及弘善家园东城拆迁户子女;
◦ 与汇文本部统一调配师资、教学、考试,管理严格,每周设周考,重视体育。
🕍 广渠门中学(与龙潭中学一体化办学)
• 学校背景:1954年建校的老牌区重点,花市小学对口直升校,还接收二派及龙体、东崇前三派生源;
• 管理特色:管理严格,禁止学生携带电子产品,作业量较多,成绩处于东城中上水平,优秀学生可直升高中部;
• 特色资源:拥有金帆乐团,可通过特长生面试进入优质高中;与龙潭中学深度合作,除学籍外统一师资、混合编班。
✨ 选校总结
• 想冲顶尖初中:优先考虑文汇中学南校区,与本部一体化办学,实力有保障;
• 看好潜力新校:汇文中学南校区背靠汇文集团,2024年首届成绩将是重要参考;
• 求升学稳定:十一中(南校区)、五十中分适合看重对口直升/派位稳妥性的家庭;
• 跨片区选校:广渠门中学适合能参与龙体、东崇前片区派位的家庭,管理严格提分效果明显。

东城天永学区王牌小学!一师附小:快乐教育+100%直升汇文南
想在东城低门槛上车,还想锁定优质升学路径?北京第一师范学校附属小学必须重点关注!这所扎根天永学区的市重点小学,不仅有鲜明的办学特色,更手握100%直升汇文中学南校区的重磅福利!
一师附小坐落在东城区永外地区,分东西两个校区,低年级部在东校区,中高年级部在西校区。学校始建于1957年,原名第三师范附属小学,1958年改为崇文师范附属小学,1960年正式定名,六十余年的办学历史沉淀出浓厚的教育底蕴。
快乐教育是一师附小的金字招牌。早在1986年,学校就开启快乐教育实践研究,2012年更是大刀阔斧推进课程改革。十年间,学校将国家、地方、校本三类课程整合,融入道德与法治、语言与人文等五大领域,搭建起“快乐+”课程体系,涵盖基础、拓展、开放三大维度,让学习真正变得生动有趣。
为了推动教育优质均衡,学校的“辐射力”也不容小觑。2015年,一师附小牵头成立“全国快乐教育共同体”,带领30多所中西部学校开展教研;2016年,平谷分校建成;2018年,与学区内的宝华里小学开启深度联盟。三校统一教材通读、集体备课,联合开展教研与德育美育活动,如今平谷分校已成平谷区优质校,宝华里小学也收获家长广泛认可。
在特色教育上,一师附小更是独树一帜。2016年,学校建成国内学校首家海防教育基地;2018年,在刘公岛设立海防爱国教育实践基地,还将每周五定为“海防教育日”。丰富的实践活动,让孩子们从小树立海防意识,厚植爱国情怀。凭借扎实的办学实力,学校2020年先后获评北京市第二批义务教育学校管理标准达标学校、北京市中小学科技教育示范学校。
“双减”政策落地后,一师附小的课程设计更显用心。学校将课内课程与课后服务整体规划,打破班级界限,推出38门科普、文体、艺术、劳动类拓展课程,满足学生多样化需求。教学中更注重跨界学科联动,让学生在课堂上“思起来、问起来、辩起来、动起来”,学习场景走出教室,延伸到生活的方方面面。
最让家长心动的,还是一师附小的升学优势——九年一贯制办学,100%直升汇文中学南校区!无需参与激烈派位,就能锁定优质初中名额,妥妥的升学“定心丸”!
学位不算充足,有大量回迁的等着上。学校在一个胡同里,环境不太好,但学校硬软件都非常好,老师也比较负责。分东西两个校区,低年级部在东校区,中高年级部在西校区。


天永学区老牌优质校!景泰小学:幸福教育+120个文汇南直升名额
想在东城低门槛上车,还想给孩子选一所口碑硬、升学稳的小学?景泰小学必须列入你的清单!这所扎根天永板块的区重点小学,凭借“幸福教育”特色和定额直升福利,妥妥的家长心头好!
景泰小学是一所公立全日制学校,部分学生可寄宿,1958年6月建校,至今沉淀了丰厚的文化底蕴和优良办学传统。学校原校址在东城区永外杨家园路10号,2017年9月迁入新校址永定门东街7号,毗邻天坛公园,地理位置优越。
在校长陈培荣的带领下,学校秉持 “在起跑线上跑出自己的最快速度” 办学理念,践行“志存高远 脚踏实地 全面发展 学有特色”的校风,全力打造“幸福教育”品牌。围绕这一特色,学校从“幸福课堂、幸福活动、幸福校园”三个层面深耕,致力于让师生在愉悦高效的教育氛围里,懂幸福、追幸福、创幸福。
教改方面,景泰小学也有自己的王牌打法!学校以改变学生学习方式为重点,创设双语学习环境为特色课题——从校园物化环境到人文交流场景,全方位营造英语氛围,倡导日常用语英语交流;还频繁接待澳大利亚、比利时、英国、美国等国的教育交流团,让孩子面对面与外宾对话,口语表达能力直接拉满。
2022年,景泰小学迎来发展新契机,与天坛东里小学正式融合,形成“一校两址”的办学格局:
• 低年级部(1年级):设在原天坛东里小学校区,小班化教学更贴心;
• 高年级部(2-6年级):回归景泰小学本部,尽享成熟教学资源。
最让家长心动的,还是它的升学优势!作为天永板块的老牌优质校,景泰小学招生规模大、学位充足,还接收调剂生,买房入学的确定性超高。小升初时,学校手握 120个定额直升文汇中学南校区的名额,没抢到直升名额的学生,也能参与天永片区的小升初派位,升学路径清晰不踩坑!

天永学区升学稳选!精忠街小学:九年一贯直升11中南 非京家庭友好
想在东城低门槛落户,还想给孩子找一条升学无压力的路径?精忠街小学绝对是性价比之选!这所藏在胡同里的老牌公立校,不仅有深厚的历史底蕴,更手握九年一贯直升十一中南校区的王牌,妥妥的家长省心之选!
精忠街小学的历史能追溯到解放前,七十余载风雨兼程,始终与祖国共成长。学校在精忠庙原址改建而成,地处二一八厂南门外,周边环绕着山涧口胡同、金鱼池等老北京胡同,紧挨着珠市口中轴线。附近多是平房和低层建筑,大杂院的居住形式满是烟火气,老舍笔下的龙须沟,正是如今的金鱼池片区,在这里上学,孩子能沉浸式感受老北京的文化韵味。
2017年,是精忠街小学发展的关键转折点——学校与北京市第十一中学正式成为九年一贯制学校,从此站上了新的发展起点。2019年7月,崔楚民校长同时执掌十一中、十一中学实验学校与精忠街小学,让九年一贯制办学模式真正落地生根。
对学生来说,九年一贯制就是实打实的升学福利!孩子们能直接共享十一中的优质教育资源,提前规划长远发展路径,视野更开阔,成长空间也更广阔。而对区域教育而言,这种办学模式充分发挥了十一中作为优质校的辐射带动作用,进一步推动了东城区教育的均衡发展。
作为天永学区的一所普小,精忠街小学的“友好属性”直接拉满:学校规模虽小,但学位充足,不仅接收调剂生,还对非京籍家庭开放,解决了很多外来家庭的入学难题。更重要的是,入学即锁定九年一贯直升十一中南校区的名额,不用参与激烈的派位摇号,升学之路稳稳当当!

天永学区升学定心丸!定安里小学:礼仪育人+九年一贯直升11中南
预算有限想落户东城,还想给孩子锁定一条稳当的升学路?定安里小学就是你的优选答案!这所扎根永定门外的老牌普小,靠着“以礼育人”的特色和九年一贯直升十一中南校区的福利,成了不少家长的安心之选。
定安里小学始建于1958年,坐落在永定门外定安里,地处东城与丰台的交界处。学校校名几经更迭,建校之初是“北京市崇文师范学校第二附属小学”,承担着师范生实习阵地的职责;1961年更名为“崇文区丁家坑小学”;1976年正式定名“崇文区定安里小学”,一路发展至今,积淀了扎实的办学底子。
早在1996年,学校就率先在北京市实行寄宿+走读双轨制办学,6000余平方米的校园里,独立教学楼、寄宿楼一应俱全,多媒体教学设施、学生生活设施先进完善,不管是走读还是寄宿的孩子,都能享受到优质的学习生活环境。
“以礼育人”是定安里小学最鲜明的办学特色。1997年学校就提出强化文明礼仪建设的思路,2008年正式确立“以礼育人”的特色目标,从环境构建、课程开发、行动落实、评价引领四个维度发力,围绕“明理养德、博学启智、健美身心、成就未来”四大任务,把礼仪文化融入校园的角角落落。
在这里,孩子们能在浓厚的礼仪氛围中耳濡目染,还能体验共享读书、围棋、少儿中医、曲艺等丰富的校本课程;寄宿生的晚间生活更是精彩,健美操、手工制作、文体竞赛等特色课程,让孩子的智力和非智力因素都能得到全面发展。
而最让家长放心的,莫过于它的升学优势——作为东城区九年一贯制学校,定安里小学的毕业生无需参与派位,直接直升十一中南校区,升学路径清晰又稳妥。靠着扎实的教学质量和鲜明的办学特色,学校的口碑也越来越好,妥妥的家门口的好学校!

天永学区性价比之选!宝华里小学:深度联盟一师附小+双轨升学超灵活
想落户东城,又想兼顾升学灵活度和师资性价比?宝华里小学绝对值得重点看!这所扎根永外街道的老牌普小,背靠一师附小优质资源,还有双轨升学福利,妥妥的家长省心之选!
宝华里小学1957年建校,坐落于东城区沙子口路63号,校园环境优美,校风健康向上。学校把爱国主义教育作为育人主旋律,以课堂教学为主渠道深化教改,形成了“科研为先、育人为本、立足建设、培养队伍、发展教育”的鲜明办学特色。
在这里,校园生活从不单调!数学节、读书节、艺术节轮番上阵,让孩子们在丰富多彩的活动中全面成长。学校还坚持推进素质教育,搭建起学校、家庭、社会三位一体的育人环境,重点培养学生的创新精神和实践能力,助力德智体美全面发展。
师资力量更是宝华里小学的底气所在!学校始终把教师队伍建设放在首位,通过有计划的培养打磨,打造出一支教育理念新、师德高尚、教学能力强的优质教师队伍,中青年骨干教师不断涌现,为孩子的成长保驾护航。
最让家长心动的,还是两大核心优势!
一是深度联盟一师附小:2018年起,学校与市重点一师附小开启“一长执两校”的深度联盟模式,两校统一教研、共享资源,在家门口就能享受到名校级的教学水准。
二是双轨升学超灵活:自2021年起,六年级符合条件的毕业生,既可以选择参与电脑派位,也能直接直升汇文中学南校区,不用死磕一条路,升学选择更多元!

史家加持!革新里小学:双轨升学+美育见长,天永学区潜力股
想在东城天永片区找一所背靠名校资源、升学路径灵活的小学?革新里小学必须重点看!隶属史家教育集团,双轨升学可直升11中/11中南,还有金帆话剧团等美育特色,妥妥的性价比之选!
🏫 校史与区位
始建于20世纪30年代,从私塾逐步更名,历经三次合并,2006年三校合一稳定办学。位于南二环沙子口西侧,紧邻望陶园、建予园等小区,生活便利。2021年纳入史家教育集团,实行“一长两校”,共享史家优质资源。
🎨 办学特色
• 核心理念:修艺润德 阳光成长,以金帆话剧团为引领,星光舞蹈、星光乐团为两翼,全员美育氛围浓厚。
• 课程体系:阳光“漫”教育+五彩“蔓”课程,打破学科与校内外边界,项目式学习,培养有温度、会思考、乐创新的孩子。
• 师资与成果:依托史家集团,师资共享、双师课堂、教研一体;教师论文屡获殊荣,学生戏剧作品多次获市区大奖,多人因戏剧走出国门。
🚀 升学优势
六年级毕业生可双轨选择:一是对口派位直升11中初中部/11中南校区;二是参与天永学区电脑派位,可填报汇文南、文汇南等优质初中,路径清晰灵活。学位充足,收调剂与非京,适合刚需家庭。
✅ 核心亮点速览
1. 史家集团一体化管理,师资、课程、资源全面升级。
2. 美育实力突出,金帆话剧团等品牌社团助力孩子全面发展。
3. 双轨升学,直升+派位双保险,家长择校更安心。


天永学区百年书香校!金台书院小学:三百年文脉传承+慧心巧思育英才
想在东城给孩子选一所底蕴深厚、特色鲜明的小学?金台书院小学绝对是独一份的选择!这所藏身东晓市街的公办校,坐拥三百年历史文脉,还是北京现存唯一的古代书院,妥妥的“行走的历史课堂”!
金台书院小学的校址大有来头,前身是清朝名将洪承畴的赐园——洪庄。清康熙三十九年(1700年),京兆尹钱晋锡在这里创办了北京历史上第一个义学——首善义学;乾隆十五年(1750年),义学经修缮扩建,正式更名“金台书院”;同治十三年(1874年),书院学子陆润庠高中状元,这里也被冠上了“状元府”的美名。
历经三百年风云变幻,金台书院是北京二十多座古代书院里唯一保存至今的一座,1984年更是被列为北京市重点文物保护单位。漫步校园,处处都是历史的印记,孩子在这里上学,每天都能浸润在浓厚的书香氛围里。
新时代的金台书院小学,没有躺在历史的功劳簿上,而是深挖康熙皇帝御赐“广育群才”匾额的内涵,确立了“巧传书院文化,广育金台群芳”的办学目标。
学校不只是教孩子读书,更以“巧”为核心,打造特色教育体系:在学科课程里,开展“教师巧教促学生巧学”课题研究,让课堂变得高效又有趣;在校本课程中,开设“慧心巧思”特色课程,“巧读文化”带孩子品读经典、陶冶情操,“巧手文化”让孩子动手实践、开启创新思维。
在这里,孩子学到的不只是课本知识,更是三百年书院传承的刻苦求学精神,是“慧心巧思”的综合素养,妥妥的传统文化与现代教育的完美融合!













北京楼市:闭眼买房致富的时代,早已落幕
现在朋友问我北京能不能买房,我不再直接给建议,只做客观分析——因为北京的买房逻辑,早已不是当年的模样。每个人的居住需求、资金实力天差地别,最终的权衡取舍,终究要自己来做。
如果还抱着“在北京买套房就坐等翻倍”的幻想,劝你赶紧清醒:那个摇号抢新盘、闭眼入都稳赚的时代,真的一去不返了。这不是主观判断,而是北京楼市摆在眼前的现实,市场的主角,早已悄悄换了人。
以前聊北京房子,话题总绕着“海淀新盘摇中了吗”“朝阳改善盘验资多少”;现在朋友碰面,问得最多的却是“你家二手房卖出去了没”“议价空间能谈到多少”。这不是闲聊风向的转变,而是北京楼市的底色彻底反转——二手存量房,才是如今市场真正的话事人。
所有今天卖出的北京新房,明天都会加入二手房的行列,这座城市的二手房源就像越滚越大的雪球,只会越来越多。未来北京楼市的价格节奏、交易逻辑,都将由这个庞大而分散的二手市场主导。数据不会说谎:2025年12月,北京住房成交中二手房占比已达83.7%,巅峰时每10套成交就有9套是二手房,而2021年这个比例还不到四成。短短几年,买卖双方的心态和选择已然天翻地覆。
这意味着定价权正在转移:从开发商和卖地一方,悄悄滑到了千千万万个北京普通业主手里。在西城、海淀的老小区,或是昌平、大兴的次新房板块,隔壁同户型房源降20万成交的情况并不少见,你的挂牌价再难硬扛。这种由真实居住者发起的价格博弈,比任何调控政策都直接,也残酷得多。
那北京的新房为啥也卷成了“卷王”?答案很简单:不升级、不服软,真的没人买。二手房成交量一骑绝尘,最紧张的就是开发商。如今北京新开的楼盘,推广姿势早已变了:以前主打“大师设计”“高端定位”,现在直接把“得房率85%-92%”“LDK一体化户型”挂在嘴边,大门会所、健身亲子配套成了基本操作,更有项目推出一口价特惠、车房同购折扣、送装修送物业费的实在福利,甚至开启日均16小时直播引流。这些操作看似拉满了情绪价值,本质上都是妥妥的以价换量。
因为现在北京买房人手里有了真正的投票权。当大家发现二手房源选择繁多、价格实在还能议价,那些地段一般、价格虚高、期房风险大的新房,自然会被晾在一边。开发商再不拿出诚意,房子就只能砸在自己手里——这就是北京存量市场最真实的竞争,一切由买家说了算。
现在很多人对北京楼市最大的错觉,就是觉得“只要是北京的房子,就都是金宝贝”。尤其是早些年靠买房赚了钱的人,思维还停留在过去,总觉得房价跌一阵子就会报复性反弹。但在存量时代,这种想法极其危险。
房子的本质是用来住的,过去20年被附加的过多金融属性,正在被“房住不炒”的定位和天量二手房源慢慢剥离。如今的北京房子,正在快速回归居住本源,从增值利器变回消费品——就像车子一样,落地就开始折旧,只是房子折旧速度慢一些而已。
这种变化带来的直接结果,就是北京楼市的强分化:西城、东城核心地段房价稳中有涨,2026年1月西城均价已达119696元/平;而房山、密云等远郊区域则以价换量,部分区域年跌幅可达5%-10%。那些地段差、房龄老、品质一般的房子,最先感受到市场的寒意。财富不会消失,只是从这些房子里,悄悄转移到了核心区优质次新房、轨道沿线改善房里,市场总量虽无大幅波动,内部财富却在剧烈重新分配。
给打算在北京买房的普通人几句大实话:
别再盲目加杠杆,现在北京首套商贷利率3.5%-4%,公积金利率约2.6%,看似信贷友好,但杠杆是把双刃剑,如今刀口格外锋利。过去借钱买房能赚钱,是因为市场整体上行,现在风险难控,务必算清自己的月供,确保能长期扛住——未来很多远郊或老破小房源变现会越来越慢,别把自己逼到降价都卖不掉的境地。
优化手里的房产,就像优化手机APP:如果有多套北京房产,尤其是远郊盘、老破小,不妨认真考虑置换成西城、海淀核心区,或是通州副中心、亦庄河西等产业强板块的优质次新房。房子的数量不再重要,质量才是关键——未来是北京房子“好不好住”的时代,不是“有没有房”的时代。
现在在北京买房,第一思维必须是自住改善,彻底放弃“买了过几年就赚一笔”的念头。买房前多问自己:通勤方便吗?户型住得舒服吗?周边配套能满足需求吗?多关注居住价值本身。如果只想着投资,劝你冷静——现在专业投资者都在谨慎离场,接受房子可能不赚钱的设定,让它成为资产配置的一部分,而非全部。
未来北京楼市,两级分化会是主旋律,普涨时代彻底结束。不会再普降甘霖,而是“旱的旱死,涝的涝死”:只有核心城市核心地段(如西城学区房、朝阳公园板块、通州运河商务区),因稀缺性仍能保值流通;而大部分远郊盘、非轨道板块房源,差距会越来越大。
别再用过去的地图,找北京楼市未来的路。那个闭眼买房就能致富的时代,早已在这座城市落幕。
如果您有需要,我正好专业,联系方式:13910684994(同微信)