当前位置:首页>研招网>东城天永学区:被低估的升学洼地,低总价上车内城核心区!

东城天永学区:被低估的升学洼地,低总价上车内城核心区!

  • 2026-03-17 22:37:32
东城天永学区:被低估的升学洼地,低总价上车内城核心区!

深耕北京房产十年|我是郭立群,做你靠谱的单边代理经纪人

    大家好,我是郭立群,土生土长的北京人,外经贸大学本科出身,目前是我爱我家的百万经纪人

    深耕北京房产一线整整十年,我始终抱着创业的心态跑盘调研、实操交易,不局限于单一区域,主攻“大北京”全域业务。从东西海核心学区逻辑,到次新改善、高端新房置换,再到城市发展规划研判,我都有着自己的一线实战经验与独到认知。

    不靠套路,只凭专业——我主打知识付费+房产交易双赛道服务:既能为你客观拆解学区、板块的联动逻辑,提供有偿的顾问式市场分析;也能聚焦东西海朝四大内城核心区,帮你搞定学区房交易,同时代理全北京新房并享有渠道折扣,覆盖各类次新、改善、高端盘的需求。

    我始终秉持中性市场观,立志做你可信赖的单边代理经纪人,帮每一位客户避开买房路上的坑。

如果有房产相关需求,你可以直接扫码填写需求卡留言,也欢迎加我微信13910684994,咱们当面沟通,期待与你相遇!

可以扫码留言加我微信,当面沟通,期待联系。

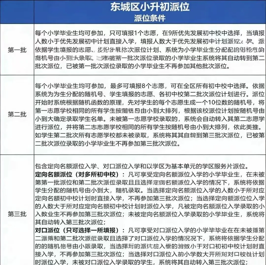
东城区小升初政策解读:三批次派位怎么填?这篇讲透!

家有东城小升初娃的家长,赶紧码住这篇干货!

    东城区的小升初政策,核心就一个词——派位。所有没被九年一贯直升、民办校、特色校录取的小学毕业生,都要走这个流程,志愿同时填报、录取同步进行,结果直接对接学籍系统,全程公开透明。

    最关键的是,三个批次派位实现无缝衔接:没被第一批录取,自动进第二批;第二批落空,直接转入第三批,最终人人都能通过派位升学,彻底杜绝“没学上”的顾虑。

    要知道,东城小升初基本没有择校、点招的机会,想让娃进心仪的学校,志愿填报规划就是重中之重!

今天就给大家拆解这三个批次(含隐藏的2.5批)的玩法:

  1. 一批次:利用率偏低

    这个批次的选择空间相对有限,往年家长的关注度和填报率都不高,更多是作为“补充选项”,不用花太多精力纠结。

  2. 二批次:纯靠“拼手气”

    这一批次可以冲刺区内的优质校,有点像“买彩票”,抱着试一试的心态填报就行,能中是惊喜,没中也不影响后续批次录取。

  3. 2.5批:几乎必选的过渡档

    介于二批和三批之间的特殊批次,除了个别对口学校口碑一般的情况,绝大多数家长都会勾选,算是稳扎稳打的一步。

  4. 三批次学区派位:真正需要下功夫的核心

    这是家长唯一需要认真研究、仔细规划的批次!遵循相对就近原则,直接关系到娃最终能进入哪所初中,志愿顺序、学区内学校梯队都要反复权衡,是小升初成功的关键。

    总而言之,东城小升初拼的不是“关系”,而是“信息差”和“规划力”。把三个批次的规则摸透,志愿填对,才能让娃稳稳站上心仪的升学赛道!

东城天永学区:被低估的升学洼地,低总价上车内城核心区!

    提到东城小升初,很多家长第一反应是和平里、安交这些热门片区,但今天要聊的天永学区,才是刚需家庭的“性价比之王”!

    天永,是天坛-永定门学区的简称,地处东城最南端,坐镇北京中轴线南端起点,历史上隶属于崇文区,是衔接核心城区与南部片区的重要枢纽。

    说起天永的过往,确实有点“拿不出手”——底子薄、优质校稀缺,长期处在东城学区鄙视链底端,民间口碑平平。但有短板就有红利,这份“不起眼”,恰恰让天永成了东城区的价值洼地!对于预算有限、购买力偏弱的家庭来说,天永学区房能以低总价实现两大核心诉求:占位东城、落户内城核心区,轻松上车不费力。

    再看家长最关心的小学资源:天永学区内普小占大多数,一直处于政策扶持梯队,几乎所有小学都配有直升机制,升学路径稳定又省心!

  • 一师附小(市重点):妥妥的片区标杆校,100%直升汇文中学南校区,堪称天永学区的“王牌”;

  • 景泰小学(区重点):手握定额直升文汇中学南校区的名额,性价比拉满;

  • 精忠街小学、定安里小学等:均为九年一贯制学校,升学不用愁,给家长吃下定心丸。

    不仅如此,东城区强力推行的教师轮岗政策,也给天永学区带来了实实在在的利好。比如史家小学教育集团,已经深度参与革新里小学的管理运营,师资和教学质量都有了看得见的提升,未来值得期待!

    最后聊聊初中资源:客观来说,天永的初中在东城整体版图里,目前还属于相对薄弱的梯队,但“逆袭”的信号已经拉满!

片区内的汇文中学南校区、文汇中学南校区,和本校实行统一备课、统一管理,共享优质教育资源;十一中及南校区、五十中分校等,也是派位的重要选择。

更重磅的是,171中学官宣在革新里设立新校区,这波“名校入局”直接给天永学区的教育含金量加码,未来潜力无限!

    预算有限想冲东城?别再死盯热门学区了!天永学区,低总价上车+稳定升学路径,妥妥的刚需福音!

东城天永学区:低门槛上车内城!次新盘+双地铁,刚需改善都能冲

    想落户东城,又不想被老破小劝退?预算有限,还想兼顾居住品质和升值潜力?

    那天永学区(天坛-永定门学区),绝对是你的不二之选!

    和东城核心老片区比,天永板块发展起步晚,反而藏着一大优势——次新房扎堆!在这里不用死磕老旧小区,能轻松选到兼顾品质的改善盘,满足一家人对舒适居住的需求。

尤其是这几个盘,堪称东城稀缺货,闭眼入都不亏:

  • 品质次新代表 中海紫御公馆、天坛府;

  • 低密洋房 永定樾,4-6层的舒适层高,在寸土寸金的东城简直是“宝藏户型”;

  • 还有新型共有产权商品房 华润永定府,更是东城难得一见的高性价比选项。

    这些盘不管是自住还是保值,在东城楼市里都属于硬通货,任何时候都有稳稳的增值空间!

    住得舒服还不够,天永的交通配套更是加分项!片区手握“三横、两纵、双地铁”的黄金路网,地铁8号线和14号线在永定门外站交汇换乘,去哪儿都方便;紧邻南二环,自驾出行也一路畅通,日常通勤、周末遛娃都不用愁。

    更重要的是,天永是东城区重点发展片区,现在入手就是抄底价值洼地!

总结下来,选择天永学区就等于手握三张王牌:

  ✅ 低门槛落户东城,轻松拿下内城学籍;

  ✅ 价格友好,对比和平里、安交等热门学区,性价比直接拉满;

  ✅ 潜力无限,教育资源持续升级、片区规划不断落地,升值只是时间问题。

    当然,现阶段的天永,确实还有一些待完善的地方,但它的优势也足够亮眼——较低的上车门槛、不断改善的教育和生活配套、肉眼可见的发展潜力。

    它太适合那些预算有限,却想扎根东城,愿意陪片区一起成长的家庭了!

东城永外板块:教育+产业双重焕新!洼地逆袭倒计时

提到东城买房,你还在死盯和平里、安交?

    藏在南城的永外板块,才是真正的潜力股!房价和学区双双处于东城洼地,却悄悄憋着两大“王炸”——教育资源全面升级,产业版图彻底焕新,未来补涨潜力肉眼可见!

    先划教育重点:永外的逆袭,从优质校“南下”开始!

    早在2017年,东城区教委就提出优质教育资源辐射计划,两大名校文汇中学、汇文中学火速在天永片区落地南校区。更实在的是,两所学校直接开启一体化管理模式:年级统一规划、老师轮岗授课,汇文中学更是做到了统一学籍、统一教学活动、统一评测标准、统一升学方式,名校基因直接扎根永外,彻底打破“南城无好校”的刻板印象!

    2021年,教育利好再升级!史家教育集团总校长王欢空降革新里小学任职,这所学校正式加入史家教育集团。要知道,史家可是东城教育的金字招牌,师资、教研、管理全方位赋能,直接给永外的小学教育提了一个大档次!

    一系列教改动作下来,永外的教育短板正在快速补齐,现在入手,就是提前锁定学区价值爆发的红利!

    再看产业焕新:批发市场退场,碳中和智慧园登场!

过去提到永外,很多人会想到扎堆的文化用品商城。而这两年,这些老旧批发市场已经全部疏散完毕!央企、地方政府、国企强强联手,把这片老土地升级打造成碳中和智慧园。

    产业迭代带来的不仅是片区面貌的改变,更会吸引优质企业和人才流入,拉动居住需求和区域价值,给永外的房价加上双重保险!

    房价洼地+教育升级+产业焕新,永外板块正在上演一场漂亮的逆袭战。对于预算有限、看好长期发展的家庭来说,现在就是抄底的最佳时机!

东城天永学区干货:天坛&永定门外街道居委会全梳理!

    想在天永学区买房落户、划片入学?这篇居委会清单直接收藏!

    天永学区(天坛-永定门学区)主要涵盖天坛街道和永定门外街道两大板块,两个街道下辖的居委会,直接关系到房产的划片归属,是家长们选房的重要参考!

    先看天坛街道,下辖 16个居民委员会,覆盖片区烟火气十足,紧邻天坛公园,生活配套成熟:

西园子居委会、东晓市居委会、金鱼池中区居委会、金鱼池西区居委会、金鱼池东区居委会、西草市居委会、红庙街居委会、东里北区居委会、东里南区居委会、永内东街东里居委会、永内东街中里居委会、永内东街西里居委会、西里北区居委会、永内大街居委会、东市场居委会、东半壁街居委会

    再看永定门外街道,作为天永学区的核心居住板块,下辖 20个居民委员会,次新房扎堆,是刚需上车的热门选择:

彭庄居委会、永建里居委会、松林里居委会、永铁苑居委会、西革新里居委会、革新里居委会、革新西里居委会、管村居委会、桃园居委会、天天家园居委会、宝华里居委会、富莱茵居委会、景泰居委会、定安里居委会、民主北街居委会、桃杨路居委会、杨家园居委会、李村居委会、琉璃井居委会、安乐林居委会

东城家长必看!汇文&文汇傻傻分不清?一篇讲透两校关系与天永校区真相

    提到东城初中的“金字招牌”,汇文和文汇绝对是绕不开的两所名校。但很多家长都分不清:二者到底啥关系?天永学区的南校区值不值得冲?今天就来扒个明明白白!

    先划重点:文汇中学,最初脱胎于汇文中学,如今早已各自发展成东城的优质校,但两校的发展路径和校区布局,差异可太大了!

🔥 文汇中学:东城初中第一梯队,南校区是天永学区“王炸”

    文汇中学的标签很清晰:无高中部,专注初中教育,稳居东城初中第一梯队!

  • 本部位置:扎根东崇前学区,是家长挤破头想进的“香饽饽”。

  • 天永南校区:2020年强势入驻天永学区,校址就在原11中分校位置。更重磅的是,校长常驻南校区,师资团队由文汇本部骨干+原11分优秀教师组成,妥妥的“高配新校”!

  • 生源真相:敲黑板!文汇本部只收两类学生——文汇小学直升生源、崇文小学寄宿班直升生源。而片区内的派位生、定额直升生源,全部安排在文汇南校区!对天永学区的家长来说,这就是家门口的优质初中!

🎓 汇文中学:崇文老牌重点,高中更强,南校区仍在“蓄力”

    汇文中学和文汇的定位不同:初高中兼备,高中部名气更盛,作为崇文老牌重点校,高考成绩常年稳居东城前三前五!

  • 本部位置:初中部本部落在龙体学区,教学实力毋庸置疑,是东城初中的第一梯队选手。

  • 天永南校区:2021年落地天永,目前只面向天永学区招收派位生,未来是否会调整招生政策,还是个未知数。

  • 分校大盘点:除了天永南校区,汇文还有一个“特殊分校”——汇文中学朝阳学校,学校位置在朝阳,但学籍归属东城,堪称跨区家长的福音。

  • 发展现状:目前家长圈的共识是,汇文本部初中、汇文实验学校(与本部一体化管理)实力在线;但汇文南校区、汇文朝阳学校都属于新校,办学成效还需要时间检验。毕竟汇文要扶持的分校太多,很难像文汇那样,集中力量打造南校区。

✨ 最后总结:怎么选?

  • 想冲纯初中强校,优先考虑文汇系,天永学区的文汇南校区值得重点关注;

  • 想走初高中一体化路线,瞄准汇文本部初中,高中部的升学优势堪称“buff加成”;

  • 天永学区家长不用纠结,文汇南校区的含金量肉眼可见,汇文南校区则适合愿意陪学校一起成长的家庭!

预算有限想冲东城?永外学区:上学自住两不误,这篇小学攻略请收好!

    想让孩子落户东城上学,又不想被高房价劝退?还想兼顾一家人的自住舒适度?

    答案就是永外学区!作为东城的价格洼地,这里不仅能低门槛上车,还藏着不少性价比超高的小学,今天就给家长们把这些学校的底细扒得明明白白!

🌟 永外小学梯队&核心优势一览

    先给大家划重点,永外的小学梯队清晰,各有特色,不管是冲重点还是求稳,都能找到合适的选择:

  • 一师附小:市重点,妥妥的一流二类选手,永外小学的“扛把子”;

  • 景泰小学:区重点,稳居二流一类,老牌牛小口碑在线;

  • 宝华里小学:曾经的崇文区重点,如今是一师附小深度联盟校,两校共享一个校长;

  • 十一中附属定安里小学:教委重点扶持校,升学路径有保障;

  • 史家集团革新里小学:史家教育集团合并校,成绩稳步提升,潜力十足。

📖 各校详情&升学路径:买学区房前必看!

🏫 一师附小(市重点)

  • 核心亮点:100%直升汇文中学南校区,这可是实打实的升学福利!

  • 注意事项:学位不算充足,有大量回迁户等待入学,存在调剂风险,往年调剂去向多为宝华里小学;另外教师轮岗政策落地后,优质师资可能会有分流;需要注意的是,直升汇文南校区要看学生成绩,并非“躺赢”;汇文南校区的前身是十一中学实验学校,家长别搞混啦!

🏫 宝华里小学(普小)

  • 核心亮点:和一师附小深度联盟,校长同一人,能共享部分优质资源;

  • 升学选择:灵活性很高!既可以选电脑派位升入初中,也能选择直升汇文中学南校区;

  • 隐藏属性:属于多校收容校,学位相对充足,被调剂的概率较低。

🏫 精忠街小学(普小)

  • 核心亮点:和十一中是新增九年一贯制,升学不用愁;学校规模小,学位充足,买了基本能上;

  • 友好政策:接受非京籍学生,对非京家庭非常友好。

🏫 景泰小学(区重点)

  • 核心亮点:老牌牛小,学位充足,收调剂生,买房就能上,稳定性拉满;

  • 升学福利:拥有定额直升文汇南校区的名额,目前大概有120个;

  • 注意事项:没拿到直升名额的学生,就要走永外片区的派位;2022年9月合并了天坛东里小学,办学规模进一步扩大。

🏫 天坛东里小学(已合并入景泰小学)

  • 特色标签:以书法教育为特色,妥妥的普小;

  • 升学路径:约15个定向直升文汇南校区的名额,剩余学生走永外派位;

  • 友好政策:学位充足,接受非京籍,买房即可入学。

🏫 定安里小学(普小)

  • 核心亮点:100%直升新建的十一中南校区,升学路径稳定到爆;

  • 隐藏优势:学位充足,买了就能上,不用担心中途调剂。

🏫 革新里小学(普小)

  • 核心亮点:和一师附小深度联盟,周边房子性价比高,是东城上车房的首选;

  • 友好政策:买房就能入学,无调剂风险;

  • 升学选择:六年级毕业生可二选一,要么电脑派位,要么对口升入十一中或十一中南校区。

🏫 金台书院小学(普小)

  • 核心亮点:小班教学是最大特色,老师能兼顾到每个孩子;

  • 友好政策:学位充足,买房即可入学。

🏫 光明城南校区

  • 关键提醒:1911后买房的家庭不能入学!只有1911前买房的,才能拥有东城学籍;

  • 升学路径:小学毕业后,可选择电脑派位升入永外初中,也能对口升入十一中或十一中南校区。

最后总结

    预算有限、想兼顾上学和自住的家庭,永外学区真的可以闭眼冲!选校时根据自家情况挑——想冲重点选一师附小、景泰小学,想求稳选精忠街小学、定安里小学,非京家庭直接锁定精忠街小学、天坛东里小学!

东城永外中学全解析:文汇南/汇文南实力如何?这篇说透!

    想在永外片区上学,家长最关心的就是初中资源到底怎么样?文汇南、汇文南这两所新校值不值得期待?十一中、五十中分的升学性价比如何?今天就把永外及关联的东城优质中学底细扒清楚!

🔍 永外片区核心中学:对口直升+派位全梳理

    永外的初中资源以名校南校区+本土校为主,各学校的对口生源和办学特点差异明显:

1. 汇文中学南校区

  ◦ 生源构成:一师附小九年一贯直升、宝华里小学选择性直升,还有天永学区三派生源;

  ◦ 师资情况:老师由汇文中学本部直接调转,部分教师两边授课;

  ◦ 关键节点:2024年将迎来首届毕业班,成绩表现值得期待;

  ◦ 校址动态:目前校址在革新里原114中学,未来是否搬迁至天坛府隔壁尚未确定。

2. 文汇中学南校区

  ◦ 生源构成:景泰小学约50%毕业生升入该校,同时接收永外片区派位生;

  ◦ 办学特色:校址为原11中分校,与文汇北校区统一备课、统一管理、活动统一安排,无校区差异;开设金帆合唱团、金鹏科技团、戏剧、辩论等丰富社团特色课。

3. 十一中&十一中南校区

  ◦ 十一中:接收景泰小学剩余50%毕业生、革新里小学直升生源;

  ◦ 十一中南校区:定安里小学100%直升对口校。

4. 五十中分校

  ◦ 永外片区无直接对口小学,生源主要来自学区派位,是片区内派位的主要选择之一。

🎓 东城优质中学大盘点:文汇/汇文系差异明显

🌟 文汇中学:东城初中“领头羊”

  • 学校属性:纯初中校,近几年发展势头迅猛,中考成绩稳居东城前茅,家长口碑极佳;

  • 校区分布:分南北校区,北校区仅接收文汇小学九年一贯直升生源,南校区承接派位生源;

  • 管理特色:两校区一体化运营,社团活动丰富,注重学生综合素质培养。

🎖️ 汇文中学:百年老校,初高中兼备

  • 学校底蕴:百年名校,文化氛围浓厚,学习成绩位列东城前列,师资力量雄厚;

  • 教学特点:重视数学、体育等科目,学习氛围相对自由,作业量少,适合有自主学习内驱力的孩子;

  • 特色资源:足球传统校,特长生面向全市招生,校园活动丰富。

📚 汇文系分校:一体化管理,资源共享

1. 汇文实验

  ◦ 前身是125中,加入汇文中学集团后,与汇文本部一体化管理、统一师资、混合编班,仅学籍不同,资源完全共享。

2. 汇文朝阳

  ◦ 2019年成立,是汇文在朝阳的“飞地”(校址在朝阳弘善家园),招收东城学生及弘善家园东城拆迁户子女;

  ◦ 与汇文本部统一调配师资、教学、考试,管理严格,每周设周考,重视体育。

🕍 广渠门中学(与龙潭中学一体化办学)

  • 学校背景:1954年建校的老牌区重点,花市小学对口直升校,还接收二派及龙体、东崇前三派生源;

  • 管理特色:管理严格,禁止学生携带电子产品,作业量较多,成绩处于东城中上水平,优秀学生可直升高中部;

  • 特色资源:拥有金帆乐团,可通过特长生面试进入优质高中;与龙潭中学深度合作,除学籍外统一师资、混合编班。

✨ 选校总结

  • 想冲顶尖初中:优先考虑文汇中学南校区,与本部一体化办学,实力有保障;

  • 看好潜力新校:汇文中学南校区背靠汇文集团,2024年首届成绩将是重要参考;

  • 求升学稳定:十一中(南校区)、五十中分适合看重对口直升/派位稳妥性的家庭;

  • 跨片区选校:广渠门中学适合能参与龙体、东崇前片区派位的家庭,管理严格提分效果明显。

东城天永学区王牌小学!一师附小:快乐教育+100%直升汇文南

    想在东城低门槛上车,还想锁定优质升学路径?北京第一师范学校附属小学必须重点关注!这所扎根天永学区的市重点小学,不仅有鲜明的办学特色,更手握100%直升汇文中学南校区的重磅福利!

    一师附小坐落在东城区永外地区,分东西两个校区,低年级部在东校区,中高年级部在西校区。学校始建于1957年,原名第三师范附属小学,1958年改为崇文师范附属小学,1960年正式定名,六十余年的办学历史沉淀出浓厚的教育底蕴。

    快乐教育是一师附小的金字招牌。早在1986年,学校就开启快乐教育实践研究,2012年更是大刀阔斧推进课程改革。十年间,学校将国家、地方、校本三类课程整合,融入道德与法治、语言与人文等五大领域,搭建起“快乐+”课程体系,涵盖基础、拓展、开放三大维度,让学习真正变得生动有趣。

    为了推动教育优质均衡,学校的“辐射力”也不容小觑。2015年,一师附小牵头成立“全国快乐教育共同体”,带领30多所中西部学校开展教研;2016年,平谷分校建成;2018年,与学区内的宝华里小学开启深度联盟。三校统一教材通读、集体备课,联合开展教研与德育美育活动,如今平谷分校已成平谷区优质校,宝华里小学也收获家长广泛认可。

    在特色教育上,一师附小更是独树一帜。2016年,学校建成国内学校首家海防教育基地;2018年,在刘公岛设立海防爱国教育实践基地,还将每周五定为“海防教育日”。丰富的实践活动,让孩子们从小树立海防意识,厚植爱国情怀。凭借扎实的办学实力,学校2020年先后获评北京市第二批义务教育学校管理标准达标学校、北京市中小学科技教育示范学校。

    “双减”政策落地后,一师附小的课程设计更显用心。学校将课内课程与课后服务整体规划,打破班级界限,推出38门科普、文体、艺术、劳动类拓展课程,满足学生多样化需求。教学中更注重跨界学科联动,让学生在课堂上“思起来、问起来、辩起来、动起来”,学习场景走出教室,延伸到生活的方方面面。

    最让家长心动的,还是一师附小的升学优势——九年一贯制办学,100%直升汇文中学南校区!无需参与激烈派位,就能锁定优质初中名额,妥妥的升学“定心丸”!

    学位不算充足,有大量回迁的等着上。学校在一个胡同里,环境不太好,但学校硬软件都非常好,老师也比较负责。分东西两个校区,低年级部在东校区,中高年级部在西校区。

天永学区老牌优质校!景泰小学:幸福教育+120个文汇南直升名额

    想在东城低门槛上车,还想给孩子选一所口碑硬、升学稳的小学?景泰小学必须列入你的清单!这所扎根天永板块的区重点小学,凭借“幸福教育”特色和定额直升福利,妥妥的家长心头好!

    景泰小学是一所公立全日制学校,部分学生可寄宿,1958年6月建校,至今沉淀了丰厚的文化底蕴和优良办学传统。学校原校址在东城区永外杨家园路10号,2017年9月迁入新校址永定门东街7号,毗邻天坛公园,地理位置优越。

    在校长陈培荣的带领下,学校秉持 “在起跑线上跑出自己的最快速度” 办学理念,践行“志存高远 脚踏实地 全面发展 学有特色”的校风,全力打造“幸福教育”品牌。围绕这一特色,学校从“幸福课堂、幸福活动、幸福校园”三个层面深耕,致力于让师生在愉悦高效的教育氛围里,懂幸福、追幸福、创幸福。

    教改方面,景泰小学也有自己的王牌打法!学校以改变学生学习方式为重点,创设双语学习环境为特色课题——从校园物化环境到人文交流场景,全方位营造英语氛围,倡导日常用语英语交流;还频繁接待澳大利亚、比利时、英国、美国等国的教育交流团,让孩子面对面与外宾对话,口语表达能力直接拉满。

    2022年,景泰小学迎来发展新契机,与天坛东里小学正式融合,形成“一校两址”的办学格局:

  • 低年级部(1年级):设在原天坛东里小学校区,小班化教学更贴心;

  • 高年级部(2-6年级):回归景泰小学本部,尽享成熟教学资源。

    最让家长心动的,还是它的升学优势!作为天永板块的老牌优质校,景泰小学招生规模大、学位充足,还接收调剂生,买房入学的确定性超高。小升初时,学校手握 120个定额直升文汇中学南校区的名额,没抢到直升名额的学生,也能参与天永片区的小升初派位,升学路径清晰不踩坑!

天永学区升学稳选!精忠街小学:九年一贯直升11中南 非京家庭友好

    想在东城低门槛落户,还想给孩子找一条升学无压力的路径?精忠街小学绝对是性价比之选!这所藏在胡同里的老牌公立校,不仅有深厚的历史底蕴,更手握九年一贯直升十一中南校区的王牌,妥妥的家长省心之选!

    精忠街小学的历史能追溯到解放前,七十余载风雨兼程,始终与祖国共成长。学校在精忠庙原址改建而成,地处二一八厂南门外,周边环绕着山涧口胡同、金鱼池等老北京胡同,紧挨着珠市口中轴线。附近多是平房和低层建筑,大杂院的居住形式满是烟火气,老舍笔下的龙须沟,正是如今的金鱼池片区,在这里上学,孩子能沉浸式感受老北京的文化韵味。

    2017年,是精忠街小学发展的关键转折点——学校与北京市第十一中学正式成为九年一贯制学校,从此站上了新的发展起点。2019年7月,崔楚民校长同时执掌十一中、十一中学实验学校与精忠街小学,让九年一贯制办学模式真正落地生根。

    对学生来说,九年一贯制就是实打实的升学福利!孩子们能直接共享十一中的优质教育资源,提前规划长远发展路径,视野更开阔,成长空间也更广阔。而对区域教育而言,这种办学模式充分发挥了十一中作为优质校的辐射带动作用,进一步推动了东城区教育的均衡发展。

    作为天永学区的一所普小,精忠街小学的“友好属性”直接拉满:学校规模虽小,但学位充足,不仅接收调剂生,还对非京籍家庭开放,解决了很多外来家庭的入学难题。更重要的是,入学即锁定九年一贯直升十一中南校区的名额,不用参与激烈的派位摇号,升学之路稳稳当当!

天永学区升学定心丸!定安里小学:礼仪育人+九年一贯直升11中南

    预算有限想落户东城,还想给孩子锁定一条稳当的升学路?定安里小学就是你的优选答案!这所扎根永定门外的老牌普小,靠着“以礼育人”的特色和九年一贯直升十一中南校区的福利,成了不少家长的安心之选。

    定安里小学始建于1958年,坐落在永定门外定安里,地处东城与丰台的交界处。学校校名几经更迭,建校之初是“北京市崇文师范学校第二附属小学”,承担着师范生实习阵地的职责;1961年更名为“崇文区丁家坑小学”;1976年正式定名“崇文区定安里小学”,一路发展至今,积淀了扎实的办学底子。

    早在1996年,学校就率先在北京市实行寄宿+走读双轨制办学,6000余平方米的校园里,独立教学楼、寄宿楼一应俱全,多媒体教学设施、学生生活设施先进完善,不管是走读还是寄宿的孩子,都能享受到优质的学习生活环境。

    “以礼育人”是定安里小学最鲜明的办学特色。1997年学校就提出强化文明礼仪建设的思路,2008年正式确立“以礼育人”的特色目标,从环境构建、课程开发、行动落实、评价引领四个维度发力,围绕“明理养德、博学启智、健美身心、成就未来”四大任务,把礼仪文化融入校园的角角落落。

    在这里,孩子们能在浓厚的礼仪氛围中耳濡目染,还能体验共享读书、围棋、少儿中医、曲艺等丰富的校本课程;寄宿生的晚间生活更是精彩,健美操、手工制作、文体竞赛等特色课程,让孩子的智力和非智力因素都能得到全面发展。

    而最让家长放心的,莫过于它的升学优势——作为东城区九年一贯制学校,定安里小学的毕业生无需参与派位,直接直升十一中南校区,升学路径清晰又稳妥。靠着扎实的教学质量和鲜明的办学特色,学校的口碑也越来越好,妥妥的家门口的好学校!

天永学区性价比之选!宝华里小学:深度联盟一师附小+双轨升学超灵活

    想落户东城,又想兼顾升学灵活度和师资性价比?宝华里小学绝对值得重点看!这所扎根永外街道的老牌普小,背靠一师附小优质资源,还有双轨升学福利,妥妥的家长省心之选!

    宝华里小学1957年建校,坐落于东城区沙子口路63号,校园环境优美,校风健康向上。学校把爱国主义教育作为育人主旋律,以课堂教学为主渠道深化教改,形成了“科研为先、育人为本、立足建设、培养队伍、发展教育”的鲜明办学特色。

    在这里,校园生活从不单调!数学节、读书节、艺术节轮番上阵,让孩子们在丰富多彩的活动中全面成长。学校还坚持推进素质教育,搭建起学校、家庭、社会三位一体的育人环境,重点培养学生的创新精神和实践能力,助力德智体美全面发展。

    师资力量更是宝华里小学的底气所在!学校始终把教师队伍建设放在首位,通过有计划的培养打磨,打造出一支教育理念新、师德高尚、教学能力强的优质教师队伍,中青年骨干教师不断涌现,为孩子的成长保驾护航。

最让家长心动的,还是两大核心优势

    一是深度联盟一师附小:2018年起,学校与市重点一师附小开启“一长执两校”的深度联盟模式,两校统一教研、共享资源,在家门口就能享受到名校级的教学水准。

    二是双轨升学超灵活:自2021年起,六年级符合条件的毕业生,既可以选择参与电脑派位,也能直接直升汇文中学南校区,不用死磕一条路,升学选择更多元!

史家加持!革新里小学:双轨升学+美育见长,天永学区潜力股

    想在东城天永片区找一所背靠名校资源、升学路径灵活的小学?革新里小学必须重点看!隶属史家教育集团,双轨升学可直升11中/11中南,还有金帆话剧团等美育特色,妥妥的性价比之选!

🏫 校史与区位

    始建于20世纪30年代,从私塾逐步更名,历经三次合并,2006年三校合一稳定办学。位于南二环沙子口西侧,紧邻望陶园、建予园等小区,生活便利。2021年纳入史家教育集团,实行“一长两校”,共享史家优质资源。

🎨 办学特色

  • 核心理念:修艺润德 阳光成长,以金帆话剧团为引领,星光舞蹈、星光乐团为两翼,全员美育氛围浓厚。

  • 课程体系:阳光“漫”教育+五彩“蔓”课程,打破学科与校内外边界,项目式学习,培养有温度、会思考、乐创新的孩子。

  • 师资与成果:依托史家集团,师资共享、双师课堂、教研一体;教师论文屡获殊荣,学生戏剧作品多次获市区大奖,多人因戏剧走出国门。

🚀 升学优势

    六年级毕业生可双轨选择:一是对口派位直升11中初中部/11中南校区;二是参与天永学区电脑派位,可填报汇文南、文汇南等优质初中,路径清晰灵活。学位充足,收调剂与非京,适合刚需家庭。

核心亮点速览

  1. 史家集团一体化管理,师资、课程、资源全面升级。

  2. 美育实力突出,金帆话剧团等品牌社团助力孩子全面发展。

  3. 双轨升学,直升+派位双保险,家长择校更安心。

天永学区百年书香校!金台书院小学:三百年文脉传承+慧心巧思育英才

    想在东城给孩子选一所底蕴深厚、特色鲜明的小学?金台书院小学绝对是独一份的选择!这所藏身东晓市街的公办校,坐拥三百年历史文脉,还是北京现存唯一的古代书院,妥妥的“行走的历史课堂”!

    金台书院小学的校址大有来头,前身是清朝名将洪承畴的赐园——洪庄。清康熙三十九年(1700年),京兆尹钱晋锡在这里创办了北京历史上第一个义学——首善义学;乾隆十五年(1750年),义学经修缮扩建,正式更名“金台书院”;同治十三年(1874年),书院学子陆润庠高中状元,这里也被冠上了“状元府”的美名。

    历经三百年风云变幻,金台书院是北京二十多座古代书院里唯一保存至今的一座,1984年更是被列为北京市重点文物保护单位。漫步校园,处处都是历史的印记,孩子在这里上学,每天都能浸润在浓厚的书香氛围里。

    新时代的金台书院小学,没有躺在历史的功劳簿上,而是深挖康熙皇帝御赐“广育群才”匾额的内涵,确立了“巧传书院文化,广育金台群芳”的办学目标。

    学校不只是教孩子读书,更以“巧”为核心,打造特色教育体系:在学科课程里,开展“教师巧教促学生巧学”课题研究,让课堂变得高效又有趣;在校本课程中,开设“慧心巧思”特色课程,“巧读文化”带孩子品读经典、陶冶情操,“巧手文化”让孩子动手实践、开启创新思维。

    在这里,孩子学到的不只是课本知识,更是三百年书院传承的刻苦求学精神,是“慧心巧思”的综合素养,妥妥的传统文化与现代教育的完美融合!

北京楼市:闭眼买房致富的时代,早已落幕

    现在朋友问我北京能不能买房,我不再直接给建议,只做客观分析——因为北京的买房逻辑,早已不是当年的模样。每个人的居住需求、资金实力天差地别,最终的权衡取舍,终究要自己来做。

    如果还抱着“在北京买套房就坐等翻倍”的幻想,劝你赶紧清醒:那个摇号抢新盘、闭眼入都稳赚的时代,真的一去不返了。这不是主观判断,而是北京楼市摆在眼前的现实,市场的主角,早已悄悄换了人。

    以前聊北京房子,话题总绕着“海淀新盘摇中了吗”“朝阳改善盘验资多少”;现在朋友碰面,问得最多的却是“你家二手房卖出去了没”“议价空间能谈到多少”。这不是闲聊风向的转变,而是北京楼市的底色彻底反转——二手存量房,才是如今市场真正的话事人。

    所有今天卖出的北京新房,明天都会加入二手房的行列,这座城市的二手房源就像越滚越大的雪球,只会越来越多。未来北京楼市的价格节奏、交易逻辑,都将由这个庞大而分散的二手市场主导。数据不会说谎:2025年12月,北京住房成交中二手房占比已达83.7%,巅峰时每10套成交就有9套是二手房,而2021年这个比例还不到四成。短短几年,买卖双方的心态和选择已然天翻地覆。

     这意味着定价权正在转移:从开发商和卖地一方,悄悄滑到了千千万万个北京普通业主手里。在西城、海淀的老小区,或是昌平、大兴的次新房板块,隔壁同户型房源降20万成交的情况并不少见,你的挂牌价再难硬扛。这种由真实居住者发起的价格博弈,比任何调控政策都直接,也残酷得多。

    那北京的新房为啥也卷成了“卷王”?答案很简单:不升级、不服软,真的没人买。二手房成交量一骑绝尘,最紧张的就是开发商。如今北京新开的楼盘,推广姿势早已变了:以前主打“大师设计”“高端定位”,现在直接把“得房率85%-92%”“LDK一体化户型”挂在嘴边,大门会所、健身亲子配套成了基本操作,更有项目推出一口价特惠、车房同购折扣、送装修送物业费的实在福利,甚至开启日均16小时直播引流。这些操作看似拉满了情绪价值,本质上都是妥妥的以价换量。

    因为现在北京买房人手里有了真正的投票权。当大家发现二手房源选择繁多、价格实在还能议价,那些地段一般、价格虚高、期房风险大的新房,自然会被晾在一边。开发商再不拿出诚意,房子就只能砸在自己手里——这就是北京存量市场最真实的竞争,一切由买家说了算。

    现在很多人对北京楼市最大的错觉,就是觉得“只要是北京的房子,就都是金宝贝”。尤其是早些年靠买房赚了钱的人,思维还停留在过去,总觉得房价跌一阵子就会报复性反弹。但在存量时代,这种想法极其危险。

    房子的本质是用来住的,过去20年被附加的过多金融属性,正在被“房住不炒”的定位和天量二手房源慢慢剥离。如今的北京房子,正在快速回归居住本源,从增值利器变回消费品——就像车子一样,落地就开始折旧,只是房子折旧速度慢一些而已。

    这种变化带来的直接结果,就是北京楼市的强分化:西城、东城核心地段房价稳中有涨,2026年1月西城均价已达119696元/平;而房山、密云等远郊区域则以价换量,部分区域年跌幅可达5%-10%。那些地段差、房龄老、品质一般的房子,最先感受到市场的寒意。财富不会消失,只是从这些房子里,悄悄转移到了核心区优质次新房、轨道沿线改善房里,市场总量虽无大幅波动,内部财富却在剧烈重新分配。

给打算在北京买房的普通人几句大实话:

    别再盲目加杠杆,现在北京首套商贷利率3.5%-4%,公积金利率约2.6%,看似信贷友好,但杠杆是把双刃剑,如今刀口格外锋利。过去借钱买房能赚钱,是因为市场整体上行,现在风险难控,务必算清自己的月供,确保能长期扛住——未来很多远郊或老破小房源变现会越来越慢,别把自己逼到降价都卖不掉的境地。

    优化手里的房产,就像优化手机APP:如果有多套北京房产,尤其是远郊盘、老破小,不妨认真考虑置换成西城、海淀核心区,或是通州副中心、亦庄河西等产业强板块的优质次新房。房子的数量不再重要,质量才是关键——未来是北京房子“好不好住”的时代,不是“有没有房”的时代。

    现在在北京买房,第一思维必须是自住改善,彻底放弃“买了过几年就赚一笔”的念头。买房前多问自己:通勤方便吗?户型住得舒服吗?周边配套能满足需求吗?多关注居住价值本身。如果只想着投资,劝你冷静——现在专业投资者都在谨慎离场,接受房子可能不赚钱的设定,让它成为资产配置的一部分,而非全部。

    未来北京楼市,两级分化会是主旋律,普涨时代彻底结束。不会再普降甘霖,而是“旱的旱死,涝的涝死”:只有核心城市核心地段(如西城学区房、朝阳公园板块、通州运河商务区),因稀缺性仍能保值流通;而大部分远郊盘、非轨道板块房源,差距会越来越大。

    别再用过去的地图,找北京楼市未来的路。那个闭眼买房就能致富的时代,早已在这座城市落幕。

如果您有需要,我正好专业,联系方式:13910684994(同微信)

最新文章

随机文章

基本 文件 流程 错误 SQL 调试
  1. 请求信息 : 2026-04-02 11:27:50 HTTP/2.0 GET : https://b.mffb.com.cn/a/459349.html
  2. 运行时间 : 0.110089s [ 吞吐率:9.08req/s ] 内存消耗:4,708.24kb 文件加载:140
  3. 缓存信息 : 0 reads,0 writes
  4. 会话信息 : SESSION_ID=e352034c594a8490a1d4dead955d22d9
  1. /yingpanguazai/ssd/ssd1/www/b.mffb.com.cn/public/index.php ( 0.79 KB )
  2. /yingpanguazai/ssd/ssd1/www/b.mffb.com.cn/vendor/autoload.php ( 0.17 KB )
  3. /yingpanguazai/ssd/ssd1/www/b.mffb.com.cn/vendor/composer/autoload_real.php ( 2.49 KB )
  4. /yingpanguazai/ssd/ssd1/www/b.mffb.com.cn/vendor/composer/platform_check.php ( 0.90 KB )
  5. /yingpanguazai/ssd/ssd1/www/b.mffb.com.cn/vendor/composer/ClassLoader.php ( 14.03 KB )
  6. /yingpanguazai/ssd/ssd1/www/b.mffb.com.cn/vendor/composer/autoload_static.php ( 4.90 KB )
  7. /yingpanguazai/ssd/ssd1/www/b.mffb.com.cn/vendor/topthink/think-helper/src/helper.php ( 8.34 KB )
  8. /yingpanguazai/ssd/ssd1/www/b.mffb.com.cn/vendor/topthink/think-validate/src/helper.php ( 2.19 KB )
  9. /yingpanguazai/ssd/ssd1/www/b.mffb.com.cn/vendor/topthink/think-orm/src/helper.php ( 1.47 KB )
  10. /yingpanguazai/ssd/ssd1/www/b.mffb.com.cn/vendor/topthink/think-orm/stubs/load_stubs.php ( 0.16 KB )
  11. /yingpanguazai/ssd/ssd1/www/b.mffb.com.cn/vendor/topthink/framework/src/think/Exception.php ( 1.69 KB )
  12. /yingpanguazai/ssd/ssd1/www/b.mffb.com.cn/vendor/topthink/think-container/src/Facade.php ( 2.71 KB )
  13. /yingpanguazai/ssd/ssd1/www/b.mffb.com.cn/vendor/symfony/deprecation-contracts/function.php ( 0.99 KB )
  14. /yingpanguazai/ssd/ssd1/www/b.mffb.com.cn/vendor/symfony/polyfill-mbstring/bootstrap.php ( 8.26 KB )
  15. /yingpanguazai/ssd/ssd1/www/b.mffb.com.cn/vendor/symfony/polyfill-mbstring/bootstrap80.php ( 9.78 KB )
  16. /yingpanguazai/ssd/ssd1/www/b.mffb.com.cn/vendor/symfony/var-dumper/Resources/functions/dump.php ( 1.49 KB )
  17. /yingpanguazai/ssd/ssd1/www/b.mffb.com.cn/vendor/topthink/think-dumper/src/helper.php ( 0.18 KB )
  18. /yingpanguazai/ssd/ssd1/www/b.mffb.com.cn/vendor/symfony/var-dumper/VarDumper.php ( 4.30 KB )
  19. /yingpanguazai/ssd/ssd1/www/b.mffb.com.cn/vendor/topthink/framework/src/think/App.php ( 15.30 KB )
  20. /yingpanguazai/ssd/ssd1/www/b.mffb.com.cn/vendor/topthink/think-container/src/Container.php ( 15.76 KB )
  21. /yingpanguazai/ssd/ssd1/www/b.mffb.com.cn/vendor/psr/container/src/ContainerInterface.php ( 1.02 KB )
  22. /yingpanguazai/ssd/ssd1/www/b.mffb.com.cn/app/provider.php ( 0.19 KB )
  23. /yingpanguazai/ssd/ssd1/www/b.mffb.com.cn/vendor/topthink/framework/src/think/Http.php ( 6.04 KB )
  24. /yingpanguazai/ssd/ssd1/www/b.mffb.com.cn/vendor/topthink/think-helper/src/helper/Str.php ( 7.29 KB )
  25. /yingpanguazai/ssd/ssd1/www/b.mffb.com.cn/vendor/topthink/framework/src/think/Env.php ( 4.68 KB )
  26. /yingpanguazai/ssd/ssd1/www/b.mffb.com.cn/app/common.php ( 0.03 KB )
  27. /yingpanguazai/ssd/ssd1/www/b.mffb.com.cn/vendor/topthink/framework/src/helper.php ( 18.78 KB )
  28. /yingpanguazai/ssd/ssd1/www/b.mffb.com.cn/vendor/topthink/framework/src/think/Config.php ( 5.54 KB )
  29. /yingpanguazai/ssd/ssd1/www/b.mffb.com.cn/config/app.php ( 0.95 KB )
  30. /yingpanguazai/ssd/ssd1/www/b.mffb.com.cn/config/cache.php ( 0.78 KB )
  31. /yingpanguazai/ssd/ssd1/www/b.mffb.com.cn/config/console.php ( 0.23 KB )
  32. /yingpanguazai/ssd/ssd1/www/b.mffb.com.cn/config/cookie.php ( 0.56 KB )
  33. /yingpanguazai/ssd/ssd1/www/b.mffb.com.cn/config/database.php ( 2.48 KB )
  34. /yingpanguazai/ssd/ssd1/www/b.mffb.com.cn/vendor/topthink/framework/src/think/facade/Env.php ( 1.67 KB )
  35. /yingpanguazai/ssd/ssd1/www/b.mffb.com.cn/config/filesystem.php ( 0.61 KB )
  36. /yingpanguazai/ssd/ssd1/www/b.mffb.com.cn/config/lang.php ( 0.91 KB )
  37. /yingpanguazai/ssd/ssd1/www/b.mffb.com.cn/config/log.php ( 1.35 KB )
  38. /yingpanguazai/ssd/ssd1/www/b.mffb.com.cn/config/middleware.php ( 0.19 KB )
  39. /yingpanguazai/ssd/ssd1/www/b.mffb.com.cn/config/route.php ( 1.89 KB )
  40. /yingpanguazai/ssd/ssd1/www/b.mffb.com.cn/config/session.php ( 0.57 KB )
  41. /yingpanguazai/ssd/ssd1/www/b.mffb.com.cn/config/trace.php ( 0.34 KB )
  42. /yingpanguazai/ssd/ssd1/www/b.mffb.com.cn/config/view.php ( 0.82 KB )
  43. /yingpanguazai/ssd/ssd1/www/b.mffb.com.cn/app/event.php ( 0.25 KB )
  44. /yingpanguazai/ssd/ssd1/www/b.mffb.com.cn/vendor/topthink/framework/src/think/Event.php ( 7.67 KB )
  45. /yingpanguazai/ssd/ssd1/www/b.mffb.com.cn/app/service.php ( 0.13 KB )
  46. /yingpanguazai/ssd/ssd1/www/b.mffb.com.cn/app/AppService.php ( 0.26 KB )
  47. /yingpanguazai/ssd/ssd1/www/b.mffb.com.cn/vendor/topthink/framework/src/think/Service.php ( 1.64 KB )
  48. /yingpanguazai/ssd/ssd1/www/b.mffb.com.cn/vendor/topthink/framework/src/think/Lang.php ( 7.35 KB )
  49. /yingpanguazai/ssd/ssd1/www/b.mffb.com.cn/vendor/topthink/framework/src/lang/zh-cn.php ( 13.70 KB )
  50. /yingpanguazai/ssd/ssd1/www/b.mffb.com.cn/vendor/topthink/framework/src/think/initializer/Error.php ( 3.31 KB )
  51. /yingpanguazai/ssd/ssd1/www/b.mffb.com.cn/vendor/topthink/framework/src/think/initializer/RegisterService.php ( 1.33 KB )
  52. /yingpanguazai/ssd/ssd1/www/b.mffb.com.cn/vendor/services.php ( 0.14 KB )
  53. /yingpanguazai/ssd/ssd1/www/b.mffb.com.cn/vendor/topthink/framework/src/think/service/PaginatorService.php ( 1.52 KB )
  54. /yingpanguazai/ssd/ssd1/www/b.mffb.com.cn/vendor/topthink/framework/src/think/service/ValidateService.php ( 0.99 KB )
  55. /yingpanguazai/ssd/ssd1/www/b.mffb.com.cn/vendor/topthink/framework/src/think/service/ModelService.php ( 2.04 KB )
  56. /yingpanguazai/ssd/ssd1/www/b.mffb.com.cn/vendor/topthink/think-trace/src/Service.php ( 0.77 KB )
  57. /yingpanguazai/ssd/ssd1/www/b.mffb.com.cn/vendor/topthink/framework/src/think/Middleware.php ( 6.72 KB )
  58. /yingpanguazai/ssd/ssd1/www/b.mffb.com.cn/vendor/topthink/framework/src/think/initializer/BootService.php ( 0.77 KB )
  59. /yingpanguazai/ssd/ssd1/www/b.mffb.com.cn/vendor/topthink/think-orm/src/Paginator.php ( 11.86 KB )
  60. /yingpanguazai/ssd/ssd1/www/b.mffb.com.cn/vendor/topthink/think-validate/src/Validate.php ( 63.20 KB )
  61. /yingpanguazai/ssd/ssd1/www/b.mffb.com.cn/vendor/topthink/think-orm/src/Model.php ( 23.55 KB )
  62. /yingpanguazai/ssd/ssd1/www/b.mffb.com.cn/vendor/topthink/think-orm/src/model/concern/Attribute.php ( 21.05 KB )
  63. /yingpanguazai/ssd/ssd1/www/b.mffb.com.cn/vendor/topthink/think-orm/src/model/concern/AutoWriteData.php ( 4.21 KB )
  64. /yingpanguazai/ssd/ssd1/www/b.mffb.com.cn/vendor/topthink/think-orm/src/model/concern/Conversion.php ( 6.44 KB )
  65. /yingpanguazai/ssd/ssd1/www/b.mffb.com.cn/vendor/topthink/think-orm/src/model/concern/DbConnect.php ( 5.16 KB )
  66. /yingpanguazai/ssd/ssd1/www/b.mffb.com.cn/vendor/topthink/think-orm/src/model/concern/ModelEvent.php ( 2.33 KB )
  67. /yingpanguazai/ssd/ssd1/www/b.mffb.com.cn/vendor/topthink/think-orm/src/model/concern/RelationShip.php ( 28.29 KB )
  68. /yingpanguazai/ssd/ssd1/www/b.mffb.com.cn/vendor/topthink/think-helper/src/contract/Arrayable.php ( 0.09 KB )
  69. /yingpanguazai/ssd/ssd1/www/b.mffb.com.cn/vendor/topthink/think-helper/src/contract/Jsonable.php ( 0.13 KB )
  70. /yingpanguazai/ssd/ssd1/www/b.mffb.com.cn/vendor/topthink/think-orm/src/model/contract/Modelable.php ( 0.09 KB )
  71. /yingpanguazai/ssd/ssd1/www/b.mffb.com.cn/vendor/topthink/framework/src/think/Db.php ( 2.88 KB )
  72. /yingpanguazai/ssd/ssd1/www/b.mffb.com.cn/vendor/topthink/think-orm/src/DbManager.php ( 8.52 KB )
  73. /yingpanguazai/ssd/ssd1/www/b.mffb.com.cn/vendor/topthink/framework/src/think/Log.php ( 6.28 KB )
  74. /yingpanguazai/ssd/ssd1/www/b.mffb.com.cn/vendor/topthink/framework/src/think/Manager.php ( 3.92 KB )
  75. /yingpanguazai/ssd/ssd1/www/b.mffb.com.cn/vendor/psr/log/src/LoggerTrait.php ( 2.69 KB )
  76. /yingpanguazai/ssd/ssd1/www/b.mffb.com.cn/vendor/psr/log/src/LoggerInterface.php ( 2.71 KB )
  77. /yingpanguazai/ssd/ssd1/www/b.mffb.com.cn/vendor/topthink/framework/src/think/Cache.php ( 4.92 KB )
  78. /yingpanguazai/ssd/ssd1/www/b.mffb.com.cn/vendor/psr/simple-cache/src/CacheInterface.php ( 4.71 KB )
  79. /yingpanguazai/ssd/ssd1/www/b.mffb.com.cn/vendor/topthink/think-helper/src/helper/Arr.php ( 16.63 KB )
  80. /yingpanguazai/ssd/ssd1/www/b.mffb.com.cn/vendor/topthink/framework/src/think/cache/driver/File.php ( 7.84 KB )
  81. /yingpanguazai/ssd/ssd1/www/b.mffb.com.cn/vendor/topthink/framework/src/think/cache/Driver.php ( 9.03 KB )
  82. /yingpanguazai/ssd/ssd1/www/b.mffb.com.cn/vendor/topthink/framework/src/think/contract/CacheHandlerInterface.php ( 1.99 KB )
  83. /yingpanguazai/ssd/ssd1/www/b.mffb.com.cn/app/Request.php ( 0.09 KB )
  84. /yingpanguazai/ssd/ssd1/www/b.mffb.com.cn/vendor/topthink/framework/src/think/Request.php ( 55.78 KB )
  85. /yingpanguazai/ssd/ssd1/www/b.mffb.com.cn/app/middleware.php ( 0.25 KB )
  86. /yingpanguazai/ssd/ssd1/www/b.mffb.com.cn/vendor/topthink/framework/src/think/Pipeline.php ( 2.61 KB )
  87. /yingpanguazai/ssd/ssd1/www/b.mffb.com.cn/vendor/topthink/think-trace/src/TraceDebug.php ( 3.40 KB )
  88. /yingpanguazai/ssd/ssd1/www/b.mffb.com.cn/vendor/topthink/framework/src/think/middleware/SessionInit.php ( 1.94 KB )
  89. /yingpanguazai/ssd/ssd1/www/b.mffb.com.cn/vendor/topthink/framework/src/think/Session.php ( 1.80 KB )
  90. /yingpanguazai/ssd/ssd1/www/b.mffb.com.cn/vendor/topthink/framework/src/think/session/driver/File.php ( 6.27 KB )
  91. /yingpanguazai/ssd/ssd1/www/b.mffb.com.cn/vendor/topthink/framework/src/think/contract/SessionHandlerInterface.php ( 0.87 KB )
  92. /yingpanguazai/ssd/ssd1/www/b.mffb.com.cn/vendor/topthink/framework/src/think/session/Store.php ( 7.12 KB )
  93. /yingpanguazai/ssd/ssd1/www/b.mffb.com.cn/vendor/topthink/framework/src/think/Route.php ( 23.73 KB )
  94. /yingpanguazai/ssd/ssd1/www/b.mffb.com.cn/vendor/topthink/framework/src/think/route/RuleName.php ( 5.75 KB )
  95. /yingpanguazai/ssd/ssd1/www/b.mffb.com.cn/vendor/topthink/framework/src/think/route/Domain.php ( 2.53 KB )
  96. /yingpanguazai/ssd/ssd1/www/b.mffb.com.cn/vendor/topthink/framework/src/think/route/RuleGroup.php ( 22.43 KB )
  97. /yingpanguazai/ssd/ssd1/www/b.mffb.com.cn/vendor/topthink/framework/src/think/route/Rule.php ( 26.95 KB )
  98. /yingpanguazai/ssd/ssd1/www/b.mffb.com.cn/vendor/topthink/framework/src/think/route/RuleItem.php ( 9.78 KB )
  99. /yingpanguazai/ssd/ssd1/www/b.mffb.com.cn/route/app.php ( 1.72 KB )
  100. /yingpanguazai/ssd/ssd1/www/b.mffb.com.cn/vendor/topthink/framework/src/think/facade/Route.php ( 4.70 KB )
  101. /yingpanguazai/ssd/ssd1/www/b.mffb.com.cn/vendor/topthink/framework/src/think/route/dispatch/Controller.php ( 4.74 KB )
  102. /yingpanguazai/ssd/ssd1/www/b.mffb.com.cn/vendor/topthink/framework/src/think/route/Dispatch.php ( 10.44 KB )
  103. /yingpanguazai/ssd/ssd1/www/b.mffb.com.cn/app/controller/Index.php ( 4.81 KB )
  104. /yingpanguazai/ssd/ssd1/www/b.mffb.com.cn/app/BaseController.php ( 2.05 KB )
  105. /yingpanguazai/ssd/ssd1/www/b.mffb.com.cn/vendor/topthink/think-orm/src/facade/Db.php ( 0.93 KB )
  106. /yingpanguazai/ssd/ssd1/www/b.mffb.com.cn/vendor/topthink/think-orm/src/db/connector/Mysql.php ( 5.44 KB )
  107. /yingpanguazai/ssd/ssd1/www/b.mffb.com.cn/vendor/topthink/think-orm/src/db/PDOConnection.php ( 52.47 KB )
  108. /yingpanguazai/ssd/ssd1/www/b.mffb.com.cn/vendor/topthink/think-orm/src/db/Connection.php ( 8.39 KB )
  109. /yingpanguazai/ssd/ssd1/www/b.mffb.com.cn/vendor/topthink/think-orm/src/db/ConnectionInterface.php ( 4.57 KB )
  110. /yingpanguazai/ssd/ssd1/www/b.mffb.com.cn/vendor/topthink/think-orm/src/db/builder/Mysql.php ( 16.58 KB )
  111. /yingpanguazai/ssd/ssd1/www/b.mffb.com.cn/vendor/topthink/think-orm/src/db/Builder.php ( 24.06 KB )
  112. /yingpanguazai/ssd/ssd1/www/b.mffb.com.cn/vendor/topthink/think-orm/src/db/BaseBuilder.php ( 27.50 KB )
  113. /yingpanguazai/ssd/ssd1/www/b.mffb.com.cn/vendor/topthink/think-orm/src/db/Query.php ( 15.71 KB )
  114. /yingpanguazai/ssd/ssd1/www/b.mffb.com.cn/vendor/topthink/think-orm/src/db/BaseQuery.php ( 45.13 KB )
  115. /yingpanguazai/ssd/ssd1/www/b.mffb.com.cn/vendor/topthink/think-orm/src/db/concern/TimeFieldQuery.php ( 7.43 KB )
  116. /yingpanguazai/ssd/ssd1/www/b.mffb.com.cn/vendor/topthink/think-orm/src/db/concern/AggregateQuery.php ( 3.26 KB )
  117. /yingpanguazai/ssd/ssd1/www/b.mffb.com.cn/vendor/topthink/think-orm/src/db/concern/ModelRelationQuery.php ( 20.07 KB )
  118. /yingpanguazai/ssd/ssd1/www/b.mffb.com.cn/vendor/topthink/think-orm/src/db/concern/ParamsBind.php ( 3.66 KB )
  119. /yingpanguazai/ssd/ssd1/www/b.mffb.com.cn/vendor/topthink/think-orm/src/db/concern/ResultOperation.php ( 7.01 KB )
  120. /yingpanguazai/ssd/ssd1/www/b.mffb.com.cn/vendor/topthink/think-orm/src/db/concern/WhereQuery.php ( 19.37 KB )
  121. /yingpanguazai/ssd/ssd1/www/b.mffb.com.cn/vendor/topthink/think-orm/src/db/concern/JoinAndViewQuery.php ( 7.11 KB )
  122. /yingpanguazai/ssd/ssd1/www/b.mffb.com.cn/vendor/topthink/think-orm/src/db/concern/TableFieldInfo.php ( 2.63 KB )
  123. /yingpanguazai/ssd/ssd1/www/b.mffb.com.cn/vendor/topthink/think-orm/src/db/concern/Transaction.php ( 2.77 KB )
  124. /yingpanguazai/ssd/ssd1/www/b.mffb.com.cn/vendor/topthink/framework/src/think/log/driver/File.php ( 5.96 KB )
  125. /yingpanguazai/ssd/ssd1/www/b.mffb.com.cn/vendor/topthink/framework/src/think/contract/LogHandlerInterface.php ( 0.86 KB )
  126. /yingpanguazai/ssd/ssd1/www/b.mffb.com.cn/vendor/topthink/framework/src/think/log/Channel.php ( 3.89 KB )
  127. /yingpanguazai/ssd/ssd1/www/b.mffb.com.cn/vendor/topthink/framework/src/think/event/LogRecord.php ( 1.02 KB )
  128. /yingpanguazai/ssd/ssd1/www/b.mffb.com.cn/vendor/topthink/think-helper/src/Collection.php ( 16.47 KB )
  129. /yingpanguazai/ssd/ssd1/www/b.mffb.com.cn/vendor/topthink/framework/src/think/facade/View.php ( 1.70 KB )
  130. /yingpanguazai/ssd/ssd1/www/b.mffb.com.cn/vendor/topthink/framework/src/think/View.php ( 4.39 KB )
  131. /yingpanguazai/ssd/ssd1/www/b.mffb.com.cn/vendor/topthink/framework/src/think/Response.php ( 8.81 KB )
  132. /yingpanguazai/ssd/ssd1/www/b.mffb.com.cn/vendor/topthink/framework/src/think/response/View.php ( 3.29 KB )
  133. /yingpanguazai/ssd/ssd1/www/b.mffb.com.cn/vendor/topthink/framework/src/think/Cookie.php ( 6.06 KB )
  134. /yingpanguazai/ssd/ssd1/www/b.mffb.com.cn/vendor/topthink/think-view/src/Think.php ( 8.38 KB )
  135. /yingpanguazai/ssd/ssd1/www/b.mffb.com.cn/vendor/topthink/framework/src/think/contract/TemplateHandlerInterface.php ( 1.60 KB )
  136. /yingpanguazai/ssd/ssd1/www/b.mffb.com.cn/vendor/topthink/think-template/src/Template.php ( 46.61 KB )
  137. /yingpanguazai/ssd/ssd1/www/b.mffb.com.cn/vendor/topthink/think-template/src/template/driver/File.php ( 2.41 KB )
  138. /yingpanguazai/ssd/ssd1/www/b.mffb.com.cn/vendor/topthink/think-template/src/template/contract/DriverInterface.php ( 0.86 KB )
  139. /yingpanguazai/ssd/ssd1/www/b.mffb.com.cn/runtime/temp/5111bd3ce6749a72e5b190c98fc708e0.php ( 11.98 KB )
  140. /yingpanguazai/ssd/ssd1/www/b.mffb.com.cn/vendor/topthink/think-trace/src/Html.php ( 4.42 KB )
  1. CONNECT:[ UseTime:0.000388s ] mysql:host=127.0.0.1;port=3306;dbname=b_mffb;charset=utf8mb4
  2. SHOW FULL COLUMNS FROM `fenlei` [ RunTime:0.000605s ]
  3. SELECT * FROM `fenlei` WHERE `fid` = 0 [ RunTime:0.001880s ]
  4. SELECT * FROM `fenlei` WHERE `fid` = 63 [ RunTime:0.002275s ]
  5. SHOW FULL COLUMNS FROM `set` [ RunTime:0.000550s ]
  6. SELECT * FROM `set` [ RunTime:0.000217s ]
  7. SHOW FULL COLUMNS FROM `article` [ RunTime:0.000597s ]
  8. SELECT * FROM `article` WHERE `id` = 459349 LIMIT 1 [ RunTime:0.006055s ]
  9. UPDATE `article` SET `lasttime` = 1775100470 WHERE `id` = 459349 [ RunTime:0.015206s ]
  10. SELECT * FROM `fenlei` WHERE `id` = 65 LIMIT 1 [ RunTime:0.000442s ]
  11. SELECT * FROM `article` WHERE `id` < 459349 ORDER BY `id` DESC LIMIT 1 [ RunTime:0.005501s ]
  12. SELECT * FROM `article` WHERE `id` > 459349 ORDER BY `id` ASC LIMIT 1 [ RunTime:0.000487s ]
  13. SELECT * FROM `article` WHERE `id` < 459349 ORDER BY `id` DESC LIMIT 10 [ RunTime:0.000739s ]
  14. SELECT * FROM `article` WHERE `id` < 459349 ORDER BY `id` DESC LIMIT 10,10 [ RunTime:0.001026s ]
  15. SELECT * FROM `article` WHERE `id` < 459349 ORDER BY `id` DESC LIMIT 20,10 [ RunTime:0.008339s ]
0.111698s