分数线上涨!这些省市已发布2024年普通高校招生录取最低控制

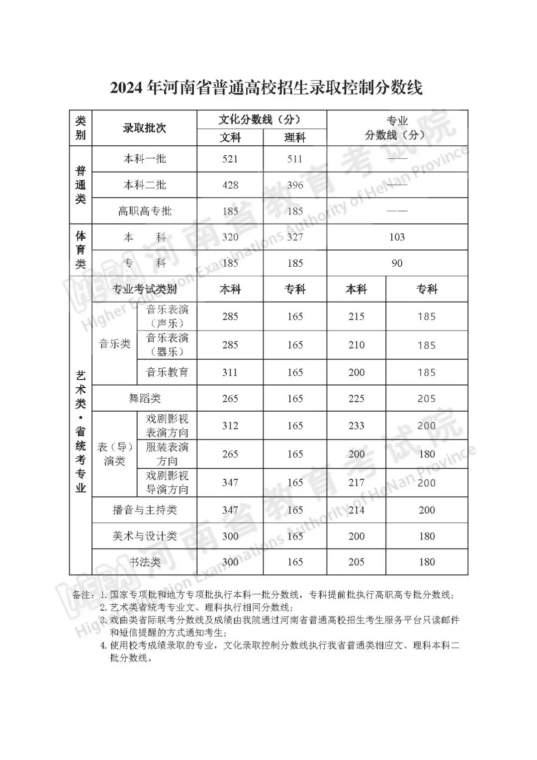
四川、云南、上海、宁夏、、青海、湖南、内蒙古等多地发布2024年普通高校招生录取最低控制分数线,详情如下:经四川省高等教育招生考试委员会审议通过,我省2024年普通高等学校艺术体育类专业招生文化成绩和专业统一考试成绩录取控制分数线已划定。现公布如下:素描、色彩、速写(综合能力)的单科成绩均须达到60.00分。(1)戏曲类本科专业文化录取控制分数线:229分。(3)组织校考的艺术类本科专业文化录取控制分数线:文科457分;理科459分。重庆市2024年全国普通高校各类招生录取最低控制分数线,已经重庆市2024年普通高校考试招生工作第二次专题会议审议通过。现公布如下:2024年上海市普通高等学校秋季招生本科各批次录取控制分数线经审定公布如下:https://www.shmeea.edu.cn/page/08000/20240623/18610.html宁夏回族自治区2024年普通高等学校招生录取控制分数线,经自治区党委教育工作领导小组会议研究审定,现公布如下:(一)普通文史类(含国家专项计划、高校专项计划、地方专项计划和军事类、公安类院校或专业)。第一批本科院校录取控制分数线496分;第二批本科院校录取控制分数线419分;高职(专科)录取控制分数线200分。(二)普通理工类(含国家专项计划、高校专项计划、地方专项计划和军事类、公安类院校或专业)。第一批本科院校录取控制分数线432分;第二批本科院校录取控制分数线371分;高职(专科)录取控制分数线200分。(一)体育文史类。第一批本科院校录取控制分数线468分;第二批本科院校录取控制分数线375分;高职(专科)录取控制分数线200分。(二)体育理工类。第一批本科院校录取控制分数线432分;第二批本科院校录取控制分数线355分;高职(专科)录取控制分数线200分。(一)艺术文史类。本科音乐类、表(导)演类、播音与主持类、美术与设计类和书法类录取控制分数线314分;本科舞蹈类录取控制分数线293分;本科戏曲类录取控制分数线251分。高职(专科)录取控制分数线200分。(二)艺术理工类。本科音乐类、表(导)演类、播音与主持类、美术与设计类和书法类录取控制分数线278分;本科舞蹈类录取控制分数线260分;本科戏曲类录取控制分数线223分。高职(专科)录取控制分数线200分。(一)录取控制分数线是指高考总分应达到相应批次录取的最低分数要求。高考总分是指考生高考文化课成绩与政策性加分之和。(二)报考体育类考生高考总分须达到体育类录取控制分数线,且体育专业术科测试成绩合格。体育专业术科测试本科合格线71分,高职(专科)合格线60分。(三)报考艺术类考生高考总分须达到艺术类各专业录取控制分数线,且艺术类专业统考成绩合格。音乐类、播音与主持类、美术与设计类、书法类、戏曲类专业统考成绩合格线为180分;舞蹈类专业统考成绩合格线为214分;表(导)演类戏剧影视表演专业统考成绩合格线为198分,表(导)演类服装表演专业统考成绩合格线为219分,表(导)演类戏剧影视导演专业统考成绩合格线为200分。6月24日下午,河南省教育考试院发布2024年河南省普通高招录取控制分数线。
本科一批文科521分,理科511分;
本科二批文科428分,理科396分;
高职高专文理科均为185分。
2024年河南省普通高校招生
录取控制分数线

2024年河南省普通高校对口招生
录取控制分数线
经省招生委员会研究决定,2024年全国普通高等学校招生陕西省各批次录取最低控制分数线如下:部分院校对文化课分数线有特殊要求的,以该校招生章程有关规定为准。艺术类专业课省级统考合格分数线已经公布,成绩均已揭晓,考生可登录陕西省教育考试院门户网站或陕西招生考试信息网查询。各特殊类型招生院校及专业执行最低控制分数线请登录陕西省教育考试院门户网站或陕西招生考试信息网查阅相关文件。一是从今天12时起,考生报名时登记的手机号将免费接收到省招办短信平台发送的成绩和位次信息。二是考生凭本人准考证号、身份证号以及“高考报名系统密码”,登录陕西省教育考试院门户网站、陕西招生考试信息网或“陕西考试招生”微信订阅号、“陕西考试招生”微信小程序可查询本人高考成绩及位次信息。三是登录国家政务服务网、陕西政务服务网、秦务员APP、微信秦务员小程序、支付宝秦务员小程序相关栏目也可进行查询。为贯彻落实教育部“不得炒作高分考生”要求,今年我省继续对文、理科高分段考生,只通知成绩和位次区间,不通知具体位次信息。考生如对自己的成绩有异议,可于6月27日12时前登录陕西省教育考试院门户网站或陕西招生考试信息网,提出网上复核申请。逾期不予受理。一是进入高考网上报名系统首页,点击“忘记密码”,通过高考报名时填写的手机号码进行找回。二是携带本人证件到报名县区招办或报名点恢复初始密码。请考生们一定提高防范意识,妥善保管个人登录账号、密码等信息,不要委托他人或机构进行网上信息查询或信息登记,严防个人信息被他人盗用或非法操控。第一个时段为6月24日12:00至6月27日12:00,填报本科提前批次,本科一批,高职(专科)提前批次中的文史类和理工类,职教单招本科志愿;第二个时段为本科一批录取结束后,填报本科二批志愿;第三个时段为本科二批录取结束后,填报高职(专科)提前批次中的艺术类和体育类,高职(专科)批次,职教单招高职(专科)志愿。第二和第三时段具体填报时间请关注陕西省教育考试院公告。4.艺术类、体育类专业本科、高职(专科)志愿分不同时段填报。艺术类、体育类本科专业志愿在第一个时段填报;艺术类、体育类高职(专科)专业志愿在第三个时段填报。艺术类、体育类考生在本科提前批次和高职(专科)提前批次不得兼报文史类或理工类志愿,在其他批次可以兼报志愿,艺术(文)考生可兼报文史类志愿,体育、艺术(理)考生可兼报理工类志愿。文史类、理工类考生不得兼报其他科类志愿。5.报考部分提前批院校和专业的考生须按时参加考核。网上填报志愿结束后,报考军队院校、公安院校公安专业、定向培养军士和中央司法警官学院、中国消防救援学院、北京电子科技学院等院校的考生须按照已公布的通知要求参加对应部门组织的检测;报考强基计划和本科综合评价招生的考生,须随时关注拟报考高校入围考核名单并及时按照高校所通知的时间、地点参加考核。6月24日下午,福建省高等学校招生委员会召开全体会议,研究确定我省2024年普通高考切线方案,部署高招录取工作。经会议研究决定,福建省2024年普通高考各类录取控制分数线具体如下:
我省2024年普通高校招生考试成绩于6月24日揭晓。现将山西省招生考试委员会批准的普通高校招生本科录取最低控制分数线(不含本科第二批C类院校)及有关事项予以公告。一、普通高校招生本科录取最低控制分数线(不含本科第二批C类院校)文化成绩最低控制分数线:艺术(文)446分;艺术(理)418分。文化成绩最低控制分数线:艺术(文)223分;艺术(理)209分。文化成绩最低控制分数线:艺术(文)335分;艺术(理)314分。文化成绩最低控制分数线:艺术(文)335分;艺术(理)314分。专业成绩最低控制分数线:美术专业202分;音乐表演声乐专业229分;音乐教育声乐主项专业208分;音乐表演器乐专业245分;音乐教育器乐主项专业217分;舞蹈专业190分;书法专业235分;播音专业230分;戏剧影视表演专业231分;戏剧影视导演专业245分;服装表演专业208分。本科第二批C类院校最低控制分数线,待本科第二批B类院校录取基本结束时,根据招生计划和考生志愿情况另行划定。一是通过“山西招生考试网”查询。登录“山西招生考试网”(www.sxkszx.cn),点击菜单“考生登录”—“2024年普通高考考生网上服务平台”,按页面提示输入考生号和登录密码,查询成绩信息、志愿信息、征集志愿信息、军检通知、录取信息等。二是通过“山西政务”小程序、“山西省招生考试管理中心”百度智能小程序,按页面提示输入考生号和登录密码,查询成绩信息。三是携带本人准考证及身份证到所在县(市、区)招考部门查询。成绩复核工作由省招生考试管理中心统一负责组织实施,复核内容包括:考生信息和答题卡是否一致,主观卷是否漏评,合分是否错误(包括小题分、大题分、单科、总分)。考生对主观卷成绩有异议的,可于6月25日至26日每日9时至18时到考生报名所在地的县(市、区)招考部门办理申请复核手续,逾期不予受理。凡申请成绩复核的考生须按考试科目提出申请,填写《山西省2024年普通高校招生考试主观卷成绩复核申请表》。各县(市、区)招考部门根据有关规定上报,统一集中核查。复核结论逐级返回,由县(市、区)招考部门及时通知考生。通过短信通知符合提前录取的军队、公安、司法等院校的考生关于体检、面试安排等信息。参加运动训练、武术与民族传统体育单独招生、高职院校单独招生、保送生等已被高校确认提前录取的考生,不再参加高考统一录取。(一)考生本人须妥善保管密码,如不慎将密码丢失、遗忘,可登录“山西招生考试网”(www.sxkszx.cn)进入“2024年普通高考考生网上服务平台”,使用报名时填报的手机号码进行密码重置;也可携带本人身份证、准考证到报名所在县(市、区)招考部门重置密码。(二)考生在网上填报志愿时,必须登录“山西招生考试网”(www.sxkszx.cn),通过工具栏上的“考生登录”,进入“2024年普通高考考生网上服务平台”进行填报。考生使用搜索引擎搜索网上填报志愿系统网页,请认准官网标签,避免因误入其他网站造成自己填报的志愿信息无效、个人信息泄露等不良后果。原文链接:山西省2024年普通高校招生本科录取最低控制分数线(不含本科第二批C类院校)公告
本科舞蹈类、表(导)演类的戏剧影视表演、表(导)演类的服装表演、音乐类的音乐表演专业文化成绩控制分数线:250分本科舞蹈类、表(导)演类的戏剧影视表演、表(导)演类的服装表演、音乐类的音乐表演专业文化成绩控制分数线:250分原文链接:2024年辽宁高考录取控制分数线公布!
江苏普通类本科历史等科目类分数线478分,物理等科目类分数线 462分。☻
本文内容来源各大教育考试院、教育厅,
仅供交流学习,版权均归原作者所有,
编辑:疏影里,编审:清欢
/ 添加客服微信号:byzc2003 →备注“入群”