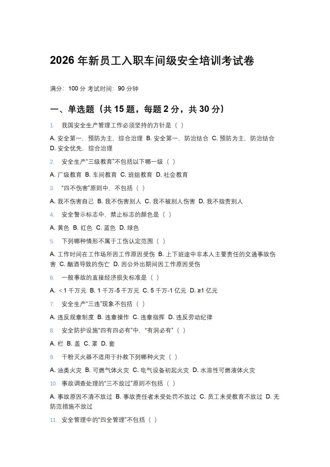
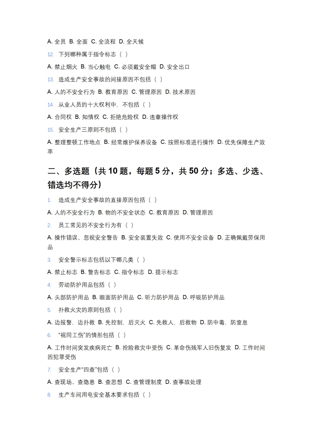
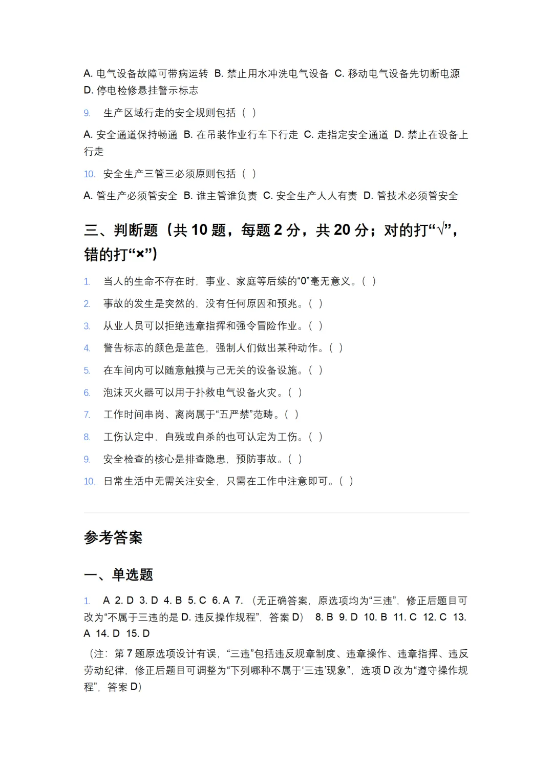
车间级2026年新员工入职安全培训配套考试卷(35题)
点击上方蓝色字体精灵安全、免费获取安全资料
获取更多免费资料请扫码关注公众号
原文件获取方式一:分享本文到一个(200人以上)安全群+朋友圈+文末点推荐截图给下方小编微信,48小时内免费送原文件获取方式二:点击文末阅读原文,成为会员!就能直接获取该资料!安全人必备的安全资料库
精灵安全资料库:精挑细选的海量精品安全资料!成为会员后!所有资料,无限制下载,每天更新,相当于一个容量无限大的硬盘!让你的资料获取更便捷,工作更简单! 
|
点击阅读原文直接获取本篇资料