
寒假开始了,各位备战26考研的小伙伴们,复试准备可以提上日程啦。而对27考研的同学来说,当前的重中之重是做好择校这门功课,选择真的非常关键。
今天给大家找到了去年等额复试的院校信息,大家可以在留言区补充!
1
什么是等额复试?
顾名思义,等额复试就是计划招生人数与复试人数相等,录取人数和参与复试的人数是1:1的,难度要比差额复试的难度低很多。
2
这些院校去年1:1录取!
🏫 华中师范大学
华中师范大学2025考研中历史文化学院世界史、中国史两个专业均为等额复试。

来源链接:
https://history.ccnu.edu.cn/info/1009/16931.htm
🏫 北京工商大学
北京工商大学马克思主义学院2025考研公布复试方案中,复试最低分数线是国家线,但实际进入复试的名单是根据18人的招生计划来划定的,最后一名的分数为357分,符合该学院的成绩要求,最终被录取。

来源链接:
https://marxism.btbu.edu.cn/sylm/xzbg/64e48c1a3a90439ba422e95043ac78fc.htm
🏫 中国矿业大学(北京)
中国矿业大学(北京)体育教研部公布2025年硕士研究生第一志愿拟录取结果,一志愿复试名单共12名考生上线,最终12名考生复试成绩拟录取。

中国矿业大学(北京)管理科学与工程专业,复试名单29名考生,29名考生复试全部合格并拟录取;会计学32名考生进入复试,拟录取23名。企业管理专业,进复试7人,全部复试合格并拟录取。

🏫 防灾科技学院
防灾科技学院2025年考研一志愿考生,应参加复试考生24人,实际参加复试考生24人,复试成绩与总成绩均合格考生24人,确认拟录取考生24人。

来源链接:https://grad.cidp.edu.cn/info/1096/5651.htm
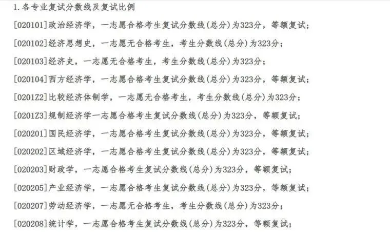
🏫 辽宁大学
辽宁大学经济学院2025考研中政治经济学、西方经济学、规制经济学、国民经济学等专业均为等额复试。

来源链接:https://econ.lnu.edu.cn/info/1041/2890.htm
注意!这是去年等额复试的情况哦~~今年的复试情况,大家一定要继续关注目标院校官网的复试通知,可能会有变化!

3
复试如何准备呢?
考研复试是上岸的关键临门一脚,考察的不只是知识储备,更是综合素养与临场应变能力。10条实用建议,帮你高效备战:
1、吃透复试大纲,明确考核重点
对照目标院校官网发布的复试细则,厘清专业课笔试范围、面试考察模块,避免盲目复习。尤其关注新增参考书目和拓展知识点。
2、深挖专业课核心,构建知识体系
复试对专业课的考察更偏向应用和拓展,要跳出初试的死记硬背,搭建完整的知识框架。可以结合行业热点、导师论文,思考知识点的实际应用场景。
3、梳理个人简历,突出核心亮点
简历要简洁凝练,重点突出学术经历、科研项目、实习实践成果。在职考生可以强调工作中与专业相关的经验,体现自身的竞争力。
4、准备中英文自我介绍,做到脱口而出
自我介绍控制在2分钟左右,中文版本突出优势与报考动机,英文版本要流畅自然,避免生硬翻译。提前反复演练,做到语气自信、表达清晰。
5、预设高频面试问题,提前打磨答案
针对“为什么报考我校”“研究生规划”“毕业设计/论文核心内容”等高频问题,梳理逻辑清晰的回答思路,避免临场慌乱。
6、关注专业前沿与行业热点
复试中常会问到热点相关的专业问题,要定期阅读专业期刊、行业报告,关注领域内的重大事件,形成自己的见解。
7、模拟面试演练,适应临场节奏
找同学或老师进行模拟面试,模拟提问、回答、互动的全过程,及时发现语速过快、逻辑混乱等问题,调整临场状态。
8、熟悉英语口语问答,积累专业词汇
除了日常自我介绍,还要积累专业领域的英文词汇和常见问答句式,避免因语言障碍影响表达。
9、准备好复试材料,做到万无一失
提前整理好身份证、准考证、成绩单、获奖证书、科研成果等材料,按要求装订成册,线上复试则备好电子版扫描件。
10、调整心态,保持自信从容
复试考察的是综合能力,不必因一两个问题回答不上就紧张。保持谦逊真诚的态度,展现出积极向上的学习潜力,比完美无缺更重要。


新东方报课指南
面对高中生、大学生,有留学咨询、出国考试、大学四六级、考研、成人英语;我们提供体系化教育教学解决方案;
有需要欢迎点击下方小程序,将有专人和您联系解答~

👩🏻🎓
关注公众号获取
【四六级、考研资讯】
院校 I 备考 I 专业 I 百科

