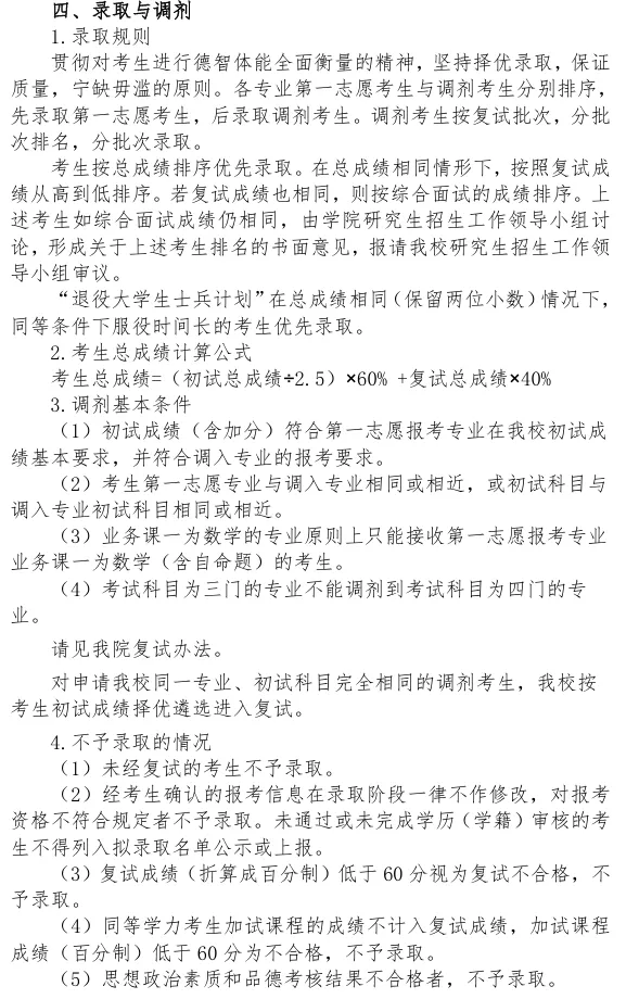
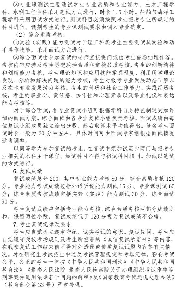
天津大学(Tianjin University),简称“天大”,是中国最早的高等学府之一,始建于1895年,初名北洋大学,是中国第一所现代大学,也是中国现代高等教育的开端名列A-档(并列第七名),位于全国前列。下面我们来具体分析一下天津大学2025年土木工程专业的录取情况,给26、27考研的小伙伴做个备考参考。
专业课考试科目及参考书
🔺818结构力学:
1.毕继红、王晖编著:结构力学(上、下册),天津大学出版社,2016;
2.刘昭培、张韫美编著:结构力学(上、下册),天津大学出版社,2006。
复试笔试的科目为土木工程专业综合,考试范围主要是本科学过的相关知识。例如混凝土原理、地基基础(土力学)、抗震、钢结构、工程经济等等。(1)、王铁成、赵海龙编著,混凝土结构原理(第7版),天津大学出版社,2024 年8月。
(2)、丁阳编著,钢结构设计原理(第4版),天津大学出版社,2024年7月
(3)、韩庆华编著,大跨建筑结构,天津大学出版社,2014年2月
(4)、顾晓鲁等主编,地基与基础(第四版),中国建筑工业出版社,2019年7 月。
(5)、陈国兴、柳春光等著,工程结构抗震原理(第2版),中国水利水电出版社;2023年11月。
2025年录取情况
从上述数据中可以看出,天津大学不管是学硕还是专硕,总分高于院线10分以上,进入复试,好好复习基本就可以被录取。天津大学的性价比显然高于其他985,因为专硕是考数二英二难度较小,但对专业课的考察更加深入,建议大家早点开始复习专业课,打牢基础。
2025年复试方案
(上下滑动查看所有内容)
拟录取名单
(上下滑动查看所有内容)
校园环境
天大校园生活兼具优质硬件与浓厚人文氛围,生活便利度高,学习与生活平衡感佳。研究生主要分布在北洋园和卫津路两大校区,北洋园校区住宿为四人间上床下桌,配备空调,公共淋浴间有隔间且 24 小时供热水,宿管服务贴心,报修响应迅速。两大校区食堂品类丰富,既有大众餐、各地风味,也有轻食窗口,校内还有 711、罗森等 24 小时便利店,以及 KFC、霸王茶姬等品牌店,满足多样饮食需求。学习配套完善,郑东图书馆、通宵自习室、考研专属自习室一应俱全,还有共享研读空间和小组讨论区,科研与备考氛围浓厚。校内超市、打印店、水果店等生活配套齐全,卫津路校区有健身房、游泳馆,北洋园校区南门通地铁,可直达市区商圈。整体校园生活节奏舒缓,设施贴心,能为学子提供舒适的学习生活环境,兼顾学业需求与日常便利。硕士研究生宿舍楼条件:两栋宿舍楼内所有房间均为四人间,上床下桌带储物柜,每间房间都带有封闭式阳台方便学生凉晒衣物。每间宿舍内配有空调、吊扇。学业奖学金设两个等级:一等奖学金每生每年0.9万元,获奖比例10%;二等奖学金每生每年0.45万元,获奖比例60%。学校可根据实际情况,对研究生学业奖学金覆盖面、等级和奖励标准进行动态调整。这里是天大——既有严谨的学术氛围,也有鲜活的烟火气,每一天都值得期待。