美术教育考研.可溯全程班招生简章-广美/华师/广大定校专项班(含数据)
The Special projects
美术教育专项班

26届/27届 扫码领取优惠/考研指导 考研咨询
#01
可溯·美术教育
#02
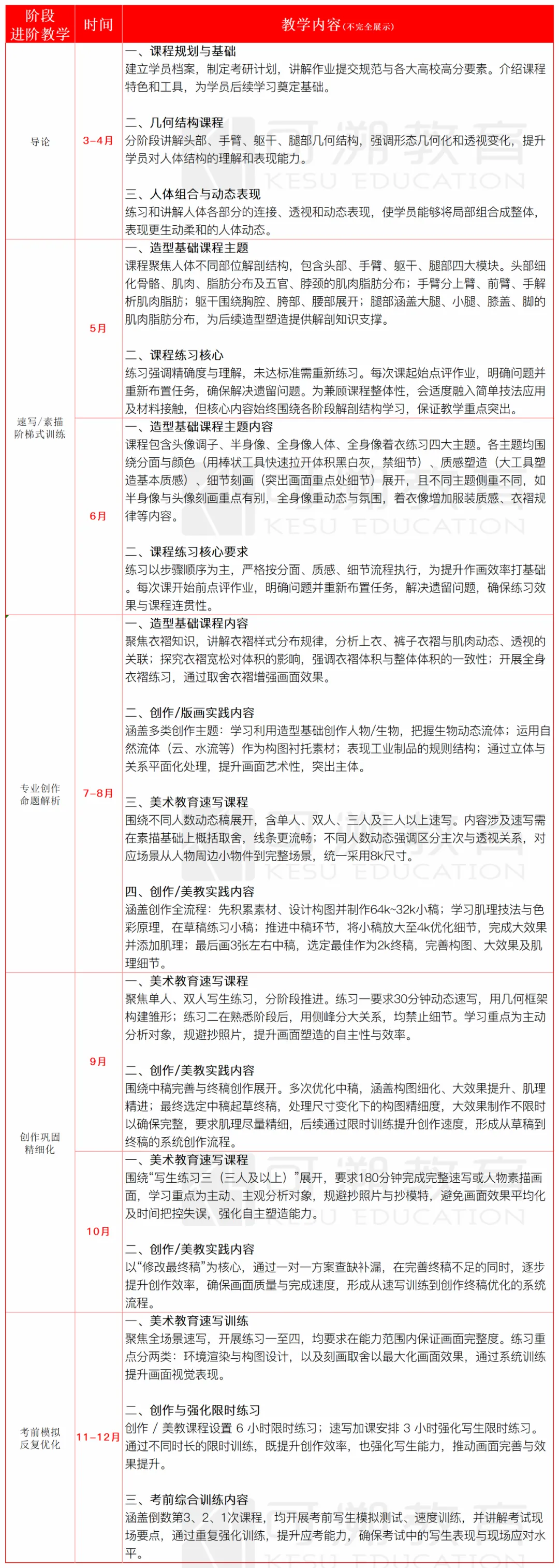
可溯·课程计划
#03
可溯·美教相关作品(部分)

一对一及讲评场景
一对一指导教学



27届 扫码领取优惠

官方网站:www.gzkesu.com课程咨询:寒假/全程班/一对一/VIP成功班
联系电话:19396889445/18024515125
广东校区:广州市海珠区地铁2号线市二宫B/A地铁口 200m 富基南一街6-10号 2楼 (广州美术学院研究生校区)老校区:广东省海珠区侨鸿大厦5层地铁2号线江南西E地铁口(广州美术学院研究生校区)老校区:广东省 越秀区东山口地铁站 广东工业大学东风路校区(已移步于总校区)广西校区:广西自治区 南宁市 西乡塘区相思湖北路 广西艺术学院研究生校区