先上干货!来看看老师手里的评分表长啥样?


某院校专业综合面试评分表(仅供参考)
从该面试评分表可以看出,复试得分被拆分成各个模块,各个模块分值分为优秀、良好、一般、较差、差,因此在复试当中面试官会根据评分表中拟定的分值进行打分。
专业素质和能力的考察中重点考察的是本学科理论知识和应用技能,在能力以及综合素质的考察中,重点考察的是本专业之外的人文素养、社会实践等。
为了让同学们更加了解评分内容,下面我们以具体的院校为例。
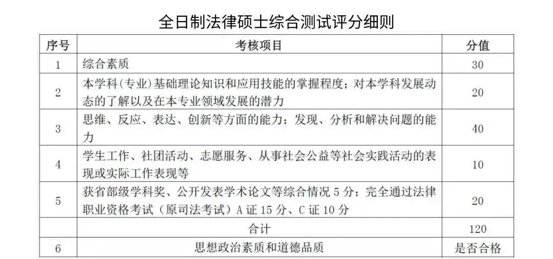
湖南大学法学院2020年的复试中,复试的分值从专业测试、综合测试、外语测试3个部分进行打分。专业测试主要考核考生对本学科专业知识和应用技能的掌握程度,共100分。专业测试这部分的考察,是同学从题库中随机抽题的,每人抽取题库中的3道题目,然后选择其中2道题目回答。综合测试这部分主要考察的是同学们的思维、反应、表达、创新等方面的能力以及综合素质、从事社会公益、思想政治素质、道德品质等方面的情况,会问到之前都获得了哪些奖项、参加过哪些社团活动等等,共120分。外语测试部分,主要考察英语听力和口语测试这两部分内容,一共20分。这一了解了评分规则,我们就有了方向了,专业课的复习则考虑可以从以下几个方面来进行备考:2)查找近3年专业领域的核心课题,可以是国家课题、教育部课题,也可以是省级的课题;以上这些如果都能准备齐全,哪怕学校没有给出复习参考书目,也足够大家备考了。