

一、参考教材概览

法理学复试的指定书目为付子堂老师主编的《法理学高阶》(第三版),高等教育出版社2020年版。本版次修订思路,是在第二版基础上,结合中共十八大以来党和国家确立的路线、方针、政策特别是习近平新时代中国特色社会主义思想、十九届四中全会精神,以及近年来法学理论方面最新研究成果及理论前沿问题,进行的再次修订。修订后,全书包括绪论、上编、中编、下编4部分共23章。
二、教材体系一览

《法理学高阶》分为绪论、上编、中编、下编,但是法理学复试考察范围为绪论和上编。故本文只对绪论和上编这两个部分进行详细讲解。(注:初试教材《法理学初阶》和《法理学进阶》在真题中也有考察,建议师弟师妹们在学习《法理学高阶》时融合《法理学初阶》和《法理学进阶》的知识点)
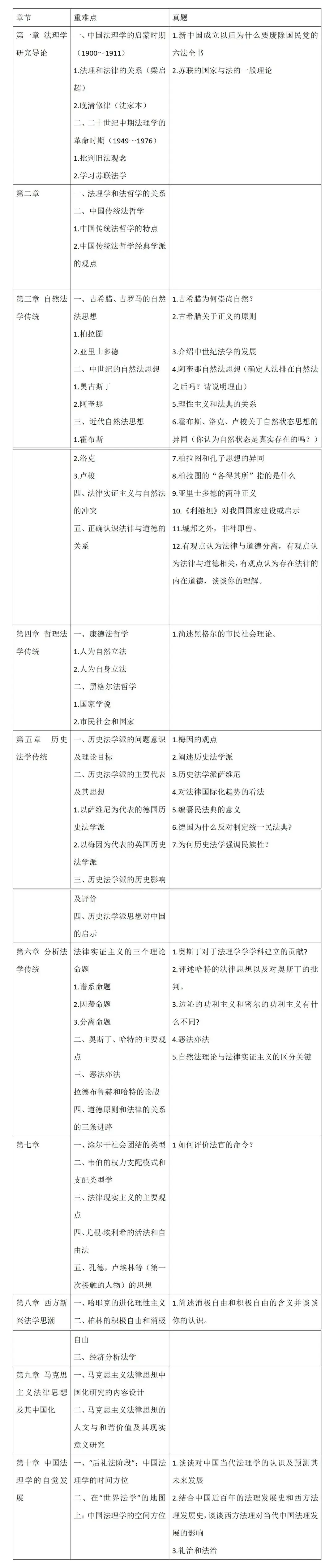
绪论分为两个章节:第一章法理学研究导论和第二章法哲学研究导论。第一章主要就中国法理学发展进程及现状进行学术综述;第二章就法哲学和法理学的关系进行了讨论,并简单梳理了中国传统法哲学的特点以及西方法哲学的脉络。
上编共含八章,主要从西方法理学的主要传统、当代新兴法学思潮、马克思主义法律思想及中国化和中国法理学的自觉发展展开介绍,系统梳理了法理学流变轨迹。上编是法理学复试考察的重中之重,故对上编所涵盖的章节一一详细解读。
第三章:自然法学传统。该章节主要介绍了古希腊、古罗马、中世纪、近代、现代四个阶段的自然法思想。从法律的角度可以将自然法思想看作是是一种具有深远影响的法律理念与价值渊源,它对实在法的构建、评判及发展起着关键作用。从历史的角度可以将自然法思想看成一种历史的产物,将其看作一再出现于西方思想史中的一个主题。通过回顾它的历史发展,强调其在塑造人类命运方面的作用。从哲学的角度而言,可以将自然法思想看作一种哲学,这种哲学关涉人的某种价值,共同面对某种根本性问题,具有普遍性。
第四章:哲理法学传统。该章节主要介绍了康德的法哲学和黑格尔的法哲学。该章节较为晦涩,要求考生具有一定的阅读基础和哲学基础。
第五章:历史法学传统。该章节介绍了历史法学派源流、主要代表及其思想、问题意识及理论目标、历史影响及历史法学派的思想对中国的启示。其中师弟师妹们可从背景、内容、意义这三个方面对历史法学派的思想作总体把握。
第六章:分析法学传统。该章节主要介绍了法律实证主义的基本观点和两种不同的法律实证主义。(“包容性实证主义”与“排他性实证主义”)此外,该章节讨论了经典命题“恶法亦法”,建议考生联系《法理学初阶》作重点把握。
第七章:社会学法学传统。该章节主要介绍了社会学法学的发展轨迹及经典人物和理论。不同于以往的分析法学和历史法学,社会学法学以近代科学的视角,不断贯彻本体论意义上的“研究法律与社会的关系”以及方法论意义上的“用社会学的方法研究法律”。(注意区分法律社会学和社会学法学)
第八章:西方新兴法学思潮。该章节以影响力的大小和中国法学界关注的程度为参考,选择几个具有代表性的流派进行介绍,包括经济分析法学、新自由主义法学和后现代法学。
第九章:马克思主义法律思想及其中国化。该章节从历史与现实、理论与实践相结合的角度,介绍了马克思主义法律思想中国化的条件与机制、问题与对策。
第十章:中国法理学的自觉发展。该章节以两个问题以现代性的中国法理学处于什么阶段,以及在地理方位上,现代性的中国法理学话语又处于一张什么样的地图上这两个问题为导向,在批判考察既有认识的基础上,分别从时间与空间两个维度,就中国法理学话语自己的方位问题,进行更进一步的思考。
三、重难点知识

与其他科目一样,法理学的复试不同于初试,复试不仅考察的范围更广,而且对考生的思辨和逻辑能力、理论掌握的深度等都要求更高。故真题中涵盖相关知识点的考察频率以及掌握参考书目的重难点举足轻重,对师弟师妹法理学复试备考的意义重大。因此,为助师弟师妹们既能从宏观角度把握重难点出题范围及知识体系,又能从微观角度充分掌握知识点的具体内容,本文拟就重难知识点解析如下:

四、复试特点及其应对策略

(一)法理学复试特点
从真题对《法理学高阶》的考察情况来看,可以发现以下两个特点:
1.从宏观来看,重者恒重。从真题考察的章节范围来看,自然法学传统、历史法学传统、社会学法学传统以及分析法学传统四个章节所考察的频率非常高。如自然法学传统所涉及的真题至少有十道,且从内容上来看涵盖了古希腊、古罗马、近代的自然法思想,可见该章节所考察的频率之高(德沃金,菲尼斯的考察相对较少)。而像哲理法学传统、西方新兴法学思潮等章节所考察的频率较低。但也出过黑格尔的市民社会理论,法律与文学等内容,所以也不能放弃学习这些部分。由于复试包含笔试和面试,前期复习还是要全面。
2、从微观来看,真题考察的范围广,并且更为灵活,对考生的要求更高。很多真题的答案无法直接从《法理学高阶》该书中得出,或者所考察的知识点在教材中一笔带过。如苏联的国家与法的一般理论,为什么要废除国民党的六法全书这类问题。此外,近两年与往年的真题考察比较而言,近两年所考察的内容更具有深度,也更贴近时政与热点话题,对考生的综合能力要求更高。如在往年可能考察简述历史法学派这类问题,考生围绕历史法学派两位重要人物、历史法学派发源的背景或者其对中国的启示等等方便展开论述即可。由于考察的范围很大,考生很容易就能回答这类问题,只要言之有理即可。但是近两年出现了一些很有深度的问题,如为什么废除国民党的六法全书这类问题。对于这类问题,考生无法投机,必须针对老师的问题回答。综上,考生除了需要具备整理知识点的能力和思辨能力,还要多加阅读一些西方法理学相关著作,增强自己的理论深度。(包括思想史的书籍,经典名著甚至是书评。)如有深入了解富勒,哈特,拉兹的思想,2025届有关法律与道德分离还是存在内在道德的问题就容易得到高分,单单阅读教材还是略有不足。
(二)复习建议
针对上述法理学复试的特点,综合真题对《法理学高阶》的考察情况以及《法理学高阶》的阅读难度,师兄师姐们从教材使用、知识点整合、阅读补充和真题练习等四个方面提出复习建议:
1.教材使用
阅读《法理学高阶》教材时应当有所偏重。从宏观上对绪论和上编两个部分有框架性的把握以后,建议结合师兄师姐们所整理的讲义重难点,侧重于浏览并深入思考重难点以及真题所考察的知识点,并可以对照教材补充讲义内容。
2.知识点整合
对于重难点内容,不仅仅《法理学高阶》里面相通的知识点要整合起来,以及《法理学初阶》和《法理学进阶》也要结合整理,并按照中西方法理思想发展的脉络形成专题,以点带面,汇聚成知识网。建议师弟师妹们多多整合知识点,不能仅仅死板背书。可以借助Xmind或幕布等软件自己梳理西方法理学的思维导图。
3.阅读补充
《法理学高阶》阅读起来有一定难度。因此师兄师姐们推荐看高全喜主编的《西方法政哲学讲演录》和《从古典思想到现代政制——关于哲学、政治与法律的讲演》。这两本书都是对于各个思想人物研究很深的学者做的演讲合集。一方面从范围上能够帮助师弟师妹们扩充知识点;另一方面从深度上也能够帮助师弟师妹们加深对知识点的了解。对于卢梭、哈特等重点考察的思想家可以借助莫里森的《法理学:从古希腊到后现代》对照学习相关人物的思想,进一步拔高。由于法理学与哲学存在较强联系,学习一些哲学史有利于帮助我们学习,比如维特根斯坦的语义哲学对于哈特的影响,新康德主义对于凯尔森的影响等。想要简单了解可以阅读《哲学家们都干了什么》,通俗易懂。想要具体了解可以参照张志伟的《西方哲学史》课程进行学习。以上的书籍主要是辅助理解《法理学高阶》,但笔试,尤其是面试也会涉及西方法理学之外的内容,无论是法教义学,法社会学,政法理论,可以结合自己感兴趣的点进行拓展阅读,很多对数字法学感兴趣的同学,读一下《数字法理学》,《数字时代的权利理论》也是可以的。老师们鼓励阅读,不一定非要阅读教研室老师的著作,但尽量是和法理学学习有关的书籍。
4.真题练习
师兄师姐建议可以结合真题来训练写作能力、知识整合能力和逻辑能力,在回答问题时要求自己有层次、有条理、有步骤地回答问题。此外,还要打通《法理学高阶》、《法理学进阶》以及《法理学初阶》的知识点之间的联系,有利于师弟师妹们理清自己的答题逻辑和思路。
近两年的真题可以留作后期自己模考,同时积极参与模拟题的练习。对于论述题和材料分析题可以借鉴初试的方法,对于一些话题总结答题语料和答题模版。

更多问题可以添加谭喵师兄或欣欣师姐微信,师兄师姐为你一对一答疑解惑


END
关注灋研毓秀公众号,加入26届法学考研交流群,获取更多干货以及西政法学考研规划内容
26届复试交流群已开放,欢迎各位师弟师妹加入


灋研毓秀工作室由西政博士生、研究生团队成立并运行,旨在为报考西政法学学硕的师弟师妹提供专业化、高质量的考研复习资料、考研辅导班次,致力于打破信息、资源壁垒,为大家提供最贴心、最科学的复习规划指导,整合考研信息和资源!2018年4月,初期为西政本科生提供学习交流平台支持、随后考入西南政法大学的研究生小伙伴们,开启了考研辅导的新路程。历经8年的风雨,“灋研毓秀”已逐渐成长为西政学硕考研辅导知名品牌:西政本科生考研,首选灋研毓秀!


