
背完,再去刷题,然后去做模拟考试检验一下,查漏补缺,科一稳定90+! 需要重点记忆的科目一知识点口诀如下驾考科目一的考试题型判断题+单选题,单选题比例较大。科四有多选,科目一没有。所以难度也不大。
考试时间,共45分钟、很多同学会担心时间不够,小编作为过来人的经验告诉你,时间是很充足的,遇到不会的可以先做下一题。
科目一的分数:一共100道题,每题1分,满分为100分,90分合格。
科目一的考试要求:
需要在电脑上进行答题,须提前熟悉电脑答题流程。
科目一的预约时间:
12123上进行实名预约,一般建议提前10天预约,以免因预约人数过多而导致无法在期望的时间内参加考试(现在都有学时要求,建议完成科目一12个学时要求,可以直接约考,10天时间用来准备。)
考前须知:
1.预约成功,会收到短信提醒
2.考生需携带有效身份证件,进入考场前要进行身份验证
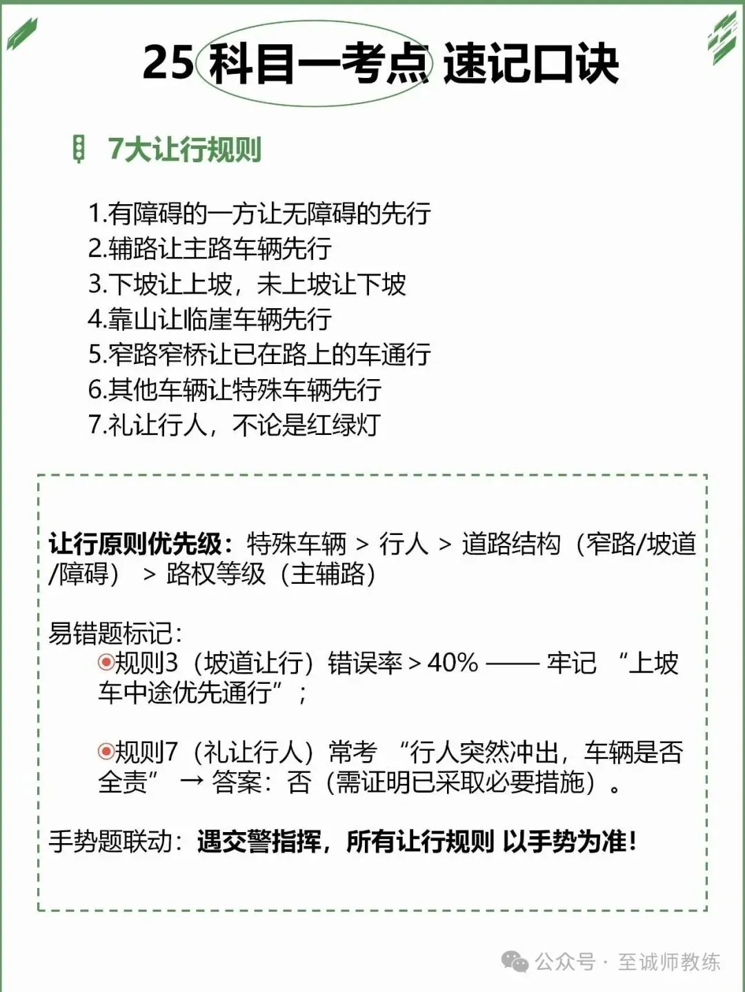
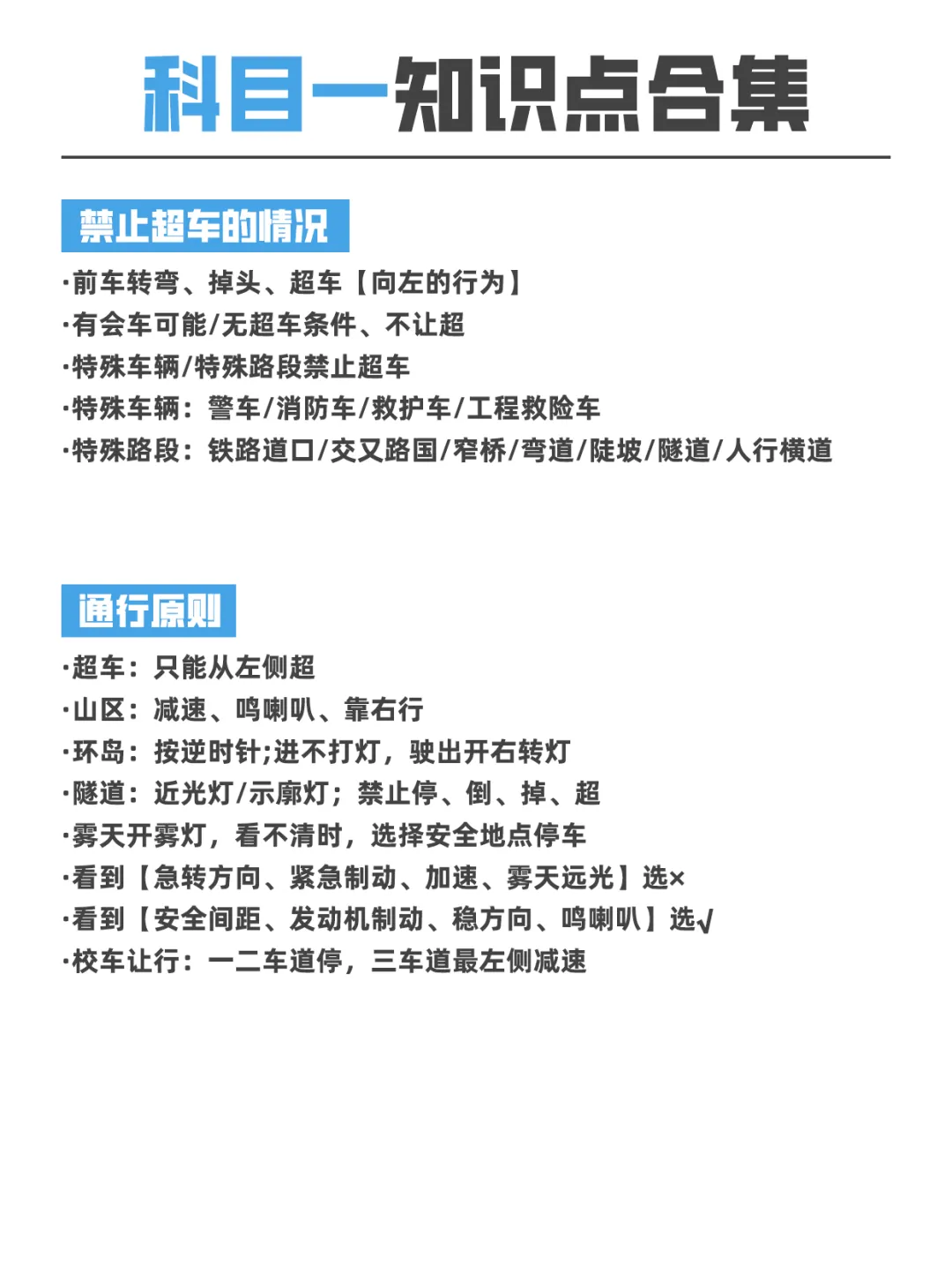
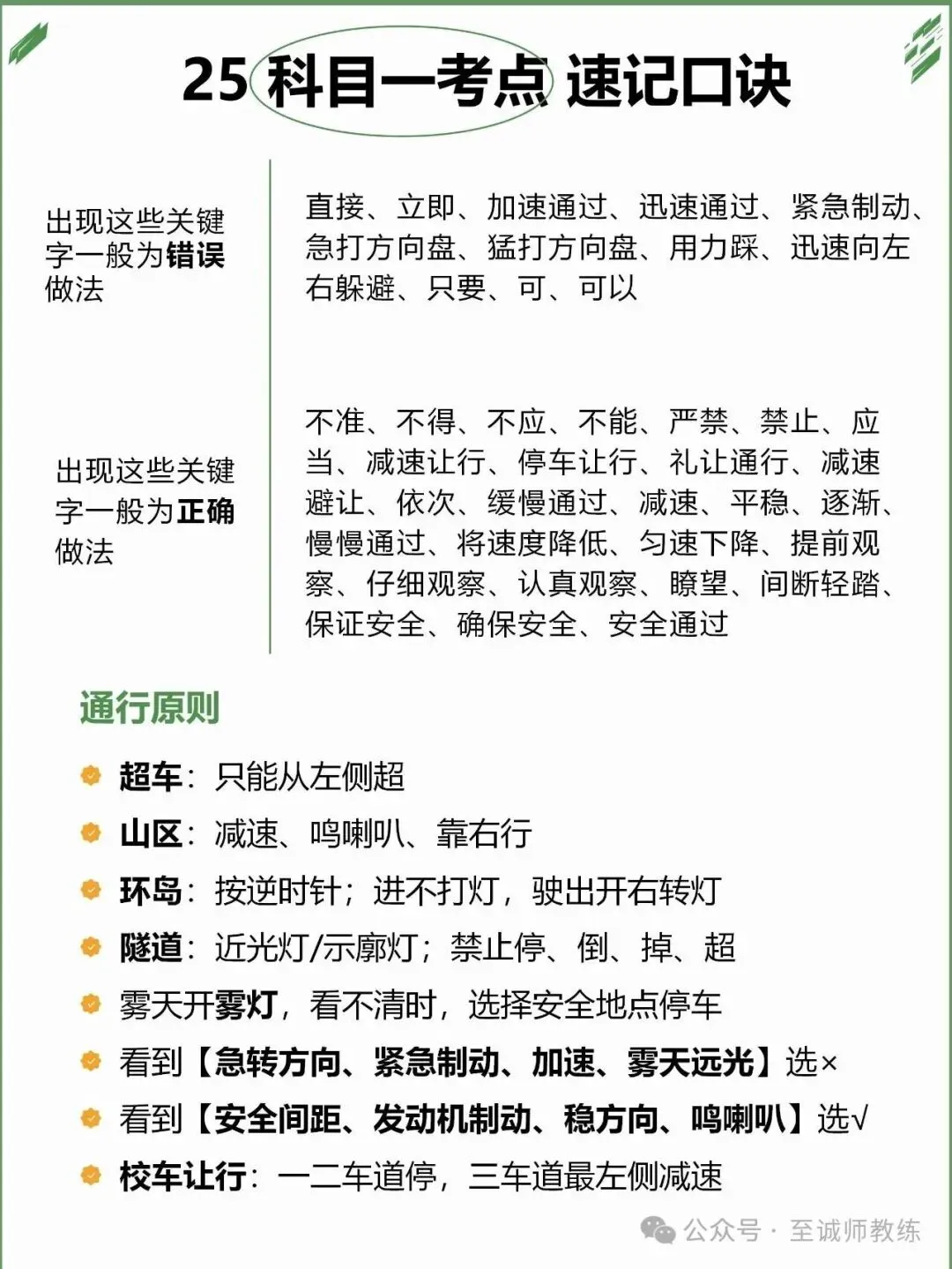
科目一考试必看的口诀分享: 一般正确的做法: - 不让你做的:不准、不得、不应、不能、严禁、禁止、应当 - 让别人先走:减速让行、停车让行、礼让通行、减速避让、依次 - 慢慢来的:缓慢通过、减速、平稳、逐渐、慢慢通过 - 需要注意的:提前观察、仔细观察、认真观察、瞭望 - 保证安全的:间断轻踏、保证安全、确保安全、安全通过一般错误的做法: - 毫不犹豫的:直接、立即、加速通过、迅速通过 - 过激反应的:紧急制动、急打方向盘、猛打方向盘、用力踩、迅速向左右躲避 - 不听指挥的:只要、可、可以 用这些小技巧准备科一考试,相信没那么难的!交警手势题也是科目一的必考题之一,大家做题的时候,一定要认真看清图片中手势方向。禁令标志题技巧如下图。别混淆了。很多同学容易记混淆。点赞关注分享接好运,祝大家考试都一把过。
一、扣分题(分档记,不混淆)
1. 扣1分
未系安全带、不按规定使用灯光/会车
普通道路不按规定倒车、掉头
车辆未按规定年检、违反禁止标志/标线
2. 扣3分
3. 扣6分
违反交通信号灯、违法占用应急车道
驾驶证暂扣期间开车、事故致轻微伤/财产损失后逃逸
普通车普路超速50%以上、超载50%以上
高速/城快路超速20%~50%(7座以上同)
中型客车/危险品车普路超速20%~50%
4. 扣9分
故意遮挡/污损号牌、未悬挂号牌
驾驶与准驾车型不符的车、高速违法停车
未取得校车驾驶证却驾驶校车
中型客车/危险品车普路超速50%以上
7座以上超载50%~100%
5. 扣12分
二、罚款题(按金额分类,好记)
1. 20-200元
2. 200元
3. 200-500元
驾驶证逾期未审验仍开车、暂扣期用欺骗/贿赂补证
身体条件不适合驾驶仍开车
4. 1000元/2000元
1000元:审验教育作假,学习记录无效
2000元:代替他人参加审验教育、考试贿赂舞弊
5. 200-2000元
三、时间题(“看到XX选XX”,秒选技巧)
✅ 看到“核发驾驶证明”→ 1日
✅ 看到“收号牌/受理”→ 3日
✅ 看到“补换号牌/申领号牌”→ 15日
✅ 看到“调节”→ 10日
✅ 看到“信息变换/所有权转让”→ 30日
✅ 看到“有效期满前”→ 90日
✅ 看到“周期/实习期”→ 12月
✅ 看到“凭证齐全”→ 当场
✅ 看到“增驾轻型”→ 受理直接发
❌ 看到“虚假”→ 1年
❌ 看到“吊销/欺骗贿赂”→ 2年/3年
❌ 看到“兵役/吸毒”→ 3年
❌ 看到“醉酒”→ 5年
❌ 看到“初次领证”→ 6年
❌ 看到“逃逸/犯罪”→ 终生
四、准驾车型(年龄+申领规则)
1. 申请年龄
2. 申领规则
可初次申领:C1(小型车)、大货车、城市公交
需增驾取得:大客车、中型客车、重型牵引挂车
五、高频口诀(简单记,不丢分)
整理了66条高频考点,从驾驶证管理到事故处理,从通行规则到违法处罚,一条不落帮你梳理清楚,收藏起来慢慢看,考试稳稳过!
1. 驾驶证未被注销,驾驶人需参加道路交通安全法律、法规和相关知识考试合格后,方可恢复驾驶资格。
2. 驾驶人户籍迁出原车辆管理所的,需向迁入地车辆管理所提出申请。
3. 驾驶证有效期满前90日内,需办理换证手续。
4. 实习期内驾驶机动车,应悬挂统一式样的实习标志。
5. 发生交通事故造成人员死亡且承担同等以上责任,未被吊销驾驶证的,需在记分周期结束后30日内接受审验。
6. 机动车驾驶人可在违法行为发生地、处理地或驾驶证核发地参加学习,并在学习地参加考试。
1. 已达到报废标准的机动车,需向登记地车辆管理所申请注销登记。
2. 报废车辆强制收缴,因报废车不符合安全技术标准,易引发交通事故。
3. 机动车临时上路行驶,需悬挂临时行驶车号牌。
4. 机动车更换发动机、改变车身颜色、更换车身(车架),需办理变更登记;加装前后防撞装置,无需办理变更登记。
1. 上路前,应当检查车辆安全技术性能。
2. 机动车上人员需按规定系好安全带。
3. 无人看守的火车道口,需减速或停车观察,确认安全后通过。
4. 机动车驶出匝道后,应进入加速车道,提速至60km/h以上再驶入行车道;在高速公路加速车道行驶,需尽快将车速提高到60km/h以上。
5. 黄色闪光警告信号灯持续闪烁时,警示驾驶人注意瞭望,确认安全后通过。
6. 指示标线的作用是指示通行;禁令标志的作用是禁止或限制行为。
7. 在没有中心线的道路上,遇到相对方向来车应减速靠右行驶。
8. 通过窄路、窄桥、冰雪道路等特殊路段时,最高速度不得超过30km/h。
9. 驾驶人需按照驾驶证准驾车型驾驶车辆,不得无证驾驶或准驾不符。
10. 遇到拥堵路段有车加塞,为保证安全,应减速或停车让行。
11. 前方交叉路口交通堵塞时,应依次停在路口外等候,不得进入路口。
12. 行车中遇到后方车辆要求超车,在条件许可时,应降低速度靠右让路。
13. 通过未划分车道的道路时,机动车应在道路中间通行。
14. 山路会车时,不靠山体一侧车辆需让靠山体一侧车辆先行。
15. 下坡时,不准空挡滑行或熄火滑行。
16. 路口通行原则:转弯让直行、右转弯让左转弯,同侧直行车辆中右侧车辆先行。
17. 在交通流量大的路段,不得超车。
18. 行驶在颠簸路段,应挂低挡位、缓抬加速踏板,避免车辆颠簸失控。
19. 机动车变更车道前,应当提前开启转向灯,示意其他车辆。
20. 路口双白实线为停车让行线,双白虚线为减速让行线。
21. 机动车路边临时停车,不得逆向或并列停放,影响其他车辆通行。
22. 遇到漫水路时,应停车查明水情,确认安全后低速通过,避免车辆进水熄火。
23. 道路较窄时,前方有行人和自行车,可轻按喇叭提醒,确保安全通行。
24. 遇到行人、其他机动车时需礼让,必要时靠边停车礼让。
25. 非紧急情况,不得在应急车道行驶或停车。 26. 高速公路错过出口后,应继续行驶,从下一个出口驶出,不得倒车、逆行。
1. 无中心线道路:城市道路限速30km/h,非城市道路限速40km/h。
2. 有中心线道路:城市道路限速50km/h,非城市道路限速70km/h。
3.高速公路三车道(从左到右):110~120km/h、90~110km/h、60~90km/h。
4.高速公路两车道(从左到右):100~120km/h、60~100km/h。
5. 高速公路能见度限制(速记:261、145、520):
能见度低于200米:车速≤60km/h,车距≥100米; 能见度低于100米:车速≤40km/h,车距≥50米; 能见度低于50米:车速≤20km/h,尽快驶离高速。
1. 装有ABS系统的汽车,紧急制动时应用力踏制动踏板;若紧急制动时同时转向,可能会发生侧滑。 2. ABS系统制动距离:冰雪、潮湿路面制动距离变长,一般路面制动距离变短。
3. 点火开关操作:
LOCK:切断电源,锁定方向盘;
ACC:接通附件电源(如收音机);
ON:发动机电路接通(未起动);
START:接通发动机电源,启动发动机。
4. 手刹规范全称:驻车制动器操纵杆。
5. 安全气囊是辅助驾驶人员的保护系统,需配合安全带使用。
6. 安全头枕可有效保护驾驶人的颈部,减少追尾时的伤害。
7. 安全带能减轻碰撞时驾驶人受到的伤害,务必全程系好。
1. 危险驾驶罪(处拘役并处罚金):
醉酒驾驶机动车;
追逐竞驶(飙车);
从事校车或旅客运输,严重超载或超速;
违反危险化学品安全管理规定运输危险化学品,情节恶劣。
2. 交通肇事罪(致1人以上重伤,负事故全部/主要责任,且有以下情形之一):
酒后、吸食毒品后驾驶;
无证驾驶;
明知车辆安全装置不全或安全机件失灵仍驾驶;
驾驶无牌证或已报废车辆;
严重超载;
为逃避法律追究逃离现场(肇事逃逸)
3. 违法驾驶造成重大交通事故且构成犯罪的,依法追究刑事责任。
4. 考试作弊:在考试过程中组织作弊,情节严重的,处3~7年有期徒刑,并处罚金。
5. 以欺骗、贿赂等手段取得驾驶证:处2000元以下罚款,3年内不得再次申领。
6. 禁考口诀:假1吊2撤3醉5逃终生
假1:用虚假材料申领驾驶证,1年禁考;
吊2:因严重违法被吊销驾驶证,2年禁考;
撤3:以欺骗、贿赂取得驾驶证被撤销,3年禁考; 醉5:醉驾被吊销驾驶证,5年禁考;营运车醉驾,10年禁考且重考后不得驾驶营运车;
逃终生:重大事故逃逸构成犯罪,终生禁驾。
1. 车辆因事故被牵引时,前后车均需打开报警灯;被牵引车除驾驶人外,其他人不得在车内。
2. 事故报警时,需向交警提供事故地点、车辆信息等相关内容,协助快速定位。
3. 发生交通事故需收集证据时,交警可依法扣留车辆。
4. 高速公路上发生事故,只能由救援车、清障车拖曳,不得自行牵引。