
【全国建筑院校择校数据 文末查看更多】
\ 数据来源 \
河南理工大学研究生招生信息网
https://adge.hpu.edu.cn/
河南理工大学建筑与艺术设计学院官网
http://jzys.hpu.edu.cn/
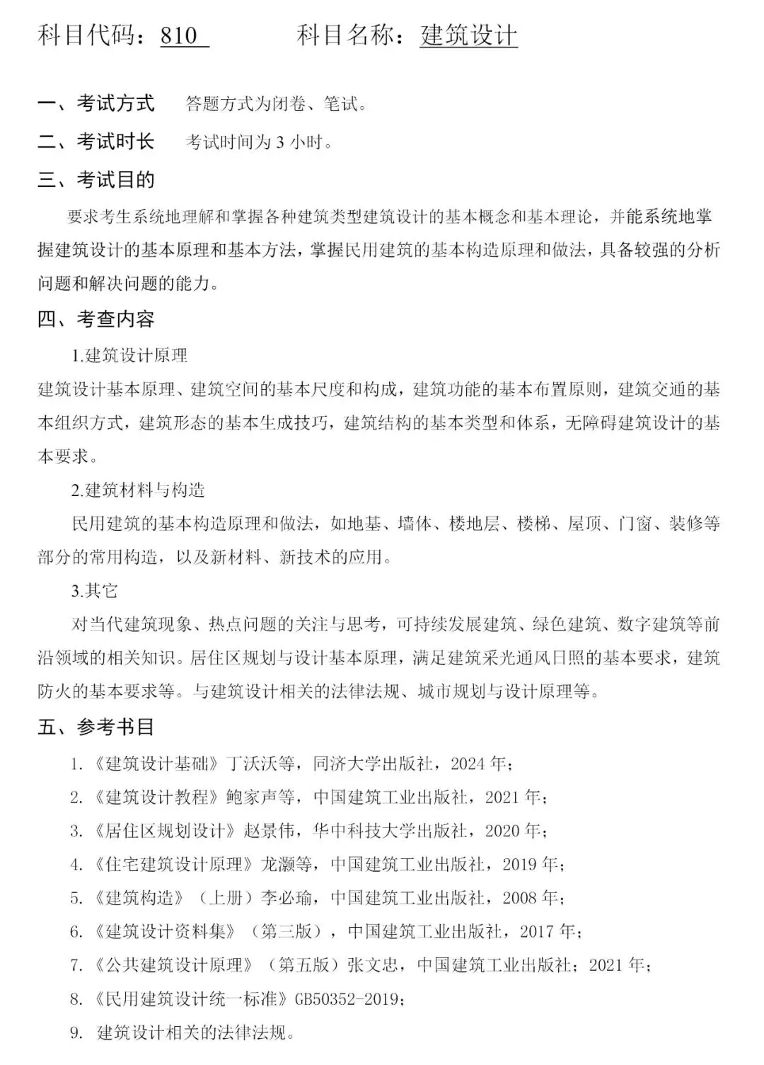
1、河南理工大学建筑学2026年招生目录

2、河南理工大学建筑学分数线&招生人数
教育部A类考生国家线。
3、河南理工大学建筑学初试+复试参考书目&考纲



4、河南理工大学建筑学第一志愿复试&拟录取名单
https://adge.hpu.edu.cn/info/1031/13809.htm
https://adge.hpu.edu.cn/info/1031/13765.htm
🏡
来斑马线STUDIO
与大神学长学姐面对面交流!
与大集体共同比拼成长!
👬👭👬👭
👬👭👬👭


建筑备考学习群正式开放!
欢迎各位小伙伴儿的加入!
考研 | 保研 | 工作 | 软件
你想知道的这里都有
目前涉及院校 ”
(已考上的BMXer遍布!)
华中科技大学、武汉大学、武汉理工大学、华中农业大学
湖北工业大学、武汉科技大学、长江大学、三峡大学
中南大学、郑州大学、湖南大学、苏州科技大学
中国地质大学、哈尔滨工业大学、厦门大学
深圳大学 等等
斑马线slogan:传承的力量
2013年至今,汇集各校大神高分学长学姐
一届一届大神学长学姐的不断努力
一届一届勤奋刻苦的你们
共同造就了斑马线一直以来的传奇成绩

