对于26经济考研人而言,上岸之路从不是“初试定乾坤”,复试更是决定成败的关键一环!想要成功迈入理想院校,必须满足两个核心条件:一是初试分数稳稳超过国家线,二是复试展现出足够的综合实力。要知道,即便初试成绩名列前茅,若复试准备不足,也可能遗憾落榜。
复试备考绝非“盲目刷题”,需围绕流程、能力、实战三大核心维度推进,具体可分为以下四点:
1. 摸清复试流程,精准对接要求
提前梳理报考院校的完整复试流程,明确笔试、面试的具体安排,重点掌握面试评分标准、常见提问方向。针对高频问题提前打磨答案,避免临场慌乱,确保每一个环节都有备无患。
2. 夯实专业基础,提升英语能力
专业课复习要深入细致,牢牢掌握核心知识点,搭建完整的知识框架,避免出现“知识点碎片化”问题。同时,英语能力不可忽视,无论是口语表达还是听力理解,都需针对性训练——尤其是自我介绍、常见复试话题等核心内容,要做到熟练背诵、自然应答。3. 参与模拟面试,强化临场应变
模拟面试是提升复试能力的关键手段。通过真实场景的模拟,既能熟悉面试氛围,又能精准发现自身问题:比如是否过度紧张、表达是否清晰、专业回答是否准确等。针对暴露的问题逐一改进,反复打磨,才能在正式复试中从容不迫。4. 寻求专业指导,少走弯路
对于复试迷茫、缺乏经验的考生,专业的辅导能大幅提升备考效率。我们针对性开设26经济考研复试定向班、弟子班、协议班等多种课程,提供名师授课、模拟面试、资料准备等全方位服务,帮你精准对接院校要求,全面提升复试竞争力。我们全方位为同学们推出了26经济考研复试定向班、弟子班、协议班。从准备线上、线下复试,到模拟面试,帮你做好全方位的准备,下一站就是上岸成功!
复试弟子班课程有哪些优势?

我们的复试师资团队兼具丰富辅导经验与院校考察视角,为你提供最专业的指导:
经济金融名师郑炳老师:16年考研辅导经验,考研专业课“定向”辅导体系开创者,已帮助数十万考生圆梦理想院校。熟谙经济学、金融专硕考研命题规律,研究过上千份真题,精通经典教材,对各高校考研信息了如指掌。原高校复试综面考官邹立伟老师:从业13年的复试综面辅导专家,曾担任高校考研复试综面考官,专注复试综面、经管类逻辑、写作等课程,精准把握院校考察重点。
复试英语名师许菲老师:十年复试辅导经验,熟悉各大高校考情,深谙复试重点考点,善于结合学生特点扬长避短,能快速提升考生英文水平与应试能力,上岸学员遍布全国知名高校。
定向院校学长:提供直系学长辅导,精准对接目标院校复试风格与考察偏好。
复试弟子班课程由“综合面试+专业定向课+综面服务”三大核心模块构成,全方位匹配备考需求:多对一模拟面试:20-30分钟全真还原复试现场,面试结束后由名师考官团进行专业点评,从英文自我介绍、综合素质、英语口语表达、专业技能等多维度全面考察,帮你精准定位问题。
炳哥定向精品课:紧扣报考专业课类型,“考什么学什么”,精准传授核心知识点,避免无效复习。
学长定向课:越早报名越能匹配优质高分直系学长,获取目标院校内部复试信息与备考经验。
全面综面服务:提供考前复试预习资料、专属复试资料,还有考前启动英语打卡服务,提前夯实英语基础。
🙋 名师考官团、模拟真实现场
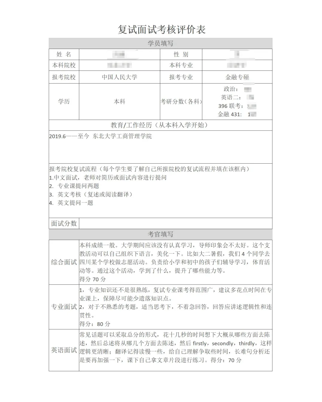
我们深知“临场感”对复试的重要性,因此特别设置全流程模拟环节:从候场准备到正式面试,每一个细节都严格还原真实复试场景。帮你提前适应考场氛围,掌握面试应答方法与技巧,通过反复练习打磨状态,直到达到录取标准。同时,提供1对1面试评价表,让你清晰了解自身优势与不足。
(面试评价表1对1)
往年参与我们模拟面试的考生普遍反馈:提前进行实战演练,能有效发现自身问题——比如紧张忘词、听不懂老师提问、说话磕巴、专业知识点掌握不扎实等。而通过针对性改进,这些问题都能得到显著解决。复试备考的核心就是“早准备、早打磨”,只有提前做好准备,当机会来临时才能牢牢抓住,不至于手足无措。
初试→复试结束。从开始准备到复试结束,所有的环节,我们都帮你想到了。包括:复试服务:预习规划、内部复习资料!英语打卡,英语话题学习。综合面试指导:包括综合面试素养、复试英语常考话题及话题精练!
【发音训练】每日班主任群里发送内容,每周一和周四学生需发音频到群里,老师会一一点评!
【听写训练】 每日班主任群内发送听写音频,学生写完拍照发群里打卡,晚上发送听写原文!
此课程为正式课程前免费为大家提供,请放心认真跟着学习!
【英语话题训练】 每日班主任会群里发送一个话题,然后学员跟着视频学习背诵。
英语打卡回顾
发音训练
听写训练
打卡详情
凭借专业的师资、全面的课程与贴心的服务,我们已帮助无数考生顺利通过复试,圆梦理想院校。众多上岸学员的好评,就是我们实力的最好证明。(添加备注公众号)
考研复试是迈向研究生生涯的最后一道关键关卡,需要足够的重视与充分的准备。希望每一位26经济考研人都能保持积极心态,找准备考方向,通过科学的训练提升复试能力。选择我们,让专业的团队为你的上岸之路保驾护航,下一站,成功上岸!