点蓝色字关注“历史学考研网” 


数十万考研人在这里奋斗
做针对性强/升学率高的历史学考研微平台
313统考真题分析国家线预测讲座
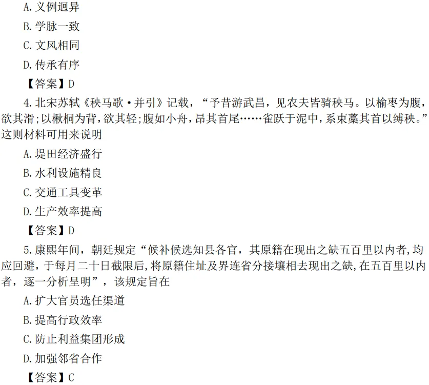
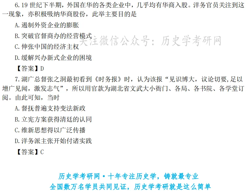
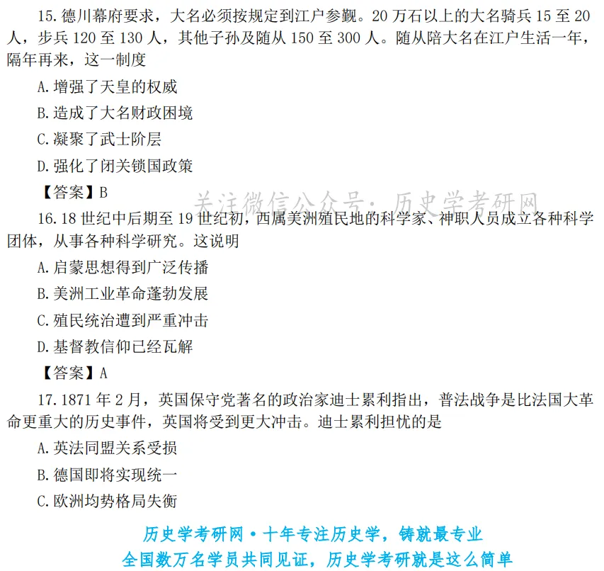
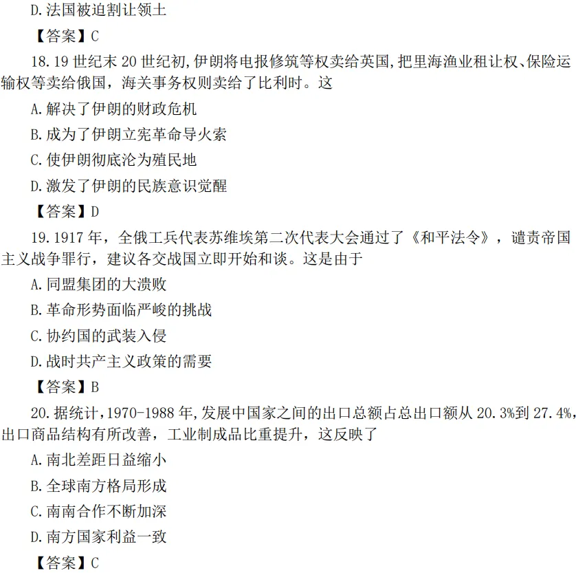
313统考历史学基础试题











2026北华大学624历史学综合(世界史)真题

2026大连大学613中国通史真题

2026东北师范大学625历史学综合真题


2026黑龙江社科院711历史学基础(中国史)真题

2026湖北师范大学740中国史基础真题

2026湖北大学710历史学基础真题

2026湖南科技大学615中国史综合真题

2026吉首大学715历史学历史学基础真题

2026暨南大学728中国史基础真题

2026暨南大学729世界史基础真题
2026兰州大学629历史学综合真题

2026四川大学650中国通史真题




2026四川大学651世界通史真题

2026西华师范大学617中国通史真题
2026西华师范大学625世界通史真题
2026西南大学678中国通史真题

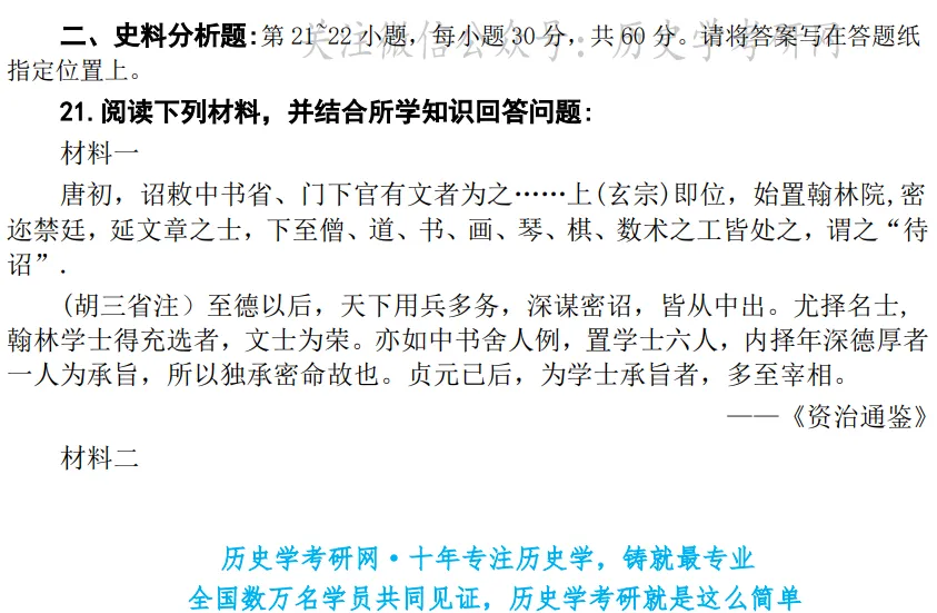
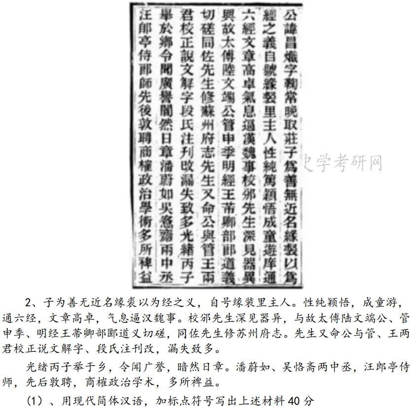
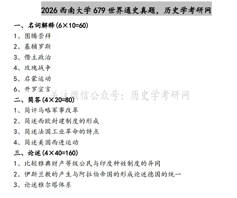
2026西南大学679世界通史真题


继续阅读

新课程
历史学考研网试听课
中国古代史部分 导学课(试听课)
中国近现代史部分导学课 (试听课)



新课程
历史学考研网试听课
中国古代史部分 导学课(试听课)
中国近现代史部分导学课 (试听课)
全心全意为每一位有梦想的考生服务!没有考不上的历史学研究生。十年专注,铸就辉煌,全国近万成功学员的见证!识别下方二维码,添加老师微信,抢占“金钻1对1”升学优惠辅导名额!
↓↓↓↓↓↓

