进行强基计划招生的都是国内的985院校,目前39所985高校均有招生,分数门槛较高,该计划的最高分一般在690分左右,最低分在570分左右。本期还整理了强基计划39所大学录取分数线,希望对同学们报考强基计划有所帮助。
一、2025强基计划大学录取分数线
因为部分院校只公布了强基计划的入围分数线,没有公布录取分数线,再加上强基计划院校数量较多,本文很难一一整理出全部的入围分和录取分,因此,老师只选取部分院校,整理出这些院校强基计划的入围分和录取分,供大家参考。
注:只有入围分数线才是高考成绩,录取分数线都是高考成绩与考生在该校的测试成绩综合计算得出的,所以对于高考生来说参考价值比较大的还是入围分数线。
1.清华大学
2025强基计划入围分数线:
安徽:物理类681分;河北:物理类680分;四川:物理类678分。
2.北京大学
2025强基计划入围分数线:
江苏:入围分数线物理类672分;
北京:入围分数线670分;
安徽:入围分数线物理类682分;
山东:入围分数线677分。
3.北京理工大学
2025强基计划入围分数线:
2025强基计划录取分数线:
4.国防科技大学
2025强基计划入围分数线:
辽宁省629分、江西省611分、山东省628分、河南省635分、湖南省625分、四川省635分、贵州省595分、陕西省608分。
2025强基计划录取分数线:
5.中南大学
2025强基计划入围分数线:
2025强基计划录取分数线:
6.华中科技大学
2025强基计划入围分数线:
2025强基计划录取分数线:
7.大连理工大学
2025强基计划入围分数线:
2025强基计划录取分数线:
8.南开大学
2025强基计划入围分数线:
2025强基计划录取分数线:
9.哈尔滨工业大学
2025强基计划入围分数线:
北京的最低录取线是688.4分(智能装备与系统),山东的最低录取线是724.4(智能装备与系统)
2025强基计划录取分数线:
10.中山大学
2025强基计划入围分数线:

2025强基计划录取分数线:
11.华南理工大学
2025强基计划入围分数线:

2025强基计划录取分数线:
12.电子科技大学
2025强基计划入围分数线:

2025强基计划录取分数线:
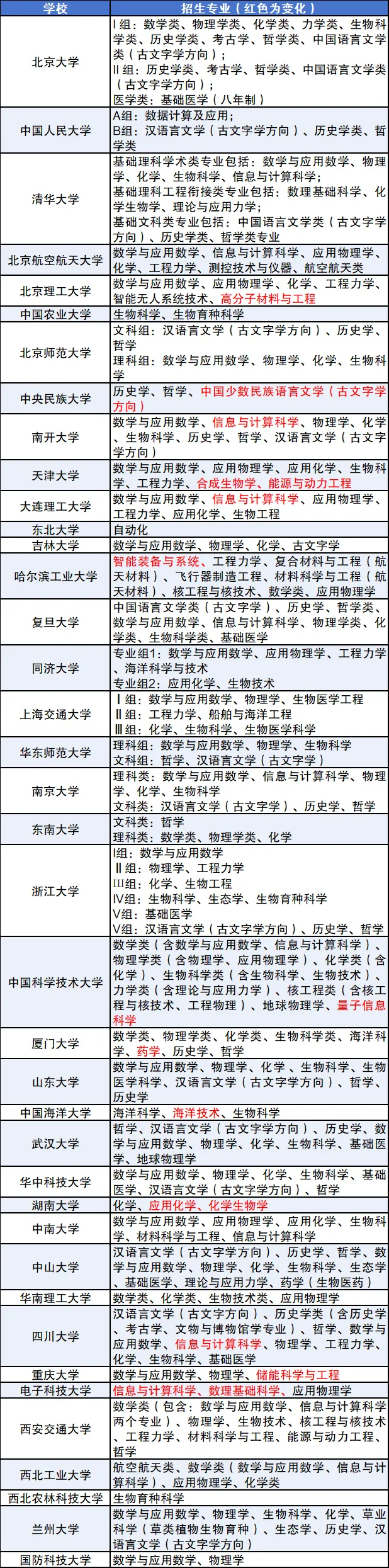
二、强基计划39所大学名单及专业
强基计划招生院校是39所,这39所都是国内的985大学。这些985院校结合自身办学特色,重点在数学、物理、化学、生物、理学、基础医学、哲学、古文字学等相关基础学科专业招生。2025年强基计划39所大学的具体名单,详情如下:
1.北京航空航天大学
招生专业:数学与应用数学、信息与计算科学、应用物理学、化学、工程力学、测控技术与仪器、航空航天类
2.大连理工大学
招生专业:数学与应用数学、信息与计算科学、应用物理学、工程力学、应用化学、生物工程
3.中国农业大学
招生专业:生物科学、生物育种科学
4.华南理工大学
招生专业:数学类、化学类、生物技术、应用物理学
5.东北大学
招生专业:自动化
6.华东师范大学
招生专业:数学与应用数学、物理学、生物科学、哲学、汉语言文学(古文字学)
7.北京理工大学
招生专业:智能无人系统技术、高分子材料与工程、工程力学、应用物理学、化学、工程力学
8.中国海洋大学
招生专业:海洋科学、海洋技术、生物科学
9.天津大学
招生专业:数学与应用数学、应用物理学、应用化学、生物科学、工程力学、合成生物学、能源与动力工程
10.山东大学
招生专业:数学与应用数学、物理学、化学、生物科学、生物医学科学、汉语言文学(古文字学方向)、历史学、哲学