不知不觉,考研初试已经过去半个多月了,同学们在忙什么呢?
有同学说:都说考研后劲大,没想过这么大:刷哪个平台系统都会推荐和考研相关的内容,晚上做梦梦到国家线、梦到考研成绩,出去玩妈妈还在给我转发考研复试调剂相关文章和视频……

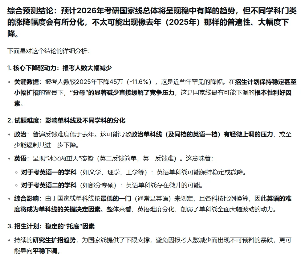
说到国家线,近期有不少同学在留言中问今年国家线会涨吗?英语国家线会不会降?目前网上有很多预测国家线的版本,有涨的有降的。
说到国家线,肯定还有一部分同学不了解是怎么一回事,五姐给大家科普一下国家线,看完文章之后,你自己就可以对国家线做一个大致的判断,不被带跑偏,心中更有数
。
以下内容未经许可,禁止复制转载。
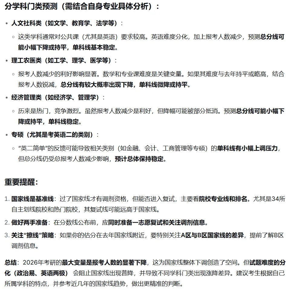
国家线的划定是相关部门在综合考虑招生计划、考生考试成绩、区域均衡发展、民族政策等情况下,按学科门类划定的,是全国硕士研究生招生考试考生进入复试的初试成绩基本要求。国家线是保证招生录取基本质量的底线,总体上充分保证各学科门类的招生需要,按照一定的比例划线,保证当年各学科上线人数不至于过多或过少。国家分数线包括总分线和单科线,只有两条分数线都过了,才有可能进入复试或者调剂(如果没过A区国家线但过了B区分数线就可以往B区调剂,这里说的是总分和单科都要过线)。关于国家线单科线,首先要说明的是,统考公共课的分数线不是划到具体学科上(英语、政治、数学这些),而是所有学科共用一条“单科线”,具体分为满分=100分(比如政治、英语)和满分>100分(比如数学150分或者其他学科统考比如教育、医学的300分)。这个分数线的划分是根据这些单科里最低的一门来确定的,比如说一般都是英语最难、分数最低,那么就以英语计算出的分数线为单科线,大于100分的科目按照比例扩大。2025年经济学英语单科线40分,那么大科满分150分的数学和专业课(满分150分是100分的1.5倍)国家线是40×1.5=60分(如果乘积有小数点,四舍五入为整数);再比如2025年历史学英语线43分,那么专业课满分300分的线就是43×3=129分,这个比例关系大家只要看一下往年分数线就能明白。①试题难易程度:换句话说就是考生的成绩是直接影响的国家线的划定因素之一。像去年考完试之后,政治、英语,全网几乎都在说难,几乎很少有说简单的,加上去年考研报考人数下降50万人,最终各个学科门类国家线普遍下降。下图给大家看下去年国家线的变动(与2024年国家线相比):而今年,政治这一门,考完试之后,据各平台考生的反映以及辅导老师的评价,整体难度应该低于上一年。英语考完试之后,话题“英二简单”和“英语一我恨你”上了热搜。当普遍都说难,几乎没有人说简单的时候,是真的难,大家普遍都考的不好;但是,当有一部分人说难,而有不少人说简单的时候,可能难度没那么高。那么国家线的变动可能就不会像去年那样全面大幅下降。相较25考研人数(388万)下降了45万人之多,降幅达到了11.6%,超过去年的降幅11.4%小五姐把以上信息提供给deepseek,得到的分析如下(本文主要科普分数线,以下理性看待):国家线就像开盲盒,在没有公布之前,谁也无法准确预测,不过看完以上分析,大家可以不用太过于焦虑,过线大有希望!值得期待!教育部根据全国不同地区经济发展情况和教育水平等,把全国31个省市自治区分为两类,分别为一区和二区。
一区:北京、天津、河北、山西、辽宁、吉林、黑龙江、上海、江苏、浙江、安徽、福建、江西、山东、河南、湖北、湖南、广东、重庆、四川、陕西等21省(市);
二区:内蒙古、广西、海南、贵州、云南、西藏、甘肃、青海、宁夏、新疆等10省(区)。
一区大都是教育强省,教育资源较多,各大名校也多集中于一区,因而报考人数多竞争比较激烈。二区大都为教育稍弱的省份,B区考生的竞争相对于小一些。但是也有一些调剂热门院校,比如云南大学、广西大学、新疆大学、贵州大学等。 报考地处一区、二区招生单位的考生,分别为A类考生和B类考生。根据区域不同研究生考试的国家复试分数线也不同。一区分数线高,通常各科一区A类线总分线比二区B类线高10分。
清华大学、北京大学、中国科学技术大学、复旦大学、北京航空航天大学、天津大学、中国农业大学、哈尔滨工业大学、四川大学、华中科技大学、吉林大学、浙江大学、兰州大学、重庆大学、大连理工大学、山东大学、中国人民大学、北京理工大学、南开大学、北京师范大学、南京大学、西安交通大学、东南大学、武汉大学、电子科技大学、上海交通大学、中南大学、东北大学、西北工业大学、厦门大学、湖南大学、华南理工大学、中山大学、同济大学。
自划线院校划定复试分数线不受国家线约束,由招生单位根据本单位报考情况自行划定分数线,可高于也可低于国家线,一般情况下大多高于国家线,个别专业可能低于国家线。5、非自主划线院校与国家线的关系,过国家线就一定能进复试吗?非自划线院校必须以国家线为参考,复试线划定必须大于等于国家线,不可以低于国家线。但并不是过了国家线就能进复试。虽然国家线是非自主划线院校划定复试分数线的参考,并不是过了国家线就能进入复试。各个学校会划定校线,然后,各个院系,会根据各个专业报考人数、考生得分情况,按照一定的比例(复试差额比)划定分数线,公布复试名单。最后五姐想说的是:上岸大有希望!祝所有关注51考研网的朋友们
好运加持!一切顺利!成功上岸!
①估分:26考研统考公共课统考专业课各科真题及答案②复试资料、复试调剂简历模板等③很难得且超全的学英语好剧带字幕,以上下载链接:https://pan.quark.cn/s/f4aaf3e994d2(🎀温馨提醒:复制此链接在浏览器里面打开,打开链接后要先点击“保存到网盘”,然后再打开网盘!2026,你的名字一定会出现在研究生录取通知书上!