当前位置:首页>录取分数线>最新!郑州市高中录取分数线来了!明日正式开始录取!(附各地录取分数线)

最新!郑州市高中录取分数线来了!明日正式开始录取!(附各地录取分数线)

  • 2026-03-17 22:22:38
最新!郑州市高中录取分数线来了!明日正式开始录取!(附各地录取分数线)

刚刚,郑州市高中录取分数线公布!

2020年郑州市区第一批次最低录取分数线为496分,郑州市区第二批次最低录取分数线为428分,郑州市区普通高中最低录取控制分数线为319分

按照郑州市中招办2020年市区普通高中招生工作日程安排,普通高中招生录取工作将于8月14日—8月18日进行。

8月14日、15日为公办普通高中的录取审批时间。考生和家长可于8月14日中午登录郑州教育信息网(http://ztc.zzedu.net.cn)查询考生录取结果,也可以登录各学校网站查看录取公告,亦可到学校现场查看录取公告、查询录取结果,或拨打学校值班电话进行咨询和查询;同时学校会主动通知已被录取的学生及其家长。

以下是小编整理的现阶段已公布的部分地市及学校录取分数线,供各位考生及家长参考(具体分数线以当地教育局和学校公告为准)

高中录取最低控制线(建档线),是指该分数线以上的考生具有上高中的资格,这是考生上高中的最低门槛。

能否录取,还要看各高中录取分数线,希望考生和家长正确看待这一问题,并非所有过该分数线的考生都能上高中。

郑州

郑州市区第一批次最低录取分数线为496分,郑州市区第二批次最低录取分数线为428分,郑州市区普通高中最低录取控制分数线为319分

第一批次录取的学校:

河南省实验中学  552分

郑州市第一中学  552分

郑州市第二高级中学  512分

郑州市第四高级中学  551分

郑州市第五高级中学  508分

郑州市回民高级中学  512分

郑州市第七高级中学  540分

郑州市第九中学  523分

郑州市第十一中学  542分

郑州市第十二中学  496分

郑州市第十六高级中学  496分

郑州市第十九高级中学  512分

郑州市第四十七高级中学  529分

郑州外国语学校 561分

郑州市第101中学 506分

郑州市第106高级中学  520分

郑州中学  539分

郑州市实验高中  521分

郑州龙湖一中  535分

郑州市郑开学校  514分

郑东新区外国语中学  514分

郑州市第七十四中学  496分

第二批次录取的学校:

郑州十中  445分

郑州市第十四高级中学  456分

郑州市第十八中学  458分

郑州市第二十四中学  458分

郑州市第三十一高级中学(郑州市第103高级中学)  484分

郑州市第四十四高级中学  465分

郑州市第102高级中学  476分

郑州市第107高级中学  450分

郑州市扶轮外国语高级中学 452分

郑州市第二十中学  428分

郑州市第二十九中学  428分

郑州市第三十六中学  428分

郑州市第五十三中学  428分

航空港区高中  428分

郑州艺术幼儿师范学校(普高班)428分

郑州市区普通高中约录取4万余人

今年,郑州市区共有54890名初中毕业生报名参加市区普通高中招生考试,市区普通高中招生计划39840人,招生计划人数占报考毕业生人数的72.58%。其中,公办普通高中学校招生计划19650人,占普通高中总计划的49.32%。

从实际划线录取情况看,公办普通高中学校实际录取19859人,录取人数占总招生计划数的49.85%。加上民办学校和国际班的后期录取,郑州市区普通高中学校约录取4万多人,普通高中录取率约73%。

分学校划线、分学校公布、一次录取

按照规定,郑州市区普通高中录取实行分学校划线、分学校公布、一次录取的办法。录取时根据普通高中招生计划和班额控制标准一次性确定每所学校的录取分数线。根据录取分数线确定录取名单,进行录取。

郑州市区普通高中录取分数线的划定,以学校招生计划、考生学业考试成绩和考生填报志愿为依据,分别划出统录分数线、分配生录取线。

具体办法为:

1.郑州市区第一批次学校录取分数线划定。

第一批次普通高中划线时,按照“志愿优先、依据分数”的原则。首先,按照某校统招生计划数的40%划定分数线;其次,按照报考该校第一志愿考生的学业成绩,及分配到各初中学校的分配生计划数,划定该校在各初中学校的分配生录取线。

划定40%统录生分数线时,根据考生志愿和学业成绩高低统一排序,排序时既考虑第一志愿也考虑第二志愿。

2.郑州市区第二批次学校录取分数线划定。

第二批次普通高中划线时,按照“依据志愿、依据分数”的原则,进行第二批次的划线录取。

3.郑州市区第三批次民办普通高中录取。由学校自主进行。

今年,郑州市区普通高中招生坚持“录取分数线公开”的原则,公布方式与去年相同,各学校的统录分数线由学校公布,郑州市区普通高中的最低录取控制分数线由郑州市中招办公布。

8月14日中午考生可查询录取结果

按照郑州市中招办2020年市区普通高中招生工作日程安排,普通高中招生录取工作将于8月14日—8月18日进行。

8月14日、15日为公办普通高中的录取审批时间。

考生和家长可于8月14日中午登录郑州教育信息网(http://ztc.zzedu.net.cn)查询考生录取结果,也可以登录各学校网站查看录取公告,亦可到学校现场查看录取公告、查询录取结果,或拨打学校值班电话进行咨询和查询;同时学校会主动通知已被录取的学生及其家长。

2020年,郑州市区普通高中继续实行阳光招生。按照要求,各招生学校要切实做到招生政策公开,招生计划公开,考试成绩公开,录取程序和结果公开,收费标准公开,主动接受家长、学生和社会各界的监督。同时,各招生学校在郑州市中招办的统一监管之下,在招生过程中坚持“两严格”,严格按照郑州市教育局下达的招生计划招生,严格执行省、市物价部门批准的收费标准。

未被普通高中录取可转报中专中职

在普通高中录取结束以后,将进行普通中等专业学校的录取。

我省五年制一贯制高职高专和“3+2”分段制高职高专,由河南省招办统一划定录取控制分数线,2020年录取控制分数线为170分。郑州幼儿师范高等专科学校最低录取控制分数线320分。小中专不设置录取控制分数线。

需要注意的是,“五年制”和“3+2”招生,考生须参加2020年全省高中阶段教育招生考试并达到省定录取分数线。学校应优先从参加2020年全省高中阶段教育招生考试首报“五年制”和“3+2”志愿的考生中择优录取。

小中专招生,招生学校应优先录取参加2020年全省高中阶段教育招生考试并报有普通中专志愿的考生,在生源不足的情况下可接收报考其他高级中等学校的考生或凭初中毕业证录取新生。

报考高中未被录取的考生可以转报普通中专,但只能参加未完成中专招生计划学校的招生录取。报名时持郑州市2020年中招文化课考试准考证、成绩通知单、本人身份证原件及复印件直接到普通中专学校报名,或通过“河南省普通中等专业学校招生服务平台”报名。

报考高中转报中职学校的学生,凭郑州市2020年中招文化课考试准考证、成绩通知单、本人身份证原件及复印件到意向就读的中职学校报名,参加未完成招生计划学校的录取工作,注册入学。

商丘

商丘市最低录取控制分数线为260分

鹤壁

2020年鹤壁市普通高中最低控制分数线:208分

许昌

提前批投档情况:

市区普通高中分数线及录取情况:

部分学校分配生分数线:

许昌高中:

许昌实验中学:

许昌二高:

济源

济源最低录取控制分数线为323分

济源一中、济源高级中学、济源四中分配生最低,控制分数线为490.5分

六所普通高中统招分数线分别为:

济源一中:561.6分

济源高级中学:539.1分

济源四中:474.6分

济源五中:374分

济源六中:418.3分

济源英才学校:463.1分

周口

全市2020年普通高中最低录取分数线为247分,达不到此分数线的考生不予录取,不建普通高中学籍。

郸城:

郸城县2020年普通高中最低录取分数线为335分

郸城一高:499分

郸城二高:445分

郸城三高:355分

郸城希望高中:335分

郸城才源高中:400分

郸城实验高中:335分

郸城一中:460分

郸城英才学校高中部:335分

南阳

市一中:519分

市五中:491分

市二中:432分

市八中:429分

第一完全学校:473分

第二完全学校:460分

第四完全学校:426分

第五完全学校:439分

第六完全学校:426分

油田第一中学:426分 

登封

一、登封市普通高中招生最低录取控制分数线270分

二、公办普通高中(登封市第一高级中学、登封市实验高级中学、登封市嵩阳高级中学、登封市外国语高级中学)统一录取控制分数线376分

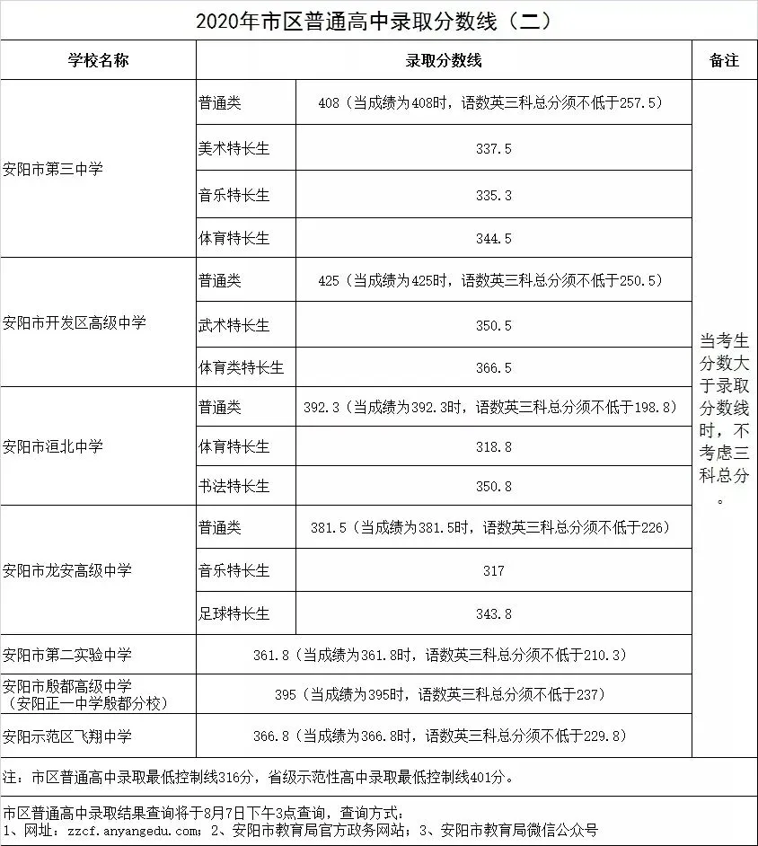
安阳

市区普通高中录取最低控制分数线316分

市区省级示范性高中录取最低控制分数线401分

滑县:

濮阳

市直普通高中录取分数线

市直初中学校分配生招生分数线

油田高中录取分数线

油田初中分配生分数线

范县第一中学高中招生统招及分配生一览表:

周口

全市2020年普通高中最低录取分数线为247分,达不到此分数线的考生不予录取,不建普通高中学籍。

漯河

1.部分省级示范性高中统招正取生分数线:

漯河高中492分     漯河实验高中401分 

漯河四高433分     漯河五高446分     

舞阳一高435分     临颍一高469分

2.最低控制分数线:原则上:

省级示范性高中最低录取控制分数线370分

其他普通高中录取最低控制分数线260分

特长生录取最低控制分数线200分

三门峡

灵宝:

高中录取最低控制线:235分

信阳

信阳高级中学:

信阳高中2020年浉河区统招录取分数线为537分

光山二高:

正取分数线531分

光山高中(光山二高分校):

录取分数线485分

宋基中学:

宋基信高实验班:472分

宏志班:445分

阳光班:415分

信阳大别山高中:460分

信阳市第二高级中学:

分配生资格学生:

市一中、市五中、信钢学校、明港一中、明港四中465分以上并具备市二高分配生资格的学生名单;

其中心校、初中455分以上并具备市二高分配生资格的学生名单。

洛阳

市提前一批、市提前二批、市批次最低控制线为295分

栾川县第一高级中学:属省级示范性高中,统招生计划1300人,录取分数线462.5分(含分配生34人)。

栾川县民办朝阳中学:按照河南省民办高中学校招生政策,面向洛阳市内县外招生160人。面向栾川县招生220人,录取分数线449分。

栾川县实验高中:招生570人,录取分数线410分。

栾川县第二高中:招生70人,录取分数线280分。

栾川县中等职业学校:招生1500人,因各专业具体情况不同,不设具体分数线,按考生志愿和成绩择优录取。

洛阳市第一职业高中:

驻马店

泌阳县第一高级中学:

1、统招生录取分数线:480分(含480分,下同)

2、分配生分数控制线:440分

3、补录生分数控制线:456分

泌阳县第二高级中学:

录取控制最低分数线:总分374分。

泌阳中学(高中部):

统招分数总分300分。300分以上学生(含300分)依据来我校注册报到顺序及志愿择优录取,报满为止。

上蔡二高:

正取生:400分

分配生:370分

上蔡万象中学:

正取生:340分

上蔡北大公学:

正取生:330分

确山县第二高级中学:

平舆高中:

开封

2020年开封市普通高中最低录取控制分数线为310分。

兰考县第一高级中学:

兰考县创新高级中学:

平顶山

市直考区        245分

石龙区考区     245分

叶县考区        260分

宝丰县考区     260分

舞钢市考区     235分

鲁山县考区     285分

郏县考区        285分

焦作

2020年,焦作市公办普通高中最低录取控制分数线为315分,民办普通高中最低录取控制分数线为270分。

新乡

普通类:236分

艺术类:189分

体育类:161分

新乡市第一中学:539分

河南师范大学附属中学:547分

新乡市外国语学校(一中东校区):506.5分

新乡市第二中学:494分

新乡市铁路高级中学:483.5分

愿各位考生都能被理想高中录取

审核 | 陈   凯
责编 | 黄发强、王璐、刘玉姝
来源 |郑州晚报、郑州教育、各地市教育局、招生办、学校官网。(声明:“河南省教育厅”微信公众号刊载此文,是出于传递更多信息之目的。若有来源标注错误或侵犯了您的合法权益,请及时与我们联系,我们将及时更正、删除或依法处理。)

金榜题名↓↓↓

最新文章

随机文章

基本 文件 流程 错误 SQL 调试
  1. 请求信息 : 2026-03-31 11:36:01 HTTP/2.0 GET : https://b.mffb.com.cn/a/460219.html
  2. 运行时间 : 0.103469s [ 吞吐率:9.66req/s ] 内存消耗:4,374.77kb 文件加载:140
  3. 缓存信息 : 0 reads,0 writes
  4. 会话信息 : SESSION_ID=eaf4cd536e8ac3394fb0fee043652036
  1. /yingpanguazai/ssd/ssd1/www/b.mffb.com.cn/public/index.php ( 0.79 KB )
  2. /yingpanguazai/ssd/ssd1/www/b.mffb.com.cn/vendor/autoload.php ( 0.17 KB )
  3. /yingpanguazai/ssd/ssd1/www/b.mffb.com.cn/vendor/composer/autoload_real.php ( 2.49 KB )
  4. /yingpanguazai/ssd/ssd1/www/b.mffb.com.cn/vendor/composer/platform_check.php ( 0.90 KB )
  5. /yingpanguazai/ssd/ssd1/www/b.mffb.com.cn/vendor/composer/ClassLoader.php ( 14.03 KB )
  6. /yingpanguazai/ssd/ssd1/www/b.mffb.com.cn/vendor/composer/autoload_static.php ( 4.90 KB )
  7. /yingpanguazai/ssd/ssd1/www/b.mffb.com.cn/vendor/topthink/think-helper/src/helper.php ( 8.34 KB )
  8. /yingpanguazai/ssd/ssd1/www/b.mffb.com.cn/vendor/topthink/think-validate/src/helper.php ( 2.19 KB )
  9. /yingpanguazai/ssd/ssd1/www/b.mffb.com.cn/vendor/topthink/think-orm/src/helper.php ( 1.47 KB )
  10. /yingpanguazai/ssd/ssd1/www/b.mffb.com.cn/vendor/topthink/think-orm/stubs/load_stubs.php ( 0.16 KB )
  11. /yingpanguazai/ssd/ssd1/www/b.mffb.com.cn/vendor/topthink/framework/src/think/Exception.php ( 1.69 KB )
  12. /yingpanguazai/ssd/ssd1/www/b.mffb.com.cn/vendor/topthink/think-container/src/Facade.php ( 2.71 KB )
  13. /yingpanguazai/ssd/ssd1/www/b.mffb.com.cn/vendor/symfony/deprecation-contracts/function.php ( 0.99 KB )
  14. /yingpanguazai/ssd/ssd1/www/b.mffb.com.cn/vendor/symfony/polyfill-mbstring/bootstrap.php ( 8.26 KB )
  15. /yingpanguazai/ssd/ssd1/www/b.mffb.com.cn/vendor/symfony/polyfill-mbstring/bootstrap80.php ( 9.78 KB )
  16. /yingpanguazai/ssd/ssd1/www/b.mffb.com.cn/vendor/symfony/var-dumper/Resources/functions/dump.php ( 1.49 KB )
  17. /yingpanguazai/ssd/ssd1/www/b.mffb.com.cn/vendor/topthink/think-dumper/src/helper.php ( 0.18 KB )
  18. /yingpanguazai/ssd/ssd1/www/b.mffb.com.cn/vendor/symfony/var-dumper/VarDumper.php ( 4.30 KB )
  19. /yingpanguazai/ssd/ssd1/www/b.mffb.com.cn/vendor/topthink/framework/src/think/App.php ( 15.30 KB )
  20. /yingpanguazai/ssd/ssd1/www/b.mffb.com.cn/vendor/topthink/think-container/src/Container.php ( 15.76 KB )
  21. /yingpanguazai/ssd/ssd1/www/b.mffb.com.cn/vendor/psr/container/src/ContainerInterface.php ( 1.02 KB )
  22. /yingpanguazai/ssd/ssd1/www/b.mffb.com.cn/app/provider.php ( 0.19 KB )
  23. /yingpanguazai/ssd/ssd1/www/b.mffb.com.cn/vendor/topthink/framework/src/think/Http.php ( 6.04 KB )
  24. /yingpanguazai/ssd/ssd1/www/b.mffb.com.cn/vendor/topthink/think-helper/src/helper/Str.php ( 7.29 KB )
  25. /yingpanguazai/ssd/ssd1/www/b.mffb.com.cn/vendor/topthink/framework/src/think/Env.php ( 4.68 KB )
  26. /yingpanguazai/ssd/ssd1/www/b.mffb.com.cn/app/common.php ( 0.03 KB )
  27. /yingpanguazai/ssd/ssd1/www/b.mffb.com.cn/vendor/topthink/framework/src/helper.php ( 18.78 KB )
  28. /yingpanguazai/ssd/ssd1/www/b.mffb.com.cn/vendor/topthink/framework/src/think/Config.php ( 5.54 KB )
  29. /yingpanguazai/ssd/ssd1/www/b.mffb.com.cn/config/app.php ( 0.95 KB )
  30. /yingpanguazai/ssd/ssd1/www/b.mffb.com.cn/config/cache.php ( 0.78 KB )
  31. /yingpanguazai/ssd/ssd1/www/b.mffb.com.cn/config/console.php ( 0.23 KB )
  32. /yingpanguazai/ssd/ssd1/www/b.mffb.com.cn/config/cookie.php ( 0.56 KB )
  33. /yingpanguazai/ssd/ssd1/www/b.mffb.com.cn/config/database.php ( 2.48 KB )
  34. /yingpanguazai/ssd/ssd1/www/b.mffb.com.cn/vendor/topthink/framework/src/think/facade/Env.php ( 1.67 KB )
  35. /yingpanguazai/ssd/ssd1/www/b.mffb.com.cn/config/filesystem.php ( 0.61 KB )
  36. /yingpanguazai/ssd/ssd1/www/b.mffb.com.cn/config/lang.php ( 0.91 KB )
  37. /yingpanguazai/ssd/ssd1/www/b.mffb.com.cn/config/log.php ( 1.35 KB )
  38. /yingpanguazai/ssd/ssd1/www/b.mffb.com.cn/config/middleware.php ( 0.19 KB )
  39. /yingpanguazai/ssd/ssd1/www/b.mffb.com.cn/config/route.php ( 1.89 KB )
  40. /yingpanguazai/ssd/ssd1/www/b.mffb.com.cn/config/session.php ( 0.57 KB )
  41. /yingpanguazai/ssd/ssd1/www/b.mffb.com.cn/config/trace.php ( 0.34 KB )
  42. /yingpanguazai/ssd/ssd1/www/b.mffb.com.cn/config/view.php ( 0.82 KB )
  43. /yingpanguazai/ssd/ssd1/www/b.mffb.com.cn/app/event.php ( 0.25 KB )
  44. /yingpanguazai/ssd/ssd1/www/b.mffb.com.cn/vendor/topthink/framework/src/think/Event.php ( 7.67 KB )
  45. /yingpanguazai/ssd/ssd1/www/b.mffb.com.cn/app/service.php ( 0.13 KB )
  46. /yingpanguazai/ssd/ssd1/www/b.mffb.com.cn/app/AppService.php ( 0.26 KB )
  47. /yingpanguazai/ssd/ssd1/www/b.mffb.com.cn/vendor/topthink/framework/src/think/Service.php ( 1.64 KB )
  48. /yingpanguazai/ssd/ssd1/www/b.mffb.com.cn/vendor/topthink/framework/src/think/Lang.php ( 7.35 KB )
  49. /yingpanguazai/ssd/ssd1/www/b.mffb.com.cn/vendor/topthink/framework/src/lang/zh-cn.php ( 13.70 KB )
  50. /yingpanguazai/ssd/ssd1/www/b.mffb.com.cn/vendor/topthink/framework/src/think/initializer/Error.php ( 3.31 KB )
  51. /yingpanguazai/ssd/ssd1/www/b.mffb.com.cn/vendor/topthink/framework/src/think/initializer/RegisterService.php ( 1.33 KB )
  52. /yingpanguazai/ssd/ssd1/www/b.mffb.com.cn/vendor/services.php ( 0.14 KB )
  53. /yingpanguazai/ssd/ssd1/www/b.mffb.com.cn/vendor/topthink/framework/src/think/service/PaginatorService.php ( 1.52 KB )
  54. /yingpanguazai/ssd/ssd1/www/b.mffb.com.cn/vendor/topthink/framework/src/think/service/ValidateService.php ( 0.99 KB )
  55. /yingpanguazai/ssd/ssd1/www/b.mffb.com.cn/vendor/topthink/framework/src/think/service/ModelService.php ( 2.04 KB )
  56. /yingpanguazai/ssd/ssd1/www/b.mffb.com.cn/vendor/topthink/think-trace/src/Service.php ( 0.77 KB )
  57. /yingpanguazai/ssd/ssd1/www/b.mffb.com.cn/vendor/topthink/framework/src/think/Middleware.php ( 6.72 KB )
  58. /yingpanguazai/ssd/ssd1/www/b.mffb.com.cn/vendor/topthink/framework/src/think/initializer/BootService.php ( 0.77 KB )
  59. /yingpanguazai/ssd/ssd1/www/b.mffb.com.cn/vendor/topthink/think-orm/src/Paginator.php ( 11.86 KB )
  60. /yingpanguazai/ssd/ssd1/www/b.mffb.com.cn/vendor/topthink/think-validate/src/Validate.php ( 63.20 KB )
  61. /yingpanguazai/ssd/ssd1/www/b.mffb.com.cn/vendor/topthink/think-orm/src/Model.php ( 23.55 KB )
  62. /yingpanguazai/ssd/ssd1/www/b.mffb.com.cn/vendor/topthink/think-orm/src/model/concern/Attribute.php ( 21.05 KB )
  63. /yingpanguazai/ssd/ssd1/www/b.mffb.com.cn/vendor/topthink/think-orm/src/model/concern/AutoWriteData.php ( 4.21 KB )
  64. /yingpanguazai/ssd/ssd1/www/b.mffb.com.cn/vendor/topthink/think-orm/src/model/concern/Conversion.php ( 6.44 KB )
  65. /yingpanguazai/ssd/ssd1/www/b.mffb.com.cn/vendor/topthink/think-orm/src/model/concern/DbConnect.php ( 5.16 KB )
  66. /yingpanguazai/ssd/ssd1/www/b.mffb.com.cn/vendor/topthink/think-orm/src/model/concern/ModelEvent.php ( 2.33 KB )
  67. /yingpanguazai/ssd/ssd1/www/b.mffb.com.cn/vendor/topthink/think-orm/src/model/concern/RelationShip.php ( 28.29 KB )
  68. /yingpanguazai/ssd/ssd1/www/b.mffb.com.cn/vendor/topthink/think-helper/src/contract/Arrayable.php ( 0.09 KB )
  69. /yingpanguazai/ssd/ssd1/www/b.mffb.com.cn/vendor/topthink/think-helper/src/contract/Jsonable.php ( 0.13 KB )
  70. /yingpanguazai/ssd/ssd1/www/b.mffb.com.cn/vendor/topthink/think-orm/src/model/contract/Modelable.php ( 0.09 KB )
  71. /yingpanguazai/ssd/ssd1/www/b.mffb.com.cn/vendor/topthink/framework/src/think/Db.php ( 2.88 KB )
  72. /yingpanguazai/ssd/ssd1/www/b.mffb.com.cn/vendor/topthink/think-orm/src/DbManager.php ( 8.52 KB )
  73. /yingpanguazai/ssd/ssd1/www/b.mffb.com.cn/vendor/topthink/framework/src/think/Log.php ( 6.28 KB )
  74. /yingpanguazai/ssd/ssd1/www/b.mffb.com.cn/vendor/topthink/framework/src/think/Manager.php ( 3.92 KB )
  75. /yingpanguazai/ssd/ssd1/www/b.mffb.com.cn/vendor/psr/log/src/LoggerTrait.php ( 2.69 KB )
  76. /yingpanguazai/ssd/ssd1/www/b.mffb.com.cn/vendor/psr/log/src/LoggerInterface.php ( 2.71 KB )
  77. /yingpanguazai/ssd/ssd1/www/b.mffb.com.cn/vendor/topthink/framework/src/think/Cache.php ( 4.92 KB )
  78. /yingpanguazai/ssd/ssd1/www/b.mffb.com.cn/vendor/psr/simple-cache/src/CacheInterface.php ( 4.71 KB )
  79. /yingpanguazai/ssd/ssd1/www/b.mffb.com.cn/vendor/topthink/think-helper/src/helper/Arr.php ( 16.63 KB )
  80. /yingpanguazai/ssd/ssd1/www/b.mffb.com.cn/vendor/topthink/framework/src/think/cache/driver/File.php ( 7.84 KB )
  81. /yingpanguazai/ssd/ssd1/www/b.mffb.com.cn/vendor/topthink/framework/src/think/cache/Driver.php ( 9.03 KB )
  82. /yingpanguazai/ssd/ssd1/www/b.mffb.com.cn/vendor/topthink/framework/src/think/contract/CacheHandlerInterface.php ( 1.99 KB )
  83. /yingpanguazai/ssd/ssd1/www/b.mffb.com.cn/app/Request.php ( 0.09 KB )
  84. /yingpanguazai/ssd/ssd1/www/b.mffb.com.cn/vendor/topthink/framework/src/think/Request.php ( 55.78 KB )
  85. /yingpanguazai/ssd/ssd1/www/b.mffb.com.cn/app/middleware.php ( 0.25 KB )
  86. /yingpanguazai/ssd/ssd1/www/b.mffb.com.cn/vendor/topthink/framework/src/think/Pipeline.php ( 2.61 KB )
  87. /yingpanguazai/ssd/ssd1/www/b.mffb.com.cn/vendor/topthink/think-trace/src/TraceDebug.php ( 3.40 KB )
  88. /yingpanguazai/ssd/ssd1/www/b.mffb.com.cn/vendor/topthink/framework/src/think/middleware/SessionInit.php ( 1.94 KB )
  89. /yingpanguazai/ssd/ssd1/www/b.mffb.com.cn/vendor/topthink/framework/src/think/Session.php ( 1.80 KB )
  90. /yingpanguazai/ssd/ssd1/www/b.mffb.com.cn/vendor/topthink/framework/src/think/session/driver/File.php ( 6.27 KB )
  91. /yingpanguazai/ssd/ssd1/www/b.mffb.com.cn/vendor/topthink/framework/src/think/contract/SessionHandlerInterface.php ( 0.87 KB )
  92. /yingpanguazai/ssd/ssd1/www/b.mffb.com.cn/vendor/topthink/framework/src/think/session/Store.php ( 7.12 KB )
  93. /yingpanguazai/ssd/ssd1/www/b.mffb.com.cn/vendor/topthink/framework/src/think/Route.php ( 23.73 KB )
  94. /yingpanguazai/ssd/ssd1/www/b.mffb.com.cn/vendor/topthink/framework/src/think/route/RuleName.php ( 5.75 KB )
  95. /yingpanguazai/ssd/ssd1/www/b.mffb.com.cn/vendor/topthink/framework/src/think/route/Domain.php ( 2.53 KB )
  96. /yingpanguazai/ssd/ssd1/www/b.mffb.com.cn/vendor/topthink/framework/src/think/route/RuleGroup.php ( 22.43 KB )
  97. /yingpanguazai/ssd/ssd1/www/b.mffb.com.cn/vendor/topthink/framework/src/think/route/Rule.php ( 26.95 KB )
  98. /yingpanguazai/ssd/ssd1/www/b.mffb.com.cn/vendor/topthink/framework/src/think/route/RuleItem.php ( 9.78 KB )
  99. /yingpanguazai/ssd/ssd1/www/b.mffb.com.cn/route/app.php ( 1.72 KB )
  100. /yingpanguazai/ssd/ssd1/www/b.mffb.com.cn/vendor/topthink/framework/src/think/facade/Route.php ( 4.70 KB )
  101. /yingpanguazai/ssd/ssd1/www/b.mffb.com.cn/vendor/topthink/framework/src/think/route/dispatch/Controller.php ( 4.74 KB )
  102. /yingpanguazai/ssd/ssd1/www/b.mffb.com.cn/vendor/topthink/framework/src/think/route/Dispatch.php ( 10.44 KB )
  103. /yingpanguazai/ssd/ssd1/www/b.mffb.com.cn/app/controller/Index.php ( 4.81 KB )
  104. /yingpanguazai/ssd/ssd1/www/b.mffb.com.cn/app/BaseController.php ( 2.05 KB )
  105. /yingpanguazai/ssd/ssd1/www/b.mffb.com.cn/vendor/topthink/think-orm/src/facade/Db.php ( 0.93 KB )
  106. /yingpanguazai/ssd/ssd1/www/b.mffb.com.cn/vendor/topthink/think-orm/src/db/connector/Mysql.php ( 5.44 KB )
  107. /yingpanguazai/ssd/ssd1/www/b.mffb.com.cn/vendor/topthink/think-orm/src/db/PDOConnection.php ( 52.47 KB )
  108. /yingpanguazai/ssd/ssd1/www/b.mffb.com.cn/vendor/topthink/think-orm/src/db/Connection.php ( 8.39 KB )
  109. /yingpanguazai/ssd/ssd1/www/b.mffb.com.cn/vendor/topthink/think-orm/src/db/ConnectionInterface.php ( 4.57 KB )
  110. /yingpanguazai/ssd/ssd1/www/b.mffb.com.cn/vendor/topthink/think-orm/src/db/builder/Mysql.php ( 16.58 KB )
  111. /yingpanguazai/ssd/ssd1/www/b.mffb.com.cn/vendor/topthink/think-orm/src/db/Builder.php ( 24.06 KB )
  112. /yingpanguazai/ssd/ssd1/www/b.mffb.com.cn/vendor/topthink/think-orm/src/db/BaseBuilder.php ( 27.50 KB )
  113. /yingpanguazai/ssd/ssd1/www/b.mffb.com.cn/vendor/topthink/think-orm/src/db/Query.php ( 15.71 KB )
  114. /yingpanguazai/ssd/ssd1/www/b.mffb.com.cn/vendor/topthink/think-orm/src/db/BaseQuery.php ( 45.13 KB )
  115. /yingpanguazai/ssd/ssd1/www/b.mffb.com.cn/vendor/topthink/think-orm/src/db/concern/TimeFieldQuery.php ( 7.43 KB )
  116. /yingpanguazai/ssd/ssd1/www/b.mffb.com.cn/vendor/topthink/think-orm/src/db/concern/AggregateQuery.php ( 3.26 KB )
  117. /yingpanguazai/ssd/ssd1/www/b.mffb.com.cn/vendor/topthink/think-orm/src/db/concern/ModelRelationQuery.php ( 20.07 KB )
  118. /yingpanguazai/ssd/ssd1/www/b.mffb.com.cn/vendor/topthink/think-orm/src/db/concern/ParamsBind.php ( 3.66 KB )
  119. /yingpanguazai/ssd/ssd1/www/b.mffb.com.cn/vendor/topthink/think-orm/src/db/concern/ResultOperation.php ( 7.01 KB )
  120. /yingpanguazai/ssd/ssd1/www/b.mffb.com.cn/vendor/topthink/think-orm/src/db/concern/WhereQuery.php ( 19.37 KB )
  121. /yingpanguazai/ssd/ssd1/www/b.mffb.com.cn/vendor/topthink/think-orm/src/db/concern/JoinAndViewQuery.php ( 7.11 KB )
  122. /yingpanguazai/ssd/ssd1/www/b.mffb.com.cn/vendor/topthink/think-orm/src/db/concern/TableFieldInfo.php ( 2.63 KB )
  123. /yingpanguazai/ssd/ssd1/www/b.mffb.com.cn/vendor/topthink/think-orm/src/db/concern/Transaction.php ( 2.77 KB )
  124. /yingpanguazai/ssd/ssd1/www/b.mffb.com.cn/vendor/topthink/framework/src/think/log/driver/File.php ( 5.96 KB )
  125. /yingpanguazai/ssd/ssd1/www/b.mffb.com.cn/vendor/topthink/framework/src/think/contract/LogHandlerInterface.php ( 0.86 KB )
  126. /yingpanguazai/ssd/ssd1/www/b.mffb.com.cn/vendor/topthink/framework/src/think/log/Channel.php ( 3.89 KB )
  127. /yingpanguazai/ssd/ssd1/www/b.mffb.com.cn/vendor/topthink/framework/src/think/event/LogRecord.php ( 1.02 KB )
  128. /yingpanguazai/ssd/ssd1/www/b.mffb.com.cn/vendor/topthink/think-helper/src/Collection.php ( 16.47 KB )
  129. /yingpanguazai/ssd/ssd1/www/b.mffb.com.cn/vendor/topthink/framework/src/think/facade/View.php ( 1.70 KB )
  130. /yingpanguazai/ssd/ssd1/www/b.mffb.com.cn/vendor/topthink/framework/src/think/View.php ( 4.39 KB )
  131. /yingpanguazai/ssd/ssd1/www/b.mffb.com.cn/vendor/topthink/framework/src/think/Response.php ( 8.81 KB )
  132. /yingpanguazai/ssd/ssd1/www/b.mffb.com.cn/vendor/topthink/framework/src/think/response/View.php ( 3.29 KB )
  133. /yingpanguazai/ssd/ssd1/www/b.mffb.com.cn/vendor/topthink/framework/src/think/Cookie.php ( 6.06 KB )
  134. /yingpanguazai/ssd/ssd1/www/b.mffb.com.cn/vendor/topthink/think-view/src/Think.php ( 8.38 KB )
  135. /yingpanguazai/ssd/ssd1/www/b.mffb.com.cn/vendor/topthink/framework/src/think/contract/TemplateHandlerInterface.php ( 1.60 KB )
  136. /yingpanguazai/ssd/ssd1/www/b.mffb.com.cn/vendor/topthink/think-template/src/Template.php ( 46.61 KB )
  137. /yingpanguazai/ssd/ssd1/www/b.mffb.com.cn/vendor/topthink/think-template/src/template/driver/File.php ( 2.41 KB )
  138. /yingpanguazai/ssd/ssd1/www/b.mffb.com.cn/vendor/topthink/think-template/src/template/contract/DriverInterface.php ( 0.86 KB )
  139. /yingpanguazai/ssd/ssd1/www/b.mffb.com.cn/runtime/temp/5111bd3ce6749a72e5b190c98fc708e0.php ( 11.98 KB )
  140. /yingpanguazai/ssd/ssd1/www/b.mffb.com.cn/vendor/topthink/think-trace/src/Html.php ( 4.42 KB )
  1. CONNECT:[ UseTime:0.000352s ] mysql:host=127.0.0.1;port=3306;dbname=b_mffb;charset=utf8mb4
  2. SHOW FULL COLUMNS FROM `fenlei` [ RunTime:0.000932s ]
  3. SELECT * FROM `fenlei` WHERE `fid` = 0 [ RunTime:0.000317s ]
  4. SELECT * FROM `fenlei` WHERE `fid` = 63 [ RunTime:0.000262s ]
  5. SHOW FULL COLUMNS FROM `set` [ RunTime:0.000642s ]
  6. SELECT * FROM `set` [ RunTime:0.000197s ]
  7. SHOW FULL COLUMNS FROM `article` [ RunTime:0.000645s ]
  8. SELECT * FROM `article` WHERE `id` = 460219 LIMIT 1 [ RunTime:0.000555s ]
  9. UPDATE `article` SET `lasttime` = 1774928161 WHERE `id` = 460219 [ RunTime:0.009367s ]
  10. SELECT * FROM `fenlei` WHERE `id` = 66 LIMIT 1 [ RunTime:0.000248s ]
  11. SELECT * FROM `article` WHERE `id` < 460219 ORDER BY `id` DESC LIMIT 1 [ RunTime:0.000488s ]
  12. SELECT * FROM `article` WHERE `id` > 460219 ORDER BY `id` ASC LIMIT 1 [ RunTime:0.000403s ]
  13. SELECT * FROM `article` WHERE `id` < 460219 ORDER BY `id` DESC LIMIT 10 [ RunTime:0.002780s ]
  14. SELECT * FROM `article` WHERE `id` < 460219 ORDER BY `id` DESC LIMIT 10,10 [ RunTime:0.007051s ]
  15. SELECT * FROM `article` WHERE `id` < 460219 ORDER BY `id` DESC LIMIT 20,10 [ RunTime:0.014151s ]
0.105066s