当前位置:首页>录取分数线>河北大学临床医学考研初试复试全攻略

河北大学临床医学考研初试复试全攻略

  • 2026-02-04 08:12:28
河北大学临床医学考研初试复试全攻略

本期我们专门来讲关于河北大学临床医学考研,西医综合考研相关的问题,含但不限于河北大学临床医学考研的招生、河北大学临床医学考研的录取分数分析、河北大学的西综初试备考建议、河北大学临床医学复试备考建议等。本文由小伊西综/二七零医考及团队河北大学成员&录取学员共同完成,各位打算报考本校的可以随时后台咨询,考本校,初试跟小伊西综,就够了。

本期包含以下内容:

一、招生分析篇:招生政策(报到几级学科等)、院校情况(各医院的优势学科等)

二、报考建议篇:分数线(学硕/专硕复试线、科室复试录取情况等)、报考分析及建议(学硕or专硕、哪些科室好上岸等)

三、自身竞争力篇:报河北大学的必备条件、河北大学对英语&科研的要求等

四、复试篇:河北大学的复试情况、如何准备河北大学复试(简历、自我介绍、专业课等)

五、调剂篇:河北大学的调剂情况、准备调剂的注意事项

精华版(省流):

1.报考河北大学必须知道:

2.怎样报考容易上岸?

3.想上岸河北大学,需要满足什么样的条件?

4.河北大学的复试&调剂,你需要知道:

一、招生分析篇

总结要点:河北大学临床医学专硕学硕考306,专硕多于学硕

(一)招生政策

1.报考条件:

1)基本条件:中国公民、政治思想正确、身体健康状况符合体检要求。

2)学业水平条件:学业水平条件详见招生简章,这里不做赘述。

3)学硕:无特殊要求。招生对象为:西医临床医学、儿科学、麻醉学、医学影像学、医学影像技术学、放射医学专业应届和往届全日制统招本科毕业,获得学士学位的考生。

4)专硕:无特殊要求。招生对象为:西医临床医学、儿科学、麻醉学、医学影像学、放射医学、精神医学专业应届和往届全日制统招本科毕业。

2.招生目录:招生目录.pdf包括各学院包含学硕及专硕二级学科招生人数、专业名称及研究方向、初试及复试科目

1)考试科目:

临床医学学硕考试科目:101思想政治理论;201英语一;306临床医学综合能力(西医)。

临床医学专硕考试科目:101思想政治理论;201英语一;306临床医学综合能力(西医)。

2)招生人数:

拟招生人数:河北大学2026拟招收临床医学院硕士研究生146人(学硕54人,专硕92人)医学院具体各专业招生计划见26招生目录.

统招人数:下面是河北大学近3年临床医学专业学硕1002和专硕1051实际统招人数:可以看出来学硕专硕都在逐年扩招。

(3)导师:导师具体信息可以在官网找到:

https://yxb.hbu.edu.cn/ssjgy.jsp?wbtreeid=1001

4)报考等级:

均报考到三级学科。

(二)院校情况

1.学院实力:2025医学界中国医学院校综合实力排行榜-第83名;2025软科中国大学临床医学排名76名(B)。

2.优势学科:临床医学、药理学和毒理学:进入ESI全球前1%

3.附属医院:直属附属医院1个(河北大学附属医院)、非直属附属医院3个、教学医院17个、实习医院5个、公共卫生教学基地10个

4.各附属医院优势学科:

河北大学附属医院:

国家级临床重点专科建设单位3个:肿瘤专业、神经内科、普通外科(含胃肠外科)

国家级临床重点专科创建单位2个:神经外科、病理科

河北省教育厅重点学科1个:肿瘤学

省级医学重点学科7个:普通外科、神经外科、心血管内科、肾病科、肿瘤内科、放射影像科、妇科

5.学费及奖助学金:

学费:专硕7000元/年,学硕8000元/年。

研究生奖助学金:国家助学金、国家奖学金、省政府奖学金、省级学业奖学金、校级学业奖学金及各类社会奖助学金,“三助”岗位。

二、报考建议篇

(一)分数线

总结要点:复试线=国家线?考到340就能稳稳的幸福?大小年区分不大

国家线:河北属于A区,下面是A区和B区临床医学306近5年国家线。

1.医学院复试线:学校通知为按照不低于教育部公布的《2025年全国硕士研究生招生考试考生进入复试的初试成绩基本要求》中A类考生分数线执行。同一专业的全日制和非全日制考生进入复试的最低控制线相同。2025年河北大学医学院临床医学复试线等于国家线(单科及总分均相同)。

2.医院复试线:河北大学以医学院为单位进行招生,没有医院线。

3.科室复试线及复录比:

一志愿考生按照招生计划的120%比例进行复试;调剂考生中全日制类型按照计划缺额的150%比例进行复试;调剂考生中非全日制类型按照计划缺额的200%比例进行复试。若出现小数,按“进位取整”的规则确定人数。不足差额比例的按实际人数参加复试。

4.医院科室拟录取分数(录取人数、最高分、最低分、平均分)——3年录取数据.xlsx

(二)报考分析及建议

1.专硕:

1)名额:每年的专硕统招名额还是比较多的,每年招生名额多的科室基本变化不大,主要集中在内外科、儿科、麻醉、神经病学等。

2)平均分、中位数:总体来说25年专硕平均分334.7分,最高分为385分,最低分297分。340分算是比较稳的分数,但310分也是可以上的。

3)历年分高的科室:

下面是近三年平均分高于350/350/345的科室。可以看出,比较热门高分的科室有内外科、皮肤等。

4)历年分低、招人多、稳定的科室:

A.下面是平均分低于320/320/330的科室,可以看出妇产科学、部分内外科、临床检验诊断学属于分相对较低的科室。

B.下面是最低分低于310/310/310的科室,相对较低的科室有部分内外科。

5)历年招人少、方差大的科室:

下面是近三年平均分高于345/350/360的只招3个以内的科室。可以看出,消化内科血液内科、肾内科、泌尿外、皮肤等在招人少的情况下,分不算低。要谨慎报考这些科室。

6)有调剂名额科室:

具体名额见调剂名额附录。基本每个科室都有调剂的名额,比较多的有神经病学、骨科学、妇产科学、肿瘤学等。

2.学硕:

1名额:学硕的统招名额较少。25年所有学硕统招名额如下图。可以看到招生名额多的主要是内外科、肿瘤学。

2)平均分、中位数:总体来说25年学硕平均分313.4分,最高分354分,最低分293分。320分算是比较稳的分数,但305分也是可以上的。

3)历年分高的科室:

下面是近三年平均分高于330/335/340的科室。可以看出,比较热门高分的科室有麻醉学、普外、乳腺肿瘤、医学影像等。

要警惕乳腺肿瘤、消化病这类分数高、热门、招人少的科室。

4)历年分低、招人多、稳定的科室:

A.下面是平均分低于310/320/320的科室,可以看出妇产科学、部分内外科、神经外科、肿瘤属于分相对较低的科室。

B.下面是最低分低于300/310/310的科室,相对较低且招生人数较多的科室有妇产科学、骨科学、外科等。

5)历年招人少、方差大的科室:

下面是近三年平均分高于330/335/340的只招3个以内的科室。可以看出,消化内科、麻醉学、普外、乳腺肿瘤等在招人少的情况下,分不算低。要谨慎报考这些科室。

6)有调剂名额科室:

具体名额见调剂名额附录。基本每个科室都有调剂的名额,比较多的有内科学、外科学、妇产科学、肿瘤学等。

3.医院:河北大学以学院为单位进行招生,这里不做医院线分析。

4.大小年:25年算小年,但每年招生人数变化不大,且学院分数和国家线分数波动一致,因此没有明显的大小年之分。

三、自身竞争力篇

(一)初试分数:

河北大学在河北省内知名度比较高,河北大学医学院也拥有一流的教学设施和丰富的科研资源,能够为研究生提供良好的学习和研究平台。河北大学作为河北省重点支持的高校之一,可能在研究生招生政策上有一定优势,考研的分数并没有很高,同时有更多的调剂机会等。所以对于有志于从事医学相关工作的学生来说,河北大学是一个值得考虑的选择。如果以后想在河北省内就业,无论是报考压力还是竞争分数,河北大学的临床医学专业性价比还是很高的。

就初试分数来说,整体分数不高,很多科室仅需要330分。并且学硕专硕调剂,因此一志愿和调剂上岸机会还是很大的。就考生来说,西综306其实本质上是记忆,只要肯下功夫,绝对是没问题的。西综只有选择题,排除了很大主观因素,可以说付出和结果肯定成正比的。

(二)英语:

对英语的要求不高,相比英语更看重考研初试分数。对英语六级不太看重,但是最好能过就过,12月份可以再试一次。

(三)科研:

本身对专硕来说,科研就不是很重要的衡量标准。并且河北大学学硕也招的不多,科研能有最好,没有也不用害怕。如果要写科研,自己一定要对项目的每个细节都很有把握,不然被面试老师一问三不知,反而是减分项。

四、复试篇

(一)河大复试的基本情况

1.复试内容

河大的复试流程大致是这样的:考生报到进行资格审核->现场抽签决定复试顺序->英文自我介绍->英文问答->专业课测试(现场抽题回答+自由提问)->综合素质测试->临床技能考核。学硕相比专硕少一个临床实践能力的考核,也相对重视专业知识能力的考查。

2.复试注意事项

1)河大初复试成绩七三开,初试考高分优势会很大,总成绩具体算法为:初试成绩÷5×70%+复试成绩×30%。。

2)河大临床医学院复试前须将复试资格审核材料按顺序扫描至一个PDF文档内,发送到指定邮箱,包括准备。同时在复试前,需携带全部材料的纸质版原件于现场进行审核(原件审核后返还)。

3)河大的复试时间较晚,一般在四月初开始对一志愿考生进行复试和拟录取。。

(二)如何准备河大的复试

1.复试准备时间表:

河大的初复试七三开,且复试时间相对较晚,整体准备压力不大,可以参考以下时间表,根据自己的情况灵活调整:

9:00——11:30 背专业英语单词、自我介绍,以及中英文面试高频问题。

14:00——17:30 看专业课,梳理知识点及框架。

19:30——22:30  专业知识点背诵+看技能操作。后期可以加上模拟练习、看文章。

2.复试必备四件套:简历、邮件、英文自我介绍、中文自我介绍

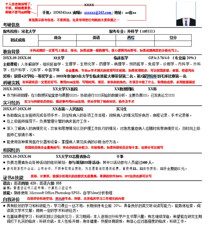
1)简历

内容简洁干练,不要捏造,保证写在简历上的每个字都要立得住。

最有亮点、相关性最高的信息要放在简历最显眼的地方,建议重点突出英语、科研相关内容,科研实在没有的可以写毕设,写本科做过的实验以及掌握的实验技能、数据处理技能,专硕可以写实习轮转过的科室和学到的临床技能。

河北大学的老师提问时一般都是围绕着你的简历,所以你写在简历上的每一段经历都要提前熟悉,涉及科研经历的部分一定要熟悉细节,确保被问到时能够讲明白。

复试简历的写法和示例如下:

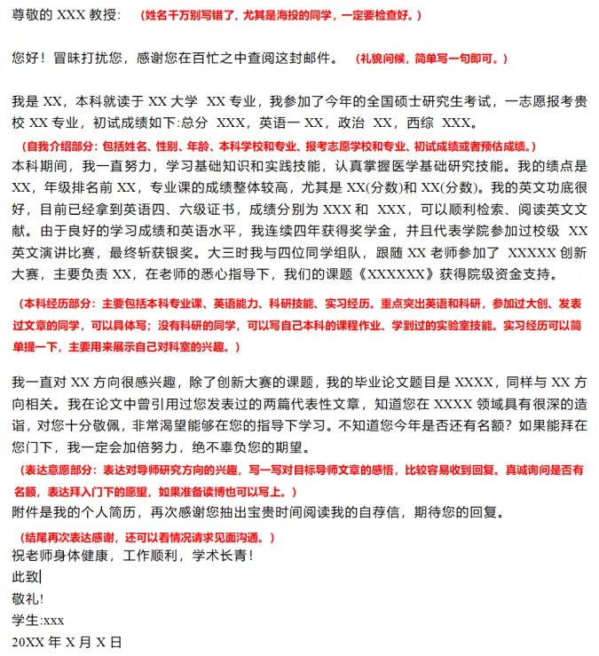
2)邮件

邮件主要是用来联系导师,河北大学的话一般初试成绩出来后就可以给心仪导师发邮件了。联系导师前注意搜集一下导师信息,最好对目标导师的研究方向、发表论文有所了解之后,再写邮件,邮件里要附上你的简历。

邮件的写法和示例如下:

(3)自我介绍

中英文版本都要准备,就算科室只要求中文/英文也准备双份,自我介绍重点准备英文版本,大概3min左右,要非常熟练。中文版本要更加注重信息准确性,注意不要跟简历内容自相矛盾。大家平时练习自我介绍时,可以对着镜子,注意调整自己的表情,不要像背书机器一样,尽量自然大方。

英文自我介绍的写法和示例如下

中文自我介绍的写法和示例如下:

3.专业课准备

河北大学的专业基础知识按照报考专业准备就好,专业目录里会有对应的复试科目参考教材,不会超出规定科目的参考范围。大家要学会把各种问题用框架来总结答案,力求逻辑清晰,同时体现临床思维。复习时可以自问自答,多练一练口头表达。大家可以咨询一下直系上岸的学长学姐,问一问你所报考专业的复试情况。

4.面试准备

中英文自我介绍一定要背熟,这是我们在复试中可以百分之百由自己掌握的部分,最好能背到脱口而出的水平,这样现场面试时就不容易出错。文献翻译要看医院/科室的安排,大家要早点开始背专业英语单词,最好能看几篇科室最新的英文文献,或者老师的论文,提前练一练.常见的口语问题,提前准备,背得滚瓜烂熟。此外,初试结束到复试之前这段时间,坚持练习口语和听力,因为英语水平很难速成,而英语又恰好是复试中容易给老师留下好印象的加分点,还是要好好准备的。

面试的专业问题跟初试以及复试笔试不同,老师们重点考察的是科室相关以及你感兴趣的方向,建议多看看意向导师的论文+目标科室的临床指南+感兴趣方向的最新论文。老师们会很关注你回答问题时有没有临床思维,因此回答一定要有逻辑,尽可能的全面,主要体现在答案是否按照诊疗流程以及器官系统来回答。

5.高分必备三件套:科研经历、专业前沿知识、面试礼仪

1)科研

如果你有科研项目,一定要提前梳理,熟悉你在项目中所做的工作,涉及步骤、方法、实验结果的部分需要重点关注,因为老师围绕着你简历上的科研经历提问时,一般会问到这些内容,你被问到时要保证能够答得出来。没有科研项目的同学也别太担心,首先可以重点准备毕设,通常老师会提问科研设计思路、方法相关的内容;其次,本科去过的实验室、本科实验课学到的分子技能、文献查找能力、英文文献阅读能力、科研软件工具的使用等,也可以体现你的科研能力,在简历上写清楚自己掌握了哪些内容,提前复习好以备提问;最后,完全没有任何经历的,可以按“承认不足+目前的学习+未来规划”这一思路回答,先大方承认确实没有科研经历,已经认识到自己存在这方面不足,然后举一些具体例子,比如在积极阅读英文文献、掌握了文献查找等基本技能,结尾表达研究生阶段愿意加倍努力弥补这一不足的规划。

2)专业前沿知识

面试的时候还可能会问到你意向科室科研领域的最新进展情况,我们可以针对报考导师、报考方向的主要研究方向、学科常见疾病的最新指南、最新的治疗方法等进行相关文献的查阅和了解。

导师的研究方向和研究内容,除了看他/她的最新论文外,还可以通过公众号来学习了解,推荐BioArtMED柳叶刀TheLancetIMedicines,以及意向导师所在科室和医院的官方公号。

科研领域的最新进展和最新指南可度搜索你这个专业的顶刊,然后利用researcher(app)订阅这些期刊或者关注相关期刊的科普公众号,来了解最新进展。

3)面试礼仪

面试时能穿正装就穿正装,保持个人形象干净整洁,女生可以把头发扎起来。面试全程自信、从容、大方、乐观、积极注意跟老师保持眼神交流,保持微笑,开口回答问题前先感谢老师提问。如果遇到答不上来的问题,也不要慌,礼貌道歉后承认自己的不足,可以回答一些问题相关的内容,但要把握分寸,不要强行作答引起反感。大家可以提前多做几次模拟面试,多想想作为老师/长辈喜欢什么样的学生/后辈,尽量往这个方向上去提升面试表现。

五、调剂篇

(一)调剂概况

1.调剂时间

河大一般是一志愿复试完就开始出缺额,等研招网的调剂系统开放后接受调剂,然后开展第一轮调剂复试及录取工作。

2.调剂名额

河大的调剂名额充足,学硕和专硕都有,学硕的临床医学心血管病、神经病、神经外科、骨科学、肿瘤学、麻醉学等专业名额基本在3个及以上;专硕的神经病学、骨科学、妇产科学、肿瘤学等专业在3个及以上。

3.调剂范围

河大是全国调剂,通常会在研招网调剂系统开放当天就上架,之后缺额信息直接在系统里更新,需要及时查看。

(二)调剂注意事项

1.千万别等到研招网的调剂系统开了再准备,对于上岸希望大的院校要提前做功课 

研招网的调剂系统一次只能填三个名额,填完提交会锁定一段时间,锁定结束才能修改填其他院校,如果你之前完全没有做过功课,这时候就是纯浪费时间浪费机会,因为你很可能误判形势和自身实力,提交一堆很难上岸的志愿又无法解锁。切记调剂系统开放后的48小时是黄金调剂时间,因为大部分院校会在这时候“上架”,如果不能在这48小时内抢到机会拿到复试通知,就比较被动了。

在系统开放前,你至少要通清楚:自己的一志愿专业可以调剂哪些专业,有哪些学校有调剂名额,各院校调剂的难度如何,目标院校调剂系统的开放时间等等。

2.知道要找调剂后,马上去找你的专业方向往年哪些院校有调剂名额,逐一筛查

找调剂的顺序:首先是校内调剂,如果你的一志愿院校有校内调剂或者院内调剂,这就是最好的选择,尽量争取上岸;其次,看外校的调剂机会,可以优先看你本科学校有没有调剂名额;再次,如果你的专业方向很冷门,往年没什么学校开调剂,可以看看专业代码前四位一致的其他专业方向有没有机会;最后,如果你的分数很低,考虑能不能接受学硕,通常临床学硕、基础医学等的调剂门槛比临床专硕低一些。

如果你准备调剂特别早,比如出分之前就开始准备,那你可以先翻往年调剂信息找院校,心中有数之后就等国家线出来后给目标院校研招办打电话,等今年的调剂公告;如果你准备调剂很晚,就直接看今年各个院校的最新公告,觉得有希望的直接打研招办电话去问。

3.确定好院校之后,研究一下往年的调剂复试名单和录取名单,评估自己的机会大小,调剂系统开了后优先填机会大的院校

大家评估上岸机会大小的时候,要研究一下该院校往年的调剂复试名单和录取名单,看看生源情况(搜索考生编号前五位,这是院校代码,能据此知道他们一志愿报的什么学校)、分数、调剂面试报录比等等,再结合自己的情况,大概就能知道你是否有机会进复试。

你的初试分数在调剂中是很重要的,因为调剂的节奏很快,老师也没时间管你是不是被压分了、是不是发挥失常,分高就是会有更多机会,所以提醒准备考研的萌新,如果你不是大神,选校的时候一定打听好,是水区还是旱区,专业课会不会压分,这样万一最后要调剂了,也不至于吃太大亏。

高分、本科好、一志愿好,三者占二,你调剂去一个好院校的机会是比较大的,不然的话选择要尽可能保守。调剂不是只看初试成绩,学校也会考虑你的本科背景、科研经历、一志愿情况,很多学校会偏向本科好的同学,因为生源质量对高校的学位点授权申报和教育教学质量评估很重要。

4.在调剂系统上提交志愿后及时关注志愿动态,及时接受复试通知,提前准备复试

参加调剂的考生在调剂系统上可一次填报三个平行志愿,提交后的调剂志愿在招生单位设置的锁定时间内是不允许修改的,但实际不会那么久,超过十二小时既没复试通知又没拒绝你的,你就可以打研招办电话要求他们解锁了。千万不要傻傻等待系统进度,志愿填报后及时通过调剂群或者同类专业调剂的同学了解调剂情况,如果一直没有进展可以问问别的同学有没有收到调剂,也可以直接给院系招生办老师电话咨询,有些院校会有官方的调剂群,可以直接在群里咨询。

招生单位查看调剂报考信息后,就会给符合条件的考生发复试通知,并且需要在规定时间内接受,否则就视为放弃。因此需要我们自己关注调剂志愿的动态,及时接受复试通知,避免错过。有时调剂整个流程会非常快速,甚至有上午收到调剂通知,下午复试的。因此调剂复试要提前准备。准备可以沿用一志愿复试的内容,只不过可能专业课知识可能会和一志愿不同,需要早做调整。


小伊西综/二七零医考河北大学初试/复试定向班介绍

一:展示极少部分我团队本校这几年的录取结果;以及针对于本校的数据分析。

二:西综,一个老师、一份讲义、一个服务团队,跟小伊,就够了!!!

老师,不用挑,一个老师讲五门,只做西综针对性考研,小灶只给自己学生吃;讲义资料,不用挑,根据教材、真题、考点编写,完美适配小伊老师的课程,不用再挑挑拣拣,不用课程听A的,资料用B的,服务用C的,彼此之间还不适配,浪费时间精力,效果还差。

你买的不仅仅是一堆“名师课件”,而是名师、资料、课程浑然一体的一个体系,我们提供的是临床、西综全套解决方案,是有人带、有人盯,有个性化辅导的超高端西综考研班。带你的还是西综270+,总分420+的大佬!!!(根据考生情况适配,带教团队最低分不低于380

报了班就什么都不用管了,你要做的,就是安心学习!!!你的专属服务群,所有东西都围着你转,每天盯着你,让你不敢松懈!!!超强西综、临床初复试团队,全国仅此一家!!!

本校定向考研辅导,市面上目前为止,仅此一家!!!跟着我们,你会发现,原来西综学习,是有方法,有路径,有底气,有希望的。具体参见小伊西综介绍,里面西综各科的学习规划、西综备考攻略、以及西综各科的试听课!!!全科班还提供名师公共课与服务,助您备考无忧!!!

三:初复试服务团队支持、复试资料、复试服务记录及相关

随便截几张图;另外,因为很多同学是初试报的我们的班,复试也跟着我们走,所以这一部分除了初试的服务记录外,还有一部分我们的复试服务记录。

本校各个科室、各个医院,几乎都有我们各个团队的初试、复试录取学员、团队服务成员,没有什么打听不到的,所有关于本校初试、复试的相关问题,通通解决。你们可以看一下我们的通讯录截图,看一下我们资料页截图,然后看一下我们关于复试的,各项带学生的服务记录,你会发现,做本校考研初复试的团队,比我们专业的,几乎没有!!!

四:关于我团队,初试、复试服务的简介及报价。

注:这里仅仅展示概要,具体西综初试、本校定向复试服务,可以参考我们西综及复试的总体落地页,有更具体,更详细的介绍。

西综,跟小伊,就够了!!!一个老师、一份讲义、一个服务团队,解决你西综考研的所有问题!!!复试,跟我们,就够了!复试上岸率无限接近接近100%

初试、复试服务,具体介绍与链接:

西综初试产品及服务介绍

小伊西综介绍及试听课安排

我团队录取结果及团队成员页

最新文章

随机文章

基本 文件 流程 错误 SQL 调试
  1. 请求信息 : 2026-02-07 08:56:53 HTTP/2.0 GET : https://b.mffb.com.cn/a/460040.html
  2. 运行时间 : 0.095502s [ 吞吐率:10.47req/s ] 内存消耗:4,837.95kb 文件加载:140
  3. 缓存信息 : 0 reads,0 writes
  4. 会话信息 : SESSION_ID=c6c651090360be8f9d7ea7501823c1ae
  1. /yingpanguazai/ssd/ssd1/www/b.mffb.com.cn/public/index.php ( 0.79 KB )
  2. /yingpanguazai/ssd/ssd1/www/b.mffb.com.cn/vendor/autoload.php ( 0.17 KB )
  3. /yingpanguazai/ssd/ssd1/www/b.mffb.com.cn/vendor/composer/autoload_real.php ( 2.49 KB )
  4. /yingpanguazai/ssd/ssd1/www/b.mffb.com.cn/vendor/composer/platform_check.php ( 0.90 KB )
  5. /yingpanguazai/ssd/ssd1/www/b.mffb.com.cn/vendor/composer/ClassLoader.php ( 14.03 KB )
  6. /yingpanguazai/ssd/ssd1/www/b.mffb.com.cn/vendor/composer/autoload_static.php ( 4.90 KB )
  7. /yingpanguazai/ssd/ssd1/www/b.mffb.com.cn/vendor/topthink/think-helper/src/helper.php ( 8.34 KB )
  8. /yingpanguazai/ssd/ssd1/www/b.mffb.com.cn/vendor/topthink/think-validate/src/helper.php ( 2.19 KB )
  9. /yingpanguazai/ssd/ssd1/www/b.mffb.com.cn/vendor/topthink/think-orm/src/helper.php ( 1.47 KB )
  10. /yingpanguazai/ssd/ssd1/www/b.mffb.com.cn/vendor/topthink/think-orm/stubs/load_stubs.php ( 0.16 KB )
  11. /yingpanguazai/ssd/ssd1/www/b.mffb.com.cn/vendor/topthink/framework/src/think/Exception.php ( 1.69 KB )
  12. /yingpanguazai/ssd/ssd1/www/b.mffb.com.cn/vendor/topthink/think-container/src/Facade.php ( 2.71 KB )
  13. /yingpanguazai/ssd/ssd1/www/b.mffb.com.cn/vendor/symfony/deprecation-contracts/function.php ( 0.99 KB )
  14. /yingpanguazai/ssd/ssd1/www/b.mffb.com.cn/vendor/symfony/polyfill-mbstring/bootstrap.php ( 8.26 KB )
  15. /yingpanguazai/ssd/ssd1/www/b.mffb.com.cn/vendor/symfony/polyfill-mbstring/bootstrap80.php ( 9.78 KB )
  16. /yingpanguazai/ssd/ssd1/www/b.mffb.com.cn/vendor/symfony/var-dumper/Resources/functions/dump.php ( 1.49 KB )
  17. /yingpanguazai/ssd/ssd1/www/b.mffb.com.cn/vendor/topthink/think-dumper/src/helper.php ( 0.18 KB )
  18. /yingpanguazai/ssd/ssd1/www/b.mffb.com.cn/vendor/symfony/var-dumper/VarDumper.php ( 4.30 KB )
  19. /yingpanguazai/ssd/ssd1/www/b.mffb.com.cn/vendor/topthink/framework/src/think/App.php ( 15.30 KB )
  20. /yingpanguazai/ssd/ssd1/www/b.mffb.com.cn/vendor/topthink/think-container/src/Container.php ( 15.76 KB )
  21. /yingpanguazai/ssd/ssd1/www/b.mffb.com.cn/vendor/psr/container/src/ContainerInterface.php ( 1.02 KB )
  22. /yingpanguazai/ssd/ssd1/www/b.mffb.com.cn/app/provider.php ( 0.19 KB )
  23. /yingpanguazai/ssd/ssd1/www/b.mffb.com.cn/vendor/topthink/framework/src/think/Http.php ( 6.04 KB )
  24. /yingpanguazai/ssd/ssd1/www/b.mffb.com.cn/vendor/topthink/think-helper/src/helper/Str.php ( 7.29 KB )
  25. /yingpanguazai/ssd/ssd1/www/b.mffb.com.cn/vendor/topthink/framework/src/think/Env.php ( 4.68 KB )
  26. /yingpanguazai/ssd/ssd1/www/b.mffb.com.cn/app/common.php ( 0.03 KB )
  27. /yingpanguazai/ssd/ssd1/www/b.mffb.com.cn/vendor/topthink/framework/src/helper.php ( 18.78 KB )
  28. /yingpanguazai/ssd/ssd1/www/b.mffb.com.cn/vendor/topthink/framework/src/think/Config.php ( 5.54 KB )
  29. /yingpanguazai/ssd/ssd1/www/b.mffb.com.cn/config/app.php ( 0.95 KB )
  30. /yingpanguazai/ssd/ssd1/www/b.mffb.com.cn/config/cache.php ( 0.78 KB )
  31. /yingpanguazai/ssd/ssd1/www/b.mffb.com.cn/config/console.php ( 0.23 KB )
  32. /yingpanguazai/ssd/ssd1/www/b.mffb.com.cn/config/cookie.php ( 0.56 KB )
  33. /yingpanguazai/ssd/ssd1/www/b.mffb.com.cn/config/database.php ( 2.48 KB )
  34. /yingpanguazai/ssd/ssd1/www/b.mffb.com.cn/vendor/topthink/framework/src/think/facade/Env.php ( 1.67 KB )
  35. /yingpanguazai/ssd/ssd1/www/b.mffb.com.cn/config/filesystem.php ( 0.61 KB )
  36. /yingpanguazai/ssd/ssd1/www/b.mffb.com.cn/config/lang.php ( 0.91 KB )
  37. /yingpanguazai/ssd/ssd1/www/b.mffb.com.cn/config/log.php ( 1.35 KB )
  38. /yingpanguazai/ssd/ssd1/www/b.mffb.com.cn/config/middleware.php ( 0.19 KB )
  39. /yingpanguazai/ssd/ssd1/www/b.mffb.com.cn/config/route.php ( 1.89 KB )
  40. /yingpanguazai/ssd/ssd1/www/b.mffb.com.cn/config/session.php ( 0.57 KB )
  41. /yingpanguazai/ssd/ssd1/www/b.mffb.com.cn/config/trace.php ( 0.34 KB )
  42. /yingpanguazai/ssd/ssd1/www/b.mffb.com.cn/config/view.php ( 0.82 KB )
  43. /yingpanguazai/ssd/ssd1/www/b.mffb.com.cn/app/event.php ( 0.25 KB )
  44. /yingpanguazai/ssd/ssd1/www/b.mffb.com.cn/vendor/topthink/framework/src/think/Event.php ( 7.67 KB )
  45. /yingpanguazai/ssd/ssd1/www/b.mffb.com.cn/app/service.php ( 0.13 KB )
  46. /yingpanguazai/ssd/ssd1/www/b.mffb.com.cn/app/AppService.php ( 0.26 KB )
  47. /yingpanguazai/ssd/ssd1/www/b.mffb.com.cn/vendor/topthink/framework/src/think/Service.php ( 1.64 KB )
  48. /yingpanguazai/ssd/ssd1/www/b.mffb.com.cn/vendor/topthink/framework/src/think/Lang.php ( 7.35 KB )
  49. /yingpanguazai/ssd/ssd1/www/b.mffb.com.cn/vendor/topthink/framework/src/lang/zh-cn.php ( 13.70 KB )
  50. /yingpanguazai/ssd/ssd1/www/b.mffb.com.cn/vendor/topthink/framework/src/think/initializer/Error.php ( 3.31 KB )
  51. /yingpanguazai/ssd/ssd1/www/b.mffb.com.cn/vendor/topthink/framework/src/think/initializer/RegisterService.php ( 1.33 KB )
  52. /yingpanguazai/ssd/ssd1/www/b.mffb.com.cn/vendor/services.php ( 0.14 KB )
  53. /yingpanguazai/ssd/ssd1/www/b.mffb.com.cn/vendor/topthink/framework/src/think/service/PaginatorService.php ( 1.52 KB )
  54. /yingpanguazai/ssd/ssd1/www/b.mffb.com.cn/vendor/topthink/framework/src/think/service/ValidateService.php ( 0.99 KB )
  55. /yingpanguazai/ssd/ssd1/www/b.mffb.com.cn/vendor/topthink/framework/src/think/service/ModelService.php ( 2.04 KB )
  56. /yingpanguazai/ssd/ssd1/www/b.mffb.com.cn/vendor/topthink/think-trace/src/Service.php ( 0.77 KB )
  57. /yingpanguazai/ssd/ssd1/www/b.mffb.com.cn/vendor/topthink/framework/src/think/Middleware.php ( 6.72 KB )
  58. /yingpanguazai/ssd/ssd1/www/b.mffb.com.cn/vendor/topthink/framework/src/think/initializer/BootService.php ( 0.77 KB )
  59. /yingpanguazai/ssd/ssd1/www/b.mffb.com.cn/vendor/topthink/think-orm/src/Paginator.php ( 11.86 KB )
  60. /yingpanguazai/ssd/ssd1/www/b.mffb.com.cn/vendor/topthink/think-validate/src/Validate.php ( 63.20 KB )
  61. /yingpanguazai/ssd/ssd1/www/b.mffb.com.cn/vendor/topthink/think-orm/src/Model.php ( 23.55 KB )
  62. /yingpanguazai/ssd/ssd1/www/b.mffb.com.cn/vendor/topthink/think-orm/src/model/concern/Attribute.php ( 21.05 KB )
  63. /yingpanguazai/ssd/ssd1/www/b.mffb.com.cn/vendor/topthink/think-orm/src/model/concern/AutoWriteData.php ( 4.21 KB )
  64. /yingpanguazai/ssd/ssd1/www/b.mffb.com.cn/vendor/topthink/think-orm/src/model/concern/Conversion.php ( 6.44 KB )
  65. /yingpanguazai/ssd/ssd1/www/b.mffb.com.cn/vendor/topthink/think-orm/src/model/concern/DbConnect.php ( 5.16 KB )
  66. /yingpanguazai/ssd/ssd1/www/b.mffb.com.cn/vendor/topthink/think-orm/src/model/concern/ModelEvent.php ( 2.33 KB )
  67. /yingpanguazai/ssd/ssd1/www/b.mffb.com.cn/vendor/topthink/think-orm/src/model/concern/RelationShip.php ( 28.29 KB )
  68. /yingpanguazai/ssd/ssd1/www/b.mffb.com.cn/vendor/topthink/think-helper/src/contract/Arrayable.php ( 0.09 KB )
  69. /yingpanguazai/ssd/ssd1/www/b.mffb.com.cn/vendor/topthink/think-helper/src/contract/Jsonable.php ( 0.13 KB )
  70. /yingpanguazai/ssd/ssd1/www/b.mffb.com.cn/vendor/topthink/think-orm/src/model/contract/Modelable.php ( 0.09 KB )
  71. /yingpanguazai/ssd/ssd1/www/b.mffb.com.cn/vendor/topthink/framework/src/think/Db.php ( 2.88 KB )
  72. /yingpanguazai/ssd/ssd1/www/b.mffb.com.cn/vendor/topthink/think-orm/src/DbManager.php ( 8.52 KB )
  73. /yingpanguazai/ssd/ssd1/www/b.mffb.com.cn/vendor/topthink/framework/src/think/Log.php ( 6.28 KB )
  74. /yingpanguazai/ssd/ssd1/www/b.mffb.com.cn/vendor/topthink/framework/src/think/Manager.php ( 3.92 KB )
  75. /yingpanguazai/ssd/ssd1/www/b.mffb.com.cn/vendor/psr/log/src/LoggerTrait.php ( 2.69 KB )
  76. /yingpanguazai/ssd/ssd1/www/b.mffb.com.cn/vendor/psr/log/src/LoggerInterface.php ( 2.71 KB )
  77. /yingpanguazai/ssd/ssd1/www/b.mffb.com.cn/vendor/topthink/framework/src/think/Cache.php ( 4.92 KB )
  78. /yingpanguazai/ssd/ssd1/www/b.mffb.com.cn/vendor/psr/simple-cache/src/CacheInterface.php ( 4.71 KB )
  79. /yingpanguazai/ssd/ssd1/www/b.mffb.com.cn/vendor/topthink/think-helper/src/helper/Arr.php ( 16.63 KB )
  80. /yingpanguazai/ssd/ssd1/www/b.mffb.com.cn/vendor/topthink/framework/src/think/cache/driver/File.php ( 7.84 KB )
  81. /yingpanguazai/ssd/ssd1/www/b.mffb.com.cn/vendor/topthink/framework/src/think/cache/Driver.php ( 9.03 KB )
  82. /yingpanguazai/ssd/ssd1/www/b.mffb.com.cn/vendor/topthink/framework/src/think/contract/CacheHandlerInterface.php ( 1.99 KB )
  83. /yingpanguazai/ssd/ssd1/www/b.mffb.com.cn/app/Request.php ( 0.09 KB )
  84. /yingpanguazai/ssd/ssd1/www/b.mffb.com.cn/vendor/topthink/framework/src/think/Request.php ( 55.78 KB )
  85. /yingpanguazai/ssd/ssd1/www/b.mffb.com.cn/app/middleware.php ( 0.25 KB )
  86. /yingpanguazai/ssd/ssd1/www/b.mffb.com.cn/vendor/topthink/framework/src/think/Pipeline.php ( 2.61 KB )
  87. /yingpanguazai/ssd/ssd1/www/b.mffb.com.cn/vendor/topthink/think-trace/src/TraceDebug.php ( 3.40 KB )
  88. /yingpanguazai/ssd/ssd1/www/b.mffb.com.cn/vendor/topthink/framework/src/think/middleware/SessionInit.php ( 1.94 KB )
  89. /yingpanguazai/ssd/ssd1/www/b.mffb.com.cn/vendor/topthink/framework/src/think/Session.php ( 1.80 KB )
  90. /yingpanguazai/ssd/ssd1/www/b.mffb.com.cn/vendor/topthink/framework/src/think/session/driver/File.php ( 6.27 KB )
  91. /yingpanguazai/ssd/ssd1/www/b.mffb.com.cn/vendor/topthink/framework/src/think/contract/SessionHandlerInterface.php ( 0.87 KB )
  92. /yingpanguazai/ssd/ssd1/www/b.mffb.com.cn/vendor/topthink/framework/src/think/session/Store.php ( 7.12 KB )
  93. /yingpanguazai/ssd/ssd1/www/b.mffb.com.cn/vendor/topthink/framework/src/think/Route.php ( 23.73 KB )
  94. /yingpanguazai/ssd/ssd1/www/b.mffb.com.cn/vendor/topthink/framework/src/think/route/RuleName.php ( 5.75 KB )
  95. /yingpanguazai/ssd/ssd1/www/b.mffb.com.cn/vendor/topthink/framework/src/think/route/Domain.php ( 2.53 KB )
  96. /yingpanguazai/ssd/ssd1/www/b.mffb.com.cn/vendor/topthink/framework/src/think/route/RuleGroup.php ( 22.43 KB )
  97. /yingpanguazai/ssd/ssd1/www/b.mffb.com.cn/vendor/topthink/framework/src/think/route/Rule.php ( 26.95 KB )
  98. /yingpanguazai/ssd/ssd1/www/b.mffb.com.cn/vendor/topthink/framework/src/think/route/RuleItem.php ( 9.78 KB )
  99. /yingpanguazai/ssd/ssd1/www/b.mffb.com.cn/route/app.php ( 1.72 KB )
  100. /yingpanguazai/ssd/ssd1/www/b.mffb.com.cn/vendor/topthink/framework/src/think/facade/Route.php ( 4.70 KB )
  101. /yingpanguazai/ssd/ssd1/www/b.mffb.com.cn/vendor/topthink/framework/src/think/route/dispatch/Controller.php ( 4.74 KB )
  102. /yingpanguazai/ssd/ssd1/www/b.mffb.com.cn/vendor/topthink/framework/src/think/route/Dispatch.php ( 10.44 KB )
  103. /yingpanguazai/ssd/ssd1/www/b.mffb.com.cn/app/controller/Index.php ( 4.81 KB )
  104. /yingpanguazai/ssd/ssd1/www/b.mffb.com.cn/app/BaseController.php ( 2.05 KB )
  105. /yingpanguazai/ssd/ssd1/www/b.mffb.com.cn/vendor/topthink/think-orm/src/facade/Db.php ( 0.93 KB )
  106. /yingpanguazai/ssd/ssd1/www/b.mffb.com.cn/vendor/topthink/think-orm/src/db/connector/Mysql.php ( 5.44 KB )
  107. /yingpanguazai/ssd/ssd1/www/b.mffb.com.cn/vendor/topthink/think-orm/src/db/PDOConnection.php ( 52.47 KB )
  108. /yingpanguazai/ssd/ssd1/www/b.mffb.com.cn/vendor/topthink/think-orm/src/db/Connection.php ( 8.39 KB )
  109. /yingpanguazai/ssd/ssd1/www/b.mffb.com.cn/vendor/topthink/think-orm/src/db/ConnectionInterface.php ( 4.57 KB )
  110. /yingpanguazai/ssd/ssd1/www/b.mffb.com.cn/vendor/topthink/think-orm/src/db/builder/Mysql.php ( 16.58 KB )
  111. /yingpanguazai/ssd/ssd1/www/b.mffb.com.cn/vendor/topthink/think-orm/src/db/Builder.php ( 24.06 KB )
  112. /yingpanguazai/ssd/ssd1/www/b.mffb.com.cn/vendor/topthink/think-orm/src/db/BaseBuilder.php ( 27.50 KB )
  113. /yingpanguazai/ssd/ssd1/www/b.mffb.com.cn/vendor/topthink/think-orm/src/db/Query.php ( 15.71 KB )
  114. /yingpanguazai/ssd/ssd1/www/b.mffb.com.cn/vendor/topthink/think-orm/src/db/BaseQuery.php ( 45.13 KB )
  115. /yingpanguazai/ssd/ssd1/www/b.mffb.com.cn/vendor/topthink/think-orm/src/db/concern/TimeFieldQuery.php ( 7.43 KB )
  116. /yingpanguazai/ssd/ssd1/www/b.mffb.com.cn/vendor/topthink/think-orm/src/db/concern/AggregateQuery.php ( 3.26 KB )
  117. /yingpanguazai/ssd/ssd1/www/b.mffb.com.cn/vendor/topthink/think-orm/src/db/concern/ModelRelationQuery.php ( 20.07 KB )
  118. /yingpanguazai/ssd/ssd1/www/b.mffb.com.cn/vendor/topthink/think-orm/src/db/concern/ParamsBind.php ( 3.66 KB )
  119. /yingpanguazai/ssd/ssd1/www/b.mffb.com.cn/vendor/topthink/think-orm/src/db/concern/ResultOperation.php ( 7.01 KB )
  120. /yingpanguazai/ssd/ssd1/www/b.mffb.com.cn/vendor/topthink/think-orm/src/db/concern/WhereQuery.php ( 19.37 KB )
  121. /yingpanguazai/ssd/ssd1/www/b.mffb.com.cn/vendor/topthink/think-orm/src/db/concern/JoinAndViewQuery.php ( 7.11 KB )
  122. /yingpanguazai/ssd/ssd1/www/b.mffb.com.cn/vendor/topthink/think-orm/src/db/concern/TableFieldInfo.php ( 2.63 KB )
  123. /yingpanguazai/ssd/ssd1/www/b.mffb.com.cn/vendor/topthink/think-orm/src/db/concern/Transaction.php ( 2.77 KB )
  124. /yingpanguazai/ssd/ssd1/www/b.mffb.com.cn/vendor/topthink/framework/src/think/log/driver/File.php ( 5.96 KB )
  125. /yingpanguazai/ssd/ssd1/www/b.mffb.com.cn/vendor/topthink/framework/src/think/contract/LogHandlerInterface.php ( 0.86 KB )
  126. /yingpanguazai/ssd/ssd1/www/b.mffb.com.cn/vendor/topthink/framework/src/think/log/Channel.php ( 3.89 KB )
  127. /yingpanguazai/ssd/ssd1/www/b.mffb.com.cn/vendor/topthink/framework/src/think/event/LogRecord.php ( 1.02 KB )
  128. /yingpanguazai/ssd/ssd1/www/b.mffb.com.cn/vendor/topthink/think-helper/src/Collection.php ( 16.47 KB )
  129. /yingpanguazai/ssd/ssd1/www/b.mffb.com.cn/vendor/topthink/framework/src/think/facade/View.php ( 1.70 KB )
  130. /yingpanguazai/ssd/ssd1/www/b.mffb.com.cn/vendor/topthink/framework/src/think/View.php ( 4.39 KB )
  131. /yingpanguazai/ssd/ssd1/www/b.mffb.com.cn/vendor/topthink/framework/src/think/Response.php ( 8.81 KB )
  132. /yingpanguazai/ssd/ssd1/www/b.mffb.com.cn/vendor/topthink/framework/src/think/response/View.php ( 3.29 KB )
  133. /yingpanguazai/ssd/ssd1/www/b.mffb.com.cn/vendor/topthink/framework/src/think/Cookie.php ( 6.06 KB )
  134. /yingpanguazai/ssd/ssd1/www/b.mffb.com.cn/vendor/topthink/think-view/src/Think.php ( 8.38 KB )
  135. /yingpanguazai/ssd/ssd1/www/b.mffb.com.cn/vendor/topthink/framework/src/think/contract/TemplateHandlerInterface.php ( 1.60 KB )
  136. /yingpanguazai/ssd/ssd1/www/b.mffb.com.cn/vendor/topthink/think-template/src/Template.php ( 46.61 KB )
  137. /yingpanguazai/ssd/ssd1/www/b.mffb.com.cn/vendor/topthink/think-template/src/template/driver/File.php ( 2.41 KB )
  138. /yingpanguazai/ssd/ssd1/www/b.mffb.com.cn/vendor/topthink/think-template/src/template/contract/DriverInterface.php ( 0.86 KB )
  139. /yingpanguazai/ssd/ssd1/www/b.mffb.com.cn/runtime/temp/5111bd3ce6749a72e5b190c98fc708e0.php ( 11.98 KB )
  140. /yingpanguazai/ssd/ssd1/www/b.mffb.com.cn/vendor/topthink/think-trace/src/Html.php ( 4.42 KB )
  1. CONNECT:[ UseTime:0.000556s ] mysql:host=127.0.0.1;port=3306;dbname=b_mffb;charset=utf8mb4
  2. SHOW FULL COLUMNS FROM `fenlei` [ RunTime:0.000911s ]
  3. SELECT * FROM `fenlei` WHERE `fid` = 0 [ RunTime:0.000408s ]
  4. SELECT * FROM `fenlei` WHERE `fid` = 63 [ RunTime:0.000262s ]
  5. SHOW FULL COLUMNS FROM `set` [ RunTime:0.000466s ]
  6. SELECT * FROM `set` [ RunTime:0.000171s ]
  7. SHOW FULL COLUMNS FROM `article` [ RunTime:0.000578s ]
  8. SELECT * FROM `article` WHERE `id` = 460040 LIMIT 1 [ RunTime:0.000499s ]
  9. UPDATE `article` SET `lasttime` = 1770425813 WHERE `id` = 460040 [ RunTime:0.018160s ]
  10. SELECT * FROM `fenlei` WHERE `id` = 66 LIMIT 1 [ RunTime:0.000273s ]
  11. SELECT * FROM `article` WHERE `id` < 460040 ORDER BY `id` DESC LIMIT 1 [ RunTime:0.000718s ]
  12. SELECT * FROM `article` WHERE `id` > 460040 ORDER BY `id` ASC LIMIT 1 [ RunTime:0.000414s ]
  13. SELECT * FROM `article` WHERE `id` < 460040 ORDER BY `id` DESC LIMIT 10 [ RunTime:0.001118s ]
  14. SELECT * FROM `article` WHERE `id` < 460040 ORDER BY `id` DESC LIMIT 10,10 [ RunTime:0.000982s ]
  15. SELECT * FROM `article` WHERE `id` < 460040 ORDER BY `id` DESC LIMIT 20,10 [ RunTime:0.001092s ]
0.097137s