
本文由考研斯基原创,转载须注明来源出处
本文约2750字,预计需要9分钟
大家好,我是考研斯基。
距离正式报名开启已经有几天了,同学们都完成报名了吗?还没有确定好报考院校的同学要尽快了,尽量不要拖到正式报名的最后几天,以免错过报名时间。那么对于已经完成报名的小伙伴,我们之后还需要重点关注什么呢?学长在这里给大家提个醒~
一、
注意接收各类信息
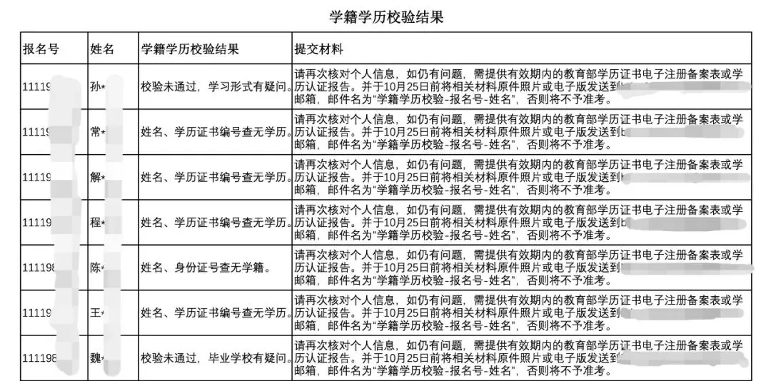
最近已经有部分院校公布了报名不合格人员名单,比如北京工商大学、安徽工业大学等。报名失败的同学需要在网报截止日期前登陆研招网修改报名信息或者重新进行报名,否则不予网上确认/准考。

(图片截自:北京工商大学研招办)

(图片截自:安徽工业大学研招网)
预报名不合格的消息一般通过目标院校研究生院官网、研招网短信、报考点短信/致电的形式进行提醒,所以大家在正式报名阶段都尽量要保证手机畅通,避免因为欠费停机等情况错过学信网/报考点等的信息。同时大家记得把手机的短信拦截功能暂时关闭,避免遗漏关键信息。


(图片来源于网络)
如果大家接收到类似的消息,也不要过于着急。一般来讲按照要求打开网址,或者登陆研招网点击消息中心模块进行查看,并按提示操作进行信息修改或者重新报名即可。

(图片截自研招网)
注意:但并不是所有的学校都会公布报名失败人员名单,这就需要同学们有一定的“自查能力”,检查报名信息是否填写错误、报考点是否选择正确等,详细的自查方法以及具体需要检查哪些信息,学长的这篇文章已经介绍过了,需要的同学可以查看:第二批预报名不合格名单!
二、
提前准备网上确认材料
报名结束后并不代表着报名成功,进行了网上确认之后整个报名流程才算真正结束,每年都有很多同学因为学习过于投入而忘记进行网上确认。目前大部分省份已经公布了网上确认的时间:

(点击查看原图)
同学们一定要认真查看报考点的网报信息,提前准备相关材料,在规定的时间内进行网上确认。一般来讲,需要准备以下几种材料:

(点击查看原图)
三、
打印准考证
根据教育部发布的《2024年全国硕士研究生招生工作管理规定》,考生应当在考前十天左右,凭网报用户名和密码登录“研招网”自行下载打印《准考证》。《准考证》使用A4幅面白纸打印,正、反两面在使用期间不得涂改或书写。考生凭下载打印的《准考证》及有效居民身份证参加初试和复试。
尽早打印准考证号很有必要,一方面有利于我们了解报考点防疫要求,提前做好准备,另一方面有利于部分同学查看考试地点,提前抢到合适的酒店。建议同学们多打印几份准考证并保存pdf版本,初试、复试以及领取录取通知书时都会用到。

四、
预订酒店
1. 如果报考点是一所大学的,本校学生无需预订,其他同学现在就可以预订了。毕竟今年考试在平安夜、圣诞节期间,遇到节假日到时房子还是挺难预订的,同学们尽量选择安静且距离较近的酒店。
2. 如果报考点是XX市招生办,那么现在还不能预订酒店,需要等到准考证出来后才可以。
五、
报上≠考上
部分同学报完名之后,就仿佛被录取了一样,开始放飞自我了?这是万万不可取的,报上和考上是两码事。目标已经确定了,我们接下来能做的就是坚定信念,努力学习,冲向胜利的彼岸!对于各科冲刺阶段的学习,学长给出以下几条小建议:

(图片来源于微博)
政治:
1. 利用好冲刺背诵手册。背诵手册是对强化讲义的重点进行提炼浓缩而成,是冲刺阶段复习政治的好伙伴。大家每天利用固定的时间熟读30—60min即可,在考试之前可以反复阅读上篇选择题部分。
2. 关注时政内容。从往年来看,每年10月或11月召开的大会都是当年命题的热点。今年大会定在10月中旬(比前几年都早),这给了同学们充足的时间吃透这一重点,届时学长也将会整理相关笔记,方便同学们理解记忆,需要的同学适当关注。
3. 重视肖8、肖4等模拟卷。模拟卷的重要性不言而喻,尤其是肖4和肖8。除此之外,时间允许的同学腿4、徐6、米6等也都可以做一做,届时学长也会给大家整理政治模拟卷选择题汇总,方便大家刷题提高。
英语:
1. 坚持背单词,以真题单词为主。单词一定是要背到考研前一天的,现阶段大家主要复习前一天真题当中出现的不会的单词即可。进度慢的同学可以在学长的公众号回复“真题高频词汇”,只背重点词即可。
2. 阅读至少每天一篇,保持手感。现阶段大多数同学应该都已经二刷阅读了,部分同学甚至已经结束二刷了。
同学们如果二刷正确率较高,可以互刷一些真题(英语二刷英语一的,英语一刷英语二的,具体哪些真题适合互刷,学长正在整理中,需要的同学适当关注);如果同学们正确率一般,那么就需要继续三刷,每天1篇保持手感,但是不推荐刷模拟题。
3. 重视作文的学习,尽量不要拖。英语一大小作文共计30分,英语二25分,占了考研英语的四分之一,大家一定要重视。时间允许的同学先看视频课学习,然后通过看范文等形式积累高级句式,整理自己的模版。时间紧张的同学可以选择直接背模板(届时学长会为大家整理),并在历年真题中进行组合套用,如果遇到更加精彩的句子,可以进行替换。
数学:
1. 以真题为主,其他习题册错题为辅。进入十月,大家应该都已经开始刷数学真题了吧,大家在刷数学真题的同时不要忘记总结并回顾之前的错题。对于还处于知识学习阶段的同学,学长建议用分题型真题来代替强化习题册。
2. 抓重点,侧重复习高频考点。进入冲刺阶段,大家要学会抓高频考点,特别是对于进度较慢的同学而言。大家可以按照考频的高低来分题型学习、刷真题。
3. 重视计算,适当放弃一些偏难怪题。考研数学仍以基础题目为主,所以将基础内容吃透往往就可以取得不错的分数,基础一般和目标不高的同学现阶段把精力放在偏难怪题目上性价比不高。

专业课:
1. 以真题为导向,复习更有侧重点。距离考研仅剩70几天,部分同学表示专业课太多背不完了,那么学长建议大家先做历年真题,先背考频较高的重点章节。
2. 学会概括,梳理文章框架和关键词。许多同学总是担心现在背的在考场上想不起来,对于这种情况学长建议大家采用思维导图+关键词的方式,分条分点来进行背诵。这样即使在考场上不能想起全部内容,通过对关键词进行延展,也可以拿到大部分分数。
六、
学长碎碎念
1. 放松心态
报完了名,距离考研初试越来越近,部分同学感觉好像学不完了,越来越焦虑了。适度的焦虑有利于督促我们前进,过度的焦虑则会适得其反。学长建议大家平时可以和家人、朋友聊聊天、散散步、吃些可口的饭菜等,都可以帮助我们减少焦虑情绪。都已经坚持到现在了,要相信自己一定行!

(图片截自公众号:考研斯基师兄)
2. 规律作息
时间紧、任务重,但是熬夜学习不可取。大家可以按照考研的时间来安排作息和学习计划,比如下午2点前进入学习状态,上午学习数学,将英语的学习安排在下午等。
3. 保持健康
身体是革命的本钱,最近天气转凉了,大家一定要格外注意身体健康。早出晚归学习的同学多穿些衣服,谨防换季感冒,否则因为身体原因耽误学习就得不偿失了。
努力学习、全力以赴,同时不要忘记关注重要信息。胜利的钟声即将敲响,大家继续前进!如果你有更多问题和疑惑也可以在评论区留言哦~

原创不易,希望对你有帮助
“点赞”与“在看”,考研稳上岸~